Notice of 2024 Annual Meeting of Shareholders, Proxy Statement and 2023 Annual Report


 


 
May 17, 2024 Dear fellow owners, For those I have not already met, my name is Shawn Stewart, and I was appointed Chief Executive Officer of Forward on April 28, 2024. I’ve held roles in logistics and transportation for nearly three decades and am rolling up my sleeves to help drive Forward’s success during the next phase of our journey. We recognize the past few months have been bumpy as Forward navigated turbulence both within the freight market and our company. However, we are confident that is behind us, and our team is united and energized about the opportunities ahead. In the meantime, I wanted to share some of the highlights from 2023 and discuss some key priorities. 2023 Highlights 2023 was a year of transition for Forward. Our company, like others in the freight transportation industry, faced significant macroeconomic headwinds as the “freight boom” referenced in past letters came to a screeching halt. Decreased volumes and increased pricing across the industry made it the most difficult operating environment in recent history. We also faced internal challenges given the difficult road to closing the Omni transaction. While those factors dragged on our results for the year, the team and I are confident in the direction of travel and our ability to deliver value to shareholders, customers, teammates and other stakeholders over the mid- and long-term. For the year ended December 31, 2023, Forward: • Provided a less-than-truckload service that was the best in our company’s history for damage-free, intact, on-time shipments, making us the most compelling choice for customers with mission-critical freight needs. • Was assessed by a third-party industry expert as being the best in the LTL industry for damage-free, intact, on-time shipment service, with on time service of 98% and a cargo claims ratio of 0.1% in 2023. • Accelerated the expansion of our core LTL business with the acquisition of Land Air Express and added five new terminals as a result of the same. • Added one new LTL terminal serving the Chicagoland area through organic expansion. • Divested of our Final Mile business for approximately $260 million with a gain on sale of $155 million. • Increased efficiencies and created new jobs with an expansion of our intermodal drayage service offering in the New York / New Jersey area. • Purchased transportation at record low levels, something we will benefit from financially in the years ahead. • Improved across key productivity metrics, with pickup and delivery route productivity increasing by 22.3%, dock productivity increasing 6.6% and office productivity increasing 7.3%. • Continued to set the industry standard for safety, with Total Injury Frequency at 1.9 vs. a national average of 4.4.


 
• Demonstrated the strength of our team, with four leaders recognized for their outstanding achievements. Supply & Demand Chain Executive awarded “Pros to Know” awards to: Chris Ruble (President & COO) with the Lifetime Achievement Award; Brent Nadlicki (VP of Operations and Service Delivery) with the Top Shipper award; and DeQuentin Howard (Terminal Manager) with the Rising Star award. Women We Admire named Sylvia Cintrón (VP of Marketing) one of the Top Women Leaders of Georgia. • Published an updated ESG Report that included our first Task Force on Climate Related Financial Disclosure index and responses to the CDP’s 2023 questionnaire. Looking Ahead In 2023, we saw a recalibration of the freight market as it adapted to post-pandemic realities after pandemic-induced surges in 2021 and 2022. These trends have continued through the early months of 2024. Despite external headwinds, last year Forward moved decisively toward becoming a market leader in global supply chain, adding the new capabilities from Omni while enhancing our best-in-class expedited LTL and other ground services. While the path to closing the Omni transaction did not go as smoothly as we had planned, our belief in the fundamentals of the combination has not wavered. We are hard at work on integrating our two companies so we can continue to capture synergies and deliver the many benefits we expect over the mid- and long-term. Michael and the team began executing a comprehensive integration plan promptly after the acquisition closed, with the first meaningful operational cost synergy realized from folding the Omni linehaul into the Forward linehaul network. We look forward to keeping you updated on our progress as we advance and complete the integration process. In addition to accelerating synergy capture, we are identifying opportunities to eliminate significant cost from our structure and are aggressively addressing issues. We are also focused on improving our investor engagement program to ensure we are clear and comprehensive in our financial disclosures and communications. I am confident in the path forward for a number of reasons. First, this organization is made up of high-quality, dedicated people, and as we have gotten to know our new teammates from Omni, it is clear that Forward and Omni share a common DNA focused on the delivery of excellent customer experiences. We also have an incredible and unique platform to build upon to achieve sustainable growth and success. As we work through this next phase, we remain dedicated to driving measurable value for our customers, creating opportunities for teammates and generating long-term value for shareholders. I am deeply grateful to our teammates, our independent contractor drivers and all our business partners for standing by us during this time of transition. I am also grateful for your continued support and investment in our future. We look forward to continuing to work relentlessly to ensure Forward succeeds in 2024 and beyond. Sincerely, Shawn Stewart Chief Executive Officer


 
May 17, 2024 Dear Fellow Shareholder: On behalf of your Board of Directors and management of Forward Air Corporation, you are cordially invited to attend the 2024 Annual Meeting of Shareholders (the “Annual Meeting”) on June 3, 2024, beginning promptly at 1:00 p.m. EDT, at the Atlanta Airport Marriott Gateway, 2020 Convention Center Concourse, Atlanta, Georgia 30337. The attached Notice of 2024 Annual Meeting of Shareholders and Proxy Statement describe the business to be conducted at the Annual Meeting. Also included are a proxy card and postage-paid return envelope. YOUR VOTE IS IMPORTANT. Whether or not you plan to attend the Annual Meeting in person, please vote and submit your proxy: (a) by telephone or the Internet following the instructions on the enclosed proxy card or (b) by signing, dating and returning the proxy card in the postage-paid envelope provided. If you attend the meeting and desire to vote in person, you may do so even though you have previously submitted a proxy by following the instructions set forth on the enclosed proxy card. Your vote is extremely important. I hope you will be able to join us, and we look forward to seeing you at the meeting. Sincerely yours, Shawn Stewart Chief Executive Officer


 
[This page intentionally left blank]


 
FORWARD AIR CORPORATION 1915 Snapps Ferry Road, Building N Greeneville, Tennessee 37745 NOTICE OF 2024 ANNUAL MEETING OF SHAREHOLDERS TO BE HELD JUNE 3, 2024 To the Shareholders of Forward Air Corporation: The 2024 Annual Meeting of Shareholders (the “Annual Meeting”) of Forward Air Corporation (the “Company”) will be held on June 3, 2024, beginning at 1:00 p.m., EDT, at the Atlanta Airport Marriott Gateway, 2020 Convention Center Concourse, Atlanta, Georgia 30337. The purposes of this meeting are to: 1. Proposal 1 - Approve, in accordance with Nasdaq Listing Rule 5635(a), (i) the issuance of shares of Company Common Stock (as defined in the Proxy Statement) upon the conversion of the outstanding Company Series C Preferred Units that were issued in connection with the Omni Acquisition and (ii) the issuance of fractional units of Company Series B Preferred Stock (as defined in the Proxy Statement) upon the conversion of Opco Series C-2 Preferred Units that were issued in connection with the Omni Acquisition into Opco Class B Units, and the issuance of Company Common Stock upon the exchange of such fractional units of Company Series B Preferred Stock (together with corresponding Opco Class B Units) (in each case, as defined in the Proxy Statement); 2. Proposal 2 - Elect twelve directors as set forth in the Proxy Statement with terms expiring at the 2025 Annual Meeting of Shareholders, or until their respective successors are elected and qualified; 3. Proposal 3 - Approve the amendment to the Company’s 2016 Omnibus Incentive Compensation Plan (the “2016 Plan”) to increase the number of shares of Company Common Stock authorized for issuance thereunder; 4. Proposal 4 - Approve, on a non-binding, advisory basis, the compensation of the named executive officers; 5. Proposal 5 - Ratify the appointment of Ernst & Young LLP as the independent registered public accounting firm of the Company for the 2024 fiscal year; and 6. Transact such other business as may properly come before the Annual Meeting and at any adjournment or postponement thereof. We will make available a list of shareholders of record as of March 25, 2024, the record date for the Annual Meeting, for inspection by shareholders during normal business hours until May 31, 2024, at the Company’s principal place of business, 1915 Snapps Ferry Road, Building N, Greeneville, Tennessee 37745. The list will also be available to shareholders at the Annual Meeting. Holders of Company Common Stock, par value $0.01 per share, or fractional units of the Company Series B Preferred Stock, in each case, at the close of business on March 25, 2024 are entitled to notice of and to vote at the Annual Meeting, except that, in accordance with Nasdaq listing rules votes in favor of or against the Conversion Proposal (as defined in the Proxy Statement) that correspond to shares of Company Common Stock or Company Series B Preferred Units issued by the Company as consideration for the Omni Acquisition will not count as votes cast with respect to the Conversion Proposal. Our Board of Directors recommends a vote “FOR” Proposals 1, 3, 4 and 5 and “FOR” each of the director nominees in Proposal 2.


 
It is important that your shares be represented at the Annual Meeting. Whether or not you expect to attend the meeting, please vote and submit your proxy over the Internet, by telephone or by mail. Please refer to the enclosed proxy card for specific voting instructions. By Order of the Board of Directors, Greeneville, Tennessee May 17, 2024 Michael L. Hance Chief Legal Officer and Secretary IMPORTANT NOTICE REGARDING THE AVAILABILITY OF PROXY MATERIALS FOR THE 2024 ANNUAL MEETING OF SHAREHOLDERS TO BE HELD ON JUNE 3, 2024. Our Proxy Statement and Annual Report are available online at www.proxyvote.com. The approximate date on which these materials will be first made available or sent to shareholders is May 17, 2024.


 
Table of Contents QUESTIONS AND ANSWERS ABOUT THE ANNUAL MEETING AND VOTING 1 PROPOSAL 1 - NASDAQ CONVERSION PROPOSAL 6 PROPOSAL 2 - ELECTION OF DIRECTORS 15 CORPORATE GOVERNANCE 22 DIRECTOR COMPENSATION 37 SECURITY OWNERSHIP OF CERTAIN BENEFICIAL OWNERS AND MANAGEMENT 39 COMPENSATION DISCUSSION AND ANALYSIS 47 OTHER COMPENSATION AND GOVERNANCE POLICIES 63 COMPENSATION COMMITTEE REPORT ON EXECUTIVE COMPENSATION 67 EXECUTIVE COMPENSATION 68 PROPOSAL 3 — APPROVAL OF AMENDMENT TO 2016 OMNIBUS INCENTIVE COMPENSATION PLAN 83 PROPOSAL 4 — ADVISORY VOTE ON COMPENSATION OF NAMED EXECUTIVE OFFICERS 97 PROPOSAL 5 — RATIFICATION OF APPOINTMENT OF INDEPENDENT REGISTERED PUBLIC ACCOUNTING FIRM FOR THE 2024 FISCAL YEAR 98 OTHER MATTERS 101 ANNEX A 104


 
[This page intentionally left blank]


 
FORWARD AIR CORPORATION 1915 Snapps Ferry Road, Building N Greeneville, Tennessee 37745 (423) 636-7000 PROXY STATEMENT FOR 2024 ANNUAL MEETING OF SHAREHOLDERS Questions and Answers about the Annual Meeting and Voting 1. WHY AM I RECEIVING THESE PROXY MATERIALS? You are receiving these proxy materials because you held shares of Company Common Stock (as defined below) or fractional units of the Company Series B Preferred Stock (as defined below), in each case on March 25, 2024, the record date (the “Record Date”) for the 2024 Annual Meeting of Shareholders (the “Annual Meeting”) to be held on June 3, 2024, beginning at 1:00 p.m. EDT, at the Atlanta Airport Marriott Gateway, 2020Convention Center Concourse, Atlanta, Georgia 30337. As a shareholder of record as of the Record Date, you are entitled to notice of, and to vote at, the Annual Meeting or any adjournment thereof. The proxy materials include our Notice of 2024 Annual Meeting of Shareholders, Proxy Statement and Annual Report on Form 10-K for the year ended December 31, 2023. The proxy materials also include the proxy card for the Annual Meeting, which is being solicited on behalf of the Board of Directors of the Company (the “Board”). The proxy materials contain detailed information about the matters to be voted on at the Annual Meeting and provide updated information about the Company to assist you in making an informed decision when voting your shares. The Company began furnishing the proxy materials to shareholders on or about May 17, 2024 and will bear the cost of soliciting proxies on behalf of the Company for the Annual Meeting.


 
2. WHAT AM I BEING ASKED TO VOTE ON? At the Annual Meeting you will be asked to vote on the following five proposals. The Board recommendation for each of these proposals is set forth below. Board Recommendation Proposal 1: Approve, in accordance with Nasdaq Listing Rule 5635(a), (i) the issuance of shares of Company Common Stock upon the conversion of the outstanding Company Series C Preferred Units that were issued in connection with the Omni Acquisition and (ii) the issuance of fractional units of Company Series B Preferred Stock upon the conversion of Opco Series C-2 Preferred Units that were issued in connection with the Omni Acquisition into Opco Class B Units, and the issuance of Company Common Stock upon the exchange of such fractional units of Company Series B Preferred Stock (together with corresponding Opco Class B Units) (in each case, as defined in the Proxy Statement) (the “Conversion Proposal”). FOR Proposal 2: Elect twelve directors as set forth in the Proxy Statement with terms expiring at the 2025 Annual Meeting of Shareholders, or until their respective successors are elected and qualified. FOR each director nominee Proposal 3: Approve the amendment to the Company’s 2016 Omnibus Incentive Compensation Plan (the “2016 Plan”) to increase the number of shares of Company Common Stock authorized for issuance thereunder (the “2016 Plan Proposal”). FOR Proposal 4: Approve, on a non-binding, advisory basis, the compensation of the named executive officers. FOR Proposal 5: Ratify the appointment of Ernst & Young LLP as the independent registered public accounting firm of the Company for the 2024 fiscal year. FOR We will also consider other business that properly comes before the meeting in accordance with Tennessee law and our Amended and Restated Bylaws (the “Bylaws”). 3. WHO IS PARTICIPATING IN THIS SOLICITATION? The Company has retained Innisfree M&A Incorporated (“Innisfree”) to act as a proxy solicitor in conjunction with the Annual Meeting. The Company will bear the cost of soliciting proxies for the Annual Meeting. The Company will pay Innisfree a fee of $50,000 as compensation for its services and will reimburse it for its reasonable out-of-pocket expenses. Our officers and certain of our employees may also solicit proxies by mail, telephone, e-mail or facsimile transmission. They will not be paid additional remuneration for their efforts. Upon request, we will reimburse brokers, dealers, banks and trustees, or their nominees, for reasonable expenses incurred by them in forwarding proxy materials to beneficial owners of shares of Company Common Stock or fractional units of Company Series B Preferred Stock. 2


 
4. WHO IS ENTITLED TO VOTE AT THE MEETING? Owners of Company Common Stock or fractional units of Company Series B Preferred Stock as of the close of business on the Record Date are entitled to vote at the Annual Meeting. Shares owned by you include shares you held on the Record Date (i) directly in your name as the shareholder of record (registered shareholder) and (ii) in the name of a broker, bank or other holder of record where the shares were held for you as the beneficial owner (in street name). Each share of Company Common Stock and each fractional unit of Company Series B Preferred Stock is entitled to one vote on each matter, except that, in accordance with Nasdaq listing rules, votes in favor of or against the Conversion Proposal that correspond to shares of Company Common Stock or Company Series B Preferred Units issued by the Company as consideration for the Omni Acquisition (as defined herein) will not count as votes cast with respect to the Conversion Proposal. As of the Record Date, there were 26,438,420 shares of Company Common Stock outstanding and entitled to vote and 4,435,301 fractional units of Company Series B Preferred Stock outstanding and entitled to vote. There are no other outstanding voting securities of the Company entitled to vote at the Annual Meeting. A complete list of registered shareholders entitled to vote at the Annual Meeting will be open to the examination of any shareholder during normal business hours from May 17, 2024 until May 31, 2024 at the Company’s principal place of business and at the Annual Meeting. 5. HOW DO I ATTEND THE ANNUAL MEETING? Attendance at the Annual Meeting will be limited to shareholders, those holding proxies from shareholders and representatives of the Company. To gain admission to the Annual Meeting, you will need to bring identification and will need to show that you are a shareholder of the Company. If your shares are registered in your name and you plan to attend the Annual Meeting, please retain and bring the top portion of the enclosed proxy card as your admission ticket. If your shares are in the name of your broker or bank, or you received your proxy materials electronically, you will need to bring evidence of your stock ownership, such as your most recent brokerage account statement. 6. HOW DO I VOTE MY SHARES? If you are a shareholder of record as of the Record Date, you may vote by any of the following methods: • Voting by Internet. You may vote via the Internet by signing on to the website identified on your proxy card and following the procedures described on the website. Internet voting is available 24 hours a day, and the procedures are designed to authenticate votes cast by using a personal identification number located on your proxy card. The procedures permit you to give a proxy to vote your shares and to confirm that your instructions have been properly recorded. If you vote by Internet, you should not return your proxy card. • Voting by Telephone. You may vote your shares by telephone by calling the toll-free telephone number provided on your proxy card. Telephone voting is available 24 hours a day, and the procedures are designed to authenticate votes cast by using a personal identification number located on your proxy card. The procedures permit you to give a proxy to vote your shares and to confirm that your instructions have been properly recorded. If you vote by telephone, you should not return your proxy card. • Voting by Mail. If you choose to vote by mail, simply complete the enclosed proxy card, date and sign it, and return it in the postage-paid envelope provided. Your shares will be voted in accordance with the instructions on your proxy card. • Voting at the Meeting. You may vote your shares at the Annual Meeting by completing, signing and dating a ballot in person at the Annual Meeting. 3


 
PLEASE NOTE THAT IF YOU ARE A BENEFICIAL OWNER OF SHARES HELD IN STREET NAME, SINCE YOUR SHARES ARE HELD BY A BANK, BROKER OR OTHER HOLDER OF RECORD, IF YOU WISH TO VOTE IN PERSON AT THE ANNUAL MEETING YOU MUST FIRST OBTAIN A LEGAL PROXY ISSUED IN YOUR NAME FROM THE HOLDER OF RECORD. OTHERWISE, YOU WILL NOT BE PERMITTED TO VOTE IN PERSON AT THE ANNUAL MEETING. If your shares are held in street name, your broker or other nominee has enclosed a proxy card for you to use to direct it how to vote your shares and may also provide additional voting instructions. Please instruct your broker or other nominee how to vote your shares using the form of proxy card you received from it or otherwise in accordance with the voting instructions they provided. Please return your completed proxy card to your broker or other nominee or contact the person responsible for your account so that your vote can be counted. If your broker or other nominee permits you to provide voting instructions via the Internet or by telephone, you may vote that way instead. You are also invited to attend the Annual Meeting. However, since you are not the shareholder of record, you may not vote these shares at the meeting unless you follow the instructions below under “How do I obtain admission to the Annual Meeting?” 7. CAN I REVOKE MY PROXY OR CHANGE MY VOTE? Yes. You may revoke your proxy at any time prior to completion of voting at the Annual Meeting. You may change your vote by either: (i) granting a new proxy bearing a later date (which automatically revokes the earlier proxy) whether made via the Internet, by telephone or by mail; (ii) if you are a shareholder of record, notifying the Corporate Secretary in writing at Forward Air Corporation, 1915 Snapps Ferry Road, Building N, Greeneville, Tennessee 37745 that you want to revoke your earlier proxy; or (iii) if you are attending the Annual Meeting, vote by ballot during the meeting. Your attendance at the Annual Meeting will not automatically revoke your proxy unless you vote by ballot during the Annual Meeting. If you hold your shares in street name, you may change your vote by contacting your broker or other nominee and following their instructions. 8. HOW WILL MY SHARES BE VOTED IF I SUBMIT A PROXY CARD BUT DO NOT SPECIFY HOW I WANT TO VOTE? If you sign your proxy card and return it without marking any voting instructions, your shares will be voted at the Annual Meeting or any adjournment or postponement thereof: • “FOR” Proposals 1, 3, 4 and 5; • “FOR” the election of all director nominees recommended by our Board (Proposal 2); and • in the discretion of the persons named as proxies on all other matters that may properly come before the Annual Meeting or any adjournment or postponement thereof in accordance with applicable law. Despite this, our Board strongly urges you to mark your proxy card in accordance with our Board’s recommendations. 9. WHAT CONSTITUTES A QUORUM AT THE ANNUAL MEETING? A majority of the outstanding shares of Company Common Stock and Company Series B Preferred Units, taken as a single class, entitled to vote at the Annual Meeting, present in person or by proxy, will constitute a quorum, which is the minimum number of such shares and units that must be present or represented by proxy at the meeting to transact business. Votes “FOR”, “AGAINST”, “ABSTAIN” and “BROKER NONVOTE” will all be counted as present to determine whether a quorum has been established. 4


 
10. WHAT IS THE VOTING REQUIREMENT TO APPROVE EACH OF THE PROPOSALS? The approval of the Conversion Proposal will be approved by a majority of the votes cast. For the Conversion Proposal, you may vote “FOR” or “AGAINST” or “ABSTAIN” from voting. Abstentions and broker non-votes in respect of the Conversion Proposal will have no effect on the vote. In accordance with Nasdaq listing rules, votes in favor of or against the Conversion Proposal that correspond to shares of Company Common Stock or Company Series B Preferred Units issued by the Company as consideration for the Omni Acquisition (as defined herein) will not count as votes cast with respect to the Conversion Proposal. To comply with Nasdaq listing rules, we will instruct the inspector of elections to conduct a separate tabulation that subtracts the votes represented by such shares of Company Common Stock and Company Series B Preferred Units from the total number of shares voted on the Conversion Proposal to determine whether the Conversion Proposal has been adopted in accordance with Nasdaq listing rules. Twelve directors will be elected at the Annual Meeting. The affirmative vote of a plurality of the votes cast by the shareholders entitled to vote at the Annual Meeting is required for the election of directors. Under the plurality voting standard, you may vote “FOR” or “WITHHOLD” authority to vote for each nominee. In the event any director nominee, in an uncontested election, receives a greater number of votes “WITHHELD” from his or her election than votes “FOR” such election, he or she shall tender his or her resignation for consideration by the Corporate Governance and Nominating Committee. The Corporate Governance and Nominating Committee shall recommend to the Board the action to be taken with respect to the resignation. The Board will publicly disclose its decision within 90 days after the certification of the election results. The ratification of Ernst & Young LLP as the Company’s independent registered public accounting firm for the 2024 fiscal year, the say on pay vote, the approval of the 2016 Plan Proposal and any other matter that properly comes before the Annual Meeting will be approved by a majority of the votes cast. For the ratification of Ernst & Young LLP, the say on pay vote, the approval of the 2016 Plan Proposal and any other matter that properly comes before the Annual Meeting, you may vote “FOR” or “AGAINST” or “ABSTAIN” from voting. Abstentions and broker non-votes will have no effect on the vote on these proposals. 11. WHAT HAPPENS IF I HOLD SHARES IN STREET NAME AND DO NOT SUBMIT VOTING INSTRUCTIONS? WHAT IS A BROKER NON-VOTE? A broker non-vote occurs when a broker or other nominee holding shares for a beneficial owner does not vote on a particular proposal because the broker or nominee does not have discretionary voting power for that particular item and has not received instructions from the beneficial owner. Under applicable rules that govern brokers who are voting with respect to shares held in street name, brokers ordinarily have the discretion to vote on “routine” matters (e.g., ratification of the selection of independent public accountants) but not on non-routine matters (e.g., the Conversion Proposal, election of directors, advisory votes on executive compensation and the 2016 Plan Proposal). 12. WHOM SHOULD I CONTACT IF I HAVE ANY QUESTIONS OR NEED ASSISTANCE IN VOTING MY SHARES, OR IF I NEED ADDITIONAL COPIES OF THE PROXY MATERIALS? If you have any questions or require any assistance, please contact the Company’s proxy solicitor: Innisfree M&A Incorporated 501 Madison Avenue, 20th Floor New York, New York 10022 Shareholders Call Toll-Free: 877-750-5837 Brokers Call Collect: 212-750-5833 5


 
PROPOSAL 1 - NASDAQ CONVERSION PROPOSAL Summary of the Proposal The Board is asking shareholders to approve, in accordance with Nasdaq Listing Rule 5635(a), (i) the issuance of Company Common Stock (as defined below) upon the conversion of the outstanding Company Series C Preferred Units (as defined below) that were issued in connection with our acquisition of Omni Newco, LLC (the “Omni Acquisition”) and (ii) the issuance of Company Series B Preferred Units (as defined below) upon the conversion of Opco Series C-2 Preferred Units (as defined below) that were issued in connection with the Omni Acquisition into Opco Class B Units (as defined below) and the issuance of Company Common Stock upon the exchange of such Company Series B Preferred Units (together with corresponding Opco Class B Units). Overview of the Omni Acquisition On January 25, 2024, the Company, Omni Newco LLC, a Delaware limited liability company (“Omni”), and certain other parties completed the Omni Acquisition. Pursuant to the Agreement and Plan of Merger, dated as of August 10, 2023 (as amended by Amendment No. 1, dated as of January 22, 2024, the “Merger Agreement”), among the Company, Omni and the other parties thereto, the Company, through a series of transactions involving the Company’s direct and indirect subsidiaries, acquired Omni for a combination of (a) $20 million in cash and (b) (i) Common Equity Consideration (as defined below) representing 5,135,008 shares of the common stock of the Company, par value $0.01 per share (“Company Common Stock”) on an as-converted and as-exchanged basis and (ii) Convertible Preferred Equity Consideration (as defined below) representing, if the Company’s shareholders approve the Conversion Proposal, an additional 8,880,010 shares of Company Common Stock on an as-converted and as-exchanged basis. As described below, prior to the consummation of the Omni Acquisition and to facilitate the issuance of the consideration in connection therewith, the Company completed a restructuring (the “Restructuring”), pursuant to which, among other things, the Company contributed all of its operating assets to Clue Opco LLC, a newly formed subsidiary of the Company that is a Delaware limited liability company (“Opco”). The limited liability company interests of Opco are represented by units (collectively, the “Opco Units”), comprised of Opco Units designated as: “Class A Units” (“Opco Class A Units”); “Class B Units” (“Opco Class B Units”); “Series C-1 Preferred Units” (“Opco Series C-1 Preferred Units”); and “Series C-2 Preferred Units” (“Opco Series C-2 Preferred Units”). The “Common Equity Consideration” consists of (i) Company Common Stock and (ii) Opco Class B Units and corresponding fractional units of Company Series B Preferred Stock (as defined below), each representing one one-thousandth of a share of Company Series B Preferred Stock (“Company Series B Preferred Units”) which, together, are exchangeable into Company Common Stock. The “Convertible Preferred Equity Consideration” consists of (i) fractional units of Company Series C Preferred Stock (as defined below) each representing one one- thousandth of a share of Company Series C Preferred Stock (“Company Series C Preferred Units”) that will be converted into Company Common Stock upon receipt of the shareholder approval of the Conversion Proposal and (ii) Opco Series C-2 Preferred Units that will be converted into Opco Class B Units and corresponding Company Series B Preferred Units upon receipt of the shareholder approval of the Conversion Proposal and will then be exchangeable into Company Common Stock. The Common Equity Consideration represents, as of the closing of the Omni Acquisition (the “Closing”) and before shareholder approval of the Conversion Proposal, approximately 16.5% of Company Common Stock and common stock equivalents, on a fully diluted, as-exchanged basis. If the Company’s shareholders approve the Conversion Proposal, the Convertible Preferred Equity Consideration will (i) in the case of Company Series C Preferred Units, convert into Company Common Stock and (ii) in the case of Opco Series C-2 Preferred Units, convert into Opco Class B Units and corresponding Company Series B Preferred Units (which together are exchangeable into Company Common Stock), which, together and together with the Common Equity Consideration will represent, as of the Closing, 35.0% of Company Common Stock and common stock equivalents on a fully diluted and as-exchanged basis. 6


 
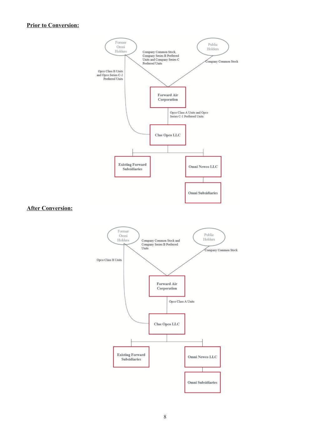
Pursuant to the Merger Agreement, the Company is required to use its reasonable best efforts to obtain approval of the Conversion Proposal and to include in this Proxy Statement the Board’s recommendation that the Company’s shareholders vote in favor of the Conversion Proposal. At a meeting of the Board held on April 2, 2024, the Board (i) determined that the Conversion Proposal is in the best interests of the Company’s shareholders and (ii) recommended that the Company’s shareholders vote in favor of the Conversion Proposal. Each of Michael B. Hodge, Christopher H. Schmachtenberger, Charles L. Anderson and Robert L. Edwards, Jr. (comprising all of the directors designated by the Major Shareholders pursuant to the Merger Agreement and the Shareholders Agreements, with the Major Shareholders having received substantial Convertible Preferred Equity Consideration subject to this Conversion Proposal in connection with the Omni Acquisition) recused himself from the Board’s consideration of the Conversion Proposal and from the recommendation made by the Board with respect to the Conversion Proposal. Omni Litigation On September 26, 2023, Rodney Bell, Michael A. Roberts and Theresa Woods, three shareholders of Forward Air, filed a complaint (the “Shareholder Complaint”) against us and certain of its directors and officers in the Third District Chancery Court sitting in Greeneville, Tennessee. The Shareholder Complaint alleges, among other things, that our shareholders have the right to vote on certain transactions contemplated by the Merger Agreement and sought an injunction against the consummation of the transaction until a shareholder vote was held. The court initially granted a temporary restraining order enjoining the transactions contemplated by the Merger Agreement but later dissolved it on October 25, 2023 on the basis that monetary damages, if appropriate, would provide the plaintiffs an adequate remedy and thereby preclude injunctive relief. The case remains pending. The Company disagrees with the allegations of the Shareholder Complaint and will continue to defend the matter. The Company will continue to update its disclosure in its periodic reports with respect to the status of the Shareholder Complaint. The Company believes that in no event will the resolution of the Shareholder Complaint have any impact on the already completed Omni Acquisition and related issuance of the Convertible Preferred Equity Consideration or on the Conversion Proposal or the solicitation of shareholder votes thereon. Restructuring of the Company General Prior to the consummation of the Omni Acquisition, the Company completed the Restructuring, pursuant to which, among other things, the Company contributed all of its operating assets to Opco. Opco is structured as an umbrella partnership C corporation through which former direct and certain former indirect equity holders of Omni (“Former Omni Holders”) hold a portion of the Common Equity Consideration and Convertible Preferred Equity Consideration in the form of Opco Units that are exchangeable for Company Common Stock and Company Series C Preferred Units. The following diagrams depict the Company’s current organizational structure which reflects the closing of the Omni Acquisition and its organizational structure following approval of the Conversion Proposal. 7


 
Prior to Conversion: After Conversion: 8


 
The portion of the transaction consideration paid to the Former Omni Holders that is Common Equity Consideration consists of (a) shares of Company Common Stock and (b) Opco Class B Units and corresponding Company Series B Preferred Units, which together are exchangeable at the option of the holders thereof into shares of Company Common Stock pursuant to the Opco LLCA (as defined below). The portion of the transaction consideration paid to the Former Omni Holders that is Convertible Preferred Equity Consideration consists of (a) Company Series C Preferred Units, which will automatically convert into shares of Company Common Stock upon shareholder approval of the Conversion Proposal and (b) Opco Series C-2 Preferred Units, which are economically equivalent to the Company Series C Preferred Units and will automatically convert into Opco Class B Units and corresponding Company Series B Preferred Units upon the receipt of shareholder approval for the Conversion Proposal pursuant to the Opco LLCA. The Opco Class B Units and corresponding Company Series B Preferred Units issued upon the conversion of the Opco Series C-2 Preferred Units will be exchangeable at the option of the holders thereof into shares of Company Common Stock pursuant to the Opco LLCA. The Company Common Stock issued at Closing and prior to any shareholder approval of the Conversion Proposal represents 19.99% of the voting power of the Company as of immediately prior to the Closing. The Convertible Preferred Equity Consideration has an aggregate liquidation preference of $976,801,100 (based on a liquidation preference per unit of $110.00) that, as described above, will convert if the Company’s shareholders approve the Conversion Proposal into (i) Company Common Stock and (ii) Opco Class B Units and corresponding Company Series B Preferred Units, which are exchangeable into Company Common Stock. Opco LLCA Effective as of the Closing, the Company operates its business through Opco, which indirectly holds all the assets and operations of the Company and Omni and is governed by an operating agreement (the “Opco LLCA”). Opco is managed by and under the direction of the Company, as the manager of Opco. The limited liability company interests of Opco are represented by units (collectively, the “Opco Units”), comprised of Opco Class A Units, Opco Class B Units, Opco Series C-1 Preferred Units and Opco Series C-2 Preferred Units. All Opco Units are non-voting unless otherwise required by law and except for certain amendments and a limited number of other matters. As of the date of this Proxy Statement, (a) the Company and Clue Parent Merger Sub LLC, a subsidiary of the Company, hold all of the Opco Class A Units and all of the Opco Series C-1 Preferred Units and (b) the Former Omni Holders hold (i) a portion of the Common Equity Consideration in the form of Opco Class B Units and corresponding Company Series B Preferred Units and (ii) a portion of the Convertible Preferred Equity Consideration in the form of units of Opco designated as Opco Series C-2 Preferred Units. Subject to certain exceptions permitted under the Opco LLCA, the number of Opco Class A Units outstanding from time to time will equal the number of shares of Company Common Stock outstanding, the number of Opco Class B Units held by the Former Omni Holders from time to time will equal the number of Company Series B Preferred Units outstanding and the number of Opco Series C-1 Preferred Units from time to time will equal the number of Company Series C Preferred Units outstanding. An Opco Class B Unit, together with a corresponding Company Series B Preferred Unit, generally is equivalent economically and in respect of voting power to one share of Company Common Stock. The Opco Series C-2 Preferred Units have substantially the same terms as the Company Series C Preferred Units described below, except Opco Series C-2 Preferred Units will automatically convert upon shareholder approval of the Conversion Proposal into Opco Class B Units and corresponding Company Series B Preferred Units instead of Company Common Stock (but which are then, together, exchangeable for Company Common Stock pursuant to the Opco LLCA as further described herein). In addition, the Opco Series C-1 Preferred Units, which are held solely by Clue Parent Merger Sub, LLC, a subsidiary of the Company, will automatically convert to Opco Class A Units upon receipt of the shareholders’ approval of the Conversion Proposal. 9


 
Pursuant to the Opco LLCA, (a) Opco Class A Units are not exchangeable or convertible and (b) a holder of Opco Class B Units (other than the Company or its affiliates) has the right to exchange all or a portion of its Opco Class B Units (together with a corresponding number of Company Series B Preferred Units) for, at the Company’s option (in its capacity as the manager of Opco), an equal number of shares of Company Common Stock or cash. Prior to shareholder approval of the Conversion Proposal, Opco Series C-2 Preferred Units are exchangeable by the holders thereof for an equivalent number of Company Series C Preferred Units. Immediately after shareholder approval of the Conversion Proposal, Opco Series C-2 Preferred Units will automatically convert to Opco Class B Units based on liquidation preference of such units and the same Conversion Price as the Company Series C Preferred Units (as increased by any accrued and unpaid dividends on such Opco Series C-2 Preferred Units) and the Company will issue the holder thereof corresponding Company Series B Preferred Units on a one-for-one basis for each such Opco Class B Unit. As of the date of the Annual Meeting, there will be no such accrued and unpaid dividends. Description of Company Series B Preferred Units Issuance and Conversion Pursuant to the Articles of Amendment to the Restated Charter of the Company filed with the Secretary of State of the State of Tennessee at the Closing (the “Charter Amendment”), at the Closing the Company issued a new series of preferred stock of the Company designated as “Series B Preferred Stock” (the “Company Series B Preferred Stock”), and, also at the Closing, certain Former Omni Holders received Company Series B Preferred Units, each representing one one-thousandth of a share of Company Series B Preferred Stock. Each Company Series B Preferred Unit, together with a corresponding Opco Class B Unit, is exchangeable at the option of the holder thereof into one share of Company Common Stock, or, at the Company’s election, cash. Voting Rights Holders of Company Series B Preferred Units and holders of Company Common Stock vote together as a single class on all matters to be voted on by the Company’s shareholders, subject to limited exceptions (as described in the section titled “Shareholder Vote Requirement” below). Each holder of record of Company Series B Preferred Units is entitled to cast one vote for each such unit. Dividends Company Series B Preferred Units are not entitled to receive any dividends independent of their corresponding Opco Class B Units. Liquidation Preference Pursuant to the Charter Amendment, the Company Series B Preferred Units have a liquidation preference of $0.01 per unit. Transfer A Company Series B Preferred Unit and its corresponding Opco Class B Unit may only be transferred together as a single, combined unit. Description of Company Series C Preferred Units Issuance and Conversion Pursuant to the Charter Amendment, the Company issued convertible preferred stock of the Company designated as “Series C Preferred Stock” (the “Company Series C Preferred Stock”), and, at the Closing, certain Former Omni Holders received Company Series C Preferred Units each representing one one-thousandth of a share of Company Series C Preferred Stock. 10


 
If the Conversion Proposal is approved, each Company Series C Preferred Unit will automatically convert into a number of shares of Company Common Stock equal to the quotient of the aggregate Liquidation Preference (defined below) of such Company Series C Preferred Unit ($110.00 at Closing) and a conversion price of $110.00 (subject to certain customary anti-dilution adjustments, the “Conversion Price”). If the Conversion Proposal is approved prior to the first anniversary of the Closing, each Company Series C Preferred Unit is expected to automatically convert into one share of Company Common Stock. The Company Series C Preferred Units are perpetual and rank senior to Company Common Stock with respect to dividend rights and with respect to rights on liquidation, winding-up and dissolution. Voting Rights The Company Series C Preferred Units are generally non-voting, except that certain matters adversely affecting the rights and privileges of the Company Series C Preferred Units require the consent of the holders of a majority of the outstanding Company Series C Preferred Units, voting as a separate class. Dividends The Company Series C Preferred Units are entitled to receive dividends declared or paid on Company Common Stock on an as-converted basis. In addition, the Company Series C Preferred Units accrue on each anniversary of issuance a cumulative annual dividend (without any interim accrual) equal to the product of (a) 14.0% multiplied by (b) the Liquidation Preference (the “Series C Annual Coupon”). The Series C Annual Coupon will be paid, at the Company’s option, in cash or in-kind by automatically increasing the Liquidation Preference in an equal amount. For so long as the Company Series C Preferred Units remain outstanding, subject to certain limited exceptions, the Company will not be able to declare, make or pay dividends or distributions unless all accrued and unpaid dividends have been paid in cash or in kind on the Company Series C Preferred Units. Liquidation, Dissolution and Call Option The liquidation preference of a Company Series C Preferred Unit is equal to $110.00 per unit, subject to adjustment for any in-kind payment of the Series C Annual Coupon as described above (the “Liquidation Preference”). In the event of any liquidation, dissolution or winding-up of the Company, each holder of Company Series C Preferred Units will be entitled to receive an amount equal to the sum of (a) the greater of (i) the aggregate Liquidation Preference attributable to such holder’s Company Series C Preferred Units, and (ii) the product of (x) the amount per share that would have been payable upon such liquidation, dissolution or winding-up to the holders of shares of Company Common Stock or such other class or series of securities into which such holder’s Company Series C Preferred Units is then convertible (assuming the conversion of each Company Series C Preferred Unit), multiplied by (y) the number of shares of Company Common Stock or such other securities into which the Company Series C Preferred Units are then convertible, plus (b) an amount of all declared and unpaid dividends with respect thereto. A Reorganization (as defined below) will not constitute a liquidation, dissolution or winding- up of the Company for the purposes of the immediately preceding sentence. 11


 
Commencing on the sixth anniversary of the Closing (and, thereafter, only during the 60-day period following any anniversary of Closing), the Company Series C Preferred Units will be callable at the Company’s option in whole (and not in part), at a call price per Company Series C Preferred Unit equal to (a) the product of (i) the greater of (A) the outstanding liquidation preference of such Company Series C Preferred Unit and (B) the product of (x) the number of shares of Company Common Stock into which such Company Series C Preferred Unit would be convertible upon receipt of shareholder approval of the Conversion Proposal, and (y) the 20-day volume- weighted average price per share of Company Common Stock during a defined period prior to the call, and (ii) 103%, plus (b) the amount of all declared and unpaid dividends in respect of such Company Series C Preferred Unit. Certain Reorganization Transactions In the event that the Company (i) consolidates with or merges into any other person or conveys, transfers or leases all or substantially all its assets to any person or permits any person to consolidate with or merge into, or transfer or lease all or substantially all its properties to, the Company or (ii) engages in any statutory share exchange of the Company’s securities with another person (other than in connection with a merger or acquisition described in the immediately preceding clause (i)) or any recapitalization, reclassification or change in Company Common Stock (other than a change in par value, or from par value to no par value, or from no par value to par value, or changes resulting from a subdivision or combination), in each case, as a result of which Company Common Stock would be converted into, or exchanged for, stock, other securities or other property or assets (including cash or any combination thereof) (any of the foregoing, a “Reorganization”), then, at the election of each holder of Company Series C Preferred Units (as to itself) pursuant to procedures reasonably instituted by the Company either (A) the Company Series C Preferred Units will become the kind and amount of securities of such successor, transferee or lessee, cash and other property receivable by a holder of the number of shares of Company Common Stock into which such Company Series C Preferred Units were convertible immediately prior to such Reorganization (including, for the avoidance of doubt, an amount equal to the sum of all declared and unpaid dividends in respect of such shares or units) or (B) such holders will receive in cash upon the consummation of such Reorganization, for each Company Series C Preferred Unit, an amount equal to the greater of (x) the outstanding Liquidation Preference of such Company Series C Preferred Unit plus an amount equal to the sum of all declared and unpaid dividends in respect of such Company Series C Preferred Unit (with adjustments to Liquidation Preferences deemed to be payment of dividends) and (y) the value of such Company Series C Preferred Unit as if immediately prior to the Reorganization, Company Series C Preferred Units then outstanding were converted into shares of Company Common Stock pursuant to the conversion. Why Shareholder Approval is Required for Conversion The Company Common Stock is listed on Nasdaq, and as a result, we are subject to Nasdaq’s listing rules, including Nasdaq Listing Rule 5635. Pursuant to Nasdaq Listing Rule 5635(a), shareholder approval is required prior to the issuance of common stock of an acquiror (or securities convertible into or exercisable for common stock of an acquiror) in connection with the acquisition of the stock or assets of another company if such securities are not issued in a public offering for cash and (i) have, or will have, voting power equal to or in excess of twenty percent (20%) of the voting power outstanding before the issuance of such common stock (or securities convertible into or exercisable for common stock); or (ii) the number of shares of common stock to be issued is, or will be, equal to or in excess of twenty percent (20%) of the number of shares of common stock outstanding before the issuance of common stock or securities. If the conversion of the Company Series C Preferred Units and Opco Series C-2 Preferred Units is completed, the total number of shares of Company Common Stock (or securities convertible into or exchangeable for Company Common Stock) issued under the Merger Agreement in connection with the Omni Acquisition will (x) constitute more than twenty percent (20%) of the voting power outstanding prior to such issuance and (y) exceed twenty percent (20%) of the total number of shares of Company Common Stock issued and outstanding prior to such issuance. 12


 
Effects if the Conversion Proposal is Approved If the Conversion Proposal is approved, the issuance of shares of Company Common Stock and Company Series B Preferred Units would dilute, and thereby reduce, each existing shareholder’s proportionate voting power in Company Common Stock on an as-converted, as-exchanged basis. In addition, the sale into the public market of the shares of Company Common Stock could materially and adversely affect the market price of Company Common Stock. Such issuances could also dilute the voting power of a person seeking control of us, thereby deterring or rendering more difficult a merger, tender offer, proxy contest or an extraordinary corporate transaction opposed by us. The Conversion Price is $110 per share of Company Common Stock, which exceeded the closing price of a share of Company Common Stock of $15.40 on May 16, 2024. Effects if the Conversion Proposal is Not Approved If shareholders do not approve the Conversion Proposal prior to January 25, 2025 (one year after the Closing), then the Company will be required to pay the Series C Annual Coupon, which will continue to accrue on each subsequent anniversary of the Closing, and we will not be able to declare, make or pay dividends or distributions unless all accrued and unpaid dividends have been paid in cash or in kind on the Company Series C Preferred Units. If the Company does not obtain shareholder approval for the Conversion Proposal at this Annual Meeting, then, so long as any Company Series C Preferred Units or the Opco Series C-2 Preferred Units remain outstanding, the Company will be required to continue to use its reasonable best efforts to obtain shareholder approval for the Conversion Proposal at each annual meeting of shareholders hereafter until the Conversion Proposal is approved, which will be costly and time-consuming and would also divert management’s time and attention away from managing the business. In addition, if the Company does not obtain shareholder approval for the Conversion Proposal at this Annual Meeting, the consideration payable to holders of Company Common Stock in connection with the consummation of a Reorganization could be adversely affected, because so long as any Company Series C Preferred Units or Opco Series C-2 Preferred Units remain outstanding, the holders thereof would be entitled to receive upon the consummation of a Reorganization the greater of (x) the outstanding Liquidation Preference of such Company Series C Preferred Units or Opco Series C-2 Preferred Units plus an amount equal to the sum of all declared and unpaid dividends in respect thereof and (y) the value of such Company Series C Preferred Units and Opco Series C-2 Preferred Units as if immediately prior to the Reorganization, Company Series C Preferred Units and Opco Series C-2 Units were converted into shares of Company Common Stock pursuant to the conversion. 13


 
Beneficial Ownership Limitations We are not seeking shareholder approval of a potential “change in control” under Nasdaq Listing Rule 5635(b), which generally prohibits Nasdaq-listed companies, without shareholder approval, from issuing Company Common Stock to a shareholder in a transaction that would cause the holder to beneficially own 20% or more of the then-outstanding Company Common Stock or otherwise result in change of control (subject to certain exceptions). At the Closing, the Company entered into the Shareholders Agreements. The Shareholders Agreements provide the Major Shareholders the right to nominate their respective director nominees, subject to terms and conditions related to ongoing ownership of equity securities of the Company by each respective Major Shareholder. Each Shareholders Agreement, among other things, (a) requires the applicable Major Shareholders to vote such Major Shareholders’ voting securities of the Company in favor of directors nominated by the Board and against any other nominees, (b) provides that each of the applicable Major Shareholders is subject to standstill restrictions, subject to certain exceptions, and (c) prohibits the applicable Major Shareholders from transferring equity securities of the Company, subject to certain exceptions, to certain competitors of the Company and to other shareholders of the Company beneficially owning more than 10% of the Company’s voting power. REP and the EVE Related Holders are anticipated to beneficially own, on a fully-diluted basis and assuming the receipt of the Conversion Approval, equity securities following the Closing each representing approximately 13% and 5%, respectively, of the Company’s voting power. Certain other indirect holders of Omni, which will represent approximately 7% of the Company’s voting power assuming receipt of the Conversion Approval, are also subject to the voting obligations, standstill restrictions and transfer restrictions of the EVE Shareholders Agreement until the first anniversary of Closing. In addition, at the Closing, the Company entered into a separate investor rights agreement (the “Investor Rights Agreement”) with the Major Shareholders and certain other Former Omni Holders, pursuant to which the Major Shareholders and such other Former Omni Holders have customary registration rights, including certain demand and piggyback registration rights, and are subject to a lock-up preventing transfers of the Company’s equity securities, subject to certain exceptions, for up to one year following the Closing. Assuming that shareholders approve the Conversion Proposal, certain transfer restrictions provided in the Shareholders Agreements and the Investor Rights Agreement, including restrictions on transfers made by the Major Shareholders, will continue to apply. Based on the foregoing, a “change of control” under Nasdaq Listing Rule 5635(b) did not occur by virtue of the Omni Acquisition and, accordingly, we are not seeking shareholder approval for such purpose under Nasdaq Listing Rule 5635(b). Shareholder Vote Requirement The approval of the Conversion Proposal will be approved by a majority of the votes cast. For the Conversion Proposal, you may vote “FOR” or “AGAINST” or “ABSTAIN” from voting. Abstentions and broker non-votes in respect of the Conversion Proposal will have no effect on the vote. In accordance with Nasdaq listing rules, votes in favor of or against the Conversion Proposal that correspond to shares of Company Common Stock or Company Series B Preferred Units issued by the Company as consideration for the Omni Acquisition (as defined herein) will not count as votes cast with respect to the Conversion Proposal. To comply with Nasdaq listing rules, we will instruct the inspector of elections to conduct a separate tabulation that subtracts the votes represented by such shares of Company Common Stock and Company Series B Preferred Units from the total number of shares voted on the Conversion Proposal to determine whether the Conversion Proposal has been adopted in accordance with Nasdaq listing rules. Recommendation of the Board of Directors The Board recommends a vote “FOR” the Conversion Proposal. 14


 
PROPOSAL 2 - ELECTION OF DIRECTORS Our Bylaws permit the Board to fix the size of the Board. At the date of this Proxy Statement, our Board is currently comprised of sixteen directors, fifteen of which are non-employee directors. Immediately following the Annual Meeting, the Board’s size will be set at twelve directors. The Board is committed to recruiting and nominating directors for election who will collectively provide the Board with the necessary diversity of experiences, skills and characteristics to enhance the Board’s ability to manage and direct the affairs and business of the Company and to make fully informed, comprehensive decisions. In recommending candidates for election to the Board, in the context of the perceived needs of the Board at that time, the Corporate Governance and Nominating Committee evaluates a candidate’s knowledge, experience, skills, expertise and diversity, and any other factors that the Corporate Governance and Nominating Committee deems relevant. In particular, the Board and the Corporate Governance and Nominating Committee believe that the Board should be comprised of a well-balanced group of individuals. In 2024, the Corporate Governance and Nominating Committee has unanimously recommended to the Board, and the Board unanimously approved, the nominations of Ana B. Amicarella, Charles L. Anderson, Valerie A. Bonebrake, Dale W. Boyles, R. Craig Carlock, Robert L. Edwards, Jr., Christine M. Gorjanc, Michael B. Hodge, George S. Mayes, Jr., Javier Polit, Shawn Stewart and Laurie A. Tucker, each to hold office until the 2025 Annual Meeting of Shareholders or until a successor has been duly elected and qualified. Each nominee has consented to serve if elected. Director Nominees At the closing of our acquisition of Omni Newco, LLC, the Company entered into (i) a shareholder agreement (the “REP Shareholders Agreement”) with affiliates of Ridgemont Equity Partners (“REP”) that provides, among other things, that REP has the ongoing right to nominate two directors to the Board and (ii) a shareholders agreement (the “EVE Shareholders Agreement” and, together with the REP Shareholders Agreement, the “Shareholders Agreements”) with certain former indirect equity holders of Omni related to EVE Omni Investor, LLC (the “EVE Related Holders” and, together with REP, the “Major Shareholders”) that provides, among other things, that the EVE Related Holders have the ongoing right to nominate one director to the Board. The Shareholders Agreements provide the Major Shareholders the right to nominate their respective nominees, subject to terms and conditions related to ongoing ownership of equity securities of the Company by each respective Major Shareholder. Pursuant to the Shareholder Agreements, the Major Shareholders have nominated Charles L. Anderson, Robert L. Edwards and Michael B. Hodge to serve on our Board. Our Board has determined that all of the director nominees are qualified to serve as directors of the Company. In addition to the specified business experience listed below, each of the directors has the background skills and attributes that the Board believes are required to be an effective director of the Company, including experience at senior levels in areas of expertise helpful to the Company, a willingness and commitment to assume the responsibilities required of a director of the Company and the character and integrity the Board expects of its directors. In addition, each Shareholders Agreement, among other things, (a) requires the applicable Major Shareholders to vote such Major Shareholders’ voting securities of the Company in favor of directors nominated by the Board and against any other nominees, (b) provides that each of the applicable Major Shareholders is subject to standstill restrictions, subject to certain exceptions, and (c) prohibits the applicable Major Shareholders from transferring equity securities of the Company, subject to certain exceptions, to certain competitors of the Company and to other shareholders of the Company beneficially owning more than 10% of the Company’s voting power. The following persons are our Board’s nominees for election to serve as directors. There are no family relationships between any of the director nominees. Certain information relating to our Board’s nominees, furnished by the nominees, is set forth below. The ages set forth below are accurate as of the date of this Proxy Statement. 15


 
ANA B. AMICARELLA Director since 2017 Age 57 Ms. Amicarella is the Chief Executive Officer of EthosEnergy, an independent service provider of rotating equipment services and solutions to the global power, oil and gas and industrial markets. Prior to joining EthosEnergy in December 2019, Ms. Amicarella served as Managing Director for the Latin America business of Aggreko PLC, a rental business of mobile power plants and temperature control solutions, after serving as Vice President of various business units from 2011 to April 2019. Previously, she was general manager of GE Oil & Gas Services for North America. Ms. Amicarella began her career as a field engineer with GE in 1988, and during her tenure, she served in various professional capacities within the areas of services, sales, strategy and P&L leadership. Ms. Amicarella was elected to the board of Warrior Met Coal, Inc. in August 2018 and serves as a member of its audit, nominating and governance, and environmental health and safety committees. Ms. Amicarella received a B.S. in electrical engineering from The Ohio State University and an MBA from Oakland University. She competed in the 1984 Olympics in synchronized swimming for Venezuela and was an All-American while at The Ohio State University. Qualifications. The Board believes that Ms. Amicarella’s extensive business, prior management experience and diversity, including her Hispanic background, bring sound guidance to our Board. The Board believes that Ms. Amicarella utilizes that experience in her service as a member of both the Audit Committee and the Corporate Governance and Nominating Committee. CHARLES L. ANDERSON Director since 2024 Age 40 Mr. Anderson serves as a Partner at Ridgemont Equity Partners, a private equity firm that provides buyout and growth capital to industry-leading companies, since 2019. As part of Mr. Anderson’s portfolio involvement, he also serves on the boards of several private companies which provide business and tech-enabled services. Prior to joining Ridgemont in 2014, Mr. Anderson was also Vice President and an associate of Crestview Partners from 2012 until 2014 and 2008 until 2010, respectively. Mr. Anderson was also a financial analyst at J.P. Morgan Securities, Inc. from 2006 until 2008. As more fully discussed above, Mr. Anderson was selected as a designee of REP to join our Board pursuant to the REP Shareholders Agreement. Mr. Anderson holds an M.B.A. from Harvard University and a B.A. in Economics from Washington and Lee University. Qualifications. The Board believes that Mr. Anderson’s board and investment management experience will provide the Board significant insight into the Company’s strategy and investment decisions. Mr. Anderson was nominated to the Board by a security holder. 16


 
VALERIE A. BONEBRAKE Director since 2018 Age 72 Ms. Bonebrake retired as a Senior Vice President of Tompkins International, a global supply chain consulting firm, in March 2018 and has more than 30 years of industry experience in logistics services. In her role at Tompkins, she consulted with an array of companies and industries in North America and across the globe. Prior to joining Tompkins in 2009, she was the Executive Vice President, COO North America, and a cofounder of the YRC Worldwide subsidiary, Meridian IQ (now Noatum Logistics), a global third-party logistics company. Ms. Bonebrake spent 19 years at Ryder System, Inc. in various leadership roles of increasing responsibility in the company’s supply chain solutions segment. She also has been recognized by Ingram Magazine as one of the Top Ten Female Executives in Kansas, and was a 2010 recipient of Supply & Demand Chain Executive’s Pros to Know award. She holds a M.S. in International Logistics from the Georgia Institute of Technology. Ms. Bonebrake has served from 2018 to present as a member of the Board for UC San Diego Rady School of Management, Institute for Supply Excellence and Innovation (ISEI). She received her NACD Directorship Certification in 2021. Qualifications. The Board believes that Ms. Bonebrake contributes strategic insight to our Board based on her extensive experience in the transportation industry. The Board believes that Ms. Bonebrake utilizes that experience in her service as a member of the Compensation Committee. DALE W. BOYLES Director Nominee Age 63 Mr. Boyles has served as the Chief Financial Officer of Warrior Met Coal, Inc., a U.S.-based environmentally and socially minded supplier of metallurgical coal since his appointment in January 2017. From November to December 2016, he provided consulting services to Warrior Met Coal, LLC. Mr. Boyles was the Chief Financial Officer of Noranda Aluminum Holding Corporation (formerly NYSE listed under “NOR”), a primary aluminum and aluminum coil manufacturer, from November 2013 to November 2016. While in that role, he oversaw the voluntary reorganization under Chapter 11 of the Bankruptcy Code of Noranda in 2016. From 2006 to June 2012, Mr. Boyles served in several capacities for Hanesbrands, Inc. (NYSE listed under “HBI”), an apparel company, including Operating Chief Financial Officer from October 2011 to June 2012, Interim Chief Financial Officer from May 2011 to October 2011, and Vice President, Controller and Chief Accounting Officer from 2006 to May 2011. From 1997 to 2006, he served in various capacities for KPMG LLP, most recently as Audit Partner, Consumer & Industrial Markets. Mr. Boyles was Corporate Division Controller for Collins & Aikman Corporation from 1993 to 1996. Mr. Boyles holds a B.S. in Accounting from University of North Carolina - Charlotte. Mr. Boyles is a certified public accountant. Qualifications. The Board believes that Mr. Boyles is qualified to serve on the Board because of his extensive experience serving in various leadership roles at several companies and his knowledge of accounting principles, financial reporting and internal controls. Mr. Boyles was nominated to the Board by a non-management director. 17


 
R. CRAIG CARLOCK Director since 2015 Age 57 Mr. Carlock served as the Company’s Lead Independent Director from May 2019 until February 2024. He serves as the Chief Operating Officer of The Carroll Companies and assumed that position in March 2023. Prior to The Carroll Companies, he served as the Chief Executive Officer and a director of Omega Sports, Inc. (“Omega”) from April 2017 to March 2023. Prior to Omega, he served as the President and Chief Executive Officer of The Fresh Market from January 2009 to January 2015 and as a member of its board of directors from June 2012 to January 2015. He began his career with The Fresh Market in 1999 and served in various capacities culminating with the position of President and Chief Executive Officer. During his time with The Fresh Market, Mr. Carlock served as its Executive Vice President and Chief Operating Officer as well as its Senior Vice President-Store Operations, Vice President-Merchandising and Marketing, and Director of Merchandising & Marketing Strategy. Prior to joining The Fresh Market, Mr. Carlock was Financial Manager, Fabric Care Category, at Procter & Gamble Company. Qualifications. The Board believes that Mr. Carlock’s leadership experience is invaluable to management and the Board in, among other things, the areas of strategy, development and corporate governance. The Board believes that Mr. Carlock utilizes that experience in his service as Lead Independent Director and Chair of the Compensation Committee. ROBERT L. EDWARDS, JR. Director since 2024 Age 57 Mr. Edwards co-founded and began serving as a Partner of Ridgemont Equity Partners, a private equity firm that provides buyout and growth capital to industry-leading companies, in 2010 and has served as a Managing Partner since 2021. As part of Mr. Edwards’ portfolio involvement, he also serves on the board of several private companies which provide business and tech-enabled services. Prior to co-founding Ridgemont in 2010, Mr. Edwards was a Managing Director at Banc of America Capital Investors (predecessor to Ridgemont), a Management Consultant at McKinsey & Co., Inc. and served as an investment banker at Allied Capital and Bowles Hollowell Conner & Co, Inc. As more fully discussed above, Mr. Edwards was selected as a designee of REP to join our Board pursuant to the REP Shareholders Agreement. Mr. Edwards holds an M.B.A. from Harvard University and a B.A. in Economics from the University of North Carolina at Chapel Hill. Qualifications. The Board believes that Mr. Edwards’ board, investment management and industry experience will provide the Board significant insight into the Company’s management and investment decisions. Mr. Edwards was nominated to the Board by a security holder. 18


 
CHRISTINE M. GORJANC Director Nominee Age 67 Ms. Gorjanc currently serves as an independent director for various public companies, including as a member of the board of directors of Shapeway Holdings, Inc., a publicly-traded digital manufacturing platform since April 2023. Since November 2015, Ms. Gorjanc has served on the board of directors of Invitae, Inc., a genetic testing and services company, where she serves as a chairman of the audit committee as well as a member of the compensation committee. Ms. Gorjanc briefly served as the Interim Chief Executive Officer of Invitae, Inc. from July until August 2023. Following her time as Interim Chief Financial Officer, Invitae, Inc. entered into Chapter 11 of the Bankruptcy Code in February 2024. In May 2019, Ms. Gorjanc joined the board of Juniper Networks, Inc., a leader in secure AI driven networks where she is the lead director and serves on the audit committee. From March 2021 to October 2022, Ms. Gorjanc also served on the board of directors of Zymergen, Inc., a biotechnology company, where she served on the compensation committee and audit committee. Ms. Gorjanc served as the Chief Financial Officer of Arlo Technologies, Inc., an intelligent cloud infrastructure and mobile app platform company, from August 2018 to June 2020. She previously served as the Chief Financial Officer of NETGEAR, Inc., a provider of networking products and services from January 2008 to August 2018, where she also served as Chief Accounting Officer from December 2006 to January 2008 and Vice President, Finance from November 2005 through December 2006. Prior to joining NETGEAR, Inc., Ms. Gorjanc served in a number of roles including Vice President, Controller, Treasurer, Tax Director and Assistant Secretary for Aspect Communications Corporation, a provider of workforce and customer management solutions, from September 1996 through November 2005. Ms. Gorjanc served as the Manager of Tax for Tandem Computers, Inc., a provider of fault-tolerant computer systems from October 1988 through September 1996, Ms. Gorjanc served in management positions at Xidex Corporation, a manufacturer of storage devices, and spent eight years in public accounting. Ms. Gorjanc has also received her director certification from the NACD (National Association of Corporate Directors). Qualifications. The Board believes that Ms. Gorjanc is well qualified to serve on the board because of her extensive experience in senior leadership roles, executive experience and financial expertise gained through service as a chief financial officer of rapidly growing international technology companies including experience in operations, supply chain and information technology. Ms. Gorjanc was nominated to the Board by a non- management director. MICHAEL B. HODGE Director since 2024 Age 51 Mr. Hodge has served as a Principal at EVE Partners, a private equity firm focused on logistics, since October 2011 and is the Co-Founder of EVE Atlas, a venture capital firm focused on logistics. Mr. Hodge currently serves as the Chairman of Energy Transport Logistics and Point Dedicated Services and serves as a board member of Integrity Express Logistics and Rothschild Investment Corporation. Prior to joining EVE Partners in 2011, Mr. Hodge was the Founder and Managing Partner of Hilliard Street Capital, a long/short equity hedge fund where he served as its Chief Investment Officer from 2008 until 2011. Mr. Hodge was also the Chief Executive Officer and Chief Financial Officer of Skybus Airlines from 2007 to 2008. From 2002 to 2007, Mr. Hodge was the Co-Head of Tiger Management, a multi-billion-dollar family office managing the assets of Julian H. Robertson, Jr. From 1997 to 2000, he was also a Managing Director at Tiger Management. From 1994 to 1997, Mr. Hodge was a foreign currency trader at Bankers Trust. As more fully discussed above, Mr. Hodge was selected as a designee of EVE to join our Board pursuant to the EVE Shareholders Agreement. Mr. Hodge graduated magna cum laude from Princeton University in 1994 with an A.B. degree in Economics and a certificate in Politics. Mr. Hodge also holds an M.B.A. from the Harvard Business School. Qualifications. The Board believes that Mr. Hodge’s industry and investment management experience will provide the Board significant insight into the Company’s management, strategy and investment decisions. Mr. Hodge was nominated to the Board by a security holder. 19


 
GEORGE S. MAYES, JR. Director since 2021; Chairman since 2024 Age 65 Mr. Mayes was appointed to the position of independent Chairman of the Board on February 6, 2024. Mr. Mayes also serves as Founder and Chief Executive Officer for LeanVue, LLC, which provides strategic analysis for global supply chain design and strategy development for managing complex global supply webs. From 2013 to 2015, Mr. Mayes was Chief Operating Officer for Diebold, Inc., a global leader in automated teller machine manufacturing and service. He was selected to serve as interim Chief Executive Officer in 2013. From 2005 to 2012, Mr. Mayes held leadership roles in global operations and supply chain management at Diebold. Prior to that role, he was Chief Operating Officer for Tinnerman Palnut Engineered Products, LLC. He also served as Vice President of Manufacturing for Stanley Fastening Systems. Mr. Mayes is currently a board member for Stoneridge, Inc. Mr. Mayes served in the United States Army from 1980 to 1985. He holds a bachelor’s degree in Engineering from the United States Military Academy at West Point. Qualifications. The Company believes that Mr. Mayes provides in-depth knowledge of operations, business acumen and leadership to the Board, which strengthens the Board’s collective qualifications, skills and experience. The Board believes that Mr. Mayes utilizes that experience in his service as a member of the Corporate Governance and Nominating Committee. JAVIER POLIT Director since 2021 Age 59 Mr. Polit is an experienced Fortune 100 Chief Information Officer, with extensive experience across consumer goods, retail and financial services. In December 2023, Mr. Polit was appointed as Executive Vice President, Chief Information Officer - Information Technology of Costco Wholesale Corporation. From 2020 until 2023, Mr. Polit served as Chief Information Officer for Mondelez International (formerly Kraft Foods). From 2017 to 2020, he was Chief Information Officer for Procter & Gamble Company. Prior to that role, he served as Group Chief Information Officer for Coca Cola Bottling from 2007 to 2017 and as Global Director Customer Solutions, Business Intelligence and Distributions for the Coca Cola Company from 2003 to 2007. Mr. Polit was also Vice President, Global Corporate Systems for Office Depot and Vice President Information Technology for NationsBank NA. Mr. Polit is a member of the University of Miami President’s Advisory Board and the Professional Advisory Board of ALSAC/St. Jude Children’s Research Hospital. Mr. Polit is a graduate of the Advanced Management program at Harvard Business School. He holds a Master of Science from Barry University, a Masters of International Management from Budapest University of Technology and Economics and a Masters in International Business Management from TiasNimbas Business School. He also holds an MBA from Purdue University and a bachelor’s degree in Business Administration from the University of Miami. Qualifications. The Board believes that Mr. Polit brings deep B2B technology expertise including cybersecurity, data, digitization across multiple industries and complex organizations. He has helped drive digital transformation in large scale and has operated at the highest levels of Fortune 100 global companies where he contributed to technology strategy. The Board believes that Mr. Polit utilizes that experience in his service as a member of the Audit Committee. 20


 
SHAWN STEWART Director since 2024 Age 50 Mr. Stewart was appointed as Chief Executive Officer of the Company in April 2024. Previously Mr. Stewart served as President and Managing Director, North America at CEVA Logistics, a global end-to-end logistics company, from April 2020 to March 2024. Prior to being named President and Managing Director, North America, Mr. Stewart held numerous leadership positions of increasing responsibility at CEVA Logistics since joining its predecessor, EGL, Inc., in 1995, including serving as Executive Vice President – Freight Management, North America, Senior Vice President – Ground Transport, North America and Regional Vice President. From 1992 to 1998, Mr. Stewart served with distinction in the United States Navy, where he received the Navy Achievement Medal for his exemplary service aboard the USS Inchon and USS Theodore Roosevelt. Qualifications. The Board believes that Mr. Stewart’s experience in senior leadership positions in the logistics and transportation industry will promote substantial business growth and operational improvements. LAURIE A. TUCKER Director since 2019 Age 67 Ms. Tucker has served as the Founder and Chief Strategy Officer of Calade Partners LLC, a marketing consultancy firm, since January 2014. She previously served as the Senior Vice President, Corporate Marketing of FedEx Services, Inc. (“FedEx”), a subsidiary of FedEx Corporation, from 2000 until she retired in December 2013. She was employed by FedEx in various capacities of increasing experience and responsibilities since 1978. Ms. Tucker has served as a director of publicly traded companies, such as, Bread Financial Holdings, since May 2015 and Iron Mountain Incorporated from May 2007 to May 2014. Ms. Tucker holds a B.B.A. in Accountancy and an M.B.A. in Finance from the University of Memphis. Qualifications. Ms. Tucker’s 35 years of experience at FedEx provide the Board with valuable insight with respect to corporate marketing strategies and large-scale operations. The Board believes that her experience overseeing finance, pricing, and customer technology will benefit her as the Chair of the Corporate Governance and Nominating Committee. Shareholder Vote Requirement The affirmative vote of a plurality of the votes cast by the shareholders entitled to vote at the Annual Meeting is required for the election of directors. Under the plurality voting standard, you may vote “FOR” or “WITHHOLD” authority to vote for each nominee. Votes to “WITHHOLD” with respect to any nominee and broker non-votes are not votes cast and will result in the applicable nominee(s) receiving fewer votes cast “FOR” such nominee(s). In the event any director nominee receives a greater number of votes “WITHHELD” from his or her election than votes “FOR” such election, he or she shall tender his or her resignation for consideration by the Corporate Governance and Nominating Committee. The Corporate Governance and Nominating Committee shall recommend to the Board the action to be taken with respect to the resignation. The Board will publicly disclose its decision with respect to such resignation within 90 days of the certification of the election results. Recommendation of the Board Our Board recommends that shareholders vote “FOR” the twelve nominees recommended by the Board. 21


 
CORPORATE GOVERNANCE Independent Directors The Company Common Stock is listed on The Nasdaq Stock Market LLC (“Nasdaq”). Nasdaq requires that a majority of the Company’s directors be “independent directors,” as defined in Nasdaq Marketplace Rule 5605. Generally, a director does not qualify as an independent director if, among other reasons, the director (or in some cases, members of the director’s immediate family) has, or in the past three years has had, certain material relationships or affiliations with the Company, its external or internal auditors, or other companies that do business with the Company. The Board has affirmatively determined that all of the Company’s current directors, except Stewart, are “independent directors” on the basis of Nasdaq’s standards and a review of each director’s responses to questionnaires asking about any material relationships or affiliations with us. The current independent directors of the Board include Ronald W. Allen, Ana B. Amicarella, Charles L. Anderson, Valerie A. Bonebrake, C. Robert Campbell, R. Craig Carlock, Robert L. Edwards, Jr., Michael B. Hodge, G. Michael Lynch, Chitra Nayak, George S. Mayes, Jr., Javier Polit, Christopher H. Schmachtenberger, Laurie A. Tucker and W. Gil West. In addition, the Board has affirmatively determined that, if elected, each of Dale W. Boyles and Christine M. Gorjanc would also be considered independent directors under applicable Nasdaq standards. Mr. Stewart will not be independent as he is the Company’s Chief Executive Officer. The Board has adopted Corporate Governance Guidelines that give effect to Nasdaq’s requirements related to corporate governance and various other corporate governance matters. The Company’s Corporate Governance Guidelines reflect the Board’s commitment to monitor the effectiveness of policy and decision making both at the Board and management level, with a view to enhancing long-term shareholder value. The topics addressed in our Corporate Governance Guidelines include: • Selection of the Chairman; • Selection and responsibilities of the Lead Independent Director; • Selection and evaluation of the Chief Executive Officer; • Independence of the Board; • Selection of new directors, Board membership criteria and size and role of the Board; • Committees of the Board and related matters; • Director orientation and continuing education; • Independent director stock ownership guidelines; • Self-evaluation by the Board; • Director change in status and resignation policy; • Leadership development and succession planning; • Board access to management; and • Shareholder communications with the Board. 22


 
The Company’s Corporate Governance Guidelines are available through the Governance link on the Company’s Investor website, which can be accessed at www.forwardaircorp.com. The Company’s website and the information contained therein or connected thereto are not incorporated into this Proxy Statement. Independent Director Meetings Pursuant to the Company’s Corporate Governance Guidelines, the Company’s independent directors meet in executive session without management on a regularly scheduled basis, but not less frequently than quarterly. The Chairman of the Board or Lead Independent Director, if any, presides at such executive sessions or, in his or her absence, an independent director designated by such Chairman of the Board or Lead Independent Director. Interested parties who wish to communicate with the Chairman of the Board, Lead Independent Director, if any, or the independent directors as a group should follow the procedures found below under “Shareholder Communications.” Director Nominating Process Shareholders may nominate directors for election at an annual meeting of shareholders, provided that the shareholder satisfies the advance notice requirements set forth in our bylaws. A shareholder’s notice must be delivered to or mailed and received by the Corporate Secretary at Forward Air Corporation, 1915 Snapps Ferry Road, Building N, Greeneville, Tennessee 37745, at least 90 calendar days but not more than 120 calendar days prior to the one-year anniversary of the prior year’s annual meeting and include all required information to be considered. In the case of the 2025 Annual Meeting of Shareholders, recommendations can be submitted no earlier than January 21, 2025 and the deadline to receive nominations is February 20, 2025. If, however, the annual meeting is advanced by more than 30 days or delayed by more than 60 days from the anniversary date of the preceding year’s annual meeting, then notice by the shareholder must be delivered not earlier than the 120th day prior to such annual meeting and not later than the close of business on the later of the 90th day prior to such annual meeting or the 10th day following the day on which public announcement of the date of such annual meeting is first made; or if a special meeting of shareholders is called for the purpose of electing directors, then notice must not be received later than the close of business on the 10th day following the day on which notice of the date of the special meeting was mailed or public announcement of the date of the special meeting was made, whichever first occurs. Among other requirements, all notices must be in writing and set forth the following information: (1) the information required by Regulation 14A of the Exchange Act and the rules and regulations promulgated thereunder; (2) the signed written consent of the nominee to be nominated; and (3) the completed and signed director questionnaire and other documents, as required under our bylaws. Nominations not made in accordance with the procedures set forth in the bylaws will be deemed invalid. The requirements of the advance notice provision for election of directors as summarized above are qualified in their entirety by our bylaws and Rule 14a-19 (as applicable), which we recommend be read in order to comply with all applicable requirements. The Corporate Governance and Nominating Committee annually reviews the appropriate experience, skills and characteristics required of Board members in the context of the current membership of the Board. This assessment includes, among other relevant factors in the context of the perceived needs of the Board at that time, the possession of such knowledge, experience, skills, expertise and diversity to enhance the Board’s ability to manage and direct the affairs and business of the Company. The Board has established the following process for the identification and selection of candidates for director. The Corporate Governance and Nominating Committee, in consultation with the Chairman of the Board and Lead Independent Director, if any, periodically examines the composition of the Board and determines whether the Board would better serve its purposes with the addition of one or more directors. If the Corporate Governance and Nominating Committee determines that adding a new director is advisable, the Corporate 23


 
Governance and Nominating Committee initiates the search, working with other directors and management and, if appropriate or necessary, a third-party search firm that specializes in identifying director candidates. As discussed in more detail above, in connection with the Omni Acquisition, the Company entered into (i) the REP Shareholders Agreement with affiliates of REP that provides, among other things, that REP has the ongoing right to nominate two directors to the Board and (ii) the EVE Shareholders Agreement with the EVE Related Holders that provides, among other things, that the EVE Related Holders have the ongoing right to nominate one director to the Board. The Shareholders Agreements provide the Major Shareholders the right to nominate their respective director nominees, subject to terms and conditions related to ongoing ownership of equity securities of the Company by each respective Major Shareholder and all other generally applicable qualifications required for service as a director as set forth in the Company’s governing documents and Corporate Governance Guidelines. Board Diversity The Corporate Governance and Nominating Committee will consider all appropriate candidates proposed by management, directors and shareholders. Information regarding potential candidates shall be presented to the Corporate Governance and Nominating Committee, which shall evaluate the candidates based on the needs of the Board at that time and the candidates’ knowledge, experience, skills, expertise and diversity, as set forth in the Company’s Corporate Governance Guidelines. In particular, the Board and the Corporate Governance and Nominating Committee believe that the Board should be comprised of a well-balanced group of individuals. The Board believes that having diversity of knowledge, experience, skills and expertise among its members enhances the Board’s ability to make fully informed, comprehensive decisions. Potential candidates will be evaluated according to the same criteria, regardless of whether the candidate was recommended by shareholders, the Corporate Governance and Nominating Committee, another director, Company management, a search firm or another third party, except that in the case of shareholder recommendations, such candidates must be nominated pursuant to the requirements in the Company’s bylaws. The Corporate Governance and Nominating Committee will submit its director candidate(s) recommendation to the Board for approval and recommendation to the shareholders. The Corporate Governance and Nominating Committee also believes that diversity of race, ethnicity and gender are important factors in evaluating candidates for nominees. Accordingly, the Board is committed to actively seeking out highly qualified diverse candidates, including women and people of color in each candidate pool from which non-management director nominees are selected. To that end, since July 2017, the Board has added highly-qualified and diverse candidates including Ana B. Amicarella (July 2017), who identifies as Two or More Races or Ethnicities, Valerie A. Bonebrake (January 2018), Laurie A. Tucker (October 2019), Chitra Nayak, who identifies as Asian (March 2021), George S. Mayes, Jr., who identifies as African American (March 2021), Javier Polit, who identifies as Hispanic (March 2021) and, if elected, Christine Gorjanc (director nominee). 24


 
*To see the Company’s Board Diversity Matrix as of March 30, 2023, which is posted on our website. As of May 17, 2024 Annual Performance Evaluations The Company’s Corporate Governance Guidelines provide that the Board shall conduct an annual evaluation to determine, among other matters, whether the Board and the Board committees are functioning effectively. The Audit Committee, Compensation Committee and Corporate Governance and Nominating Committee are also each required to conduct an annual self-evaluation. The Corporate Governance and Nominating Committee is responsible for overseeing this self-evaluation process. The Board also conducts periodic evaluations of the Chairman of the Board and Lead Independent Director, if any, peer evaluations and individual self-evaluations. 25


 
Code of Business Conduct and Ethics The Board has adopted a Code of Business Conduct and Ethics that applies to all Company employees, officers and directors, which is available through the governance link on the Company’s Investor website, which can be accessed at www.forwardaircorp.com. The Company’s website and the information contained therein or connected thereto are not incorporated into this Proxy Statement. The Code of Business Conduct and Ethics complies with Nasdaq and SEC requirements. The Company will also mail the Code of Business Conduct and Ethics to any shareholder who requests a copy. Requests may be made by contacting the Secretary as described below under “Shareholder Communications.” Board Attendance The Company’s Corporate Governance Guidelines provide that all directors are expected to regularly attend meetings of the Board and committees on which they serve and to spend the time needed, and meet as frequently as necessary, to properly discharge their responsibilities. Members of the Board are also expected to attend the Annual Meeting of Shareholders. During 2023, the Board held 26 meetings. All of the incumbent directors who were on the Board during 2023 attended at least 75% of the aggregate number of meetings of the Board and meetings of committees of the Board on which he or she served during 2023. All of the Board members at the time of the 2023 Annual Meeting of Shareholders attended the 2023 Annual Meeting of Shareholders. Board Committees The Board currently has four standing committees: an Audit Committee, a Compensation Committee, a Corporate Governance and Nominating Committee and an Executive Committee. The charters of the Audit Committee, Compensation Committee and Corporate Governance and Nominating Committee are available through the governance link on the Company’s Investor website, which can be accessed at ir.forwardaircorp.com. With the exception of the Executive Committee, each committee has authority to engage legal counsel or other experts or consultants as it deems appropriate to carry out its responsibilities. Additional information regarding the functions of the Board’s committees, the number of meetings held by each committee during 2023 and their present membership is set forth below. 26


 
The current composition of the Board and its Committees is as follows: Name Audit Compensation Corporate Governance and Nominating Executive George S. Mayes, Jr., Chairman X Ronald W. Allen X X Ana B. Amicarella X* X Valerie A. Bonebrake X C. Robert Campbell X R. Craig Carlock Chair X G. Michael Lynch Chair* Chitra Nayak X Javier Polit X Laurie A. Tucker Chair X W. Gil West Christopher H. Schmachtenberger Charles L. Anderson Michael B. Hodge Robert L. Edwards, Jr. Shawn Stewart Number of Meetings in 2023 5 5 3 — *Audit Committee Financial Expert Audit Committee. The Audit Committee oversees the Company’s financial reporting process on behalf of the Board. The Audit Committee is responsible for the appointment, compensation and oversight of the Company’s independent registered public accounting firm. As part of this responsibility, the Audit Committee considers the impact of changing its current firm, is involved in selecting the lead partner, and considers the fee arrangement and scope of the audit. The Audit Committee also reviews the financial statements and the independent registered public accounting firm’s report, considers comments made by such firm with respect to the Company’s internal control structure, and reviews the internal audit process, internal accounting procedures and financial controls with the Company’s financial and accounting staff. The Audit Committee may meet in executive session, without management present, on any matter it deems appropriate. In addition, the Audit Committee assists the Board in its oversight of the Company’s legal compliance, ethics and information system controls and security programs. A more detailed description of the Audit Committee’s duties and responsibilities can be found in the Audit Committee Report on pages 98 to 99 of this Proxy Statement and in the Audit Committee Charter, which is available on the Company’s website at https://ir.forwardaircorp.com/corporate- governance. The Board has determined that each member of the Audit Committee meets the independence and financial acumen requirements under Nasdaq listing standards and the enhanced independence standards for audit committee members required by the SEC. In addition, the Board has determined that each of Ana B. Amicarella and G. Michael Lynch of the Audit Committee meet the definition of an “audit committee financial expert,” as that term is defined by the rules and regulations of the SEC. 27


 
Compensation Committee. The Compensation Committee is responsible for determining the overall compensation levels of the Company’s executive officers, reviewing, approving and administering the Company’s employee incentive plans and other employee benefit plans. The Compensation Committee approves the final compensation for all NEOs other than the Chief Executive Officer. The Compensation Committee makes preliminary determinations about the Chief Executive Officer’s base salary, annual short-term incentive compensation, long-term incentive compensation and other awards as appropriate. The Compensation Committee discusses its compensation recommendations for the Chief Executive Officer with the full Board, and the full Board approves the final compensation decisions after this discussion. The Compensation Committee also reviews, approves and makes recommendations, as necessary, to the Board with respect to the Company’s policies and procedures relating to executive officer or director compensation, such as any clawback policy, stock ownership guidelines, or pledging or hedging policy. Additionally, the Compensation Committee reviews and approves the Compensation Discussion and Analysis for inclusion in the Proxy Statement (see pages 46 to 61 of this Proxy Statement). Furthermore, the Compensation Committee oversees management succession planning along with the Corporate Governance and Nominating Committee and strategically reviews the Company’s human resource strategies and initiatives with respect to the Company’s development and retention of talent. A more detailed description of the Compensation Committee’s duties and responsibilities can be found in the Compensation Committee Charter, which is available at https://ir.forwardaircorp.com/corporate-governance. In fulfilling its responsibilities, the Compensation Committee may delegate its responsibilities to a subcommittee consisting of members of the Compensation Committee and, to the extent not expressly reserved to the Compensation Committee by the Board or by applicable law, rule or regulation, to any other committee consisting entirely of independent directors. The Company’s Chief Executive Officer may not be present during deliberations or voting regarding his or her compensation. To the extent helpful to the work of the Compensation Committee, however, the Company’s Chief Executive Officer may be invited by the Compensation Committee to participate in discussion relating to his or her compensation that may precede further deliberation or voting. The Compensation Committee engaged Meridian Compensation Partners, LLC (“Meridian”), an independent consultant, to assist it during 2023. During the year, the consultant reviewed materials prepared by management and provided the Compensation Committee with information on compensation trends, best practices and changes in the regulatory environment, in addition to providing executive and director compensation benchmarking information. Meridian provided no services to the Company other than those related to executive and director pay and related governance. The Board has determined that each member of the Compensation Committee is independent pursuant to Nasdaq listing standards and Rule 16b-3 of the Securities Exchange Act of 1934, as amended (the “Exchange Act”). In addition, the Compensation Committee, considering all relevant factors, including those set forth in Rule 10C-l(b)(4)(i) through (vi) under the Exchange Act and the Nasdaq listing standards, is not aware of any conflict of interest that has been raised by the work performed by Meridian. 28


 
Corporate Governance and Nominating Committee. The Corporate Governance and Nominating Committee is responsible for identifying individuals qualified to become Board members and recommending them to the Board for consideration. This responsibility includes all potential candidates, whether initially recommended by management, other Board members or shareholders. In addition, the Corporate Governance and Nominating Committee makes recommendations to the Board for Board committee assignments, develops and annually reviews the Company’s Corporate Governance Guidelines, and otherwise oversees corporate governance matters. The Corporate Governance and Nominating Committee is also responsible for overseeing the annual evaluation of the Board and for periodically reviewing and making recommendations to the Board regarding director compensation for the Board’s approval. The Corporate Governance and Nominating Committee also reviews the Company’s environmental, social and governmental policies, as well as manages sustainability- related risks and makes recommendations that it deems appropriate. Furthermore, the Corporate Governance and Nominating Committee oversees management succession planning along with the Compensation Committee. A more detailed description of the Corporate Governance and Nominating Committee’s duties and responsibilities can be found in the Corporate Governance and Nominating Committee Charter, which is available at https:// ir.forwardaircorp.com/corporate-governance. A description of the Committee’s policy regarding director candidates nominated by shareholders appears in the section titled “Director Nominating Process” above. The Board has determined that each member of the Corporate Governance and Nominating Committee is independent pursuant to Nasdaq listing standards. Executive Committee. The Executive Committee is authorized, to the extent permitted by law and the Bylaws, to act on behalf of the Board on all matters that may arise between regular meetings of the Board upon which the Board would be authorized to act, subject to certain materiality restrictions established by the Board. The Executive Committee did not act with respect to any matter during 2023. Compensation Committee Interlocks and Insider Participations During the fiscal year ended December 31, 2023, R. Craig Carlock, Ronald W. Allen, Valerie A. Bonebrake and C. Robert Campbell served as members of the Compensation Committee. None of these directors was, during 2023, an officer or employee of our Company or was formerly an officer of our Company. There were no transactions in 2023 between us and any directors who served as Compensation Committee members for any part of 2023 that would require disclosure by us under SEC rules requiring disclosure of certain relationships and related party transactions. During 2023, none of our executive officers served as a director of another entity, one of whose executive officers served on our Compensation Committee, and none of our executive officers served as a member of the compensation committee of another entity, whose executive officers served as a member of our Board. Accordingly, there were no interlocks with other companies within the meaning of the SEC’s proxy rules during 2023. Certain Relationships and Related Person Transactions Review, Approval or Ratifications of Certain Relationships and Transactions with Related Persons. The Audit Committee of the Board reviews all relationships and transactions in which the Company and its directors and executive officers or their immediate family members are participants to determine whether such persons have a direct or indirect material interest. Other than as provided in the Audit Committee Charter, the Company does not have a written policy governing related-person transactions. The Company’s legal staff is primarily responsible for the development and implementation of processes and controls to obtain information from the directors and executive officers with respect to related person transactions and for then determining, based on the facts and circumstances, whether the Company or a related person has a direct or indirect material interest in the transaction. As required under SEC rules, transactions that are determined to be directly or indirectly material to the Company or a related person are required to be disclosed in a company’s proxy statement. In addition, the Audit Committee reviews and approves or ratifies any related person transaction that is required to be disclosed. 29


 
In the course of its review and approval or ratification of a disclosable related person transaction, the Audit Committee considers: • the nature of the related person’s interest in the transaction; • the material terms of the transaction, including, without limitation, the amount and type of transaction; • the importance of the transaction to the related person; and • the importance of the transaction to the Company. Any member of the Audit Committee who is a related person with respect to a transaction under review may not participate in the deliberations or vote respecting approval or ratification of the transaction, provided, however, that such director may be counted in determining the presence of a quorum at a meeting of the Audit Committee when considering the transaction. In 2022, the Audit Committee reviewed and approved the compensation paid to Mr. Zachary Ruble, the son of Chris Ruble. Mr. Zachary Ruble serves as the director of operations for the Company’s west district, and in 2023 he earned approximately $206,000 in salary and bonus. Mr. Zachary Ruble’s compensation is comparable to other employees with equivalent qualifications, experience and responsibilities at the Company. In 2023, the Audit Committee reviewed and approved the compensation paid to Mr. Patrick Creutzinger, the stepson of Scott Niswonger, who served as a director until his resignation in August 2023. Mr. Creutzinger serves as a Director of Sales for the Company, and in 2023 he earned approximately $202,000 in salary and bonus. Mr. Creutzinger’s compensation is comparable to other employees with equivalent qualifications, experience and responsibilities at the Company. The Omni Acquisition As discussed above, on January 25, 2024, the Company, Omni and certain other parties completed the Omni Acquisition. Pursuant to the Merger Agreement, the Company, through a series of transactions involving the Company’s direct and indirect subsidiaries, acquired Omni for a combination of (a) $20 million in cash and (b) (i) common equity consideration representing 5,135,008 shares of Common Stock on an as-converted and as- exchanged basis and (ii) non-voting, convertible perpetual preferred equity consideration representing, if our shareholders approve the conversion thereof in accordance with the listing rules of NASDAQ, an additional 8,880,010 shares of Common Stock on an as-exchanged basis. At the closing of the Omni Acquisition, the Company, Opco, Former Omni Holders and certain other parties entered into a tax receivable agreement (the “Tax Receivable Agreement”), which sets forth the agreement among the parties regarding the sharing of certain tax benefits realized by the Company as a result of the Omni Acquisition. Pursuant to the Tax Receivable Agreement, the Company is generally obligated to pay certain Former Omni Holders 83.5% of (a) the total tax benefit that the Company realizes as a result of increases in tax basis in Opco’s assets resulting from certain actual or deemed distributions and the future exchange of units of Opco for shares of securities of the Company (or cash) pursuant to the Opco LLCA, (b) certain pre-existing tax attributes of certain Former Omni Holders that are corporate entities for tax purposes, (c) the tax benefits that the Company realizes from certain tax allocations that correspond to items of income or gain required to be recognized by certain Former Omni Holders, and (d) other tax benefits attributable to payments under the Tax Receivable Agreement. Pursuant to the Shareholder Agreements, the Major Shareholders have the right to nominate their respective nominees, subject to terms and conditions related to ongoing ownership of equity securities of the Company by each respective Major Shareholder. The Major Shareholders have nominated Charles L. Anderson, Robert L. Edwards and Michael B. Hodge to serve on our Board. Mr. Anderson has served as a Partner at REP, an 30


 
affiliate of former direct and indirect equity holders of Omni, since 2019. Mr. Edwards co-founded and began serving as a Partner of REP in 2010 and has served as a Managing Partner since 2021. Mr. Hodge has served as a Principal at EVE Partners, an affiliate of former direct and indirect equity holders of Omni, since 2011. Messrs. Anderson, Edwards and Hodge acquired beneficial ownership of Company securities in connection with the Omni Acquisition as described above under “Security Ownership of Certain Beneficial Owners and Management”. Based on information provided by the directors, director nominees and executive officers, and the Company’s legal department, the Audit Committee determined that there are no other related person transactions to be reported in this Proxy Statement. Board Leadership Structure In accordance with our Bylaws and Corporate Governance Guidelines, the Board is responsible for selecting the Chief Executive Officer and the Chairman of the Board; both of these positions may be held by the same person or by two separate individuals. The Company’s Corporate Governance Guidelines require the election, by the Board, of an independent lead director to serve during any period when there is no independent Chairman of the Board. R. Craig Carlock served as the Company’s Lead Independent Director from May 2019 until February 2024, when Thomas Schmitt ceased serving as Chairman, President and Chief Executive Officer of the Company and as a member of the Board. Following the departure of Mr. Schmitt from the Company, George S. Mayes, Director of the Company, was appointed as Chairman of the Board and Michael Hance was appointed as the Company’s Interim CEO but was not appointed to the Board. In April 2024, Shawn Stewart succeeded Mr. Hance as CEO. Mr. Stewart was elected to the Board, but was not named Chairman. The Board believes separating the positions of Chairman of the Board and CEO during this transitional time will allow Mr. Stewart to focus on the Company’s day-to-day business and operations and the integration of the Omni business, while allowing our Chairman to lead the Board in its fundamental role of providing advice to and oversight of management, particularly in light of the current challenges facing the Company. 31


 
The Chairman of the Board is responsible for (a) chairing Board meetings and the Annual Meeting, (b) setting the agendas for these meetings, (c) attending Board committee meetings, and (d) providing information to Board members in advance of each Board meeting and between Board meetings. The Lead Independent Director is responsible for (i) chairing executive sessions of the independent directors and communicating with management relating to these sessions, and presiding at all meetings of the Board at which the Chairman is not present, (ii) approving agendas and schedules for Board meetings and the information that is provided to directors, and (iii) serving as a liaison between the Chairman and the independent directors. The Lead Independent Director also has the authority to call meetings of the independent directors. Although we do not have a Lead Independent Director at this time given Mr. Mayes appointment as independent Chairman of the Board, we will appoint a Lead Independent Director in the future if we again combine the roles of Chairman and Chief Executive Officer. The Board believes that, in addition to fulfilling their lead director responsibilities, the Lead Independent Director makes valuable contributions to the Company, including but not limited to: (a) monitoring the performance of the Board and seeking to develop a high-performing Board, for example, by helping the directors reach consensus, keeping the Board focused on strategic decisions, taking steps to ensure that all the directors are contributing to the work of the Board, and coordinating the work of the four Board Committees, (b) developing a productive relationship with our Chief Executive Officer and ensuring effective communication between the Chief Executive Officer and the Board, and (c) ensuring and supporting effective shareholder communications. On an annual basis, as part of our review of corporate governance and succession planning, the Board (led by the Corporate Governance and Nominating Committee) evaluates the Board’s leadership structure, to ensure that it remains the optimal structure for the Company and its shareholders. The Board recognizes that different board leadership structures may be appropriate for companies with different histories and cultures, as well as companies with varying sizes and performance characteristics. Risk Oversight On at least a quarterly basis, the Company’s Chief Legal Officer provides a comprehensive risk report to the Audit Committee and the Board. While the Audit Committee has primary responsibility for overseeing financial risks and information system controls and security risks, the Board is charged with overseeing the Company’s enterprise risks and ensuring that the Company’s risk oversight processes appropriately align with existing disclosure controls and procedures. Accordingly, on an annual basis, the Board receives a report from the Company’s Chief Legal Officer on the most significant risks that the Company is facing. This report is informed by and includes a discussion of the results of the Company’s annual enterprise risk management survey and reports from various risk management roundtables with individual functional groups within the Company. This report allows the Board to adequately assess each risk and develop a strategy and appropriate timeframe to address these risks. The full Board also engages in periodic discussions about enterprise risk management with our Chief Legal Officer, Chief Executive Officer, Chief Financial Officer, Chief Information Officer and other Company officers as the Board may deem appropriate. The Company also recognizes the critical importance of cybersecurity in protecting our business and our stakeholders’ information. We are committed to maintaining a robust cybersecurity risk management program and implementing a comprehensive strategy to mitigate cybersecurity threats and vulnerabilities. The Board and the Audit Committee are actively involved in oversight of the Company’s cybersecurity risk management. The Company addresses cybersecurity risks through a comprehensive, cross-functional approach, focused on protecting the security of the Company and the information that it collects by proactively identifying and preventing cybersecurity threats. 32


 
The Board’s ongoing oversight also occurs at the Board committee level on a more focused basis, whereby each committee considers the risks within its area of responsibilities and works to proactively mitigate these risks. The Compensation Committee considers the risks that may be implicated by the Company’s executive compensation programs, for instance, and the Compensation Committee has sole authority to retain compensation consultants and other advisors to provide advice and support on compensation issues. The Corporate Governance and Nominating Committee considers the best governance structure and guidelines for the Company to minimize enterprise risks brought about by weak governance. The Corporate Governance and Nominating Committee also oversees the Company’s environmental, social and governance policies and activities and any associated risks. The Board believes that its leadership structure supports the Board’s effective oversight of the Company’s enterprise risks. 33


 
Corporate Sustainability and Responsibility We embrace a comprehensive approach to sustainability that addresses Environmental, Social, and Governance (“ESG”) factors. Our integrated framework focuses on three pillars: (i) People and Communities, (ii) Customer, and (iii) Environment. After completing an ESG assessment in 2023 utilizing the Sustainable Accounting Standards Board (“SASB”) standards and conducting a third-party stakeholder assessment, we identified eleven ESG priority areas within these three pillars that we believe are relevant to our business and important to our employees, communities, customers, investors, partners and contractors, and which form the foundation for our sustainability strategy: • Roadway Health & Safety • Workplace Health & Safety • Independent Contractor Practices • Diversity, Equity, Inclusion, and Belonging (DEI&B) Practices • Community Impact & Partnerships • Measurement & Disclosure • Information Security • Responsible Supplier Practices • Green House Gas (GHG) Emissions Reduction Practices • Air Quality Practices • Corporate Ethics Since 2019, we have deployed meaningful resources to manage sustainability risks and to capitalize on related opportunities for the benefit of our stakeholders. In 2019, our Board amended the Corporate Governance and Nominating Committee Charter to give the Corporate Governance and Nominating Committee oversight over our ESG-related efforts. At least twice a year, the Corporate Governance and Nominating Committee is updated on each of these topics and provides feedback and direction that it deems appropriate. At least annually, the Chair of the Corporate Governance and Nominating Committee will provide a report on these topics to the full Board. In 2020, Forward’s leadership created the Head of Corporate ESG role to provide oversight of Forward’s ESG vision, strategic planning, performance management, and improvement activities. In 2021, we published our first ESG Report and created our internal ESG Steering Committee, which oversees our company-wide ESG strategy and meets at least quarterly and on an as-needed basis. In 2022, we streamlined our internal data collection process, completed our Greenhouse Gas (“GHG”) inventory, set measurable targets and goals, and published our second ESG report through the launch of our new ESG website which we will update annually with our progress. The ESG report and new website are accessible through our investor relations site, https://ir.forwardaircorp.com/esg. The information on our website and our ESG report are not incorporated into, and are not a part of, this report. 34


 
In 2023, we completed our GHG inventory, collected additional data, and published our third ESG report. We also completed our Task Force on Climate-Related Financial Disclosures (“TCFD”) analysis and submitted to CDP, a non-for-profit charity that runs the global disclosure system. Both our CDP report and new TCFD index are included on our website in the 2022 ESG report update. People and Communities We are committed to maintaining safe facilities for our employees, independent contractors, customers and partners. As part of this pillar, we focus on Roadway Health & Safety, Workplace Health & Safety, Independent Contractor Practices, and DEI&B Practices. We employ clear policies and procedures to manage our roadway health and safety practices. We implemented a quarterly safety bonus and annual vehicle giveaway to reward owner-operators and independent fleet owners that lease their equipment to us (“Leased Capacity Providers”) who have zero moving violations or accidents each quarter. The drivers of our Leased Capacity Providers who obtain four quarterly bonuses are eligible to win a new vehicle. In 2023, 172 Leased Capacity Providers as well as Company-employed drivers qualified for the vehicle giveaway. Policies and procedures exist to investigate accidents and monitor lessons learned, driving continuous improvement in the health and safety practices across our facilities. All of our employees are assigned training courses as part of onboarding and employees may be assigned additional refresher trainings based on corrective action or identified risk. Additionally, we employ, maintain, and monitor a robust Health and Safety program for all of our workers which establishes procedures and policies to prevent workplace incidents. As part of our assessment, we have identified improvement activities to develop a comprehensive Emergency Preparedness Plan (“EPP”) for all our facilities. The EPP is under development and in compliance with OSHA standards. We also remain committed to fostering a more diverse, equitable and inclusive work environment. In 2020, we created a Diversity, Equity, Inclusion, and Belonging (“DEI&B”) Council to promote employee inclusion and engagement. Since the creation of the DEI&B Council, among other initiatives, we have implemented paid parental leave, launched Employee Resource Groups to foster an inclusive environment and celebrated different cultures by commemorating key diversity holidays, observances, celebrations and provided floating paid holidays. We are committed to supporting and giving back to the communities where we live and work, particularly through the support of our employee Veterans, and to the community of Veterans in North America. For instance, we continue to support our Veterans through our charitable organization, Operation: Forward Freedom, a manifestation of our ongoing commitment to Veteran-related causes. In 2023, we hosted our second annual Drive for Hope Golf tournament where we raised $525,000 for Hope for the Warriors. Hope for the Warriors is a 501(c)(3) nonprofit whose mission is to care for and empower service members and military families challenged by the physical, moral and psychological effects of war. We partner with Women in Trucking to encourage and promote the employment of women within our industry. Our team of drivers is currently comprised of 15% women, roughly twice the U.S. industry average, and we continue to seek opportunities to improve upon that percentage. We also partner with non-profit organizations that positively impact our communities and our industry such as Truckers Against Trafficking and Drexel Hamilton. Customer We are committed to providing the industry’s highest quality service in delivering on our customers’ expectations. As part of this pillar, we focus on Measurement & Disclosure, Information Security, and Responsible Supplier Practices. 35


 
We remain committed to transparent and sustainable business practices. As part of this ongoing commitment, we have transformed and innovated several of our digital and cloud technologies to create more efficient and integrated processes. We deploy various programs, including Safety and Environmental Management Systems, to collect meaningful data that is communicated with all divisions and management. We have also employed proactive measures to protect our network, computer systems and data from cyber threats, in part, by creating a robust Information Security program in early 2020. We are continuously deploying infrastructure to meet the National Institute of Standards and Technology (“NIST”) requirements. As part of our Responsible Supplier program, we work to understand the ESG goals of both our suppliers and customers. We are establishing new data tracking and infrastructure and are exploring opportunities to grow our supplier diversity program and partnerships. We aim to establish supplier diversification goals in the coming years. Environment We are committed to promoting a healthier natural and built environment by striving for continuous environmental improvements in all aspects of our business. Environmental leadership requires not only our own action, but transparency and participation in the industry, including conversations about innovations and advancements that make a difference. As part of this pillar, we focus on GHG Emissions Reduction Practices and Air Quality Practices. As a transportation company, we are conscious of the environmental effects of our operations and are committed to tracking and reducing our GHG emissions and improving our energy efficiency. We have established a preliminary goal to reduce absolute Scope 1 and Scope 2 GHG emissions (combined) by 42% by 2030 from a 2021 base year. As part of this goal, in 2022, we partnered with carbon capture company Remora, reserving ten of its mobile devices for a pilot project expected to launch in the next couple of years. We are also aligning with industry certifications, continuing to be a SmartWay certified company. SmartWay is a certification from the U.S. Environmental Protection Agency (“EPA”) verifying company compliance with EPA regulations, including fuel efficiency ranges and emission standards. To learn more about our ESG strategy and all our focus areas, visit our ESG website, https://forwardair.metrio.net, also accessible through our investor relations site. We are committed to making our results count and will continue to update our future disclosures accordingly. 36


 
DIRECTOR COMPENSATION The general policy of the Board is that compensation for non-employee directors should be a mix of cash and equity-based compensation. The Company does not pay employee directors for Board service in addition to their regular employee compensation. The Corporate Governance and Nominating Committee, which consists solely of independent non- employee directors, has the primary responsibility for reviewing and considering any revisions to the non- employee director compensation program. In accordance with the Corporate Governance and Nominating Committee’s recommendations, during 2023, the non-employee directors’ cash compensation program is as follows, which is expected to continue in 2024: • an annual cash retainer of $85,000 for all non-employee directors; • an additional annual cash retainer of $125,000 for the Independent Chairman (which was created in 2024); • an additional annual cash retainer of $50,000 for the Lead Independent Director, if any; • an additional annual cash retainer of $20,000 for each of the Chairs of the Audit Committee, Corporate Governance and Nominating Committee and Compensation Committee; and • an additional annual cash retainer of $10,000 for all non-Chair Audit Committee members, Compensation Committee members and Corporate Governance and Nominating Committee members. All directors are reimbursed reasonable travel expenses for meetings attended in person. The Company also reimburses directors for expenses associated with participation in continuing director education programs. In addition, on the first business day after each Annual Meeting of Shareholders, each non-employee director is granted an award (the “Annual Grant”) in such form and size as the Board determines from year to year. Unless otherwise determined by the Board, the Annual Grants will become vested and non-forfeitable on the earlier of (a) the day immediately prior to the first Annual Meeting that occurs after the grant date or (b) the first anniversary of the grant date, so long as the non-employee director’s service with the Company does not earlier terminate. Each director may elect to defer receipt of the shares until the director departs from the Board. If a director elects to defer receipt, the Company will issue deferred stock units in which the director does not have voting rights or other incidents of ownership until the shares are issued. Each deferred stock unit is eligible for a dividend equivalent in the form of additional restricted stock units for each cash dividend paid by the Company. In 2023, each non-employee director received restricted shares valued at $130,000. For 2024, this amount is expected to remain the same. Finally, the Board believes that directors more effectively represent the Company’s shareholders, whose interests they are charged with advancing, if they are shareholders themselves. Therefore, the Board established certain independent director stock ownership guidelines which are set forth in the Company’s Corporate Governance Guidelines. Specifically, the Company’s independent directors are required to own shares of Company Common Stock, with a value equal to at least five times the annual cash retainer for independent directors. Each new independent director has three years from the date he or she joins the Board to accumulate this ownership position. Unvested restricted stock is permitted to count towards the stock ownership guidelines. As of December 31, 2023, each of the Company’s independent directors who had served on the Board for at least three years had met or exceeded these ownership guidelines. However, in 2024, fluctuations in stock price caused several directors to fall out of compliance with these requirements. The Board continues to monitor the progress of each independent director towards meeting their ownership guidelines and will determine what actions, if any, to take to address the noncompliance. 37


 
The following table shows the compensation the Company paid in 2023 to its non-employee directors: Name Fees Paid in Cash ($) Stock Awards ($)(1)(2) All Other Compensation ($)(3) Total ($) Ronald W. Allen 105,000 130,000 7,891 242,891 Ana B. Amicarella 105,000 130,000 1,268 236,268 Valerie A. Bonebrake 95,000 130,000 6,991 231,991 C. Robert Campbell 95,000 130,000 6,548 231,548 R. Craig Carlock 135,000 130,000 1,268 266,268 G. Michael Lynch 105,000 130,000 1,268 236,268 George S. Mayes, Jr. 95,000 130,000 1,268 226,268 Chitra Nayak 95,000 130,000 1,268 226,268 Javier Polit 95,000 130,000 1,268 226,268 Laurie A. Tucker 105,000 130,000 1,268 236,268 (1) Represents the aggregate grant date fair value of non-vested restricted shares and deferred stock unit awards. The fair values of these awards were determined in accordance with Financial Accounting Standards Board Accounting Standards Codification Topic 718, “Compensation - Stock Compensation” (“ASC 718”). The assumptions used in determining the grant date fair values of these awards are set forth in the notes to the Company’s consolidated financial statements, which are included in our Annual Report on Form 10-K for the year ended December 31, 2023 filed with the SEC. (2) As of December 31, 2023, an aggregate of 32,348 deferred stock units, non-vested restricted shares and dividend equivalent rights were outstanding. (3) Represents dividend payments on non-vested restricted shares or dividend equivalents credited on deferred stock unit awards. These dividend payments and dividend equivalents are non-forfeitable. The following table indicates the aggregate number of deferred stock units and/or non-vested restricted shares held by each incumbent director at the end of 2023 and those shares or units that have not yet vested. Name Number of Deferred Stock Units and/or Non- Vested Restricted Shares Ronald W. Allen 8,626 Ana B. Amicarella 1,352 Valerie A. Bonebrake 7,362 C. Robert Campbell 6,896 R. Craig Carlock 1,352 G. Michael Lynch 1,352 George S. Mayes, Jr. 1,352 Chitra Nayak 1,352 Javier Polit 1,352 Laurie A. Tucker 1,352 38


 
SECURITY OWNERSHIP OF CERTAIN BENEFICIAL OWNERS AND MANAGEMENT The following table sets forth information with respect to the beneficial ownership of shares of our outstanding Company Common Stock, Company Series B Preferred Units, Company Series C Preferred Units and Opco Series C-2 Preferred Units held as of the Record Date by (i) each director and director nominee; (ii) anyone who served as our Chief Executive Officer or Chief Financial Officer during the fiscal year, and the next three most highly compensated executive officers, as required by SEC rules (collectively, the “named executive officers”, or the “NEOs”); and (iii) all directors and executive officers as a group. As of the Record Date, there are (a) 4,435,301 Company Series B Preferred Units outstanding and entitled to vote, and which are also exchangeable into shares of Company Common Stock, (b) 1,210,006 non-voting Company Series C Preferred Units outstanding, which will be converted into Company Common Stock upon receipt of shareholder approval of such conversion, and (c) 7,300,942 non-voting Opco Series C-2 Preferred Units outstanding, which will be converted into Opco Class B Units and corresponding Company Series B Preferred Units (which are exchangeable into shares of Company Common Stock), upon receipt of shareholder approval of such conversion, in each case as indicated in the footnotes below. The table also sets forth information as to any person, entity or group known to the Company to be the beneficial owner of 5% or more of Company Common Stock, Company Series B Preferred Units, Company Series C Preferred Units or Opco Series C-2 Preferred Units, in each case as of March 25, 2024. The percentage of “Total Voting Power” is calculated taking into account the voting power of the classes of voting securities. Under SEC rules, a person is deemed to be a “beneficial owner” of a security if that person has or shares the power to vote or direct the voting of the security, has or shares the power to dispose of or direct the disposition of the security, or has the right to acquire the security within 60 days. Except as otherwise indicated, the shareholders listed in the table are deemed to have sole voting and/or investment power with respect to Company Common Stock. Company Series B Preferred Units, Company Series C Preferred Units and Opco Series C-2 Preferred Units, as applicable, owned by them on the dates indicated above. Shareholders of non-vested restricted shares included in the table are entitled to voting and dividend rights. Name and Address of Beneficial Owner(1) Class of Shares or Units Shares and Units Beneficially Owned Shares and Units That May be Acquired Within 60 Days Total Percent of Class Percent of Total Voting Power (2) Directors, Nominees and NEOs Ronald W. Allen Company Common Stock 23,392 (3) 1,352 (4) 24,744 * * Company Series B Preferred Units — — — — — Company Series C Preferred Units — — — — — Opco Series C-2 Preferred Units — — — — — Ana B. Amicarella Company Common Stock 10,395 1,352 (4) 11,747 * * Company Series B Preferred Units — — Company Series C Preferred Units — — Opco Series C-2 Preferred Units — — Charles L. Anderson Company Common Stock 699,707 (5) 451 (6) 700,158 2.6% 2.3% Company Series B Preferred Units 1,167,256 (7) — 1,167,256 26.3% 3.8% Company Series C Preferred Units 1,210,006 (8) — 1,210,006 100.0% — Opco Series C-2 Preferred Units 2,018,543 (9) — 2,018,543 27.6% — 39


 
Valerie A. Bonebrake Company Common Stock 9,046 (10) 1,352 (4) 10,398 * * Company Series B Preferred Units — — — — — Company Series C Preferred Units — — — — — Opco Series C-2 Preferred Units — — — — — Dale W. Boyles Company Common Stock — — — — — Company Series B Preferred Units — — — — — Company Series C Preferred Units — — — — — Opco Series C-2 Preferred Units — — — — — C. Robert Campbell Company Common Stock 28,558 (11) 1,352 (4) 29,910 * * Company Series B Preferred Units — — — — — Company Series C Preferred Units — — — — — Opco Series C-2 Preferred Units — — — — — R. Craig Carlock Company Common Stock 15,198 1,352 (4) 16,550 * * Company Series B Preferred Units — — — — — Company Series C Preferred Units — — — — — Opco Series C-2 Preferred Units — — — — — Robert L. Edwards, Jr. Company Common Stock 699,707 (5) 451 (6) 700,158 2.6% 2.3% Company Series B Preferred Units 1,167,256 (7) — 1,167,256 26.3% 3.8% Company Series C Preferred Units 1,210,006 (8) — 1,210,006 100.0% — Opco Series C-2 Preferred Units 2,018,543 (9) — 2,018,543 27.6% — Christine M. Gorjanc Company Common Stock — — — — — Company Series B Preferred Units — — — — — Company Series C Preferred Units — — — — — Opco Series C-2 Preferred Units — — — — — Michael B. Hodge Company Common Stock 10,000 451 (12) 10,451 * * Company Series B Preferred Units 746,086 (13) — 746,086 16.8% 2.4% Company Series C Preferred Units — — — — — Opco Series C-2 Preferred Units 1,290,214 (14) — 1,290,214 17.7% — G. Michael Lynch Company Common Stock 9,731 1,352 (4) 11,083 * * Company Series B Preferred Units — — — — — Company Series C Preferred Units — — — — — Opco Series C-2 Preferred Units — — — — — 40


 
George S. Mayes, Jr. Company Common Stock 3,904 1,352 (4) 5,256 * * Company Series B Preferred Units — — — — — Company Series C Preferred Units — — — — — Opco Series C-2 Preferred Units — — — — — Chitra Nayak Company Common Stock 4,504 1,352 (4) 5,856 * * Company Series B Preferred Units — — — — — Company Series C Preferred Units — — — — — Opco Series C-2 Preferred Units — — — — — Javier Polit Company Common Stock 4,991 1,352 (4) 6,343 * * Company Series B Preferred Units — — — — — Company Series C Preferred Units — — — — — Opco Series C-2 Preferred Units — — — — — Christopher H. Schmachtenberger Company Common Stock — — — — — — Company Series B Preferred Units 11,021 (15) — 11,021 * * Company Series C Preferred Units — — — — — Opco Series C-2 Preferred Units 19,058 (16) — 19,058 * — Shawn Stewart Company Common Stock — — — — — — Company Series B Preferred Units — — — — — Company Series C Preferred Units — — — — — Opco Series C-2 Preferred Units — — — — — Laurie A. Tucker Company Common Stock 14,221 1,352 (4) 15,573 * * Company Series B Preferred Units — — — — — Company Series C Preferred Units — — — — — Opco Series C-2 Preferred Units — — — — — W. Gilbert (Gil) West Company Common Stock — 338 (17) 338 * * Company Series B Preferred Units — — — — — Company Series C Preferred Units — — — — — Opco Series C-2 Preferred Units — — — — — Michael L. Hance Company Common Stock 45,328 9,428 (18) 54,756 * * Company Series B Preferred Units — — — — — Company Series C Preferred Units — — — — — Opco Series C-2 Preferred Units — — — — — 41


 
Rebecca J. Garbrick Company Common Stock 2,480 3,555 (18) 6,035 * * Company Series B Preferred Units — — — — — Company Series C Preferred Units — — — — — Opco Series C-2 Preferred Units — — — — — Chris C. Ruble Company Common Stock 27,638 5,068 (18) 32,706 * * Company Series B Preferred Units — — — — — Company Series C Preferred Units — — — — — Opco Series C-2 Preferred Units — — — — — Kyle R. Mitchin Company Common Stock 18,531 2,318 (18) 20,849 * * Company Series B Preferred Units — — — — — Company Series C Preferred Units — — — — — Opco Series C-2 Preferred Units — — — — — Thomas Schmitt Company Common Stock 74,182 207,802 (18) 281,984 1.1% 1.1% Company Series B Preferred Units — — — — — Company Series C Preferred Units — — — — — Opco Series C-2 Preferred Units — — — — — All directors and executive officers as a group (22) persons(19) Company Common Stock 1,001,806 243,382 1,245,188 4.7% 4.0% Company Series B Preferred Units 1,924,363 — 1,924,363 43.4% 6.2% Company Series C Preferred Units 1,210,006 — 1,210,006 100.0% — Opco Series C-2 Preferred Units 3,327,815 — 3,327,815 45.6% — Other Principal Shareholders BlackRock, Inc. Company Common Stock 4,210,909 (20) — 4,210,909 15.9% 13.5% Company Series B Preferred Units — — — — — Company Series C Preferred Units — — — — — Opco Series C-2 Preferred Units — — — — — The Vanguard Group, Inc. Company Common Stock 3,025,510 (21) — 3,025,510 11.4% 9.7% Company Series B Preferred Units — — — — — Company Series C Preferred Units — — — — — Opco Series C-2 Preferred Units — — — — — 42


 
The Ridgemont Group(22) Company Common Stock 699,707 (23) — 699,707 2.6% 2.3% Company Series B Preferred Units 1,167,256 (24) — 1,167,256 26.3% 3.8% Company Series C Preferred Units 1,210,006 (25) — 1,210,006 100.0% — Opco Series C-2 Preferred Units 2,018,543 (26) — 2,018,543 27.6% — EVE Related Holders Company Common Stock — — — — — Company Series B Preferred Units 1,694,674 (27) — 1,694,674 38.2% 5.4% Company Series C Preferred Units — — — — — Opco Series C-2 Preferred Units 2,930,614 (28) — 2,930,614 40.1% — * Less than one percent. (1) The business address of each listed director and NEO is c/o Forward Air Corporation, 1915 Snapps Ferry Road, Building N, Greeneville, TN 37745. (2) The percentages of voting power shown for directors, nominees, NEOs and other principal shareholders are based on the sum of (i) the number of shares of Company Common Stock outstanding on the Record Date, including stock options that are fully exercisable, accrued dividend equivalent rights and shares of restricted stock vesting within 60 days, and (ii) the number of Company Series B Preferred Units outstanding on the Record Date. The calculation of such percentages excludes Company Series C Preferred Units and Opco Series C-2 Preferred Units, both of which are classes of non-voting securities. (3) Includes 281 accrued dividend equivalent rights. (4) Includes 1,352 shares of restricted stock vesting within 60 days. (5) Includes (i) 354,957 shares of Company Common Stock held by REP Coinvest III-A Omni, L.P.; (ii) 101,745 shares of Company Common Stock held by REP Coinvest III-B Omni, L.P. and (iii) 243,005 shares of Company Common Stock held by REP FAOM III-S, L.P. (6) Includes 451 shares of restricted stock vesting within 60 days. (7) Includes (i) 1,152,846 Company Series B Preferred Units held by REP Omni L.P. and (ii) 14,410 Company Series B Preferred Units held by Ridgemont Equity Partners Affiliates III, L.P. (8) Includes (i) 613,829 Company Series C Preferred Units held by REP Coinvest III-A Omni, L.P.; (ii) 175,948 Company Series C Preferred Units held by REP Coinvest III-B Omni, L.P.; and (iii) 420,229 Company Series C Preferred Units held by REP FAOM III-S, L.P. (9) Includes: (i) 1,993,623 Opco Series C-2 Preferred Units held by REP Omni L.P. and (ii) 24,920 Opco Series C-2 Preferred Units held by Ridgemont Equity Partners Affiliates III, L.P. (10) Includes 244 accrued dividend equivalent rights. (11) Includes 916 accrued dividend equivalent rights. (12) Includes 451 shares of restricted stock vesting within 60 days. (13) Includes 764,086 Company Series B Preferred Units held by EVE Omni Investor, LLC. Mr. Hodge serves on our board of directors and is a Principal of EVE Partners. (14) Includes 1,290,214 Opco Series C-2 Preferred Units held by EVE Omni Investor, LLC. (15) Includes 11,021 Company Series B Preferred Units held by RC94 Partners. Mr. Schmachtenberger serves on our board of directors. Mr. Schmachtenberger also serves as a general partner of RC94 Partners and holds a 50% ownership stake in RC94 Partners. (16) Includes 19,058 Opco Series C-2 Preferred Units held by RC94 Partners. (17) Includes 338 shares of restricted stock vesting within 60 days. (18) Includes stock options that are fully exercisable. (19) For the purposes of calculating total and percentages of all directors and executive officers as a group, the Company Common Stock, Company Series B Preferred Units, Company Series C Preferred Units and Opco Series C-2 Preferred Units held by the Ridgemont Group and the EVE Related Holders are counted only once to avoid duplication. (20) BlackRock, Inc. (“BlackRock”), 55 East 52nd Street, New York, New York 10055, reported beneficial ownership of the shares as of December 31, 2023 in Amendment No. 5 to Schedule 13G filed with the SEC on January 22, 2024. BlackRock, a holding company, reported having sole voting and sole dispositive power over 4,100,572 shares of Company Common Stock. 43


 
(21) The Vanguard Group, Inc. (“Vanguard”), 100 Vanguard Boulevard, Malvern, Pennsylvania 19355, reported beneficial ownership of the shares as of December 29, 2023 in Amendment No. 14 to Schedule 13G filed with the SEC on February 13, 2024. Vanguard, an investment adviser, reported having shared voting power over 45,576 shares of Company Common Stock, sole dispositive power over 2,908,287 shares of Company Common Stock, shared dispositive power over 74,586 shares of Company Common Stock, resulting in an aggregate amount of 2,982,873 shares of Company Common Stock beneficially owned. (22) Each of Ridgemont Equity Management III, LLC; REP Omni Holdings, L.P.; REP Coinvest III-A Omni, L.P.; REP Coinvest III-B Omni, L.P.; REP FAOM III-S, L.P.; Ridgemont Equity Partners Affiliates III, L.P.; REP Coinvest III Omni GP, LLC; Ridgemont Equity Management III, L.P.; REP Omni Holdings GP, LLC (collectively, the “Ridgemont Group”); Charles L. Anderson and Robert L. Edwards Jr., 101 S Tryon St Ste 3400, Charlotte, NC 28280, reported beneficial ownership of the shares as of January 25, 2024 in a Schedule 13D filed with the SEC on February 5, 2024. Each of Mr. Anderson and Mr. Edwards serve on our board of directors and are designees of one or more members of the Ridgemont Group. See footnote 6 with respect to the 451 shares issuable to each of Mr. Anderson and Mr. Edwards and which are not included in Ridgemont Group’s total reported holdings. Although these shares are issued to Mr. Anderson and Mr. Edwards personally, they each hold these shares solely for the benefit of the Ridgemont Group, which may be deemed an indirect beneficial owner. (23) The Ridgemont Group reported having beneficial ownership with respect to (i) REP Coinvest III-A Omni, L.P., shared voting power and shared dispositive power over 354,957 shares of Company Common Stock; (ii) REP Coinvest III-B Omni, L.P., shared voting power and shared dispositive power over 101,745 shares of Company Common Stock; (iii) REP FAOM III-S, L.P., shared voting power and shared dispositive power over 243,005 shares of Company Common Stock; (iv) Ridgemont Equity Management III, L.P., shared voting power and shared dispositive power over 243,005 shares of Company Common Stock; (v) REP Coinvest III Omni GP, LLC, shared voting power and shared dispositive power over 456,702 shares of Company Common Stock; and (vi) Ridgemont Equity Management III, LLC, shared voting power and shared dispositive power over 699,707 shares of Company Common Stock. (24) The Ridgemont Group reported having beneficial ownership with respect to (i) REP Omni Holdings, L.P, shared voting power and shared dispositive power over 1,152,846 Company Series B Preferred Units; (ii) Ridgemont Equity Partners Affiliates III, L.P., shared voting power and shared dispositive power over 14,410 Company Series B Preferred Units; (iii) REP Omni Holdings GP, LLC, shared voting power and shared dispositive power over 1,152,846 Company Series B Preferred Units; (iv) Ridgemont Equity Management III, L.P., shared voting power and shared dispositive power over 14,410 Company Series B Preferred Units; and (v) Ridgemont Equity Management III, LLC, shared voting power and shared dispositive power over 1,167,256 Company Series B Preferred Units. (25) The Ridgemont Group reported having beneficial ownership with respect to (i) REP Coinvest III-A Omni, L.P., shared voting power and shared dispositive power over 613,829 Company Series C Preferred Units; (ii) REP Coinvest III-B Omni, L.P., shared voting power and shared dispositive power over 175,948 Company Series C Preferred Units; (iii) REP FAOM III-S, L.P., shared voting power and shared dispositive power over 420,229 Company Series C Preferred Units; (iv) Ridgemont Equity Management III, L.P., shared voting power and shared dispositive power over 420,229 Company Series C Preferred Units; (v) REP Coinvest III Omni GP, LLC, shared voting power and shared dispositive power over 789,777 Company Series C Preferred Units; and (vi) Ridgemont Equity Management III, LLC, shared voting power and shared dispositive power over 1,210,006 Company Series C Preferred Units. (26) The Ridgemont Group reported having beneficial ownership with respect to (i) REP Omni Holdings, L.P, shared voting power and shared dispositive power over 1,993,623 Opco Series C-2 Preferred Units; (ii) Ridgemont Equity Partners Affiliates III, L.P., shared voting power and shared dispositive power over 24,920 Opco Series C-2 Preferred Units; (iii) REP Omni Holdings GP, LLC, shared voting power and shared dispositive power over 1,993,623 Opco Series C-2 Preferred Units; (iv) Ridgemont Equity Management III, L.P., shared voting power and shared dispositive power over 24,920 Opco Series C-2 Preferred Units; and (v) Ridgemont Equity Management III, LLC, shared voting power and shared dispositive power over 2,018,543 Opco Series C-2 Preferred Units. (27) Includes 764,086 Company Series B Preferred Units held by EVE Omni Investor, LLC and an aggregate of 948,588 Company Series B Preferred Units held by certain former indirect equity holders of Omni related to EVE Omni Investor, LLC. EVE Omni Investor, LLC and such former indirect equity holders of Omni (collectively, the “EVE Related Holders”) are party to a shareholders agreement with the Company, pursuant to which, among other things, the EVE Related Holders have agreed to vote such voting securities of the Company in favor of directors nominated by the Board and against any other nominees. (28) Includes 1,290,214 Opco Series C-2 Preferred Units held by EVE Omni Investor, LLC and an aggregate of 1,640,400 Opco Series C-2 Preferred Units held by the EVE Related Holders. 44


 
Information About our Executive Officers The table below sets forth information as of the date of this Proxy Statement, with respect to each person who is an executive officer of the Company. Name Age Position Shawn Stewart 50 Chief Executive Officer Michael L. Hance 52 Chief Legal Officer and Secretary Rebecca J. Garbrick 49 Chief Financial Officer and Treasurer Chris C. Ruble 61 Chief Operating Officer and President Kyle R. Mitchin 44 Chief People Officer Nancee Ronning 63 Chief Commercial Officer Joseph M. Tomasello 47 Chief Information Officer There are no family relationships between any of our executive officers. All officers hold office until the earliest to occur of their resignation or removal by the Board of Directors. Shawn Stewart was appointed as Chief Executive Officer of the Company and a director of the Board in April 2024. His biography is set forth above under “Proposal 1 – Election of Directors – Director Nominees”. Michael L. Hance has served as our Chief Legal Officer and Secretary since May 2014. Following the departure of former Chairman, President and Chief Executive Officer, Thomas Schmitt, in February 2024, Mr. Hance served as Interim Chief Executive Officer in addition to his current positions until Shawn Stewart was appointed CEO in April 2024. From May 2010 until May 2014, Mr. Hance served as Senior Vice President of Human Resources and General Counsel. From January 2008 until May 2010, he served as Senior Vice President and General Counsel, and from August 2006 until January 2008, he served as Vice President and Staff Counsel. Before joining us, Mr. Hance practiced law with the law firms of Baker, Donelson, Bearman, Caldwell and Berkowitz, P.C. from October 2003 until August 2006 and with Bass, Berry & Sims, PLC from September 1999 to September 2003. Rebecca J. Garbrick has served as our Chief Financial Officer and Treasurer since July 2021. From November 2020 to June 2021, Ms. Garbrick served as our Chief Accounting Officer and Corporate Controller. Prior to joining the Company, Ms. Garbrick served as the Assistant Corporate Controller at Cox Media Group from August 2020 to November 2020. From May 2013 to August 2020, she served as Director of Corporate Accounting and Policy and in other various leadership positions at AGCO Corporation. Ms. Garbrick also held other various leadership positions at KPMG LLP and Arthur Andersen LLP. Chris C. Ruble has served as our Chief Operating Officer for the Company since May 2019. Following the departure of former Chairman, President and Chief Executive Officer, Thomas Schmitt, in February 2024, Mr. Ruble was appointed to the role of President in addition to his current position. Mr. Ruble was Chief Operating Officer for the Company’s LTL business, including the Final Mile and Pool Distribution segments from June 2018 to May 2019. Prior to this role, Mr. Ruble was President, Expedited Services from January 2016 to June 2018, Executive Vice President, Operations from August 2007 to January 2016, and Senior Vice President, Operations from October 2001 until August 2007. He was a Regional Vice President from September 1997 to October 2001 and a regional manager from February 1997 to September 1997, after starting with the Company as a terminal manager in January 1996. From June 1986 to August 1995, Mr. Ruble served in various management capacities at Roadway Package System, Inc. Kyle R. Mitchin has served as our Chief People Officer since June 2019. From April 2017 to June 2019, Mr. Mitchin served as our Senior Vice President of Human Resources, and from June 2014 to April 2017 he served as the Vice President of Recruiting & Retention. Prior to joining the Company, Mr. Mitchin was the Director of Recruiting for Panther Premium Logistics from September 2009 to June 2014. 45


 
Nancee Ronning has served as our Chief Commercial Officer since September 2022. Prior to joining the Company, Ms. Ronning served as the Chief Operating Officer of BNSF Logistics, a subsidiary of BNSF LLC, from July 2020 to July 2021. From May 2018 to July 2020, she served as Chief Commercial Officer at BNSF Logistics. From December 2014 to April 2018, Ms. Ronning served as President of Print Craft. Prior to Print Craft, Ms. Ronning spent 8 years at C.H. Robinson, serving as T-Chek’s Vice President, Sales & Marketing from 2006-2009 and as Managing Director of Sales at C.H. Robinson corporate from 2009-2014. Ms. Ronning also held other various leadership positions at Merrill Corporation and GE Capital Vendor and Fleet Financial Services. Joseph M. Tomasello has served as our Chief Information Officer since June 2019. Prior to joining the Company, Mr. Tomasello served as Vice President, IT of FedEx Supply Chain from October 2016 to June 2019. From April 2013 to September 2016, he served as Director, Enterprise Architecture & Foundational Services at FedEx Services and as Manager, Customer Access Solutions from April 2011 to April 2013. Mr. Tomasello also held other various leadership positions at Verified Person, Inc. Since April 2022, Mr. Tomasello has served on the board of directors for SMC3, Inc. 46


 
COMPENSATION DISCUSSION AND ANALYSIS This Compensation Discussion and Analysis (“CD&A”) is designed to provide our shareholders with a clear understanding of our compensation philosophy and objectives, compensation-setting process, the compensation elements of our named executive officers, or NEOs, and the compensation decisions and outcomes that occurred during the 2023 performance year. As discussed in Proposal 4, we are conducting our annual Say on Pay vote that requests your approval of the compensation of our NEOs as described in this section and in the tables and accompanying narrative. To assist you with this vote, please review our compensation philosophies, the design of our executive compensation programs and how, we believe, these programs are in line with our compensation philosophies and objectives, particularly ensuring alignment between actual pay outcomes and short- and long-term strategic objectives. NEOs For 2023, our NEOs were: Thomas Schmitt(1) President and Chief Executive Officer Rebecca J. Garbrick Chief Financial Officer and Treasurer Chris C. Ruble(1) Chief Operating Officer Michael L. Hance(1) Chief Legal Officer and Secretary Kyle R. Mitchin Chief People Officer (1) On February 9, 2024, Mr. Schmitt ceased serving as Chairman, President and Chief Executive Officer of the Company and as a member of the Board. At that time, Mr. Hance was appointed as Interim Chief Executive Officer of the Company in addition to his roles as Chief Legal Officer and Secretary, and Mr. Ruble was appointed as President of the Company in addition to his role as Chief Operating Officer. In April 2024, Mr. Shawn Stewart succeeded Mr. Hance as Chief Executive Officer. Compensation Philosophy and Objectives The Compensation Committee (the “Committee” for purposes of this CD&A) has designed our executive compensation program to attract, develop, reward and retain key talent to facilitate achievement of our annual, long- term and strategic goals. One of the Committee’s objectives is to align executives’ interests with shareholders’ interests by creating a pay-for-performance culture at the executive level, with the ultimate goal of increasing shareholder value. Other objectives are to recognize the contributions of individual executives, provide market- competitive pay opportunities, balance short- and long-term compensation elements without encouraging excessive or unnecessary risk taking, and foster retention and executive stock ownership. Thus, while executive compensation should be directly linked to Company performance, the Committee believes it should also be an incentive for executives to continually improve individual performance, thereby contributing to our success in meeting our short- and long-term financial, operational and strategic objectives. 47


 
Executive Summary 2023 Performance Highlights During 2023, Forward faced challenging market conditions, including a softer than expected freight environment and weak demand for intermodal and truckload brokerage services. As a result, the Company’s financial results for 2023 were below the performance targets under its annual incentive compensation plans. Despite these challenges, Forward continued to execute on its revenue growth strategy and related focus on growing its high value freight services and improving its freight quality metrics. In connection with its goal of growing its domestic freight forwarder and direct shipper customers, Forward acquired Omni Logistics LLC in January 2024 which the Company believes will deliver significant long-term value to shareholders through compelling strategic and financial benefits. The Company also disposed of its “final mile” business in December 2023 as part of its continued efforts to maintain corporate clarity and focus on core competencies. Specific notable financial and operational highlights from 2023 are listed below. 48


 
For the year ended December 31, 2023: ◦ consolidated operating revenue from continuing operations decreased by 18.4%, to $1.4 billion; ◦ consolidated operating income from continuing operations decreased by 64.4%, to $88 million (resulting in no payouts under the operating income component of the annual incentive plan); ◦ net income decreased by 13.4%, to $167 million; ◦ free cash flow from continuing operations decreased by 19.2% to $172 million; ◦ net income per diluted share from continuing operations decreased to $1.64 compared to $6.63 in 2022; and ◦ Weight per shipment increased by 5% to 802 pounds. • Divested of our Final Mile business for approximately $260 million with a gain on sale of $155 million. • Continued to set the industry standard for safety, with Total Injury Frequency at 1.9 vs a national average of 4.4. • Improved our LTL operational productivity metrics with pickup and delivery route productivity increasing by 22%, dock productivity increasing by 6% and office productivity increasing 7% over the same period as in the prior year. • Assessed by a third-party industry expert as being the best in the LTL industry for damage-free, intact, on- time shipment service, with on time service of 98% and a cargo claims ratio of 0.1% in 2023. • Added one new terminal to better serve customer needs in new markets and acquired five new terminals with the acquisition of Land Air Express, Inc. in January 2023. • Published an updated ESG Report that included our first Task Force on Climate Related Financial Disclosure index and responses to the CDP’s 2023 questionnaire. 2023 Compensation Highlights Our pay-for-performance philosophy and the design of our pay programs led to the following Committee actions and plan payouts to our NEOs for 2023: • Short-term incentive payouts. The amount of short-term incentive compensation paid to our executive officers, including our NEOs, is determined primarily by our performance against our fiscal 2023 operating income targets, which were established at the beginning of the year and were intended to be challenging, yet attainable through disciplined execution of our strategic initiatives. Based on the Company’s operating income for 2023, there was 0% payout on the company performance component of the annual incentive plan. The Committee approved payouts on the individual performance component ranging from 68% to 107% for Mr. Ruble, which represented only 20% of the potential payout under the plan. As a result, the total payout to NEOs under the 2023 short-term incentive plan ranged from $51,300 to $123,080. 49


 
• Long-term performance plan payouts. Based on total shareholder return relative to our peer companies using the four-quarter averaging of the payouts generated from the relative TSR ranking, the approved payout for the January 2021 to December 2023 performance period was 69.4% of target. Our three-year cumulative EBITDA per share relative to a pre-set metric resulted in an approved payout for the January 2021 to December 2023 performance period equal to 200% of target. The strong performance in both 2021 and 2022, which significantly exceeded the maximum, led to cumulative results exceeding the maximum despite the weaker performance in 2023. Based on the Company’s 2023 operating income performance, 33% of Mr. Schmitt’s 2023 options vested. • CEO Departure. In connection with ceasing to be Chief Executive Officer in February 2024, under the Company’s Severance Plan and subject to Mr. Schmitt’s execution and non-revocation of a general release of claims, Mr. Schmitt was eligible to receive certain payments including a Severance Payment and Healthcare Assistance Payment (in each case, as defined in the Severance Plan and described below under Potential Payments Upon Termination, Change of Control, Death or Disability) and up to $20,000 in outplacement services. In connection with Mr. Schmitt’s departure, Mr. Schmitt entered into a Separation and Release Agreement with the Company. For a description of the Separation and Release Agreement, see Potential Payments Upon Termination, Change of Control, Death or Disability on pages 78 to 81 of this Proxy Statement. Compensation-Setting Process Role of Shareholder Say on Pay Vote The Company provides its shareholders with the opportunity to cast an annual advisory vote on executive compensation (a “say on pay proposal”). At the Company’s annual meeting of shareholders held in May 2023, approximately 92.2% of the votes cast on the say on pay proposal were voted in favor of the proposal. Our shareholders were similarly supportive of our executive compensation programs in 2022 and 2021, approving the say on pay proposal with approximately 99% votes cast in both years. The Committee believes this outcome affirms shareholders’ support of our approach to executive compensation. As a result, we did not change our overall approach to executive compensation in 2023 based upon the results of this advisory vote. The Committee will continue to consider the outcome of say on pay votes when making future compensation decisions for the NEOs. In 2023, we received feedback from one of our shareholders, on among another things, the structure of our long-term equity incentive awards. After considering this feedback, the Committee approved discontinuing the use of stock options in our long-term equity incentive awards starting in 2024. Role of the Compensation Committee The Compensation Committee is responsible for reviewing and approving executive compensation policies, plan designs and the compensation of our senior officers, including our NEOs. The Committee considers various factors in making compensation determinations, including the officer’s responsibilities and performance, the effectiveness of our programs in supporting short-term and long-term financial, operational and strategic objectives, and overall financial performance. The Committee approves the final compensation for all NEOs other than the Chief Executive Officer. The Committee coordinates the full Board’s annual review of the Chief Executive Officer’s performance and makes preliminary determinations about his base salary, annual short-term incentive compensation, long-term incentive compensation and other awards as appropriate. The Committee discusses its compensation recommendations for the Chief Executive Officer with the full Board, and the full Board approves the final compensation decisions after this discussion. To this end, the Committee conducts an annual review of executive officer pay levels, reviews market data updated periodically by Meridian Compensation Partners, LLC (“Meridian”), the Committee’s independent executive compensation consultant, approves changes to program designs (including post-termination arrangements) based on an assessment of competitive market practice and emerging trends, oversees the development of succession plans, and evaluates the risks associated with our executive compensation programs. 50


 
Role of the Compensation Consultant The Committee has selected and directly retains the services of Meridian. The Committee periodically seeks input from Meridian on a range of external market factors including evolving compensation trends, appropriate peer companies to compare program designs, practices and performance and survey data for benchmarking pay levels. Meridian also provides general observations on the Company’s compensation programs and policies, but it does not determine or recommend the amount or form of compensation for the NEOs. During 2023, Meridian attended all Committee meetings and participated in discussions regarding the total 2023 target compensation of each NEO approved in February 2023. The Committee determined that Meridian was independent during 2023 per Nasdaq listing standards and had no conflicts of interest to disclose. Role of Executive Officers in Compensation Decisions At the request of the Compensation Committee, the acting Chief Executive Officer makes recommendations regarding base salary, annual incentive pay and long-term equity incentive awards for the other NEOs and provides the Committee with justification for such awards. In forming his recommendations, he considers information provided by the Chief People Officer and assessments of individual contributions, achievement of performance objectives and other qualitative factors. While the Committee gives great weight to the recommendations of the Chief Executive Officer, it has full discretion and authority to make the final decision on the salaries, annual incentive awards and long-term equity incentive awards as to all of the NEOs. The Chief Executive Officer does not make recommendations concerning his own compensation and is not present during deliberations and voting regarding his own compensation. The acting Chief Executive Officer, Chief People Officer, Chief Financial Officer and Chief Legal Officer regularly attend Compensation Committee meetings at the Committee’s request. The Chief People Officer typically presents recommendations for program design changes and individual pay levels for executive officers (except for his own), taking into consideration individual performance of each incumbent, appropriate benchmarking information and issues that may arise from an accounting, legal and tax perspective. 51


 
Compensation Practices Our executive compensation program is based on the following best practices: What We Do What We Don’t Do ■ Provide pay opportunities that are appropriate to the size of the Company ■ Allow repricing or backdating of stock options without shareholder approval ■ Maintain a pay program that is heavily performance-based and uses multiple performance measures ■ Provide excise tax gross-ups ■ Disclose financial performance metrics and goals used in our incentive plans ■ Allow executive officers to hedge or pledge Company Common Stock ■ Create alignment between executives and shareholders through a long-term incentive linked to stock price and measurement of stock performance versus peer companies ■ Provide special supplemental executive retirement programs ■ Maintain meaningful executive stock ownership and retention guidelines ■ Provide tax gross-ups on perquisites ■ Annually review the risk profile of compensation programs and maintain risk mitigators ■ Provide significant perquisites ■ Provide market-aligned severance and change-in- control protection ■ Require double-trigger vesting on long-term equity awards in the event of a change in control ■ Maintain a Dodd-Frank compliant clawback policy requiring the mandatory recovery of erroneously awarded incentive-based compensation paid to an executive officer upon an accounting restatement ■ Maintain an additional recoupment policy allowing recovery of cash or equity-based compensation in certain circumstances, including material negative revisions to relevant financial results, material violations of the Code of Business Conduct and reckless supervision under certain circumstances ■ Retain an independent compensation consultant engaged by, and reporting directly to, the Committee Key Elements of Executive Compensation Program Consistent with our compensation philosophies and objectives, we have structured executive compensation to motivate and reward executives to achieve our business goals. For the fiscal year ended December 31, 2023, the components of compensation for our NEOs were: • Base salary; • Annual incentive compensation; • LTI compensation; and • Retirement and other benefits. 52


 
The Committee combines these elements, particularly base salary and short and long-term incentives, to provide a total compensation package designed to attract highly qualified individuals and provide incentives to align efforts and motivate executives to deliver company performance that creates shareholder value. As a result, the total value of the compensation package is weighted more heavily towards variable, performance-based components. At the beginning of 2023, the Committee established a total target compensation for each NEO comprised of base pay, annual incentives and long-term incentives. The Committee referenced general industry market data from a nationally recognized executive compensation survey (WTW Compensation Survey) as used by Meridan. When utilizing the WTW data, the Committee focused on pay opportunities at the size-adjusted 50th percentile. In addition to the market data for similarly situated positions, the Committee also considered other factors when establishing target total compensation opportunities, including, but not limited to, the experience level of the individual, the value of the individual executive to the Company, the individual’s position within the Company and existing and prior year awards. The total target compensation for the NEOs in 2023 is set forth in the chart below. Target Annual Incentives NEO Base Salary ($) Target Annual Incentives ($) As a Percent of Base Salary Target Long- Term Incentive ($) Total Target Compensation ($) Thomas Schmitt 905,000 905,000 100 % 3,815,000 5,625,000 Rebecca J. Garbrick 400,000 300,000 75 % 500,000 1,200,000 Chris C. Ruble 606,000 454,500 75 % 700,000 1,760,500 Michael L. Hance 456,000 342,000 75 % 525,000 1,323,000 Kyle R. Mitchin 350,000 262,500 75 % 350,000 962,500 Our compensation programs are designed to motivate strong annual and long-term performance. We set a majority of NEOs’ total compensation (base salary, annual incentives and long-term incentives) to be “at risk”, meaning that the compensation is earned by meeting annual or long-term performance goals or is influenced by our stock price. The 2023 compensation mix for our NEOs was as follows: 53


 
The compensation that an executive actually receives will differ from that executive’s target compensation for a variety of reasons. Annual incentive payouts are based on Company performance against financial targets and achievement of individual and business objectives. The value of compensation realized from long-term incentive awards is dependent upon stock price performance, relative total shareholder return versus peer companies, and, with respect to Mr. Schmitt’s compensation, from the Company’s financial performance. Base Salary The objective of base salary is to reflect the base market value of the executive’s role. It is designed to reward core competence in roles that are complex and demanding. We choose to pay base salary because it is necessary for talent attraction and retention. Base salaries for 2023 for the NEOs were determined for each executive based on position and responsibility and by reference to market data. The Committee also considers factors such as internal pay equity, level of experience and qualifications of the individual, scope of responsibilities and future potential, succession planning, and objectives established for the executive as well as the executive’s past performance. Base Salary NEO 2023 Base Salary ($) % Increase from 2022 Rationale Thomas Schmitt 905,000 3.4 % • Annual merit increase Rebecca J. Garbrick 400,000 3.9 % • Annual merit increase Chris C. Ruble 606,000 3.6 % • Annual merit increase Michael L. Hance 456,000 3.6 % • Annual merit increase Kyle R. Mitchin 350,000 12.2 % • To better align with the market Annual Incentive Compensation The objective of our annual cash incentive plan is to focus our executives on attaining specific short-term financial and business goals that we believe will lead to our long-term success and promote retention of our executive talent. The annual cash incentive plan is designed to reward achievement of operating income targets and individual objectives important to the Company’s short-term and long-term success. Payments made under the annual incentive compensation program were made in cash, calculated as a percentage of annual base salary as described in more detail below. Annual cash incentive plan target opportunity levels (reflected as a percentage of base salary) approved by the Committee for the NEOs in 2023, which remained unchanged from the prior year, were as follows: 2023 Target Bonus Opportunity NEO (as a percent of base salary) Thomas Schmitt 100% Rebecca J. Garbrick 75% Chris C. Ruble 75% Michael L. Hance 75% Kyle R. Mitchin 75% 54


 
The components of the Annual Incentive Plan for all NEOs and their weighting with respect to the total cash incentive opportunity are reflected in the chart below. Annual Cash Incentive Plan Components of Plan Weighing As a Percent of Target Corporate Performance 80% Individual Performance 20% In 2023, potential payout under the Corporate Performance component ranged from 0% of target (when threshold performance is not achieved) to 300% of target (when “beyond stretch” performance is achieved); payout under the Individual Performance component ranged from 0% to 120% of target. Corporate Performance Operating Income Goals. The Committee established corporate operating income goals for 2023 and corresponding incentive payments for achievement of such goals. Like in 2022, goals in 2023 were set to represent six incremental performance levels: downside, low, target, high, stretch and beyond stretch. As in past years, the target level for operating income generally reflects our internal business plan at the time the target is established, subject to adjustment in response to known headwinds or tailwinds or other economic conditions. Downside, low, high, stretch and beyond stretch levels are designed to provide a smaller award for lower levels of acceptable performance (downside and low) and to reward exceptional levels of performance (high, stretch and beyond stretch). The downside and low levels reflect decreases over 2022 actual performance of 10.8% and 5.4%, respectively, given the record performance in 2022, while target reflects a 0.5% increase over 2022 actual performance. The beyond stretch level reflects a 50.7% increase over 2022 actual performance. The Committee retains discretion as to the amount of the ultimate short-term incentive to be paid. The 2023 operating income goals and corresponding performance levels are noted below. Payout for performance between points is interpolated on a straight-line basis. Operating Income (000s) Downside Low Target High Stretch Beyond Stretch Fiscal Year 2023 Results % of Target Payout Corporate $237,323 $251,487 $267,255 $283,023 $297,188 $400,883 $95,276 0% % of Target Payout 25% 50% 100% 150% 200% 300% Individual Objectives. Individual personal objectives specific to each executive officer position were set at the start of the fiscal year. At the end of the fiscal year, the Committee evaluated the performance of the NEOs against those personal objectives, taking into account the extent to which the goals were met, unforeseen financial, operational and strategic issues experienced by the Company, and any other information deemed relevant. The Committee evaluated the performance of the Chief Executive Officer in a similar manner with input from the full Board. Based on the results of this review, the Committee determined the payout, if any, based on executive’s attainment of the executive’s individual objectives. 2023 Annual Incentive Payout. The Committee met in February 2024 to determine whether the Company’s 2023 performance merited payment to the NEOs under the annual cash incentive plan, and, if so, to determine the amount of such payouts. • Corporate Performance Component: Income from operations was $95.3 million, which resulted in no payout under the Corporate Performance annual incentive opportunity. 55


 
• Individual Performance: The Committee also considered performance against the individual objectives set for the NEOs. In 2023, those objectives encompassed individual contributions to executing the following: ◦ Strategic and operational goals; ◦ Optimization of the LTL network; ◦ Forward Force, an initiative to grow high-value freight; ◦ Forward Game Shape, a cost reduction initiative relating to efficiency and effectiveness, including safety standards; and ◦ Contributions in connection with the pursuit of accretive acquisitions. After a performance appraisal of each executive officer and a review of their achievement of the personal goals that had been set for them, the Committee approved an achievement of 93%, 107%, 75% and 104% of target for Ms. Garbrick and Messrs. Ruble, Hance and Mitchin, respectively. The Committee evaluated the performance of Mr. Schmitt in a similar manner. Based on its review, the Committee determined that Mr. Schmitt achieved 68% of target for the Individual Performance component for 2023. The actual awards made to each NEO under the Operating Income and Individual Objectives Component of the annual cash incentive plan are shown in the chart below. Executive Corporate Performance Component ($) Individual Objectives Component ($) Total Payout Under 2023 Annual Cash Incentive Plan ($) Total Payout as a % of Total Target Annual Cash Incentive Plan Opportunity Thomas Schmitt — 123,080 123,080 13.6 % Rebecca J. Garbrick — 55,800 55,800 18.6 % Chris C. Ruble — 97,263 97,263 21.4 % Michael L. Hance — 51,300 51,300 15.0 % Kyle R. Mitchin — 54,600 54,600 20.8 % Changes to the STI Program for 2024. In March 2024, management proposed, and, after discussion with Meridian, the Committee approved, changing the short-term incentive plan design for awards provided to NEOs in 2024 to remove the 20% individual objective performance component so that 100% of the award is based on Company performance and to eliminate the 300% “beyond stretch” target. The Committee believes these are appropriate changes in that they focus executives on the achievement of the Company performance objectives during this critical time and align executive compensation with the Company’s 2024 budget. Long-Term Equity Incentive Awards The objective of providing long-term equity incentives is to attract and retain critical leadership, align executive interests to those of shareholders, enhance long-term thinking in general and focus executives on metrics that lead to increased shareholder value over the long term. Our long-term equity incentives are specifically designed to reward stock price appreciation and outperformance of shareholder return relative to industry peer companies. The structure of the 2023 LTI Program was unchanged from the structure of the 2022 Program except that in 2023, the target grant date fair value of the LTI awards to all NEOs (other than Mr. Hance) increased by 12% to 33% from the 2022 grant date fair value. 56


 
Accordingly, in 2023, the Committee approved the following target long-term incentive awards for the NEOs: Executive 2023 Restricted Stock Grant ($) 2023 Target TSR Performance Share Grant ($) 2023 Stock Options ($) 2023 Total Long-Term Incentive Award ($) Thomas Schmitt 1,271,667 1,271,666 1,271,667 3,815,000 Rebecca J. Garbrick 250,000 125,000 125,000 500,000 Chris C. Ruble 350,000 175,000 175,000 700,000 Michael L. Hance 262,500 131,250 131,250 525,000 Kyle R. Mitchin 175,000 87,500 87,500 350,000 The number of shares of restricted stock and performance shares issued to the NEOs under the 2016 Plan for the fiscal year ended December 31, 2023 are set forth in the Grants of Plan-Based Awards for Fiscal 2023 Table on page 69 of this Proxy Statement. Equity-based awards. The value to the executive of all three components comprising long-term equity compensation in 2023 (restricted stock, TSR performance shares and stock options) is impacted by the performance of the Company’s stock. • Restricted stock becomes more valuable to the executive if our stock price increases, and the executive shares in the downside risk of a decline in our stock price. • The number of performance shares earned, if any, will depend on how the Company’s stock performs relative to transportation industry peers. Like restricted stock, the value ultimately delivered rises or falls based on the performance of the Company’s stock from grant to settlement date. • Stock options have value only if the Company’s stock price increases after the grant date, and the amount of value is dependent upon the amount of the increase. As it is possible that there will be no payout under the performance shares element, these awards are completely “at risk” compensation. In addition, there will be no value realized in stock options unless the stock price increases from the date of grant. This emphasis on at-risk compensation in the LTI awards accomplishes our goal of creating a pay-for-performance culture at the executive level, while striking the appropriate balance among risk, retention and reward. Each element of the LTI is discussed in more detail below. Restricted Stock. A share of restricted stock is a share of Company Common Stock that is subject to vesting requirements based on continued employment. Restricted stock grant sizes are calculated generally by multiplying the target LTI economic value by the weighting assigned to the restricted stock component and dividing it by the value of a single share of Company Common Stock determined using the estimated grant date fair value. The estimated grant date fair value of the restricted shares awarded to the NEOs in February 2023 was $115.42, which represents the closing price of Company Common Stock on the date of grant. Shares granted under restricted stock awards are restricted from sale or transfer until vesting occurs, and restrictions lapse in three equal installments beginning one year after the date of grant. Dividends are paid in cash on a current basis throughout the vesting period. To the extent not earlier vested, the shares of restricted stock will vest upon the death or disability of the recipient, as well as upon involuntary termination of employment in connection with or within 24 months after a change in control. Performance Shares. A performance share is the right to receive a share of Company Common Stock based upon the achievement of certain performance criteria. TSR performance share grant sizes awarded in 2023 were calculated by multiplying the target LTI economic value by the weighting assigned to the TSR performance share component and dividing it by $120.27, the estimated value of a single performance share on the grant date determined using a Monte Carlo valuation model. 57


 
TSR Performance Shares. TSR performance shares are earned on the basis of our Total Shareholder Return (“TSR”) measured over a three-year period, relative to the TSR of a peer group of transportation companies. The TSR peer group used for the 2023 grants consisted of the following 14 companies, which were selected based on the Committee’s assessment that these companies would better align the peer group with the Company from a size and target market perspective: ArcBest Corporation Landstar Systems, Inc. C.H. Robinson Worldwide, Inc. Marten Transport, Ltd. Expeditors International of Washington, Inc. Old Dominion Freight Line, Inc. Heartland Express, Inc. Saia, Inc. Hub Group, Inc. Schneider National, Inc. J.B. Hunt Transport Services, Inc. Werner Enterprises, Inc. Knight Transportation, Inc. XPO Logistics, Inc. For prior awards, the peer group included Echo Global Logistics, Inc. and did not include XPO Logistics, Inc., which was added in 2023. The actual number of performance shares earned is based on the percentile of our TSR relative to the TSRs of the comparator group companies described above during the three-year performance period. Calculations are conducted at the end of each of the last four quarters of the performance period using the payout/performance scale below, and then averaged to determine the actual payout. Payouts can range from 0% to 200% of the target number of performance shares awarded. Payout for performance between points is calculated using straight-line interpolation. Payout Performance Level (as a % of Target) 90th percentile or higher 200% 70th percentile 150% 50th percentile 100% 25th percentile 50% Below 25th percentile 0 % TSR is calculated based on the change in share price plus reinvestment of dividends, with beginning and ending share price calculated as follows: • Beginning market price equals the closing price on the last trading day immediately preceding the first day of the performance period. • Ending market price equals the last trading day of each measurement period (i.e., the final four calendar quarters). The performance shares pay out in shares of Company Common Stock shortly after the close of the three-year performance period. Dividends are not paid on unvested TSR performance shares but rather are paid as and when the underlying performance shares have been earned and vested. TSR performance shares vest upon the death or disability of the recipient at target, as well as upon involuntary termination of employment in connection with or within 24 months after a change in control (as such term is defined in the 2016 Plan). 58


 
2021 Performance Shares. 2021 Relative TSR Performance Shares. The final payout for the January 2021 to December 2023 performance period was 69.4% of target. This payout was a result of the four-quarter averaging of the payouts generated from the relative TSR ranking, which were as follows: Measurement Period Relative TSR Ranking Percent of Target Payout Payout Weighting January 2021 - March 2023 69th percentile 148% 25% January 2021 - June 2023 62nd percentile 130% 25% January 2021 - September 2023 8th percentile 0% 25% January 2021 - December 2023 8th percentile 0% 25% 2021 EBITDA Performance Shares. EBITDA performance shares are earned on the basis of our EBITDA Per Share measured over a three-year period. For purposes of determining the achievement of EBITDA Per Share, the Committee may determine to exclude from earnings, non-recurring, non-operational or other items, as deemed appropriate. The actual number of EBITDA performance shares earned is based on achievement of EBITDA Per Share over a three-year period against pre-set cumulative EBITDA Per Share targets. The performance shares provide an opportunity for shares to be earned at the end of a three-year performance period if pre-established financial goals are met. The EBITDA performance shares pay out in shares of Company Common Stock shortly after the close of the three-year performance period. Payouts can range from 0% to 200% of the target number of performance shares awarded based on performance relative to the targets. Dividends are not paid on unvested EBITDA performance shares but rather are paid as and when the underlying performance shares have been earned and vested. EBITDA performance shares vest upon the death or disability of the recipient at target, as well as upon involuntary termination of employment in connection with or within 24 months after a change in control (as such term is defined in the 2016 Plan). The cumulative EBITDA per share for the January 2021 to December 2023 performance period was $25.24, which represented performance above target of $17.70 and resulted in a payout at 200% of target. The strong EBITDA performance in both 2021 and 2022, which significantly exceeded the maximum, led to cumulative results exceeding the maximum despite weaker performance in 2023. Stock Options. A stock option is the right to purchase Company Common Stock at a fixed price for a defined period of time. In 2023, the grant size of the stock options awarded to NEOs was calculated generally by multiplying the target LTI economic value by the weighting assigned to the options component and dividing it by the value of a single option, determined under the Black-Scholes methodology and based on assumptions used for recognizing expense in our financial statements contained in our Annual Report in accordance with U.S. generally accepted accounting principles (“GAAP”). For 2023 option grants, the grant date fair value was $39.75 per share. The stock options granted to NEOs in 2023 have a seven-year term and: • will vest and become exercisable ratably in annual installments on each anniversary of the grant date over a three-year period; and • with respect to performance stock options awarded to Mr. Schmitt, will vest and become exercisable upon the Company’s achievement of pre-established annual operating income goals within a three-year period. For each year, target performance would be achieved if the Company’s operating income was at least 75% of the prior year’s operating income. 59


 
2023 Option Vesting. Based on the Company’s 2023 operating income, the operating income performance conditions attached to Mr. Schmitt’s 2023 performance option award were satisfied, and therefore, 33% of Mr. Schmitt’s 2023 performance options vested. Changes to the LTI Program for 2024. In March 2024, management proposed, and, after discussion with Meridian, the Committee approved, eliminating stock options from the LTI program, so that 50% of the NEO’s LTI award is comprised of time-based restricted stock and 50% of performance shares earned based on relative TSR performance versus peers. The Committee believes these are appropriate changes in that they continue to promote retention and stock ownership; focus executives on share price appreciation, further aligning our executives’ interests with the interests of our shareholders; and continue to be heavily focused on performance-oriented awards measured by share price appreciation. Retirement and Other Benefits Our NEOs receive the same retirement and other benefits as other employees at the Company. We choose to pay these benefits to meet the objective of having a competitive retirement and benefit package in the marketplace. Retirement benefits reward employees for saving for their retirement and for continued employment. Welfare benefits such as medical and life insurance reward continued employment. All full-time Company employees, including the NEOs, are entitled to participate in the 401(k) retirement savings plan. Under that plan, for each pay period, the Company provides a $0.25 matching contribution for every dollar an employee elects to defer into the 401(k) plan, limited to elective deferrals up to 6% of the employee’s compensation for the pay period. The matching contribution is subject to the rules and regulations on maximum contributions by individuals under such a plan. Matching contributions to the NEOs for the fiscal year ended December 31, 2023 are reflected in the “401(k) Match” column of the All Other Compensation table on page 68 of this Proxy Statement. Additionally, all full-time employees, including the NEOs, are eligible to participate in the 2005 Employee Stock Purchase Plan (the “ESPP”) upon enrolling in the ESPP during one of the established enrollment periods. Under the terms of the ESPP, eligible employees can purchase shares of Company Common Stock through payroll deduction and lump sum contributions at a discounted price. The purchase price for such shares of Company Common Stock for each option period, as described in the ESPP, will be the lower of: (a) 90% of the closing market price on the first trading day of an option period (there are two option periods each year — January 1 to June 30 and July 1 to December 31); or (b) 90% of the closing market price on the last trading day of the option period. Under the ESPP, no employee is permitted to purchase more than 2,000 shares of Company Common Stock per option period or shares of Company Common Stock having a market value of more than $25,000 per calendar year, as calculated under the ESPP. Mr. Schmitt does not participate in the ESPP. The NEOs are also eligible to participate in the Company’s health, dental, disability and other insurance plans on the same terms and at the same cost as such plans are available to all full-time employees. The Company does not have a supplemental executive retirement plan or one that provides for the deferral of compensation on a basis that is not tax-qualified. 60


 
Departure of Chairman, President and Chief Executive Officer; Appointment of Interim Chief Executive Officer and President; Appointment of Chief Executive Officer On February 6, 2024, Mr. Schmitt ceased serving as Chairman, President and Chief Executive Officer of the Company and as a member of the Board, with his last day of employment being February 9, 2024. This event was a termination without cause, which met the definition of an “Involuntary Termination” under the Severance Plan. Under the Severance Plan and subject to Mr. Schmitt’s execution and non-revocation of a general release of claims, Mr. Schmitt is eligible to receive certain payments including a Severance Payment and Healthcare Assistance Payment (in each case, as defined in the Severance Plan and described below under the Section entitled “Potential Payments upon Termination, Change of Control, Death or Disability” on pages 78 to 81 of this Proxy Statement and in the table set forth on pages 80 to 81 of that Section.) and up to $20,000 in outplacement services. The restrictive covenants agreement entered into between Mr. Schmitt and the Company on May 27, 2022 includes a perpetual obligation to keep confidential information and trade secrets, provisions covering obligations with respect to non-competition, non- solicitation of employees and customers and non-disparagement, each of which apply to Mr. Schmitt for 24 months following his separation. In connection with Mr. Schmitt’s departure, Mr. Schmitt entered into a Separation and Release Agreement with the Company. For a description of the Separation and Release Agreement, see Potential Payments Upon Termination, Change of Control, Death or Disability on pages 78 to 81 of this Proxy Statement. As a result of Mr. Schmitt’s departure, Mr. Hance was appointed as Interim Chief Executive Officer of the Company in addition to his roles as Chief Legal Officer and Secretary. Accordingly, in March 2024, after discussion with Meridian, the Committee approved paying Mr. Hance $37,500 per month while he serves as Interim Chief Executive Officer to match Mr. Schmitt’s salary as CEO. In addition, Mr. Ruble was appointed as President of the Company in addition to his role as Chief Operating Officer. Accordingly, in March 2024, after discussion with Meridian, the Committee approved a base salary increase from $606,000 to $625,000 which was above the 50th percentile based on his new role as President. In April 2024, Mr. Shawn Stewart succeeded Mr. Hance as CEO of the Company and Mr. Hance continued in his position as Chief Legal Officer and Secretary of the Company. The Company entered into an employment agreement with Mr. Stewart (the “Stewart Employment Agreement”). Under the Stewart Employment Agreement, Mr. Stewart’s compensation will consist of an initial base salary of $900,000 and an annual target bonus (pro-rated for 2024) set at 100% of base salary, with a maximum possible bonus of 200% of base salary. Mr. Stewart will also receive (i) a signing bonus of $400,000, (ii) 50,955 restricted shares of Company Common Stock, which will vest equally on each of the first, second and third anniversaries of the grant date, subject to Mr. Stewart’s continuous employment through the applicable vesting date and (iii) 76,433 performance share units, with the performance period ending on December 31, 2026, in alignment with the performance period of other executive officers of the Company and subject to Mr. Stewart’s continuous employment through the applicable vesting date. The equity awards will be granted pursuant to stand-alone inducement award agreements outside of the 2016 Plan but are generally subject to the same terms and conditions that apply to awards granted under the 2016 Plan. Beginning in 2025, Mr. Stewart will participate in the Company’s employee incentive programs, as administered by the Compensation Committee of the Board. In addition to the Stewart Employment Agreement, Mr. Stewart entered into the Company’s standard form of participation and restrictive covenants agreement for senior executives, which includes non-compete and non-solicit covenants that apply during employment and for twenty-four (24) months thereafter, and indefinite confidentiality, non-disparagement, publicity, and invention assignment covenants, and will participate in the Company’s Executive Severance and Change in Control Plan (the “Severance Plan”). 61


 
Severance Arrangements Our NEOs, other than Mr. Schmitt, are, and prior to ceasing his employment with the Company, Mr. Schmitt, was, covered by the Severance Plan, which became effective January 1, 2013, and was amended and restated on October 25, 2021. The objectives of the Severance Plan are to enhance the attraction and retention of executive talent during corporate upheaval, enable management to evaluate and support potential transactions that might be beneficial to shareholders even though the result would be a change in control of the Company, and obtain important corporate protections upon terminations of employment. The plan is designed to reward executives for remaining with the Company when their prospects for continued employment following a change in control or other corporate upheaval may be uncertain. We chose to adopt the plan to protect shareholder value in such events by increasing the probability of retaining an intact management team. The severance benefits available to our NEOs under the Severance Plan are described in more detail under Potential Payments upon Termination, Change of Control, Death or Disability on pages 78 to 81 of this Proxy Statement and in the table set forth on pages 80 to 81 of that Section. In connection with the Omni Acquisition, in March 2024, the Committee amended the Severance Plan to provide enhanced severance protections for NEOs and other executives from March 15, 2024 to December 31, 2025. For additional information, see Potential Payments Upon Termination, Change of Control, Death or Disability. Tax and Accounting Implications Accounting for Executive Compensation. The Committee and management consider the accounting and tax effects of various compensation elements when designing our annual incentive and equity compensation plans and making other compensation decisions. Although the Committee designs the Company’s plans and programs to be tax- efficient and to minimize compensation expense, these considerations are secondary to meeting the overall objectives of the executive compensation program. We account for share-based compensation in accordance with GAAP. Consequently, share-based compensation cost is measured at the grant date based on the fair value of the award in accordance with ASC 718. We generally recognize share-based compensation expense ratably over the vesting period of each award except as otherwise required by ASC 718. 62


 
Other Compensation and Governance Policies Risk Management Our incentive program rewards reasonable risk-taking, accomplished through both program design and Committee processes. Program design features for NEOs that mitigate risk include the following: • Balanced mix of pay including base salary (fixed compensation) and a balance of annual (cash) and long-term (equity) incentives; • Capped short-term incentives; • Short-term incentive goals tied to financial goals of the corporate-level strategic plan; • Annual equity-based incentive grants without backdating or repricing; • Stock ownership guidelines applicable to senior executive officers, as described below; • Prohibition on hedging and pledging Company Common Stock, as described below; and • A compensation recoupment or “clawback” policy, as described below. Committee processes mitigating risk include: • Overall administration of executive plans by the Committee; • Reasonable short-term incentive goals; • Financial performance objectives based upon budget objectives that are reviewed and approved by the Committee and the Board; • Avoidance of steep payout cliffs; • Ongoing and active discussion between the Committee and management regarding process on short-term and long-term goals; and • Committee authority to pay less than the maximum short-term incentive amount after assessing the overall contribution and performance of the executive officers. Other incentive programs either have similar characteristics or are small in potential payout amount. 63


 
Stock Ownership Guidelines The Company has adopted executive stock ownership and retention guidelines (the “Ownership Guidelines”). These Ownership Guidelines are applicable to executive officers, including the NEOs. Our Ownership Guidelines are designed to increase executives’ equity stakes in the Company and to align executives’ interests more closely with shareholders’. The Ownership Guidelines require covered executives to own, and hold during their tenure with the Company, shares of Company Common Stock sufficient in number to satisfy the relevant amount specified below as a multiple of the executive’s annual base salary. Effective February 6, 2018, these Ownership Guidelines were amended to increase the ownership multiples applicable to the NEOs and other executive officers as reflected in the chart below: Position Value of Company Common Stock Chief Executive Officer 6 times base salary Presidents, COO, CFO, CCO, and CLO 3 times base salary All other executive officers 2 times base salary Until the executive achieves the applicable ownership level, he or she is required to retain 50% of the net number of shares of Company Common Stock acquired through Company-provided stock-based awards, the vesting of restricted stock awards, the delivery of shares in settlement of stock units or performance share awards, or the delivery of shares to the executive through any other incentive compensation arrangement. This retention requirement applies only to stock-based awards that are granted on or after January 1, 2013. No retention requirement applies under the Ownership Guidelines to shares acquired in excess of the requisite ownership level. Shares underlying unexercised stock options and unvested or unearned performance share awards or performance units do not count towards the stock ownership guidelines. The Ownership Guidelines allow unvested restricted stock to count towards the stock ownership guidelines. In 2024, fluctuations in stock price caused executive officers to fall out of compliance with these requirements. The Board continues to monitor the progress of each executive officer towards meeting their ownership guidelines and will determine what actions, if any, to take to address the noncompliance. Prohibition Against Hedging and Pledging The Company’s Insider Trading Policy prohibits executive officers from engaging in any form of hedging transaction. In addition, the policy prohibits executive officers from holding Company securities in margin accounts and from pledging Company securities as collateral for loans. The Company believes that these policies further align our executives’ interests with those of our shareholders. Clawback Policies We maintain two compensation recoupment, or “clawback,” policies. As required by the Dodd-Frank Wall Street Reform and Consumer Protection (Dodd-Frank) Act (Dodd-Frank Act) and related rules and regulations of the SEC and NYSE, the Company adopted an Executive Officer Clawback Policy, effective October 2, 2023, that applies to all of our current and former executive officers in the event of a financial restatement, as further described below. In addition, we continue to maintain a recoupment policy that is applicable to all employees and in circumstances beyond those set forth in the Executive Clawback Policy. Dodd-Frank Executive Officer Clawback Policy In 2023, the Board adopted the Executive Officer Clawback Policy pursuant to which the executive officers and certain other non-executive officers are required to repay or return to the Company erroneously awarded compensation upon an accounting restatement. The Executive Officer Clawback Policy is in material compliance with all applicable SEC regulations promulgated to comply with Section 954 of the Dodd-Frank Wall Street Reform and Consumer Protection Act of 2010, including Rule 10D-1 promulgated under the Securities Exchange Act of 1934, as amended, and the rules adopted by Nasdaq. 64


 
The Executive Officer Clawback Policy is triggered if we are required to prepare an accounting restatement of our financial statements due to any material noncompliance with a financial reporting requirement under the securities laws. Once the policy is triggered, the Committee will require recoupment of any erroneously-awarded compensation received by a current or former executive officer during the three completed fiscal years immediately preceding the date we are required to prepare an accounting restatement. The Executive Officer Clawback Policy is a “no-fault” policy and recoupment is required regardless of whether a current or former executive officer contributed to the restatement. For purposes of the policy, erroneously-awarded compensation is the amount of incentive-based compensation paid to a current or former executive officer that exceeds the incentive-based compensation the executive officer would have been paid had it been based on the restated financial statements. Incentive-based compensation includes any compensation granted, earned or vested based wholly or in part on the attainment of a financial reporting measure (meaning a measure determined and presented in accordance with the accounting principles used in preparing our financial statements and any measure that is derived in whole or in part from such measure). The Committee will determine the timing and method of recoupment of erroneously-awarded compensation in its sole discretion pursuant to the policy. Recoupment is required unless recovery would be impracticable, as set forth in the policy. Policy on Recoupment of Executive Compensation The Company has adopted a discretionary incentive compensation clawback policy (the “Recoupment Policy”) that applies to its executive officers, including the NEOs, and certain other specified employees. This policy allows the Company to seek reimbursement of incentive compensation paid or awarded to executive officers in any of the circumstances listed below. • A determination is made that the executive officer engaged in fraud, theft, misappropriation or embezzlement. • A determination is made that the Company is required to file an accounting restatement with the SEC that either resulted from the intentional misconduct of the executive officer or, regardless of the existence of intentional misconduct, results in a material negative revision of a financial or operating measure that was used to determine incentive compensation. • Any other material negative revision of a financial or operating measure within 36 months after such financial or operating measure served as the basis on which incentive compensation was awarded or paid to the executive officer. • An error or calculation of the executive officer’s incentive compensation payout within six months after such erroneous amount is paid. • Material violations of the Company’s Business Code of Conduct and Ethics that could reasonably lead to a material financial or reputational harm to the Company. • The executive officer is terminated from employment by the Company due to a felony conviction or the failure to contest prosecution for a felony or, in the Committee’s determination, for such executive officer’s gross negligence, willful misconduct or dishonesty, any of which could reasonably lead to material financial or reputational harm to the Company. The executive officer’s failure to report or reckless failure to supervise his or her direct reports that, in the Committee’s determination, resulted in such executive officer’s failure to detect, in each case, gross negligence, willful misconduct or dishonesty on the part of others, any of which could reasonably lead to material financial or reputational harm to the Company. 65


 
The Recoupment Policy allows the Company to recover incentive compensation awarded to the affected executive officers, including, but not limited to, bonuses, annual, periodic or long-term cash incentive compensation, stock-based awards and the Company Common Stock acquired thereunder, and sale proceeds realized from the sale of Company Common Stock acquired through stock-based awards. All actions taken and decisions made relating to the Recoupment Policy are in the Committee’s sole and absolute discretion. Key Provisions of Stock Incentive Plan and 2016 Plan The Company’s Amended and Restated Stock Incentive Plan (the “Stock Incentive Plan”) and 2016 Plan incorporate certain terms and procedures that reflect the current compensation philosophy of the Company’s Compensation Committee. Specifically, both plans prohibit the re-pricing or cash-out of underwater stock options and SARs without prior shareholder approval. They also provide that the taking of certain permitted actions affecting outstanding awards in the event of a change in control of the Company will be conditioned upon the consummation of the transaction giving rise to the change in control and will not be taken with respect to any awards that are subject to the provisions of Section 409A of the Internal Revenue Code (“Section 409A”) if the action would result in a violation of Section 409A. Finally, awards granted under the Stock Incentive Plan and 2016 Plan are made subject to the Recoupment Policy. For additional information regarding the Company’s 2016 Plan, see Proposal 3 starting on page 82. 66


 
Compensation Committee Report on Executive Compensation The information contained in this report shall not be deemed to be “soliciting material” or “filed” with the SEC or subject to the liabilities of Section 18 of the Exchange Act, except to the extent that Forward Air Corporation specifically incorporates it by reference into a document filed under the Securities Act of 1933, as amended, or the Exchange Act. The Compensation Committee of the Company has reviewed and discussed the Compensation Discussion and Analysis required by Item 402(b) of Regulation S-K with management and, based on such review and discussions, the Compensation Committee recommended to the Board that the Compensation Discussion and Analysis be included in this Proxy Statement and incorporated by reference into the Form 10-K filed with the SEC. Submitted By: R. Craig Carlock, Chair Ronald W. Allen Valerie A. Bonebrake C. Robert Campbell The Compensation Committee of The Board of Directors 67


 
EXECUTIVE COMPENSATION Summary Compensation Table The following table shows the compensation earned in 2023, 2022 and 2021 by the NEOs. Name and Year Salary ($) Bonus ($) Stock Awards ($)(1) Option Awards ($)(2) Non-Equity Incentive Plan Compensation ($)(3) All Other Compensation ($)(4) Total ($)Principle Position Thomas Schmitt (5) 2023 902,000 — 2,543,333 1,271,667 123,080 26,241 4,866,321 President and CEO 2022 877,777 — 1,916,667 958,333 2,280,250 22,783 6,055,810 2021 875,000 — 2,156,250 718,750 2,275,000 23,000 6,048,000 Rebecca J. Garbrick (6) 2023 400,000 — 375,000 125,000 55,800 10,689 966,489 CFO and 2022 385,000 — 326,250 108,750 743,820 10,689 1,572,209 Treasurer 2021 272,782 — 65,000 — 373,902 3,870 715,554 Chris C. Ruble (5) 2023 606,000 — 525,000 175,000 97,263 12,955 1,416,218 Chief Operating 2022 585,000 — 468,750 156,250 1,146,893 9,452 2,366,345 Officer 2021 585,000 — 625,000 — 1,134,608 10,196 2,354,804 Michael L. Hance (5) 2023 456,000 — 393,750 131,250 51,300 11,712 1,044,012 Chief Legal Officer 2022 440,000 — 393,750 131,250 853,380 10,832 1,829,212 and Secretary 2021 440,000 — 525,000 — 854,700 9,593 1,829,293 Kyle R. Mitchin 2023 350,000 — 262,500 87,500 54,600 9,699 764,299 Chief People Officer 2022 312,000 — 206,250 68,750 606,528 8,369 1,201,897 2021 312,000 — 275,000 — 605,124 7,994 1,200,118 (1) Represents the aggregate grant date fair value of restricted share and performance share awards (and assuming achievement at target for such performance share awards). The fair values of these awards were determined in accordance with ASC 718. The awards for which the aggregate grant date fair value is shown in this table include the awards described in the Grants of Plan- Based Awards for Fiscal 2023 Table on page 69 of this Proxy Statement. The assumptions used in determining the grant date fair values of these awards are set forth in the notes to the Company’s consolidated financial statements, which are included in our Annual Report on Form 10-K for the year ended December 31, 2023, filed with the SEC. (2) Represents the aggregate grant date fair value of stock option awards. The fair value of these awards were determined in accordance with ASC 718. The awards for which the aggregate grant date fair value is shown in this table include the awards described in the Grants of Plan-Based Awards for Fiscal 2023 Table on page 69 of this Proxy Statement. The assumptions used in determining the grant date fair values of these awards are set forth in the notes to the Company’s consolidated financial statements, which are included in our Annual Report on Form 10-K for the year ended December 31, 2023, filed with the SEC. (3) Represents cash incentives earned under the 2023 Annual Cash Incentive Plan. (4) See the All Other Compensation Table below for additional information. (5) On February 9, 2024, Mr. Schmitt ceased serving as Chairman, President and Chief Executive Officer of the Company and as a member of the Board. At that time, Mr. Hance was appointed as Interim Chief Executive Officer of the Company in addition to his roles as Chief Legal Officer and Secretary, and Mr. Ruble was appointed as President of the Company in addition to his role as Chief Operating Officer. (6) Ms. Garbrick was appointed as our Chief Financial Officer and Treasurer in July 2021. Ms. Garbrick’s target annual incentive compensation was adjusted in July 2021 to reflect this change. 68


 
All Other Compensation Table The following table shows the components of “all other compensation” earned in 2023 by the NEOs. Name 401(k) Match ($) Dividends Earned on Non-Vested Restricted Shares ($)(1) Long-Term Disability Insurance ($)(2) Other ($) Total ($) Thomas Schmitt 4,950 19,411 1,880 — 26,241 Rebecca J. Garbrick 4,950 3,859 1,880 — 10,689 Chris C. Ruble 4,950 6,125 1,880 — 12,955 Michael L. Hance 4,950 4,882 1,880 — 11,712 Kyle R. Mitchin 4,950 2,869 1,880 — 9,699 (1) Represents dividend payments during 2023 on all non-vested restricted shares held by the executive. These dividend payments are nonforteitable. (2) Represents premiums paid by the Company for long-term disability insurance for officers. 69


 
Grants of Plan-Based Awards for Fiscal 2023 In this table, we provide information about each grant of awards made to an NEO in the most recently completed year. This includes the awards under the Company’s Annual Cash Incentive Plan, as well as performance share awards, restricted stock awards and stock option awards. Estimated Future Payouts Under Non-Equity Incentive Plan Awards (1) Estimated Future Shares to be Issued Under Equity Incentive Plan Awards All Other Stock Awards: Number of Shares of Stock or Units All Other Option Awards: Number of Securities Underlying Options (#) Exercise or Base Price of Option Awards ($/Sh) Grant Date Fair Value of Stock and Option Awards ($)(5) Thres- hold Target Maxi- mum Thres- hold Target Maxi- mum Name Award Type Grant Date ($) ($) ($) (#) (#) (#) (#)(2) (3) (4) Thomas Schmitt Annual Cash Incentive Plan 181,000 905,000 2,389,200 Performance Shares(6) 2/7/2023 5,287 10,573 21,146 1,271,666 Restricted Stock 2/7/2023 11,018 1,271,667 Stock Options 2/7/2023 31,991 115.42 1,271,667 Rebecca J. Garbrick Annual Cash Incentive Plan 60,000 300,000 792,000 Performance Shares(6) 2/7/2023 520 1,039 2,078 125,000 Restricted Stock 2/7/2023 2,166 250,000 Stock Options 2/7/2023 3,145 115.42 125,000 Chris C. Ruble Annul Cash Incentive Plan 90,900 454,500 1,199,880 Performance Shares(6) 2/7/2023 728 1,455 2,910 175,000 Restricted Stock 2/7/2023 3,032 350,000 Stock Options 2/7/2023 4,402 115.42 175,000 Michael L. Hance Annual Cash Incentive Plan 68,400 342,000 902,880 Performance Shares(6) 2/7/2023 546 1,091 2,182 131,250 Restricted Stock 2/7/2023 2,274 262,500 Stock Options 2/7/2023 3,302 115.42 131,250 Kyle R. Mitchin Annual Cash Incentive Plan 52,500 262,500 693,000 Performance Shares(6) 2/7/2023 364 728 1,456 87,500 Restricted Stock 2/7/2023 1,516 175,000 Stock Options 2/7/2023 2,201 115.42 87,500 (1) Amounts included in the table above represent the threshold (which we refer to as “downside”), target and maximum (which we refer to as “beyond stretch”) potential payout levels related to both the corporate and individual objectives for the fiscal year 2023 under the Company’s Annual Cash Plan. The awards also provide for low, high and stretch potential payout levels as described under “Key Elements of Executive Compensation Program – Annual Cash Incentive Awards” in the Compensation Discussion and Analysis. The payments for these awards have already been determined and were paid in March 2024 to the NEOs and disclosed in the Summary Compensation Table. (2) Each grant vests equally over a three-year period with the first vesting occurring on the one-year anniversary of the grant date. (3) Stock options vest equally over a three-year period from the date of grant, and options granted to our CEO vest upon the achievement of pre- established annual operating income goals within a three-year period. (4) In accordance with the provisions of the 2016 Plan, the exercise price of stock option grants is set using the closing price on the day of grant. In the event there is no public trading of Company Common Stock on the date of grant, the exercise price will be the closing price on the most recent, prior date that Company Common Stock was traded. (5) Represents the aggregate grant date fair value of performance share, restricted stock and stock option awards. The fair value of those awards were determined in accordance with ASC 718. The assumptions used in determining the grant date fair value of these awards are set forth in the notes to the Company’s consolidated financial statements, which are included in our Annual Report on Form 10-K for the year ended December 31, 2023, filed with the SEC. (6) The performance shares vest two-and-a-half months after the last day of the three-year performance period. The number of shares earned are based on the TSR of Company Common Stock compared to the TSR of a peer group. See pages 57 to 58 of this Proxy Statement for additional information. 70


 
Outstanding Equity Awards at Fiscal Year-End The following table shows information about outstanding equity awards at December 31, 2023. Option Awards Stock Awards Number of Securities Underlying Unexercised Options Exercisable (#) Number of Securities Underlying Unexercised Options Unexercisable (#)(1) Option Exercise Price ($) Option Grant Date Option Expiration Date Number of Shares of Stock That Have Not Vested (2) Market Value of Shares of Stock That Have Not Vested (4)($) Equity Incentive Plan Awards: Number of Unearned Shares That Have Not Vested (3) Equity Incentive Plan Awards: Market Value of Unearned Shares That Have Not Vested Name (4)($) Thomas Schmitt 100,000 — 64.26 9/1/2018 9/1/2025 35,918 — 65.96 2/4/2020 2/4/2027 26,093 13,046 75.05 2/2/2021 2/2/2028 11,041 22,081 106.29 2/8/2022 2/8/2029 — 31,991 115.42 2/7/2023 2/7/2030 20,220 1,271,231 34,522 2,170,398 Rebecca J. Garbrick 1,253 2,506 106.29 2/8/2022 2/8/2029 — 3,145 115.42 2/7/2023 2/7/2030 3,819 240,101 1,893 119,013 Chris C. Ruble 1,800 3,600 106.29 2/8/2022 2/8/2029 — 4,402 115.42 2/7/2023 2/7/2030 6,380 401,111 6,253 393,126 Michael L. Hance 9,098 — 47.82 2/6/2017 2/6/2024 5,303 — 58.40 2/5/2018 2/5/2025 1,512 3,024 106.29 2/8/2022 2/8/2029 — 3,302 115.42 2/7/2023 2/7/2030 5,086 319,757 5,120 321,894 Kyle R. Mitchin 792 1,584 106.29 2/8/2022 2/8/2029 — 2,201 115.42 2/7/2023 2/7/2030 2,989 187,918 2,839 178,488 (1) Each grant vests equally over a three-year period from the date of grant. Stock options granted to our CEO vest upon the achievement of pre-established annual operating income goals within a three-year period. (2) The amounts shown represent restricted stock awards granted under the 2016 Plan. Each grant of restricted stock vests equally over a three-year period with the first vesting occurring on the one-year anniversary of the grant date. (3) The amounts shown represent performance share awards granted under the 2016 Plan. The performance shares vest two-and-a-half months after the last day of three-year performance periods that end December 31, 2023, December 31, 2024, and December 31, 2025. The number of shares earned is based on either (a) the TSR of Company Common Stock compared to the TSR of a determined peer group or (b) the EBITDA Per Share compared to a pre-determined EBITDA Per Share target. See pages 57 to 58 of this Proxy Statement for additional information. Shares presented represent the award at the target amount. The actual amounts that will be earned are dependent upon the achievement of pre-established performance goals during the respective performance cycles. (4) The market value of the awards that have not vested is based on the closing price of Company Common Stock on Nasdaq on December 29, 2023, which was $62.87. 71


 
Option Exercises and Stock Vested The following table shows information about options exercised or shares acquired on vesting during 2023. Option Awards Stock Awards Name Number of Shares Acquired on Exercise (#) Value Realized on Exercise ($)(1) Number of Shares Acquired on Vesting (#) Value Realized on Vesting ($)(1)(2) Thomas Schmitt — — 26,288 2,817,069 Rebecca J. Garbrick — — 1,238 127,790 Chris C. Ruble — — 7,191 780,154 Michael L. Hance — — 5,527 600,907 Kyle R. Mitchin — — 3,400 368,285 (1) The value realized upon exercise or vesting is based on the market price on the date of exercise or vesting. (2) Shares withheld for income tax purposes related to stock vested were as follows: Mr. Hance – 1,487 shares, Ms. Garbrick - 470 shares, Mr. Ruble – 3,243 shares, Mr. Mitchin – 1,009 shares and Mr. Schmitt – 11,857. Securities Authorized for Issuance Under Equity Compensation Plans The following table provides information as of December 31, 2023 with respect to shares of Company Common Stock that may be issued under the following existing equity compensation plans: the Stock Incentive Plan, the 2016 Plan, the Non-Employee Director Stock Option Plan (the “NED Plan”), the 2000 Non-Employee Director Award (the “2000 NED Award”), the ESPP and the Amended Plan. Our shareholders have approved each of these plans. Equity Compensation Plan Information Plan Category Number of Securities to be Issued upon Exercise or Vesting of Outstanding/Unvested Shares, Options, Warrants and Rights Weighted-Average Exercise Price of Outstanding Options, Warrants and Rights (1)($) Number of Securities Remaining Available for Future Issuance Under Equity Compensation Plans (2) Equity Compensation Plans Approved By Shareholders 576,456 76.83 930,275 Equity Compensation Plans Not Approved By Shareholders — — — Total 576,456 76.83 930,275 (1) Excludes purchase rights accruing under the ESPP, which has an original shareholder-approved reserve of 500,000 shares. Under the ESPP, each eligible employee may purchase up to 2,000 shares of Company Common Stock at semi-annual intervals each year at a purchase price per share equal to 90% of the lower fair market value of Company Common Stock at the close of the (i) the first closing day of an option period or (ii) the last trading day of an option period. (2) Includes shares available for future issuance under the ESPP. As of December 31, 2023, an aggregate of 302,480 shares were available for issuance under the ESPP. 72


 
Employment Agreement with Thomas Schmitt On June 6, 2018, the Company entered into an employment agreement with Mr. Schmitt (for purposes of this section, the “Schmitt Employment Agreement”). Under the Schmitt Employment Agreement, Mr. Schmitt’s compensation consisted of an initial base salary of $800,000 and an annual target bonus set at 100% of base salary, with a maximum possible bonus of 200% of base salary. Mr. Schmitt received a signing bonus of $413,000 and 25,000 restricted shares of Company Common Stock, which vested equally on each of the first, second and third anniversaries of the grant date. In addition, the Company granted Mr. Schmitt options to purchase up to 100,000 shares of Company Common Stock which options have an exercise price equal to the closing stock price of Company Common Stock on the grant date and vested on each of the first, second, and third anniversaries of the grant date. Pursuant to the Schmitt Employment Agreement, in February 2020, Mr. Schmitt received an additional equity grant valued at approximately $1.4 million at the time of the grant which was designed similarly to the design used for other executive employees of the Company. Following 2020, Mr. Schmitt has continued to participate in the Company’s employee incentive programs, as administered by the Compensation Committee of the Board. In addition to the Schmitt Employment Agreement, Mr. Schmitt entered into the Company’s Restrictive Covenants Agreement (the “Restrictive Covenants Agreement”) and participates in the Company’s Severance Plan (the “Severance Plan”). Mr. Schmitt’s entitlement to termination benefits, if any, and his continuing obligations to the Company following any termination will be determined by the Severance Plan and the Restrictive Covenants Agreement. On February 6, 2024, Mr. Schmitt ceased serving as Chairman, President and Chief Executive Officer of the Company and as a member of the Board, with his last day of employment being February 9, 2024. This event was a termination without cause, which meets the definition of an “Involuntary Termination” under the Severance Plan. Under the Severance Plan and subject to Mr. Schmitt’s execution and nonrevocation of a general release of claims, Mr. Schmitt is eligible to receive certain payments including a Severance Payment and Healthcare Assistance Payment (in each case, as defined in the Severance Plan) and up to $20,000 in outplacement services. These severance benefits as well as additional benefits received by Mr. Schmitt are set forth in that certain Separation and Release Agreement, dated March 19, 2023, which is discussed in greater detail on pages 78 to 81 of this Proxy Statement under the Section entitled “Potential Payments upon Termination, Change of Control, Death or Disability.” The Restrictive Covenants Agreement entered into between Mr. Schmitt and the Company on May 27, 2022 includes a perpetual obligation to keep confidential information and trade secrets, provisions covering obligations with respect to non-competition, non-solicitation of employees and customers and non-disparagement, each of which apply to Mr. Schmitt for 24 months following his separation. Other than the Stewart Employment Agreement disccussed above on page 60, the Company does not have employment agreements with any of its other NEOs, but each NEO is a participant in the Severance Plan, which is discussed in greater detail on pages 78 to 81 of this Proxy Statement under the Section entitled “Potential Payments upon Termination, Change of Control, Death or Disability.” CEO Pay Ratio As required by Section 953(b) of the Dodd-Frank Wall Street Reform and Consumer Protection Act, and Item 402(u) of Regulation S-K, we are providing the following information about the relationship of the annual total compensation of our employees to the annual total compensation of Mr. Schmitt, who served as our Chief Executive Officer (our “CEO”) until February 6, 2024. The pay ratio included in this information is a reasonable estimate calculated in a manner consistent with Item 402(u) of Regulation S-K. There were no changes in our employee population or employee compensation arrangements in 2023 that we reasonably believe would result in a significant change in our pay ratio disclosure. Therefore, we have based our pay ratio calculation for 2023 using compensation for the same median employee identified for 2021, which median employee was identified under the process described in our 2021 pay ratio calculation set forth in our 2022 proxy statement. 73


 
For 2023, our last completed fiscal year: • The annual total compensation of our median employee was $48,536; and • Mr. Schmitt’s total annual compensation, as set forth in the Summary Compensation Table, was $4,866,321. Based on this information, for 2023, the ratio of the annual total compensation of our CEO, to the total compensation of the median employee was 100.3 to 1. 74


 
Pay Versus Performance As required by Section 953(a) of the Dodd-Frank Wall Street Reform and Consumer Protection Act, and Item 402(v) of Regulation S-K, we are providing the following information about the relationship between executive compensation actually paid and certain financial performance of the Company. The following table discloses information on “compensation actually paid” (CAP) to our principal executive officer (PEO) and to our other non-PEO NEOs (on average) and certain financial performance measures of the Company. For further information regarding the Company’s pay-for-performance philosophy and how the Company aligns executive compensation with performance, see the Compensation, Discussion and Analysis (CD&A) starting on page 46. Year Summary Compensation Table Total for PEO1 Compensation Actually Paid to PEO2 Average Summary Compensation Table Total for Non-PEO NEOs3 Average Compensation Actually Paid to Non-PEO NEOs4 Value of Initial Fixed $100 Investment Based On: Net Income (millions)7 Relative TSR Performance Percentile8 Total Shareholder Return5 Peer Group Total Shareholder Return6 2023 $4,866,321 $(766,293) $1,047,755 $320,635 $94 $124 $167.4 0th 2022 $6,055,810 $6,356,982 $1,742,416 $1,711,824 $155 $100 $193.2 64th 2021 $6,048,000 $9,065,745 $1,525,473 $1,726,305 $177 $125 $105.9 77th 2020 $3,200,911 $2,353,212 $1,006,555 $644,923 $111 $104 $23.7 42nd 1The amounts reported in this column are the amounts of total compensation reported for Mr. Schmitt (our President, Chief Executive Officer and Chairman) for each corresponding year in the “Total” column of the Summary Compensation Table. Refer to “Executive Compensation – Summary Compensation Table.” 2The amounts reported in this column represent the amount of “compensation actually paid” to Mr. Schmitt, as computed in accordance with Item 402(v) of Regulation S-K. The amounts do not reflect the actual amount of compensation earned by or paid to Mr. Schmitt during the applicable year. In accordance with the requirements of Item 402(v) of Regulation S-K, the following adjustments were made to Mr. Schmitt’s total compensation for each year to determine the compensation actually paid: PEO 2023 2022 2021 2020 Reported Summary Compensation Table Total for PEO $4,866,321 $6,055,810 $6,048,000 $3,200,911 - Reported Value of Equity Awards $(3,815,000) $(2,875,000) $(2,875,000) $(2,125,000) + Year End Fair Value of Equity Awards $1,499,165 $3,099,190 $4,472,901 $1,238,623 + Year Over Year Change in Fair Value of Outstanding and Unvested Equity Awards $(3,472,861) $234,398 $1,183,652 $176,287 +/- Year Over Year Change in Fair Value of Equity Awards Granted in Prior Years that Vested in the Year $156,082 $(157,416) $236,192 $(137,609) +/- Fair Value at the End of the Prior Year of Equity Awards that Failed to Meet Vesting Conditions in the Year $— $— $— $— +/- Value of Dividends Paid on Stock Awards not Otherwise Reflected in Fair Value or Total Compensation $— $— $— $— Compensation Actually Paid to PEO $(766,293) $6,356,982 $9,065,745 $2,353,212 75


 
3The amounts reported in this column represent the average of the amounts reported for the Company’s named executive officers (NEOs) as a group (excluding Mr. Schmitt, who has served as our CEO since 2018) in the “Total” column of the Summary Compensation Table in each applicable year. The names of each of the NEOs (excluding Mr. Schmitt) included for purposes of calculating the average amounts in each applicable year are as follows: (i) for 2023, Michael L. Hance, Rebecca J. Garbrick, Chris C. Ruble and Kyle R. Mitchin; (ii) for 2022, Rebecca J. Garbrick, Chris C. Ruble, Michael L. Hance, and Kyle R. Mitchin; (iii) for 2021, Rebecca J. Garbrick, Scott E. Schara, Chris C. Ruble, Michael L. Hance and Michael J. Morris; and (iv) for 2020, Michael J. Morris, Scott E. Schara, Chris C. Ruble, Michael L. Hance and Matthew J. Jewell. 4The amounts reported in this column represent the average amount of “compensation actually paid” to the NEOs as a group (excluding Mr. Schmitt), as computed in accordance with Item 402(v) of Regulation S-K. The amounts do not reflect the actual average amount of compensation earned by or paid to the NEOs as a group (excluding Mr. Schmitt) during the applicable year. In accordance with the requirements of Item 402(v) of Regulation S-K, the following adjustments were made to average total compensation for the NEOs as a group (excluding Mr. Schmitt) for each year to determine the compensation actually paid, using the same methodology described above in Note 2: Average for Non-PEO NEOs 2023 2022 2021 2020 Average Reported Summary Compensation Table Total for Non-PEO NEOs $1,047,755 $1,742,416 $1,525,473 $1,006,555 - Average Reported Value of Equity Awards $(518,750) $(465,000) $(448,000) $(375,000) + Average Year End Fair Value of Equity Awards $223,513 $490,666 $615,596 $281,071 +/- Year Over Year Average Change in Fair Value of Outstanding and Unvested Equity Awards $(453,197) $(4,743) $144,644 $(19,014) +/- Year over Year Average Change in Fair Value of Equity Awards Granted in Prior Years that Vested in the Year $21,314 $(51,515) $12,362 $(153,176) - Average Fair Value at the End of the Prior Year of Equity Awards that Failed to Meet Vesting Conditions in the Year $— $— $(123,770) $(95,513) + Average Value of Dividends Paid on Stock Awards not Otherwise Reflected in Fair Value or Total Compensation $— $— $— $— Average Compensation Actually Paid to Non-PEO NEOs $320,635 $1,711,824 $1,726,305 $644,923 5Cumulative TSR is calculated by dividing the sum of the cumulative amount of dividends for the measurement period, assuming dividend reinvestment, and the difference between our share price at the end and the beginning of the measurement period by our share price at the beginning of the measurement period. 6Represents the weighted peer group TSR, weighted according to the respective companies’ stock market capitalization at the beginning of each period for which a return is indicated. The peer group used for this purpose is the following published industry index: Nasdaq Trucking and Transportation Stocks Index, which is the same peer group used for the Stock Return Performance Graph included in our Annual Report. 7The amounts reported represent the net income as reflected in the Company’s audited financial statements for the applicable year. 8Relative TSR Performance Percentile is based on the metric used for our TSR performance shares, as discussed in more detail on pages 57 to 58. Amounts shown in this table for each year reflect the Company’s one year TSR relative to the one year TSR of the peer group used for the TSR performance shares awarded for that year. While the Company uses numerous financial and non-financial performance measures for the purpose of evaluating performance for the Company’s compensation programs, the Company has determined that Relative TSR Performance Percentile is the financial performance measure that, in the Company’s assessment, represents the most important performance measure (that is not otherwise required to be disclosed in the table) used by the Company to link compensation actually paid to the Company’s NEOs, for the most recently completed fiscal year, to Company performance. Financial Performance Measures As described in greater detail in the CD&A, the Company’s executive compensation program reflects a pay-for- performance philosophy to support the achievement of short- and long-term financial, operational and strategic objectives. The metrics that the Company uses for both our long-term and short-term incentive awards are selected based on an objective of incentivizing our NEOs to increase shareholder value. The most important financial performance measures used by the Company to link executive compensation actually paid to the Company’s NEOs, for the most recently completed fiscal year, to the Company’s performance are as follows: • Operating Income • Earnings Before Interest, Taxes, Depreciation and Amortization (EBITDA) • Relative TSR Performance Percentile (the Company’s TSR as compared to a peer group established by the Compensation Committee) 76


 
Description of the Relationship between Pay and Performance The following graphs illustrate the relationship between the amount of compensation actually paid to Mr. Schmitt and the average amount of compensation actually paid to the Company’s NEOs as a group (excluding Mr. Schmitt) with the Company’s (i) cumulative TSR, (ii) net income and (iii) relative TSR performance percentile over the four years presented in the table. Compensation actually paid is impacted by numerous factors, including, but not limited to, the timing of new equity awards, vesting of outstanding awards, share price volatility and mix of performance metrics. A large portion of the compensation actually paid to our NEOs is comprised of equity awards. As described in more detail in CD&A, the Company targets that approximately 68% and 40% of the value of total compensation awarded to Mr. Schmitt and other NEOs, respectively, is comprised of equity awards, including restricted stock, performance shares and stock options. Over the last four years, changes in the Company’s share price have led to changes in the compensation actually paid. The graphs below illustrate: • From 2020 to 2021, the compensation actually paid to our PEO increased by 285.2% and average compensation actually paid to our Non-PEO NEOs (excluding Mr. Schmitt) increased by 167.7%, cumulative TSR increased from $111 to $177 or 59.5%, net income increased from $23.7 million to $105.9 million or 346.8% and relative TSR performance percentile increased from the 42nd percentile to the 77th percentile. • From 2021 to 2022, the compensation actually paid to our PEO decreased by 29.9% and average compensation actually paid to our Non-PEO NEOs (excluding Mr. Schmitt) decreased by 0.8%, cumulative TSR decreased from $177 to $155 or 12.4%, net income increased from $105.9 million to $193.2 million or 82.4% and relative TSR performance percentile decreased from the 77 percentile to the 64 percentile. • From 2022 to 2023, the compensation actually paid to our PEO decreased by 112.1% and average compensation actually paid to our Non-PEO NEOs (excluding Mr. Schmitt) decreased by 81.3%, cumulative TSR decreased from $155 to $94 or 39.4%, net income decreased from $193.2 million to $167.4 million or 13.4% and relative TSR performance percentile decreased from the 64 percentile to the 0 percentile. For additional information regarding the Company’s executive compensation program, compensation setting process and compensation philosophy, see the CD&A starting on page 46. 77


 
78


 
Potential Payments Upon Termination, Change of Control, Death or Disability Under the Severance Plan, which is applicable to selected employees of the Company, including Mr. Stewart and the NEOs, each participant would receive severance benefits in the event his or her employment is terminated in certain circumstances. Under the Severance Plan, a participant would receive severance benefits if his or her employment is involuntarily terminated by the Company (other than for cause or upon death or disability, as those terms are defined in the Severance Plan) or in the event the participant voluntarily terminates his or her employment for “good reason” (as defined in the Severance Plan). The circumstances that permit a participant to terminate employment for good reason and receive severance benefits after a change in control differ from the more limited circumstances that permit a termination of employment for good reason prior to or absent a change in control. Generally, eligible participants would be entitled to the severance benefits included in the chart below upon an involuntary termination of their employment, in addition to any accrued obligations (such as unpaid salary through the termination date) and vested amounts to which they may be entitled under the Company’s benefit plans: General Severance Upon Involuntary Termination Absent a Change in Control Severance Upon Involuntary Termination as of or Within Two Years After a Change in Control ■ a lump sum severance payment in an amount equal to two years of the CEO’s annualized base salary, one and half years of the C-Suite employee’s annualized base salary and one year for all other participants’ annualized base salary ■ an amount equal to two times the sum of the participant’s annual base salary and target annual incentive amount ■ a pro-rata annual incentive for the fiscal year in which the termination occurs based on actual performance results, reduced by the amount of any annual incentive previously paid to the participant for such fiscal year ■ a pro-rata target annual incentive amount for the fiscal year in which the termination occurs, reduced by the amount of any annual incentive previously paid to the participant for such fiscal year ■ a lump sum healthcare assistance payment in an amount equal to the excess of the monthly COBRA premium to provide the group medical, dental, vision, and/or prescription drug plan benefits the participant had been receiving before the termination above the monthly premium payable by active employees under the Company’s healthcare plan for similar coverage, multiplied by 18 months for all NEOs other than the CEO and by 24 months for the CEO ■ a lump sum healthcare assistance payment in an amount equal to the excess of the monthly COBRA premium to provide the group medical, dental, vision, and/or prescription drug plan benefits the participant had been receiving before the termination above the monthly premium payable by active employees under the Company’s healthcare plan for similar coverage, multiplied by 24 months ■ access to up to $20,000 of employer-paid outplacement services for 12 months following termination ■ access to up to $20,000 of employer-paid outplacement services for 12 months following termination A condition in the Severance Plan is the execution of the Participation and Restrictive Covenants Agreement, which contains a non-competition and non-solicitation agreement with respect to the Company’s employees and customers. The term of the non-competition and non-solicitation prohibitions for the CEO and all other NEOs is 24 months and 18 months, respectively, following termination of employment. In addition, any severance benefits payable under the Severance Plan are subject to the execution by the participant of a general release of claims against the Company and certain affiliated persons and entities. The Severance Plan does not provide for any tax gross-up payments to participants. Payments and benefits under the Severance Plan are subject to recovery under any clawback, recovery or recoupment policy. 79


 
In connection with the Omni Acquisition, in March 2024, the Compensation Committee amended the Severance Plan to provide enhanced severance protections for participating executives from March 15, 2024 to December 31, 2025. The amendment provides that a participating executive would be eligible to receive the severance benefits set forth above under “Severance Upon Involuntary Termination as of or Within Two Years After a Change in Control” in the event of a termination of employment by the Company “not for cause” that occurs from March 15, 2024 to December 31, 2025. In connection with the negotiation of Mr. Schmitt’s separation from the Company, the Company and Mr. Schmitt entered into (i) a separation agreement (the “Separation and Release Agreement”), effective March 19, 2024, setting forth the terms of Mr. Schmitt’s separation from the Company and (ii) an amended and restated restrictive covenants agreement originally entered into between Mr. Schmitt and the Company on May 27, 2022 (as amended and restated on March 19, 2024 the “Restrictive Covenants Agreement”). The Separation and Release Agreement provides for (i) compensation owed to Mr. Schmitt equal to $1,981,156, which is consistent with the amounts owed under the Severance Plan and described in the table below, (ii) accelerated vesting of Mr. Schmitt’s 2021 EBITDA and TSR performance share awards based on actual performance (additional detail regarding these awards was set forth in the Company’s 2022 annual proxy filed with the Securities and Exchange Commission on March 28, 2022) and (iii) the continued exercisability of all of Mr. Schmitt’s vested stock options until the earlier of (x) the applicable original expiration date and (y) February 9, 2029. The Restrictive Covenants Agreement clarifies the definition of a competing business and adds a mutual non-disparagement provision. In addition to the benefits available under the Severance Plan, all of the NEOs are eligible to receive certain other benefits in the event of specific termination of employment, including as a consequence of a change in control. Under the Company’s Annual Incentive Plan, any unpaid incentive amounts previously earned under this plan would be payable to any NEO terminated without cause. Under the Stock Incentive Plan, any non-vested restricted shares, options or other forms of equity-based compensation granted prior to 2016 will vest upon a “Change in Control.” Beginning with long-term incentive grants made in 2016 made pursuant to either the Stock Incentive Plan or 2016 Plan, vesting of such awards upon a change in control is double-trigger (i.e., not accelerated unless the awards are not assumed or converted by the acquirer or in the event there is an involuntary termination of employment in connection with or within 24 months after the change in control). 80


 
The following table shows the estimated benefits payable to each NEO in the event of termination of employment or change of control of the Company. The amounts shown assume that a termination of employment or a change of control occurs on December 31, 2023. The amounts do not include payments or benefits provided under insurance or other plans that are generally available to all full-time employees. Name Involuntary Termination Without Cause ($) Death and Disability ($) Change in Control ($) Thomas Schmitt Severance(1) 1,810,000 — — Annual Incentive(2) 123,080 — — Accelerated Vesting of Equity(3) — — — Insurance Benefits(4) 27,427 — — Placement Services(5) 20,000 — — Total 1,980,507 — — Rebecca J. Garbrick Severance(1) 600,000 — 1,400,000 Annual Incentive(2) 55,800 55,800 55,800 Accelerated Vesting of Equity(3) — 291,773 359,113 Insurance Benefits(4) 13,321 — 17,761 Placement Services(5) 20,000 — 20,000 Total 689,121 347,573 1,852,674 Chris C. Ruble Severance(1) 909,000 — 2,121,000 Annual Incentive(2) 97,263 97,263 97,263 Accelerated Vesting of Equity(3) — 684,080 794,237 Insurance Benefits(4) 11,502 — 15,336 Placement Services(5) 20,000 — 20,000 Total 1,037,765 781,343 3,047,836 Michael L. Hance Severance(1) 684,000 — 1,596,000 Annual Incentive(2) 51,300 51,300 51,300 Accelerated Vesting of Equity(3) — 555,001 641,651 Insurance Benefits(4) 27,663 — 36,884 Placement Services(5) 20,000 — 20,000 Total 782,963 606,301 2,345,835 Kyle R. Mitchin Severance(1) 525,000 — 1,225,000 Annual Incentive(2) 54,600 54,600 54,600 Accelerated Vesting of Equity(3) — 314,019 366,406 Insurance Benefits(4) 27,663 — 36,884 Placement Services(5) 20,000 — 20,000 Total 627,263 368,619 1,702,890 81


 
(1) Severance includes: (a) base salary for two years for the CEO and one and half years for NEO’s if involuntary terminated without cause, or base salary for two years if terminated within two years following a Change in Control, and (b) in the event of termination within two years following a Change in Control, payment in the amount of two times the target annual incentive amount determined as of the termination date. (2) Annual Incentive includes: (a) target annual incentive if involuntary terminated without cause, death or disability, and (b) target annual incentive if terminated within two years following a Change in Control. (3) In the event of termination due to death or disability, the amount includes (a) the unvested restricted shares valued at the market price of Company Common Stock on December 29, 2023 ($62.87), (b) the unvested stock option awards multiplied by the excess, if any, of the market price of Company Common Stock on December 29, 2023 ($62.87) over the exercise price, and (c) the unvested performance shares, calculated as the target number of performance shares specified in each grant multiplied by the percentage of months of service completed in the full performance period, multiplied by the market price of Company Common Stock on December 29, 2023 ($62.87). In the event of termination due to a Change in Control, the amount includes (i) the unvested restricted shares valued at the market price of Company Common Stock on December 29, 2023 ($62.87), (ii) the unvested stock option awards multiplied by the excess, if any, of the market price of Company Common Stock on December 29, 2023 ($62.87) over the exercise price, and (iii) the greater of (x) 100% of the target number of unvested performance shares specified on the grant notice or (y) the number of performance shares that otherwise would have become vested as of the vesting date, based on the TSR multiplier or EBITDA Per Share performance factor attained as of the date of termination, shall become vested performance shares valued at the market price of Company Common Stock on December 29, 2023 ($62.87). For purposes of calculating the Change in Control amount, we assume that 100% of the target number of unvested performance shares is greater than the number of shares that would have become vested based on the TSR multiplier or EBITDA Per Share performance factor as of the date of termination. (4) Participants are entitled to a lump sum healthcare assistance payment in an amount equal to the excess of the monthly COBRA premium to provide the group medical, dental, vision, and/or prescription drug plan benefits the participant had been receiving before termination above the monthly premium payable by active employees under the Company’s healthcare plan for similar coverage, multiplied by 18 months for all NEOs other than the CEO and by 24 months for the CEO if the termination date is prior to or absent a Change in Control, or by 24 months if the termination date is on or within two years following a Change in Control. (5) Participants are entitled to access up to $20,000 of employer-paid outplacement services for 12 months following termination. 82


 
PROPOSAL 3 — APPROVAL OF AMENDMENT TO 2016 OMNIBUS INCENTIVE COMPENSATION PLAN Summary of the Proposal The Board recommends approval of an amendment to the 2016 Omnibus Incentive Compensation Plan (the “2016 Plan”) solely to increase the number of shares available for grant under the 2016 Plan, which, if approved by our shareholders, will be effective upon approval by our shareholders. The 2016 Plan was originally approved by our shareholders on May 10, 2016. We are submitting the amendment to the 2016 Plan to our shareholders for approval to increase the current number of shares reserved for issuance under the 2016 Plan by 1.37 million shares. As of March 25, 2024, there were approximately 143,000 shares available for issuance under new grants under the existing 2016 Plan. The Board believes approval of the amendment of the 2016 Plan is necessary to make available an adequate number of shares to enable us to continue to attract, retain and motivate our officers, employees and directors in a competitive market for talent. We believe that equity awards are critical incentives to attracting, retaining and motivating our directors, officers and employees and are an important way of ensuring the interests of our talent are aligned with Company goals and shareholder interests. The increase in the share reserve will enable us to continue to be able to grant equity awards authorized by the 2016 Plan to deserving individuals and remain competitive with our industry peers. We believe the granting of equity awards in this way is a common compensation practice. If this proposal is not approved, we believe we would be at a significant disadvantage against our competitors who use this practice to attract, retain and motivate key employees. If we are unable to grant equity awards, we could be forced instead to increase cash compensation at a time when we are seeking to be careful in our uses of cash, reducing resources available to meet our other business needs. A summary of the principal features of the 2016 Plan is provided below. A copy of the amendment to the 2016 Plan is included as Annex A to this Proxy Statement. Background The purpose of the 2016 Plan is to (a) align the interests of our shareholders and the recipients of awards under the 2016 Plan by increasing the proprietary interest of such recipients in our growth and success; (b) advance our interests by attracting and retaining qualified employees and other persons providing services to us and/or our related companies; and (c) motivate such persons to act in the long-term best interests of our shareholders and our Company. The only change to the 2016 Plan included in the amendment of the 2016 Plan is to authorize an increase in the overall limit on the number of shares that may be issued under the 2016 Plan by an additional 1.37 million shares. If the amendment to the 2016 Plan is not approved by our shareholders, we will continue to operate the 2016 Plan in accordance with its existing terms. 83


 
Factors Considered in Setting Size of Requested Share Reserve Equity is Essential to Talent Acquisition and Retention Our industry is intensely competitive with many well-established companies that compete directly and indirectly with us with respect for talent. The additional shares, if approved, would be used for grants not only to our executive officers, but also to recruit and retain employees throughout our business. We firmly believe that employees with a stake in the future success of our business are highly motivated to achieve long-term growth and are well-aligned with the interests of our other equity-holders to increase shareholder value. It is essential that we continue the use of equity compensation to better position us in the market and allow us to retain our skilled employees while attracting talented new employees to help us achieve our objectives, which include increasing shareholder value by growing the business. The use of shares would enable us to reduce cash compensation costs while leveraging equity to retain employees critical to the long-term success of the Company. Without the approval of an addition to our share reserve, we will be very challenged to continue to compete in this highly competitive market. This could ultimately result in the loss of critical talent and inhibit our ability to meet our future growth objectives. The Size of Our Share Reserve Request is Reasonable The Compensation Committee thoughtfully evaluated the appropriate number of shares for which to seek shareholder approval. The Compensation Committee considered historical grant and forfeiture levels, recent market prices of the Company’s shares and the anticipated use of stock awards as an incentive and retention tool. The Compensation Committee is committed to being careful stewards of shareholder capital. If our request to approve the amendment to the 2016 Plan is approved, we will have approximately 1.37 million shares available for grant under new awards after the Annual Meeting. Based on our historical usage and forfeiture, we currently anticipate that this reserve will be a sufficient amount of equity for attracting, motivating and retaining employees, directors and consultants for approximately three years. However, the actual duration of the shares reserve will depend on currently unknown factors, such as the Company's stock price, changes in participation, our hiring and promotion activity, future grant practices, award type mix and levels, competitive market practices, acquisitions and divestitures, and the rate of returned shares due to forfeitures. 84


 
We Have Responsibly Managed Our Annual Burn Rate Our Compensation Committee takes a thoughtful approach to managing our dilution and annual burn rate usage levels, taking into account business needs, competitive market practices, and our broader human capital management strategy. Our annual burn rates are calculated for each year as the number of shares issuable pursuant to equity awards granted in such year divided by the respective weighted-average common shares outstanding during the applicable years. Our annual burn rates for the applicable years were as follows: Year Burn Rate 2016 1.1% 2017 1.0% 2018 1.5% 2019 0.6% 2020 0.9% 2021 0.8% 2022 0.7% 2023 0.7% As previously disclosed, in January 2024 we completed the Omni Acquisition, which added approximately 3,200 new employees to our Company. As a result, we expect our burn rate will increase accordingly beginning in 2025. Our Current Equity-Pay Mix Aligns Incentives with Shareholder Gains The 2016 Plan enables the grant of stock options, SARs, stock awards, stock unit awards, performance shares, cash-based performance units and other stock- and cash-based awards, each of which may be granted separately or in tandem with other awards. Share Information as of March 25, 2024 The information included in this Proxy Statement and our 2023 Annual Report is updated by the following information regarding our unvested awards outstanding and our shares remaining available under all existing equity compensation plans (excluding our Employee Stock Purchase Plan or “ESPP”) as of March 25, 2024 (except as otherwise noted): Element of Overhang As of March 25, 2024 Total number of stock options outstanding1 286,708 Weighted-average exercise price of stock options outstanding $77.93 Weighted-average remaining duration of stock options outstanding 1.06 years Total number of full-value awards outstanding full value awards outstanding (includes restricted stock, restricted stock units, performance shares and deferred stock units)2 529,447 Shares remaining available for grant under the 2016 Plan3 142,599 Shares remaining available for grant under the NED Plan3 45,331 Total shares of common stock outstanding as of the Record Date 26,438,420 1 No stock appreciation rights were outstanding as of March 25, 2024. 2 The number of shares subject to outstanding performance shares assume performance achievement at the maximum performance level. 3 The 2016 Plan and the NED Plan are our only active equity plans (aside from out ESPP). The number of shares remaining available for future grant under the 2016 Plan reflects performance share awards at maximum payout. 85


 
Promotion of Good Corporate Governance Practices The 2016 Plan includes a number of responsible corporate governance provisions. These include, but are not limited to, the following: Element Description No Evergreen Feature; No Liberal Share Recycling There is no evergreen feature pursuant to which the shares authorized for issuance under the 2016 Plan can be automatically replenished without shareholder approval. Shares used to pay the exercise price or withholding taxes related to an outstanding award and unissued shares resulting from the net settlement of awards do not become available for issuance as future awards under the 2016 Plan. Repricing Prohibited The 2016 Plan prohibits any repricing, exchange or buyout of underwater stock options without shareholder approval. Reloading Prohibited Reload grants, or the automatic granting of additional stock options upon delivery of shares to satisfy the exercise price and/or tax withholding obligation under another outstanding stock option, are not permitted. No Discounted Options or SARs Stock options and SARs may not be granted with an exercise or grant price lower than the fair market value of the underlying shares on the date of grant. Minimum Vesting Standards The 2016 Plan includes minimum vesting standards for awards – no less than a three-year vesting period (in pro rata installments or a single installment, with the initial vesting date not earlier than 12 months after the date of grant) for awards that are not performance based and no shorter than a one-year performance period for performance-based awards. Exceptions to these minimum vesting standards may be made for death, disability, retirement or change in control of the Company and up to 5% of the initial share pool may be granted with less stringent or no vesting conditions. Per-Participant Limits on Awards The 2016 Plan limits the size of awards that may be granted during any one year to any one participant. Performance-Based Awards The 2016 Plan permits the grant of performance-based stock and cash-incentive awards that are payable only upon the attainment of specified performance goals. Limitations on Dividends on Performance-Based Awards The 2016 Plan prohibits the payment of dividends or dividend equivalents on performance- based awards that have not yet met the performance criteria. No Liberal Definition of Change in Control The 2016 Plan’s definition of a change in control of the Company provides that any award benefits triggered by such a transaction are contingent upon the actual consummation of the transaction, not merely its approval by our Board or shareholders. Double Trigger Vesting Vesting of outstanding awards is not accelerated automatically upon a change in control of the Company unless the awards are not assumed or converted by the acquirer; rather, vesting will accelerate if the employee suffers an involuntary termination of employment in connection with or within 24 months after the change in control. Summary of the 2016 Plan The following summary describes the most significant features of the 2016 Plan. This summary is not intended to be complete and is qualified in its entirety by reference to the full text of the 2016 Plan, a copy of which is attached as Appendix A to this Proxy Statement. Eligibility and Participation The Compensation Committee selects the individuals who will participate in the 2016 Plan. Eligibility to participate is open to officers and employees of, and other individuals who provide bona fide services to or for, us or any of our affiliates. Our non-employee directors may not participate in the 2016 Plan as they participate in the Amended and Restated Non-Employee Director Equity Plan. For eligibility purposes, an “affiliate” means any entity, whether previously, now or hereafter existing, that controls, is controlled by, or is under common control with, the Company or any successor to the Company. 86


 
The Compensation Committee may also select as participants prospective officers, employees and service providers who have accepted an offer of employment or another service relationship from us or one of our affiliates. Any awards granted to such a prospect before the individual’s start date may not become vested or exercisable, and no shares may be issued to such individual, before the date the individual first commences performance of services with us. As of March 25, 2024, all employees of the Company, approximately 6,800 individuals, including six executive officers and approximately 140 other employees, are eligible to be selected as participants in the 2016 Plan. Shares Available Under the 2016 Plan The shares of Company Common Stock issuable pursuant to awards under the 2016 Plan are shares authorized for issuance under our charter but unissued, including without limitation shares purchased in the open market or in private transactions. Initial Share Pool. Under the 2016 Plan, 2,000,000 shares of Company Common Stock were reserved for issuance pursuant to awards to be granted under the 2016 Plan (the “Share Pool”). As discussed above, if the amendment to the 2016 Plan is approved, the Share Pool will be increased to 3,370,000 shares of Company Common Stock. Adjustments to Share Pool. Following the effective date of the 2016 Plan, the Share Pool was adjusted as follows: • The Share Pool has been reduced by one share for each share of Company Common Stock made subject to an award granted under the 2016 Plan; • The Share Pool has been increased by the number of unissued shares of Company Common Stock underlying or used as a reference measure for any award or portion of an award granted under the 2016 Plan or the Prior Plan that is cancelled, forfeited, expired, terminated unearned or settled in cash, in any such case without the issuance of shares; and • The Share Pool has been increased by the number of shares of Company Common Stock that are forfeited back to us after issuance due to a failure to meet an award contingency or condition with respect to any award or portion of an award granted under the 2016 Plan or the Prior Plan. • The Share Pool has not been increased, however, by (i) shares of Company Common Stock used as a reference measure for any award that are not issued upon settlement of such award due to a net settlement or (ii) the number of shares of Company Common Stock withheld by or surrendered (either actually or through attestation) to us in payment of the exercise price or any tax withholding obligation that arises in connection with any award granted under the 2016 Plan or the Prior Plan. In the event of a merger, consolidation, stock rights offering, liquidation, statutory share exchange or similar event affecting the Company or a stock dividend, stock split, reverse stock split, separation, spinoff, reorganization, extraordinary dividend of cash or other property, share combination or subdivision, or recapitalization or similar event affecting the capital structure of the Company that occurs at any time after adoption of the 2016 Plan by the Board (including coincident with or prior to the effective date), our Board will adjust the Share Pool proportionately to reflect the transaction or event. Similar adjustments will be made to the award limitations described below and to the terms of outstanding awards. 87


 
Award Limitations The following limitations on awards are imposed under the 2016 Plan. • ISO Award Limit. No more than 2,000,000 shares of Company Common Stock may be issued in connection with awards granted under the 2016 Plan that are intended to qualify as incentive stock options under Section 422 of the Code. • Code Section 162(m) Individual Limits: ◦ Appreciation Awards. The maximum number of shares of Company Common Stock that may be made subject to awards granted under the 2016 Plan during a calendar year to any one person in the form of stock options or SARs is, in the aggregate, 300,000 shares. ◦ Stock-Based Performance Awards. The maximum number of shares of Company Common Stock that may be made subject to awards granted under the 2016 Plan during a calendar year to any one person in the form of performance awards is, in the aggregate, 300,000 shares. ◦ Cash Settlement of Performance Shares and Other Stock-Based Awards. In connection with awards granted under the 2016 Plan during a calendar year to any one person in the form of performance shares or other stock-based awards, the maximum cash amount payable thereunder is the amount equal to the number of shares made subject to the award, multiplied by the fair market value as determined as of the payment date. ◦ Cash-Based Awards. In connection with awards granted under the 2016 Plan during a calendar year to any one person in the form of cash-based performance units or other stock-based or cash awards, the maximum cash amount payable under such awards is $10 million in the aggregate. ◦ Adjustments to Limits during Initial Year of Service. Each of the individual limits set forth above (as required by Section 162(m) of the Code) are multiplied by two when applied to awards granted to any individual during the calendar year in which such individual first commences service with us. ◦ Adjustments for Multi-year Performance Periods. The individual limits set forth above for stock- based performance awards are multiplied by the number of calendar years over which the applicable performance period spans (in whole or in part), if the performance period is longer than 12 months’ duration. Minimum Vesting and Performance Periods for Awards. Except as provided below, each award granted under the 2016 Plan is subject to (i) a minimum restriction period of 12 months from the date of grant if vesting of, or lapse of restrictions on, such award is based on the satisfaction of performance goals or (ii) a minimum restriction period of 36 months from the date of grant if vesting of, or lapse of restrictions on, such award is based solely on the participant’s satisfaction of specified service requirements with us or an affiliate, with such restriction period applied in either pro rata installments or a single installment, and with the final vesting or lapse of restrictions occurring no less than 12 months after the date of grant. If the grant of a performance award is conditioned on satisfaction of performance goals, the performance period must not be less than 12 months’ duration, but no additional minimum restriction period need apply to such award. Generally, the administrator does not have discretionary authority to waive the minimum restriction period applicable to an award, except in the case of death, disability, retirement, or a change in control of the Company. The administrator, however, does have discretion to grant awards that do not adhere to these minimum restriction period requirements, or otherwise may waive the requirements, with respect to awards for up to 100,000 shares, in the aggregate, which amount is equal to 5% of the initial Share Pool. 88


 
Treatment of Awards upon Dissolution or Liquidation or a Change in Control Dissolution or Liquidation. Unless the administrator determines otherwise, all awards outstanding under the 2016 Plan terminate upon the dissolution or liquidation of the Company. Termination of Awards. If any transaction results in a change in control (as defined in the 2016 Plan) of the Company, outstanding awards under the 2016 Plan terminate when such transaction becomes effective unless provision is made in connection with the transaction by the surviving or successor entity or a parent of such entity for outstanding awards to be continued or assumed or for equivalent awards to be substituted. In the event outstanding awards terminate in this manner, then except as otherwise provided in the applicable award agreement: • The outstanding awards of stock options and SARs that terminate upon the effective time of the change in control transaction will, immediately before the effective time of the change in control, become fully exercisable, and the holders of such awards will be permitted to exercise the awards immediately prior to the change in control; • The outstanding shares of restricted stock, the vesting on which depends, as of immediately prior to the effective time of the change in control, solely on the satisfaction of a service obligation by the participant to the Company and are not then subject to performance goals will, immediately before the effective time of the change in control, become fully vested, free of all transfer and lapse restrictions and free of all risks of forfeiture; • The outstanding shares of restricted stock the vesting or restrictions on which are as of immediately prior to the change in control, subject to and pending achievement of performance goals will, immediately before the effective time of the change in control become vested, free of transfer and lapse restrictions and risks of forfeiture in such amounts as would be determined under the applicable award agreement as though the applicable performance goals for the unexpired performance period are deemed to have been achieved at the target level set forth in the applicable award agreement; • The outstanding restricted stock units, performance shares, performance units and other stock-based or cash awards, the vesting, earning or settlement of which depends, as of immediately before the effective time of the change in control, solely on the satisfaction of a service obligation by the participant to the Company and which is not subject to or pending achievement of performance goals will, immediately before the effective time of the change in control, become fully earned and vested and will be settled in cash or shares of Company Common Stock (consistent with the terms of the applicable award agreement after taking into account the effect of the change in control transaction on the shares) within 30 days following such change in control, subject to any applicable limitations imposed thereon by Section 409A of the Code; and • The outstanding restricted stock units, performance shares and performance units and other stock-based or cash awards, the vesting, earning or settlement of which is, as of immediately before the effective time of the change in control, then subject to and pending achievement of performance goals will, immediately before the effective time of the change in control, become vested and earned in such amounts as would be determined under the applicable award agreement as though the applicable performance goals for the unexpired performance period are deemed to have been achieved at the target level set forth in the applicable award agreement, and shall be settled in cash or shares of Company Common Stock (consistent with the terms of the award agreement after taking into account the effect of the change in control transaction on the shares) within 30 days following such change in control, subject to any applicable limitations imposed thereon by Section 409A of the Code. Implementation of these vesting acceleration provisions is conditioned upon consummation of the change in control, not merely the approval of the transaction by our Board or shareholders. 89


 
Continuation, Assumption or Substitution of Awards. Unless otherwise provided in the applicable award agreement, if a change in control of the Company occurs via a transaction under which provision is made in connection with the transaction by the surviving or successor entity or a parent of such entity for outstanding awards to be continued or assumed or for equivalent awards to be substituted, then such awards will continue and will not accelerate unless double-trigger protections provided to participants holding outstanding awards are triggered. This means that if, coincident with the change in control or during the 24-month period following the change in control, a participant’s service with the surviving or successor entity is terminated involuntarily by the participant’s employer (other than for cause, as defined in the 2016 Plan, disability or death), the following accelerated vesting and payment rules will apply to the participant’s outstanding awards: • Stock options and SARs will become fully exercisable and vested; • Shares of restricted stock will become free of all restrictions and become fully vested and transferable; • All restricted stock units, performance shares, performance units and other stock-based or cash awards will be considered to be vested, earned and payable at target level, any deferral or other restriction thereon will lapse, any restriction period thereon will terminate, and such restricted stock units, performance shares, performance units and other stock-based or cash awards will be settled in cash or shares of Company Common Stock (consistent with the terms of the award agreement after taking into account the effect of the change-in-control transaction on the shares) within 30 days following such termination of service (except to the extent that settlement of such awards or Substitute Awards (as defined below) must be made pursuant to their original schedule in order to comply with Section 409A of the Code); and • The administrator may also make additional adjustments and/or settlements of outstanding awards as it deems appropriate and consistent with the 2016 Plan’s purposes. Under the terms of the 2016 Plan, a change in control is generally defined as (i) any acquisition by a person or entity of more than 50% of the total fair market value or the combined voting power of the Company’s then outstanding shares through a tender or exchange offer, merger or other business combination; (ii) any acquisition by a person or entity of more than 40% of the combined voting power of the Company’s then outstanding shares through a tender or exchange offer, merger or other business combination (or an acquisition over the 12 month period ending on the date of the most recent acquisition by such person or persons); (iii) any acquisition (in a single transaction or series of transactions within a 12-month period) by a person or entity of assets from the Company that have a total gross fair market value equal to or more than 80% of the total gross fair market value of all the assets of the Company immediately before such acquisition or acquisitions; or (iv) the replacement of a majority of the Board members during any 12-month period whose appointment or election is not endorsed by two-thirds of the Company’s Board before the date of the appointment. Types of Awards The 2016 Plan enables the grant of stock options, SARs, stock awards, stock unit awards, performance shares, cash-based performance units and other stock- and cash-based awards, each of which may be granted separately or in tandem with other awards. 90


 
Stock Options and SARs. Stock options represent a right to purchase a specified number of shares of Company Common Stock from us at a specified price during a specified period of time. Stock options may be granted in the form of incentive stock options, which are intended to qualify for favorable treatment for the recipient under U.S. federal tax law, or as nonqualified stock options, which do not qualify for this favorable tax treatment. Only employees of the Company or its subsidiaries may receive tax-qualified incentive stock options. The administrator may establish sub-plans under the 2016 Plan through which to grant stock options that qualify for preferred tax treatment for recipients in jurisdictions outside the United States. SARs represent the right to receive an amount in cash, shares of Company Common Stock or both equal to the fair market value of the shares subject to the award on the date of exercise minus the exercise price of the award. All stock options and SARs must have a term of no longer than ten years’ duration. Stock options and SARs must have an exercise price equal to or above the fair market value of shares of Company Common Stock on the date of grant except as provided under applicable law or with respect to stock options and SARs that are granted in substitution of similar types of awards of a company acquired by us or an affiliate or with which we or our affiliate combine (whether in connection with a corporate transaction, such as a merger, combination, consolidation or acquisition of property or stock, or otherwise) to preserve the intrinsic value of such awards. As of April 3, 2024, the closing price of Company Common Stock for the regular market session, as reported by Nasdaq, was $27.81. Prohibition on Reload Options. Reload grants, or the automatic granting of additional stock options upon delivery of shares to satisfy the exercise price and/or tax withholding obligation under another outstanding stock option, are not permitted under the 2016 Plan. Prohibition on Repricing. Except in connection with a corporate transaction involving the Company (including, without limitation, any stock dividend, stock split, extraordinary cash dividend, recapitalization, reorganization, merger, consolidation, split-up, spin-off, combination, or exchange of shares), the terms of stock options and SARs granted under the 2016 Plan may not be amended, after the date of grant, to reduce the exercise price of such stock options or SARs, nor may outstanding stock options or SARs be canceled in exchange for (i) cash, (ii) stock options or SARs with an exercise price that is less than the exercise price of the original outstanding stock options or SARs, or (iii) other awards, unless such action is approved by our shareholders. Restricted Stock. Awards of restricted stock are actual shares of Company Common Stock that are issued to a participant, but that are subject to forfeiture if the participant does not remain employed by us for a certain period of time and/or if certain performance goals are not met. Except for these restrictions and any others imposed by the administrator, the participant will generally have all of the rights of a shareholder with respect to the restricted stock, including the right to vote the restricted stock, but will not be permitted to sell, assign, transfer, pledge or otherwise encumber shares of restricted stock before the risk of forfeiture lapses. Dividends declared payable on shares of restricted stock that are granted subject to risk of forfeiture conditioned solely on continued service over a period of time will be paid either at the dividend payment date or deferred for payment to such later date as determined by the administrator, and may be paid in cash or as unrestricted shares of Company Common Stock or may be reinvested in additional shares of restricted stock. Dividends declared payable on shares of restricted stock that are granted subject to risk of forfeiture conditioned on satisfaction of performance goals will be held by us and made subject to forfeiture at least until the applicable performance goal related to such shares of restricted stock has been satisfied. Restricted Stock Units. An award of restricted stock units represents a contractual obligation of the Company to deliver a number of shares of Company Common Stock, an amount in cash equal to the fair market value of the specified number of shares subject to the award, or a combination of shares and cash. Until shares of Company Common Stock are issued to the participant in settlement of stock units, the participant will not have any rights of a shareholder of the Company with respect to the stock units or the shares issuable pursuant to the stock units. Vesting of restricted stock units may be made subject to performance goals, the continued service of the participant or both. The administrator may provide that dividend equivalents will be paid or credited with respect to restricted stock units, but such dividend equivalents will be held by us and made subject to forfeiture at least until any applicable performance goal related to the restricted stock units has been satisfied. 91


 
Performance Shares and Performance Units. An award of performance shares, as that term is used in the 2016 Plan, refers to shares of Company Common Stock or stock units that are expressed in terms of Company Common Stock, the issuance, vesting, lapse of restrictions or payment of which is contingent on performance as measured against predetermined objectives over a specified performance period. An award of performance units, as that term is used in the 2016 Plan, refers to dollar-denominated units valued by reference to designated criteria established by the administrator, other than Company Common Stock, whose issuance, vesting, lapse of restrictions or payment is contingent on performance as measured against predetermined objectives over a specified performance period. Performance units also may include cash incentive awards granted in connection with the Company’s annual incentive program. The applicable award agreement will specify whether performance shares and performance units will be settled or paid in cash or shares of Company Common Stock or a combination of both, or will reserve to the administrator or the participant the right to make that determination prior to or at the payment or settlement date. The administrator will, prior to or at the time of grant, condition the grant, vesting or payment of, or lapse of restrictions on, an award of performance shares or performance units upon (A) the attainment of performance goals during a performance period or (B) the attainment of performance goals and the continued service of the participant. The length of the performance period, the performance goals to be achieved during the performance period, and the measure of whether and to what degree such performance goals have been attained will be conclusively determined by the administrator in the exercise of its absolute discretion. Performance goals may include minimum, maximum and target levels of performance, with the size of the award or payout of performance shares or performance units or the vesting or lapse of restrictions with respect thereto based on the level attained. An award of performance shares or performance units will be settled as and when the award vests or at a later time specified in the award agreement or in accordance with an election of the participant, if the administrator so permits, that meets the requirements of Section 409A of the Code. Other Stock-Based or Cash Awards. The administrator may from time to time grant to eligible individuals awards in the form of other stock-based or cash awards on such terms and conditions as the administrator may determine, including, without limitation, cash awards in connection with any short-term or long-term cash incentive program established by the Company or an affiliate. Other stock-based or cash awards in the form of dividend equivalents may be (A) awarded on a free-standing basis or in connection with another award other than a stock option or SAR, (B) paid currently or credited to an account for the participant, including the reinvestment of such credited amounts in common stock equivalents, to be paid on a deferred basis, and (C) settled in cash or Company Common Stock as determined by the administrator; provided, however, that dividend equivalents payable on other stock-based or cash awards that are granted as a performance award, rather than be paid on a current basis, will be accrued and made subject to forfeiture at least until achievement of the applicable performance goal related to such other stock-based or cash awards. Any such settlements, and any such crediting of dividend equivalents, may be subject to such conditions, restrictions and contingencies as the administrator may establish. 92


 
Adjustments to Awards for Corporate Transactions and Other Events Mandatory Adjustments. In the event of a merger, consolidation, stock rights offering, liquidation, statutory share exchange or similar event affecting us (any of such events being a “Corporate Event”) or a stock dividend, stock split, reverse stock split, separation, spinoff, reorganization, extraordinary dividend of cash or other property, share combination or subdivision, or recapitalization or similar event affecting the capital structure of the Company, in either case which occurs at any time after adoption of the 2016 Plan by the Board (including coincident with or prior to the effective date), the administrator will make such equitable and appropriate substitutions or proportionate adjustments to: • the aggregate number and kind of shares of Company Common Stock or other securities on which awards under the 2016 Plan may be granted to eligible individuals; • the maximum number of shares of Company Common Stock or other securities with respect to which awards may be granted during any one calendar year to any individual; • the maximum number of shares of Company Common Stock or other securities that may be issued with respect to incentive stock options granted under the 2016 Plan; • the number of shares of Company Common Stock or other securities covered by each outstanding award and the exercise price, base price or other price per share, if any, and other relevant terms of each outstanding award; and • all other numerical limitations relating to awards, whether contained in the 2016 Plan or in award agreements. Discretionary Adjustments. In addition to the adjustments specified above, in the case of Corporate Events, the administrator may make such other adjustments to outstanding awards as it determines to be appropriate and desirable, which adjustments may include, without limitation, (i) the cancellation of outstanding awards in exchange for payments of cash, securities or other property or a combination thereof having an aggregate value equal to the value of such awards, (ii) the substitution of securities or other property (including, without limitation, cash or other securities of the Company and securities of entities other than the Company) for the shares of Company Common Stock subject to outstanding awards, and (iii) the substitution of equivalent awards, as determined in the sole discretion of the administrator, of the surviving or successor entity or a parent thereof (“Substitute Awards”). The administrator may, in its discretion, adjust the performance goals applicable to any awards to reflect any unusual or non-recurring events and other extraordinary items, impact of charges for restructurings, discontinued operations and the cumulative effects of accounting or tax changes. Amendment and Termination Our Board or Compensation Committee may terminate, amend or modify the 2016 Plan or any portion of it at any time, subject to such restrictions on amendments and modifications as may apply under applicable laws or listing rules. No such amendment may be made without the approval of our shareholders, however, to the extent such amendment would (i) materially increase the benefits accruing to participants under the 2016 Plan, (ii) materially increase the number of shares of Company Common Stock which may be issued under the 2016 Plan or to a participant, (iii) materially expand the eligibility for participation in the 2016 Plan, (iv) eliminate or modify the prohibition on repricing of stock options and SARs, (v) lengthen the maximum term or lower the minimum exercise price or base price permitted for stock options and SARs, or (vi) modify the prohibition on the issuance of reload or replenishment options. The 2016 Plan is scheduled to expire on February 8, 2026. 93


 
Administration The Compensation Committee of our Board is the administrator of the 2016 Plan. At any time the Board may serve as the administrator in lieu of or in addition to the Compensation Committee. Except as provided otherwise under the 2016 Plan, the administrator has plenary authority to grant awards pursuant to the terms of the 2016 Plan to eligible individuals, determine the types of awards and the number of shares covered by the awards, establish the terms and conditions for awards and take all other actions necessary or desirable to carry out the purpose and intent of the 2016 Plan. With respect to any award to which Section 16 of the Exchange Act applies, the administrator shall consist of either our Board or the Compensation Committee, which committee shall consist of two or more directors, each of whom is intended to be a “non employee director” as defined in Rule 16b-3 of the Exchange Act and an “independent director” to the extent required by Nasdaq. Compliance with Listing Rules While shares are listed for trading on any stock exchange or market, our Board and the administrator agree that they will not make any amendments, issue any awards or take any action under the 2016 Plan unless such action complies with the relevant listing rules. Provisions Applicable to All Awards Award Documents. Each award is evidenced by an award document that specifies the award terms, including the type of the award, the exercise price or grant price, if any, the number of shares subject to the award, the duration of the award and such other provisions as the Compensation Committee determines. The award document for a cash award may consist of a resolution of the administrator that memorializes the terms and conditions of such award which are thereafter communicated to the participant. Termination of Employment/Other Relationship. Within the discretion of the Compensation Committee, each award document sets forth the extent to which the participant will have any rights with respect to the award following termination of the participant’s employment or other service relationship with the Company; provided that, such terms need not be uniform among all awards and may reflect distinctions based on the reasons for termination. Nontransferability of Awards. Except as otherwise provided in the applicable award document for awards other than incentive stock options, no award may be sold, transferred, pledged, assigned, or otherwise alienated or hypothecated, other than by will, by the laws of descent and distribution or, with the prior written consent of the Administrator, by a participant to a “family member” of the participant as a gift. Under the 2016 Plan, “family member” includes any child, stepchild, grandchild, parent, stepparent, grandparent, spouse (but expressly excluding ex-spouse), sibling, niece, nephew, mother-in-law, father-in-law, son-in-law, daughter-in-law, brother-in-law, or sister-in-law, including adoptive relationships, any person sharing the participant’s household (other than a tenant or employee), a trust in which these persons have more than fifty percent of the beneficial interest, a foundation in which these persons (or the participant) control the management of assets, and any other entity in which these persons (or the participant) own more than fifty percent (50%) of the voting interests. The 2016 Plan does not permit the transfer of an award pursuant to a domestic relations order in settlement of marital property rights. Restrictions on Share Transferability. The Compensation Committee may impose such restrictions on any shares acquired pursuant to an award as it may deem advisable, including, without limitation, restrictions under applicable federal securities laws, under the requirements of any stock exchange or market upon which such shares are then listed and/or traded, and under any blue sky or state securities laws applicable to such shares. 94


 
U.S. Federal Income Tax Consequences The following discussion is intended only as a general summary of the material U.S. federal income tax consequences of awards issued under the 2016 Plan, based upon the provisions of the Code as of the date of this Proxy Statement, for the purposes of shareholders considering how to vote on this proposal. It is not intended as tax guidance to participants in the 2016 Plan. This summary does not take into account certain circumstances that may change the income tax treatment of awards for individual participants, and it does not describe the state income tax consequences of any award or the taxation of awards in jurisdictions outside of the U.S. As a result of the Tax Cuts and Jobs Act of 2017 (the “Act”), for tax years beginning after December 31, 2017, Section 162(m) of the Code limits to $1,000,000 the federal income tax deduction we can receive for annual individual compensation paid to certain current and former executive officers, subject to a transition rule for written binding contracts in effect on November 2, 2017, and not materially modified after that date. Prior to the Act, Section 162(m)’s deduction limit included an exception for “performance-based” compensation that permitted qualifying compensation to be deductible even if it exceeded the $1,000,000 limit. The 2016 Plan contains all elements necessary to enable such awards granted to covered employees to qualify for the performance-based exemption to the $1,000,000 deduction limit under Section 162(m) of the Code, if desired, to ensure maximum deductibility by the Company. To accomplish this, the Company previously asked shareholders to approve equity and incentive compensation plans that included limitations and provisions required to be included under Section 162(m). Now that the performance- based compensation exception is no longer available, the Company will no longer request shareholder approval for this purpose as there is no tax benefit from doing so. The Company will continue to seek shareholder approval of certain compensation plans as may be required by applicable law or regulation. Stock Options and SARs. The grant of a stock option or SAR generally has no income tax consequences for a participant or the Company. Likewise, the exercise of an incentive stock option generally does not have income tax consequences for a participant or the Company, except that it may result in an item of adjustment for alternative minimum tax purposes for the participant. A participant usually recognizes ordinary income upon the exercise of a nonqualified stock option or SAR equal to the fair market value of the shares or cash payable (without regard to income or employment tax withholding) minus the exercise price, if applicable. We should generally be entitled to a deduction for federal income tax purposes equal to the amount of ordinary income recognized by the participant as a result of the exercise of a nonqualified stock option or SAR. If a participant holds the shares acquired under an incentive stock option for the time specified in the Code (at least two years measured from the grant date and one year measured from the exercise date), any gain or loss arising from a subsequent disposition of the shares will be taxed as long-term capital gain or loss. If the shares are disposed of before the holding period is satisfied, the participant will recognize ordinary income equal to the lesser of (1) the amount realized upon the disposition and (2) the fair market value of such shares on the date of exercise minus the exercise price paid for the shares. Any ordinary income recognized by the participant on the disqualifying disposition of the shares generally entitles us to a deduction for federal income tax purposes. Any disposition of shares acquired under a nonqualified stock option or a SAR will generally result only in capital gain or loss for the participant, which may be short- or long-term, depending upon the holding period for the shares. Full Value Awards. Any cash and the fair market value of any shares of Company Common Stock received by a participant under a full value award are generally includible in the participant’s ordinary income. In the case of restricted stock awards, this amount is includible in the participant’s income when the awards vest, unless the participant has filed an election with the Internal Revenue Service to include the fair market value of the restricted shares in income as of the date the award was granted. In the case of restricted stock units, performance shares and performance units, generally the value of any cash and the fair market value of any shares of Company Common Stock received by a participant are includible in income when the awards are paid. Any dividends or dividend equivalents paid on unvested full value awards are also ordinary income for participants. Cash-Based Awards/Incentive Awards. Any cash payments an employee receives in connection with cash- based awards, including cash incentive awards, are includable in income by the participant in the year received or made available to the participant without substantial limitations or restrictions. 95


 
Section 409A. Section 409A of the Code provides special tax rules applicable to programs that provide for a deferral of compensation. Failure to comply with those requirements will result in accelerated recognition of U.S. federal income tax purposes along with an additional tax equal to 20% of the amount included in U.S. federal income, and interest on deemed underpayments in certain circumstances. While certain awards under the 2016 Plan could be subject to Section 409A, the 2016 Plan and awards are intended to comply with the requirements of Section 409A, where applicable. Anticipated Future Equity Awards If the amendment to the 2016 Plan is approved, future grants of awards, if any, will generally be subject to the Compensation Committee’s discretion, and therefore, in general, we cannot determine the number or type of awards that will be granted to any participant if the amendment is approved. In March 2024, the Board approved the grant of performance share awards to certain executive officers (the “2024 Performance Share Awards”) to be issued under the 2016 Plan, which awards are subject to shareholder approval of the amendment to the 2016 Plan. The 2024 Performance Share Awards that are subject to shareholder approval of the amendment to the 2016 Plan consist of the following performance shares, which represent the award at the target amount, and vest based on relative Total Shareholder Return and are subject to performance-based vesting with a 36-month performance period, measured from January 1, 2024 to December 31, 2026 (the “2024 Performance Period”). Name of Executive Officer Number of 2024 Performance Share Awards Michael L. Hance 39,370 Rebecca J. Garbrick 36,370 Kyle R. Mitchin 26,247 Nancee Ronning 29,528 Joseph M. Tomasello 21,325 Shareholder Vote Requirement This proposal will be approved by a majority of the votes cast. Abstentions and broker non-votes will not be counted as votes “FOR” or “AGAINST” this proposal. Unless otherwise directed therein, the proxies solicited hereby will be voted for approval of the 2016 Omnibus Incentive Compensation Plan. Recommendation of the Board of Directors The Board recommends a vote “FOR” approval of the amendment to the 2016 Omnibus Incentive Compensation Plan. 96


 
PROPOSAL 4 — ADVISORY VOTE ON COMPENSATION OF NAMED EXECUTIVE OFFICERS Introduction The Dodd-Frank Wall Street Reform and Consumer Protection Act of 2010 (the “Dodd-Frank Act”), which enacted Section 14A of the Exchange Act, requires us to provide our shareholders with the opportunity to approve, on a non-binding, advisory basis, the compensation of our NEOs. The Company’s goal with respect to executive compensation is to provide a comprehensive package that is sufficient to attract, motivate and retain executives of outstanding ability, performance and potential. The Compensation Committee seeks to establish and maintain an appropriate relationship between executive compensation and the creation of shareholder value. The Compensation Committee believes that the most effective compensation program is one that provides competitive base pay, rewards the achievement of established annual and long-term goals and objectives, and provides incentives for retention. The Compensation Committee seeks a compensation program that is internally consistent and believes that pay differences among jobs should be commensurate with differences in the levels of responsibility between the Chief Executive Officer and the other NEOs. We urge you to read the Compensation Discussion and Analysis section of this Proxy Statement for additional details on our executive compensation, including our compensation philosophy and objectives and the 2023 compensation of our NEOs. We are asking you to vote on the adoption of the following resolution: RESOLVED, that the compensation paid to the Company’s named executive officers, as disclosed pursuant to Item 402 of Regulation S-K, including the Compensation Discussion and Analysis, compensation tables and narrative discussion above is hereby APPROVED. As an advisory vote, this proposal is non-binding. Although the vote is non-binding, the Board and the Compensation Committee value the opinions of our shareholders, and will consider the outcome of the vote when making future compensation decisions for our NEOs. Shareholder Vote Requirement This proposal will be approved by a majority of the votes cast. Abstentions and broker non-votes will not be counted as votes “FOR” or “AGAINST” this proposal. Recommendation of the Board The Board recommends a vote “FOR” approval, on a non-binding, advisory basis, of the compensation of the NEOs. 97


 
PROPOSAL 5 — RATIFICATION OF APPOINTMENT OF INDEPENDENT REGISTERED PUBLIC ACCOUNTING FIRM FOR THE 2024 FISCAL YEAR The Audit Committee has appointed Ernst & Young LLP to serve as the Company’s independent registered public accounting firm for the 2024 fiscal year. As in the past, the Board has determined that it is in the best interest of the Company and its shareholders to request ratification of the appointment by the shareholders of the Company. If the shareholders do not ratify the appointment of Ernst & Young LLP, the Audit Committee will reconsider the appointment of the independent registered public accounting firm for the 2024 fiscal year. A representative of Ernst & Young LLP is not expected to be present at the Annual Meeting, and thus, is not expected to make a statement or be available to respond to questions. Independent Registered Public Accounting Firm The Audit Committee has appointed Ernst & Young LLP to serve as the Company’s independent registered public accounting firm for the 2024 fiscal year, subject to ratification of the appointment by the shareholders of the Company. The fees billed by Ernst & Young LLP for services rendered to the Company and its subsidiaries in 2023 and 2022 were as follows: 2023 ($) 2022 ($) Audit Fees(1) 2,836,730 2,265,000 Audit Related Fees(2) — — Tax Fees(2) 247,118 255,047 All Other Fees(2) — — (1) Includes fees and expenses related to the audit and interim reviews of the Company’s consolidated financial statements and the audit of the effectiveness of the Company’s internal controls over financial reporting for the fiscal year notwithstanding when the fees and expenses were billed or when the services were rendered. (2) Includes fees and expenses for services rendered from January through December of the fiscal year notwithstanding when the fees and expenses were billed. Pre-Approval Policies and Procedures The Audit Committee has adopted a policy that requires advance approval of all audit, audit-related, tax services and other services performed by the independent registered public accounting firm. The policy provides for pre-approval by the Audit Committee of specifically defined audit and non-audit services. The Audit Committee must approve the permitted service before the independent registered public accounting firm is engaged. During 2023 and as of the date of this Proxy Statement, the Audit Committee pre-approved all of these services. In February 2019, the Audit Committee delegated to the Chair of the Audit Committee the authority to pre- approve all services presented by the independent registered public accounting firm up to $50,000. 98


 
Audit Committee Report The Audit Committee oversees the Company’s financial reporting process on behalf of the Board. Management has the primary responsibility for the financial statements and the reporting process, including the systems of internal controls. In fulfilling its oversight responsibilities, the Audit Committee reviewed the audited financial statements in the 2023 Annual Report with management and the Company’s independent registered public accounting firm, Ernst & Young LLP, including a discussion of the quality, not just the acceptability, of the accounting principles, the reasonableness of significant judgments and the clarity of disclosures in the financial statements. The Audit Committee’s function is more fully described in its charter, which is available through the Investors - Governance link on the Company’s website, www.forwardaircorp.com. The Audit Committee reviews its charter on an annual basis. The Board annually reviews the definition of independence under Nasdaq’s listing standards for audit committee members and has determined that each member of the Audit Committee meets that standard. Management is responsible for the preparation, presentation and integrity of the Company’s financial statements, accounting and financial reporting principles, internal controls and procedures designed to ensure compliance with accounting standards, and applicable laws and regulations. Ernst & Young LLP is responsible for performing an independent audit and reporting on the consolidated financial statements of the Company and its subsidiaries and the effectiveness of the Company’s internal controls over financial reporting. The Audit Committee has been updated quarterly on management’s process to assess the adequacy of the Company’s system of internal controls over financial reporting, the framework used to make the assessment, and management’s conclusions on the effectiveness of the Company’s internal controls over financial reporting. The Audit Committee has also discussed with representatives of Ernst & Young LLP the Company’s internal control assessment process and the firm’s audit of the Company’s system of internal controls over financial reporting. The Audit Committee has reviewed and discussed the audited financial statements of the Company for the fiscal year ended December 31, 2023 with the Company’s management and has discussed with Ernst & Young LLP the matters required to be discussed by the Statement on Auditing Standard No. 1301, as amended, and as adopted by the Public Company Accounting Oversight Board (“PCAOB”). The Audit Committee also discussed with Ernst & Young LLP its independence from management and the Company and received Ernst & Young LLP’s written disclosures and letter pursuant to applicable requirements of the PCAOB regarding the independent accountant’s communication with the Audit Committee concerning independence. The Audit Committee further considered the compatibility of the non-audit services with maintaining Ernst & Young LLP’s independence. Ernst & Young LLP has served as the Company’s independent registered public accountant since 1991, and Ernst & Young LLP’s current lead audit partner has served in the role since 2022. In performing all of these functions, the Audit Committee acts in an oversight capacity. The Audit Committee reviews the Company’s quarterly reports on Form 10-Q and annual report on Form 10-K prior to filing with the SEC. In its oversight role, the Audit Committee relies on the work and assurances of the Company’s management, which has the primary responsibility for establishing and maintaining adequate internal controls over financial reporting and for preparing the financial statements, and other reports, and of the independent registered public accountants, who are engaged to audit and report on the consolidated financial statements of the Company and its subsidiaries and the effectiveness of the Company’s internal controls over financial reporting. 99


 
Based on these reviews and discussions, the Audit Committee recommended to the Board that the audited financial statements be included in the Company’s Annual Report on Form 10-K for the fiscal year ended December 31, 2023 for filing with the SEC. G. Michael Lynch, Chair Ana B. Amicarella Javier Polit The Audit Committee of the Board of Directors Notwithstanding anything to the contrary set forth in any of our previous filings under the Securities Act of 1933, as amended, or the Exchange Act that might incorporate future filings, including this proxy statement, in whole or in part, the Audit Committee Report and the Compensation Committee Report above shall not be incorporated by reference into this Proxy Statement. Shareholder Vote Requirement This proposal will be approved by a majority of the votes cast. Abstentions and broker non-votes will not be counted as votes “FOR” or “AGAINST” this proposal. Recommendation of the Board The Board believes the ratification of Ernst & Young LLP as the Company’s independent registered public accounting firm for the 2024 fiscal year is in the best interest of the Company’s shareholders and recommends that shareholders vote “FOR” ratification of appointment of Ernst & Young LLP as the Company’s independent registered public accounting firm for the 2024 fiscal year. 100


 
OTHER MATTERS Additional Meeting Matters The Board knows of no additional matters that may come before the meeting other than those referred to in this Proxy Statement; however, if any additional matters should properly come before the meeting or any adjournment or postponement thereof, it is the intention of the persons named in the proxy to vote the proxy in accordance with their best judgment. Delinquent Section 16(a) Reports Section 16(a) of the Exchange Act and the disclosure requirements of Item 405 of Regulation S-K require the directors and executive officers of the Company, and any persons holding more than 10% of any class of equity securities of the Company, to report their ownership of such equity securities and any subsequent changes in that ownership to the SEC, Nasdaq and the Company. Based solely on a review of the reports that have been filed by or on behalf of such persons in this regard and written representations from our directors and NEOs, we believe that the following persons filed late Section 16 reports during fiscal year 2023: Ms. Garbrick filed two late Form 4 for one transaction on February 9, 2023 and two transactions on March 17, 2023; Mr. Schmitt filed a late Form 4 for three transactions on March 17, 2023; Mr. Hance filed a late Form 4 for three transactions on March 17, 2023; Mr. Ruble filed a late Form 4 for three transactions on March 17, 2023; Mr. Mitchin filed a late Form 4 for three transactions on March 17, 2023 and one transaction on August 30, 2023; Mr. Tomasello filed a late Form 4 for three transactions on March 17, 2023; Mr. Lynch filed a late Form 4 for one transaction on March 20, 2023; Mr. Niswonger filed a late Form 4 for one transactions on March 20, 2023; Mr. Polit filed a late Form 4 for two transactions on March 17, 2023 and one transaction; and Ms. Ronning filed a late Form 4 for one transaction on August 30, 2023. Shareholder Proposals for the 2025 Annual Meeting of Shareholders Any proposal intended to be presented for action at the 2025 Annual Meeting of Shareholders by any shareholder of the Company must be received by the Secretary of the Company at its principal executive offices not later than February 3, 2025 in order for such proposal to be considered for inclusion in the Company’s Proxy Statement and form of proxy relating to its 2025 Annual Meeting of Shareholders. Nothing in this paragraph shall be deemed to require the Company to include any shareholder proposal which does not meet all the requirements for such inclusion established by Rule 14a-8 of the Exchange Act. Any shareholder proposal must also meet all other requirements contained in our Bylaws, including the advance notice provisions. For other shareholder proposals to be timely (but not considered for inclusion in the proxy statement for the 2025 Annual Meeting of Shareholders), a shareholder’s notice must be received by the Secretary of the Company between February 3, 2025 and March 5, 2025 and the proposal and the shareholder must comply with Rule 14a-4 under the Exchange Act. In the event that a shareholder proposal intended to be presented for action at the next annual meeting does not comply with the aforementioned requirements, the shareholder proposal will be excluded from the annual meeting. Any shareholder proposal must also meet all other requirements contained in our Bylaws. 101


 
Householding of Annual Meeting Materials Some banks, brokers and other nominee record holders may be participating in the practice of “householding” proxy statements and annual reports. This means that only one copy of this Notice of 2024 Annual Meeting of Shareholders, Proxy Statement and 2023 Annual Report may have been sent to multiple shareholders in your household, unless the Company has received contrary instructions from one or more shareholders. We will promptly deliver a separate copy of each document to you if you write the Company’s Secretary at Forward Air Corporation, 1915 Snapps Ferry Road, Building N, Greeneville, Tennessee 37745, or call (423) 636-7000. If you want to receive separate copies of the Notice of 2024 Annual Meeting of Shareholders, Proxy Statement and 2023 Annual Report in the future, or if you are receiving multiple copies and would like to receive only one copy for your household, you should contact your bank, broker or other nominee record holder, or, if the shares are not held in “street name,” you may contact the Company at the above address and phone number. Shareholder Communications Shareholders who wish to communicate with the Board, a Board committee or any individual director or directors may do so by sending written communications addressed to the Board, a Board committee or such individual director or directors, c/o Secretary, Forward Air Corporation, 1915 Snapps Ferry Road, Building N, Greeneville, Tennessee 37745. The Company’s Chief Legal Officer will open all shareholder communication for the sole purpose of determining whether the contents represent correspondence to any member of the Board or any group or committee of directors. Any shareholder communication that is not in the nature of advertising, promotions of product or service, or patently offensive material will be forwarded promptly to the member(s) of the Board to whom the shareholder communication is addressed. In the case of any shareholder communication to the Board or any group or committee of directors, the Chief Legal Officer’s office will make sufficient copies of the contents to send to each director who is a member of the group or committee to which the envelope is addressed. Miscellaneous It is important that proxies be returned promptly to avoid unnecessary expense. Therefore, shareholders who do not expect to attend the Annual Meeting are urged, regardless of the number of shares of Company Common Stock and fractional units of Company Series B Preferred Stock owned, to please vote and submit your proxy over the Internet, by telephone or by completing, signing, dating and returning the enclosed proxy in the envelope provided as promptly as possible. If you attend the virtual meeting and desire to vote by ballot, you may do so even though you have previously sent a proxy. 102


 
A copy of the Company’s Annual Report on Form 10-K for the year ended December 31, 2023 is included within the Annual Report provided with this Proxy Statement. The Annual Report does not constitute a part of the proxy solicitation material. Copies of exhibits filed with the Form 10-K are available, free of charge, upon written request. Requests should be made in writing to Michael L. Hance, Secretary of the Company, at Forward Air Corporation, 1915 Snapps Ferry Road, Building N, Greeneville, Tennessee 37745. The Company’s filings with the SEC are also available, without charge, through the Investors — SEC Filings link on the Company’s website, www.forwardaircorp.com, as soon as reasonably practical after filing. The Company’s website and the information contained therein or connected thereto are not incorporated into this Proxy Statement. By Order of the Board of Directors, Greeneville, Tennessee May 17, 2024 Michael L. Hance Chief Legal Officer and Secretary 103


 
ANNEX A AMENDMENT TO THE 2016 OMNIBUS INCENTIVE COMPENSATION PLAN WHEREAS, Forward Air Corporation, a Tennessee corporation (the “Company”) maintains the 2016 Omnibus Incentive Compensation Plan (the “Plan”), which was previously approved by the Company’s Board of Directors (the “Board”) on February 9, 2016 and approved by the shareholders of the Company on May 10, 2016; WHEREAS, the Board believes that the number of shares of common stock remaining available for issuance under the Plan has become insufficient for the Company’s anticipated future needs under the Plan; WHEREAS, the Board has determined that it is in the best interests of the Company to amend the Plan, subject to shareholder approval, to increase the number shares of common stock available for issuance in the Share Pool (as defined in the Plan) by 1.37 Million (1,370,000) shares of common stock (the “Amendment”); WHEREAS, Section 15 of the Plan provides that the Board may amend the Plan from time to time; and WHEREAS, this Amendment will become effective upon approval by the Company’s shareholders at the Company’s 2024 Annual Meeting of Shareholders and if, for any reason, the Company’s shareholders fail to approve this Amendment, the existing Plan shall continue in full force and effect. NOW, THEREFORE: 1. Section 5(a) of the Plan is hereby deleted in its entirety and replaced with the following: a. Initial Share Pool. As of the Effective Date and subject to adjustment under Section 10(a) of the Plan, the number of shares of Common Stock issuable pursuant to Awards granted under the Plan (the “Share Pool”) shall be equal to 3.37 Million (3,370,000) shares. 2. Effective Date of the Amendment. This Amendment shall become effective upon the date that it is approved by the Company’s shareholders in accordance with applicable laws and regulations. 3. Other Provisions. Except as set forth above, all other provisions of the Plan shall remain unchanged. IN WITNESS WHEREOF, this Amendment has been adopted by the Board this 2nd day of April, 2024, subject to approval by the Company’s shareholders at the Company’s 2024 Annual Meeting of Shareholders. 104


 
UNITED STATES SECURITIES AND EXCHANGE COMMISSION WASHINGTON, D.C. 20549 FORM 10-K ☑ ANNUAL REPORT PURSUANT TO SECTION 13 OR 15(d) OF THE SECURITIES EXCHANGE ACT OF 1934 For the Fiscal Year Ended December 31, 2023 Commission file number: 000-22490 OR ☐ TRANSITION REPORT PURSUANT TO SECTION 13 OR 15(d) OF THE SECURITIES EXCHANGE ACT OF 1934 For the transition period from to Commission File No. 000-22490 FORWARD AIR CORPORATION (Exact name of Registrant as specified in its charter) Tennessee 62-1120025 (State or other jurisdiction of incorporation or organization) (I.R.S. Employer Identification No.) 1915 Snapps Ferry Road Building N Greeneville TN 37745 (Address of principal executive offices) (Zip Code) (423) 636-7000 Registrant’s telephone number, including area code Securities registered pursuant to Section 12(b) of the Act: Title of Each Class Trading Symbol(s) Name of Each Exchange on Which Registered Common Stock, $0.01 par value FWRD The Nasdaq Stock Market LLC Securities registered pursuant to Section 12(g) of the Act: None Indicate by check mark if the registrant is a well-known seasoned issuer, as defined in Rule 405 of the Securities Act. Yes þ No o Indicate by check mark if the registrant is not required to file reports pursuant to Section 13 or Section 15(d) of the Exchange Act. Yes o No þ Indicate by check mark whether the Registrant (1) has filed all reports required to be filed by Section 13 or 15(d) of the Securities Exchange Act of 1934 during the preceding 12 months (or for such shorter period that the Registrant was required to file such reports), and (2) has been subject to such filing requirements for the past 90 days. Yes þ No o Indicate by check mark whether the registrant has submitted electronically every Interactive Data File required to be submitted pursuant to Rule 405 of Regulation S-T during the preceding 12 months (or for such shorter period that the registrant was required to submit such files). Yes þ No o Indicate by check mark whether the Registrant is a large accelerated filer, an accelerated filer, a non-accelerated filer, a smaller reporting company, or an emerging growth company. See the definitions of “large accelerated filer,” “accelerated filer,” “smaller reporting company,” and “emerging growth company” in Rule 12b-2 of the Exchange Act. Large accelerated filer ☑ Accelerated filer ☐ Non-accelerated filer ☐ Smaller reporting Company ☐ Emerging Growth Company ☐ If an emerging growth company, indicate by checkmark if the registrant has elected not to use the extended transition period for complying with any new or revised financial accounting standards provided pursuant to Section 13(a) of the Exchange Act. ☐


 
Indicate by check mark whether the registrant has filed a report on and attestation to its management's assessment of the effectiveness of its internal control over financial reporting under Section 404(b) of the Sarbanes-Oxley Act (15 U.S.C. 7262(b)) by the registered public accounting firm that prepared or issued its audit report. ☑ If securities are registered pursuant to Section 12(b) of the Act, indicate by check mark whether the financial statements of the Registrant included in the filing reflect the correction of an error to previously issued financial statements. ☐ Indicate by check mark whether any of those error corrections are restatements that required a recovery analysis of incentive-based compensation received by any of the Registrant's executive officers during the relevant recovery period pursuant to §240.10D.1(b). ☐ Indicate by check mark whether the Registrant is a shell company (as defined in Rule 12b-2 of the Exchange Act). Yes ☐ No ☑ The aggregate market value of the voting stock held by non-affiliates of the Registrant was approximately $1,979,790,128 as of June 30, 2023. The number of shares outstanding of the Registrant’s common stock (as of March 12, 2024): 26,370,370. Documents Incorporated By Reference Portions of the proxy statement for the 2024 Annual Meeting of Shareholders are incorporated by reference into Part III of this report.


 
[This page intentionally left blank]


 
Table of Contents Forward Air Corporation Page Number Part I. Item 1. Business 8 Item 1A. Risk Factors 19 Item 1B. Unresolved Staff Comments 40 Item 1C. Cybersecurity 41 Item 2. Properties 43 Item 3. Legal Proceedings 43 Item 4. Mine Safety Disclosures 44 Part II. Item 5. Market for Registrant’s Common Equity, Related Shareholder Matters and Issuer Purchases of Equity Securities 44 Item 6. [Reserved] 45 Item 7. Management’s Discussion and Analysis of Financial Condition and Results of Operations 46 Item 7A. Quantitative and Qualitative Disclosures About Market Risk 66 Item 8. Financial Statements and Supplementary Data 66 Item 9. Changes in and Disagreements with Accountants on Accounting and Financial Disclosure 66 Item 9A. Controls and Procedures 66 Item 9B. Other Information 69 Item 9C. Disclosure Regarding Foreign Jurisdictions that Prevent Inspections 69 Part III. Item 10. Directors, Executive Officers and Corporate Governance 69 Item 11. Executive Compensation 69 Item 12. Security Ownership of Certain Beneficial Owners and Management and Related Shareholder Matters 69 Item 13. Certain Relationships and Related Transactions, and Director Independence 69 Item 14. Principal Accounting Fees and Services 69 Part IV. Item 15. Exhibits, Financial Statement Schedules 69 Exhibit Index 70 Signatures 74 Index to Financial Statements F-2 Financial Statement Schedule S-1 2


 
Part I Cautionary Note Regarding Forward-Looking Statements This Annual Report on Form 10-K for the fiscal year ended December 31, 2023 (this “Form 10-K”) contains “forward-looking statements,” as defined in Section 27A of the Securities Act of 1933, as amended (the “Securities Act”), and Section 21E of the Securities Exchange Act of 1934, as amended (the “Exchange Act”). Forward-looking statements are statements other than historical information or statements of current condition and relate to future events or our future financial performance. Some forward-looking statements may be identified by use of such terms as “believes,” “anticipates,” “intends,” “plans,” “estimates,” “projects” or “expects.” In this Form 10-K, forward-looking statements include, but are not limited to, any statements regarding any projections of earnings, revenues, payment of dividends, other financial items or related accounting treatment, or cost reduction measures; any statements regarding future performance; any statements regarding the availability of cash; any statements regarding the impact of the Ransomware Incident on our business, future operations and results; any statements of plans, strategies, and objectives of management for future operations; any statements regarding future insurance, claims and litigation and any associated estimates or projections operations, including our strategy to expand service offerings and terminal footprint; any statements regarding our commitment to accelerate expansion, both domestically and internationally; any statements regarding the impact of regulations, economic sanctions or legislation on our business; any statements regarding an increase in the cost of new equipment; any statements concerning proposed or intended, new services, developments or integration measures; any statements regarding our technology and information systems, including the effectiveness of each; any statements regarding competition, including our specific advantages, the capabilities of our segments, including the integration of services and our geographic location; any statement regarding our properties; any statements regarding intended expansion through acquisition or greenfield startups; any statements regarding future business, economic conditions or performance; any statements regarding our ESG and sustainability initiatives, initiatives, including any partnerships that we enter into in connection with our goals; any statement regarding certain tax and accounting matters, including the impact on our financial statements; any statements regarding our ability to achieve the intended benefits of the acquisition of Omni Newco LLC (the “Omni Acquisition”), including cost and revenue synergies; any statements regarding any payments that we will be required to make to Omni Holders, any statements regarding our substantial indebtedness, including our ability to service our debt; any statements regarding our ongoing commitment to cybersecurity; any statements regarding our expectations of freight volumes, and any impact on rates; any statement regarding the impact and implementation of disclosure control systems; and any statements of belief and any statements of assumptions underlying any of the foregoing. These forward-looking statements are subject to a number of known and unknown risks, uncertainties and assumptions, including those described in “Risk Factors” below. In light of these risks, uncertainties and assumptions, the forward-looking events and circumstances discussed in this Form 10-K may not occur, and actual results could differ materially and adversely from those anticipated or implied in the forward-looking statements. Important factors that may materially affect the forward-looking statements include the risk factors summarized below. The factors identified below are believed to be important factors, but not necessarily all of the important factors, that could cause actual results to differ materially from those expressed in any forward-looking statement made by us. Other factors not discussed herein could also have a material adverse effect on us. You should not rely upon forward-looking statements as predictions of future events. Although we believe that the expectations reflected in the forward-looking statements are reasonable, we cannot guarantee future results, level of activity, performance or achievements. These forward-looking statements speak only as of the date of this Form 10-K. We assume no obligation to update or revise these forward-looking statements for any reason, even if new information becomes available in the future, except as required by applicable law. 3


 
The following is a list of factors, among others, that could cause actual results to differ materially from those contemplated by the forward-looking statements: economic factors such as recessions, inflation, higher interest rates and downturns in customer business cycles, our ability to manage our growth and ability to grow, in part, through acquisitions, our ability to achieve the expected strategic, financial and other benefits of the Omni Acquisition, including the realization of expected synergies and the achievement of deleveraging targets, within the expected time-frames or at all, our ability to secure terminal facilities in desirable locations at reasonable rates, more limited liquidity than expected which limits our ability to make key investments, the creditworthiness of our customers and their ability to pay for services rendered, our inability to maintain our historical growth rate because of a decreased volume of freight or decreased average revenue per pound of freight moving through our network, the availability and compensation of qualified Leased Capacity Providers and freight handlers as well as contracted, third-party motor carriers needed to serve our customers’ transportation needs, our inability to manage our information systems and inability of our information systems to handle an increased volume of freight moving through our network, the occurrence of cybersecurity risks and events, market acceptance of our service offerings, claims for property damage, personal injuries or workers’ compensation, enforcement of and changes in governmental regulations, environmental, tax, insurance and accounting matters, the handling of hazardous materials, changes in fuel prices, loss of a major customer, increasing competition and pricing pressure, our dependence on our senior management team and the potential effects of changes in employee status, seasonal trends, the occurrence of certain weather events, restrictions in our charter and bylaws, the cost of new equipment and the impact and efficacy of our disclosure controls and procedures. As a result of the foregoing, no assurance can be given as to future financial condition, cash flows or results of operations. Except as required by law, we undertake no obligation to update or revise any forward-looking statements, whether as a result of new information, future events or otherwise. 4


 
Summary of Risk Factors The following is a summary of the principal risks described below in “Item 1A. Risk Factors” in this Annual Report on Form 10-K. We believe that the risks described in the “Risk Factors” section are material to investors, but other factors not presently known to us or that we currently believe are immaterial may also adversely affect us. The following summary should not be considered an exhaustive summary of the material risks facing us, and it should be read in conjunction with the “Risk Factors” section and the other information contained in this Annual Report on Form 10-K. Risks Relating to Our Business and Operations • Overall economic conditions that reduce freight volumes could adversely affect our operating results and growth. • Inflation may increase our operating expenses and lower profitability. • Volatility in fuel prices, shortages of fuel or the ineffectiveness of our fuel surcharge program could have a material adverse effect on our results of operations and profitability. • If we have difficulty attracting and retaining Leased Capacity Providers, other third-party transportation capacity providers, or freight handlers, our profitability and results of operations could be adversely affected. • Because a portion of our network costs are fixed, any factors that result in a decrease in the volume or revenue per pound of freight shipped through our networks will adversely affect our results of operations. • Our profitability could be negatively impacted if our pricing structure proves to be inaccurate or off-market. • We derive a significant portion of our revenue from a few major customers, the loss of one or more of which could have a material adverse effect on our business. • We are dependent on our senior management team and other key employees, and the loss of any such personnel could • materially and adversely affect our business, operating results and financial condition. • Our business is subject to seasonal trends. • Our results of operations may be affected by harsh weather conditions, disasters and pandemics. • Labor shortages and increased turnover or increases in employee and employee-related costs could adversely affect our ability to attract and retain qualified employees. • We could be required to record a material non-cash charge to income if our recorded intangible assets or goodwill are • determined to be impaired. • We operate in highly competitive and fragmented segments of our industry, and our business will suffer if we are unable to adequately address downward pricing pressures and other factors that affect our business. • Difficulty in forecasting timing or volumes of customer shipments could adversely impact our margins and operating results and lead to difficulties in predicting liquidity. • Higher prices by Leased Capacity Providers and other third-party transportation capacity providers could adversely impact the combined company’s margins and operating results. • The combined company’s international operations subject us to operational and financial risks. • Our increased direct sales efforts could be viewed as a competitive threat by our domestic forwarder customers. • Reductions in the available supply or increases in costs may adversely impact our profitability and cash flows. • Because our Intermodal business depends heavily on freight transiting seaports and railheads, our operating results and financial condition are likely to be adversely affected by any reduction or deterioration in service. • We may have difficulty effectively managing our growth, which could adversely affect our business. • We may not make future acquisitions or, if we do, we may not realize the anticipated benefits of future acquisitions and integration of these acquisitions may disrupt our business and occupy management. 5


 
Risks Relating to Omni Acquisition • The Omni Acquisition may not achieve its intended benefits, and certain difficulties, costs or expenses may outweigh such intended benefits. • Our Up-C structure places significant limitations on our cash flow because our principal asset is our interest in Opco, and, accordingly, we depend on distributions from Opco to pay our taxes and expenses, including payments under the Tax Receivable Agreement. • Failure to attract, motivate and retain executives and other key employees could diminish the anticipated benefits of the Omni Acquisition. • We may not be able to retain customers or suppliers, or customers or suppliers may seek to modify contractual obligations with us, which could have an adverse effect on the combined company’s business and operations. • Each of the Company and Omni will incur significant transaction, merger-related and integration costs. • Significant demands will be placed on the Company and Omni as a result of the Omni Acquisition. • Following the announcement of the Omni Acquisition, the price of our common stock decreased significantly. Continued downward pressure on our stock price may increase the risk of shareholder litigation and shareholder activism, which could divert management’s attention and resources. • Omni Holders are a significant holder of our common stock following completion of the Omni Acquisition. • The unaudited pro forma financial data included in the September 8-K is preliminary and does not reflect the changes as a result of the Amended Merger Agreement. The combined company’s actual financial position and results of operations may differ materially from the previously disclosed unaudited pro forma financial data. • Prior to the Omni Acquisition, Omni was a privately-held company and its new obligations of being a part of a public company may require significant resources and management attention. • We will be required to pay Omni Holders for certain tax savings we may realize, and we expect that the payments we will be required to make may be substantial. • We may not have discovered undisclosed liabilities of Omni, if any. Risks Relating to our Indebtedness • Our substantial indebtedness could adversely affect our financial health and our business strategy. • The instruments governing our indebtedness impose certain restrictions on our business. • Servicing our debt requires a significant amount of cash, and we may not have sufficient cash flow. Risks Relating to Information Technology and Systems • If we fail to maintain our information technology systems, or if we fail to successfully implement new technology or enhancements, we may be at a competitive disadvantage and experience a decrease in revenues. • Our business is subject to cybersecurity risks. • Issues related to the intellectual property rights could materially, adversely affect our business. 6


 
Risks Relating Regulatory Environment • A determination by regulators that our Leased Capacity Providers or third-party motor carriers are employees rather than independent contractors could expose us to various liabilities and additional ongoing expenses. • Claims for property damage, personal injuries or workers’ compensation could significantly reduce our earnings. • We face risks related to self-insurance and third-party insurance that can be volatile to our earnings. • Our failure to comply with various applicable federal and state employment and labor laws and regulations could have a material, adverse impact on our business, financial condition and results of operations. • We operate in a regulated industry, and increased costs of compliance with, or liability for violation of, existing or future regulations and enforcement could have a material adverse effect on our business. • The FMCSA’s CSA and SMS initiatives could adversely impact our ability to hire qualified drivers or contract with qualified Leased Capacity Providers or third-party motor carriers, meet our growth projections and maintain our customer relationships, each of which could adversely impact our results of operations. • We are subject to various environmental laws and regulations; and costs of compliance with, or liabilities for violations of, existing or future laws and regulations could significantly increase our costs of doing business. • Risks and requirements related to transacting business in foreign countries may result in increased liabilities, including penalties and fines as well as reputational harm. • We may be subject to governmental export and import controls that could impair its ability to compete in international markets and subject it to liability if it violates such controls. • If our employees were to unionize, our operating costs would likely increase. • Our charter and bylaws and provisions of Tennessee law could discourage or prevent a takeover. 7


 
Part I Item 1. Business Overview Forward Air Corporation (“Forward”, the “Company”, “we”, “our”, or “us”) is a leading asset-light freight and logistics company. We provide less-than-truckload (“LTL”), truckload and intermodal drayage services across the United States and in Canada and Mexico. We offer premium services that typically require precision execution, such as expedited transit, delivery during tight time windows and special handling. We utilize an asset-light strategy to minimize our investments in equipment and facilities and to reduce our capital expenditures. Forward Air was formed as a corporation under the laws of the State of Tennessee on October 23, 1981. Our common stock is listed on the Nasdaq Global Select Market under the symbol “FWRD”. Discontinued Operations In December 2023, our Board of Directors approved a strategy to divest of the Final Mile business (“Final Mile”), and the sale of Final Mile was completed on December 20, 2023. Final Mile provided delivery and installation of heavy bulky appliances such as washing machines, dryers, dishwashers and refrigerators throughout the United States. As a result of the divestiture of the Final Mile business, the results of operations for Final Mile are presented as a discontinued operation in our Consolidated Statements of Comprehensive Income for all periods presented and all assets and liabilities were reflected as “Assets and liabilities held for sale” in our Consolidated Balance Sheets for the prior period. On April 23, 2020, we made a decision to divest of Pool and the sale was completed on February 12, 2021. As a result, the results of Pool were classified to “Loss from discontinued operation, net of tax” in our Consolidated Statements of Comprehensive Income for the year ended December 31, 2021. Certain corporate overhead and other costs previously allocated to Pool for segment reporting purposes did not qualify for classification within discontinued operation and were allocated to continuing operations. Omni Acquisition As described in “Item 7 – Management’s Discussion and Analysis of Financial Condition and Results of Operations – Omni Acquisition”, on January 25, 2024 (the “Closing Date”), we completed the acquisition of Omni Newco LLC (“Omni”) pursuant to the Agreement and Plan of Merger, dated as of August 10, 2023 (the “Merger Agreement”, and as amended by Amendment No. 1, dated as of January 22, 2024, the “Amended Merger Agreement”) (the “Omni Acquisition”). This acquisition and the related debt are discussed in detail within Note 3, Acquisitions to our Consolidated Financial Statements included in this Form 10-K. Omni, founded in 2000 and headquartered in Dallas, Texas, is an asset-light, high-touch logistics and supply chain management company with deep customer relationships in high-growth end markets. Omni delivers domestic and international freight forwarding, fulfillment services, customs brokerage, distribution, and value-added services for time-sensitive freight to United States-based customers operating both domestically and internationally. Omni provides business-to-business (“B2B”) solutions to prominent United States-based customers across a variety of attractive end markets, including the technology, retail, media, logistics, life sciences and e-commerce sectors, many of which have had long-term relationships with Omni. Core Offerings Omni focuses on providing customized logistics solutions for high-value, mission-critical freight for some of the industry’s most demanding customers. Its core offerings include: • Value-Added Warehousing and Distribution ◦ Global warehousing and distribution and e-commerce fulfillment solutions, including inventory management, cross docking, kitting and pick and pack; and ◦ Free Trade zone and bonded warehouse capabilities; ◦ System level testing, tape and reel, ink/laser marking, repair, splitting, baking, kitting, packing, binning and returns management. 8


 
• International Freight ◦ Primarily focused on Asia to the United States and Intra-Asia air transportation; and ◦ International compliance and customs brokerage ensure stringent compliance requirements are met while expediting delivery times. • Domestic Freight ◦ Partnering with leading carriers to provide a full menu of less-than-truckload (“LTL”), expedited and truckload services based on various time requirements; ◦ Specialized delivery for high-value freight, including white glove and team delivery, installation, unpacking, debris removal, light assembly, repackaging, inspection and crating/uncrating; ◦ Supply chain engineering, appointment scheduling, site survey, track and trace, 24-hour call center and database management; ◦ Air charter, next flight out, hand carry and other expedited services; ◦ Reverse logistics, tradeshows, project logistics, cold chain management, chain of custody and small pack; and ◦ Internal linehaul network provides a competitive advantage in the middle mile through cost and service quality controls. Customer and Go-To Market Strategy Omni’s sales force is focused on servicing the global supply chain of United States-based customers with support from a centralized solutions team with cross-functional expertise dedicated to supporting the salespeople in global multi-modal supply chain solutions. Omni deploys global, multi-modal capabilities, which allows the salespeople to partner across customers’ organizations and supply chains by offering a comprehensive suite of global services. Services Provided Our services are classified into two reportable segments: Expedited Freight and Intermodal. For financial information relating to each of our business segments, see Note 12, Segment Reporting to our Consolidated Financial Statements included in this Form 10-K. Expedited Freight. We operate a comprehensive national network that provides expedited regional, inter-regional and national LTL services. Expedited Freight offers customers local pick-up and delivery and other services including truckload, shipment consolidation and deconsolidation, warehousing, customs brokerage and other handling services. We have, and plan to continue to grow our LTL geographic footprint through greenfield start-ups as well as acquisitions. During the year ended December 31, 2023, Expedited Freight accounted for 80.0% of our consolidated revenue. Intermodal. We provide first- and last-mile high value intermodal container drayage services both to and from seaports and railheads. Intermodal also offers dedicated contract and Container Freight Station (“CFS”) warehouse and handling services. Intermodal operates primarily in the Midwest and Southeast, with a smaller operational presence in the Southwest, Mid-Atlantic, and West Coast. We have, and plan to grow Intermodal’s geographic footprint through greenfield start-ups where we do not have an acceptable acquisition target, as well as acquisitions. During the year ended December 31, 2023, Intermodal accounted for 20.0% of our consolidated revenue. Strategy Our strategy is to take advantage of our core competencies in precision execution to provide asset-light freight and logistics services to profitably grow in the premium segments of the markets we serve. Principal components of our efforts include: • Expand Service Offerings and Terminal Footprint. A key part of our growth strategy is to offer new and enhanced services that address our customers’ premium transportation needs. Over the past few years, we added or enhanced LTL pickup and delivery, expedited truckload, temperature-controlled shipments, warehousing, drayage, customs brokerage and shipment consolidation and handling services. These services benefit our existing customers and increase our ability to attract new customers. Another part of our key growth strategy is to pursue geographic expansion in under penetrated markets to better meet the current and future needs of customers. As a result, we plan to invest in new terminals, in our trailer fleet and technology to enable us to efficiently handle the increased freight in the new markets. 9


 
• Manage Pricing and Freight Characteristics. Our business strategy involves managing both the price we charge for our services and the mix of freight we transport to operate our LTL network efficiently and more profitably. Over the past several years, we have implemented initiatives to improve the freight characteristics in our LTL network that has allowed us to increase our yield and revenue per shipment. • Continue to Focus on Delivering Best-in-Class Service. The foundation of our growth strategy is our commitment to provide our customers with the most reliable and damage-free alternative for their shipments. Commitment to precision execution service is valued by customers and allows us to charge fair compensation for our services and positions us to improve market share. • Pursue Strategic Acquisitions. We continue to evaluate and pursue acquisitions that help expand geographic reach while gaining the business base of the acquired entity. In 2014 we created the foundation for what is our Intermodal segment by acquiring Central States Trucking Co. (“CST”). Since the acquisition of CST, we have completed fifteen additional intermodal acquisitions. In May 2021, we acquired J&P Hall Express Delivery to expand the expedited LTL footprint across the Southeast. In January 2023, we acquired Land Air Express to accelerate the expedited LTL footprint expansion in the middle part of the United States. On January 25, 2024, shortly after the fiscal year end of this report, we completed the Omni Acquisition which will allow us to expand our operations both domestically and internationally. • Enhance Information Systems. We are committed to the development and enhancement of our information systems to provide competitive service advantages and increased productivity. We believe our information systems have and will assist us in capitalizing on new business opportunities with existing and new customers. Operations The following describes in more detail the operations of each of our reportable segments: Expedited Freight and Intermodal. Expedited Freight Overview Our Expedited Freight segment provides expedited regional, inter-regional and national LTL and truckload services. We market our Expedited Freight services primarily to freight and logistics intermediaries (such as freight forwarders and third- party logistics companies), and airlines (such as integrated air cargo carriers, and passenger and cargo airlines). We offer our customers a high level of service with a focus on on-time, damage-free deliveries. Our Expedited Freight network encompasses approximately 92% of all continental United States zip codes, with service in Canada and Mexico. Shipments During 2023, approximately 30% of the freight handled by our LTL network was for overnight delivery, approximately 58% was for delivery within two to three days and the balance was for delivery in four or more days. The average weekly volume of freight moving through our LTL network was approximately 52.7 million pounds per week and our average shipment weighed approximately 802 pounds in 2023. Although we impose no significant size or weight restrictions, we focus our marketing and price structure on shipments of 200 pounds or more. Expedited Freight markets its services primarily to freight and logistics intermediaries; however, it may at times, provide such services to shippers if the opportunity is consistent with Expedited Freight’s strategy. Also, because Expedited Freight does not place significant size or weight restrictions on shipments, we generally do not compete directly with integrated air cargo carriers such as United Parcel Service and FedEx Corporation in the overnight delivery of small parcels. 10


 
The table below summarizes the average weekly volume of freight moving through our LTL network for each year since 2009. Average Weekly Volume in Pounds Year (In millions) 2009 28.5 2010 32.6 2011 34.0 2012 34.9 2013 35.4 2014 37.4 2015 47.2 2016 46.5 2017 49.5 2018 50.2 2019 48.6 2020 46.3 2021 55.4 2022 54.8 2023 52.7 Transportation Expedited Freight secures transportation capacity from four sources: • independent contractors that own and lease their equipment (primarily tractors) to the Company (“Leased Capacity Providers”); • third-party contracted motor carriers; • capacity secured by transportation intermediaries, including freight brokers; and • Company-owned equipment operated by employee drivers. The majority of the transportation capacity utilized by Expedited Freight is provided by Leased Capacity Providers, with whom we seek to establish long-term relationships to assure dependable service and availability. We believe Expedited Freight has experienced significantly higher average retention of Leased Capacity Providers compared to other over-the-road transportation providers. Expedited Freight has established specific guidelines relating to safety records, driving experience and personal evaluations that we use to select our Leased Capacity Providers. To enhance our relationship with the Leased Capacity Providers, Expedited Freight seeks to pay rates that are generally above prevailing market rates, and our Leased Capacity Providers often are able to negotiate a consistent work schedule for their drivers. Usually, Leased Capacity Providers negotiate schedules for their drivers that are between the same two cities or along a consistent route, improving quality of work life for the drivers of our Leased Capacity Providers and, in turn, increasing the retention rate of drivers and Leased Capacity Providers. We also purchase transportation capacity supplied by third-party contracted motor carriers and transportation intermediaries. We utilize capacity from both third-party motor carriers and transportation intermediaries to support other Expedited Freight service offerings in response to seasonal demands and volume surges in particular markets, to handle overflow volume. A small portion of Expedited Freight’s transportation capacity is provided by employee drivers operating company-owned equipment. Other Services Expedited Freight provides additional value-added services that are integrated into the overall operation of its network. Expedited Freight offers truckload services which include expedited truckload brokerage, dedicated fleet services, as well as high security and temperature-controlled logistics services. 11


 
Other Expedited Freight services allow customers to access the following services from a single source: • customs brokerage; • warehousing, dock and office space; • hotshot or ad hoc ultra-expedited services; and • shipment consolidation and handling, such as shipment build-up and break-down and reconsolidation of air or ocean pallets or containers. Customers Our Expedited Freight wholesale customer base is primarily comprised of freight forwarders, third-party logistics (“3PL”) companies, integrated air cargo carriers and passenger, cargo airlines, steamship lines and retailers. Expedited Freight’s freight forwarder customers vary in size from small, independent, single facility companies to large, international logistics companies. Our dependable service and wide-ranging service offerings also make Expedited Freight an attractive option for 3PL providers, which is one of the fastest growing segments in the transportation industry. Integrated air cargo carriers use our network to provide overflow capacity and other services, including shipment of bigger packages and pallet-loaded cargo. In 2023, Expedited Freight’s ten largest customers accounted for approximately 33% of its revenue and no single customer had revenue greater than 10% of Expedited Freight revenue for 2023. Intermodal Overview Our Intermodal segment provides first- and last-mile high value intermodal container drayage services both to and from seaports and railheads. Intermodal also offers dedicated contract and CFS warehouse and handling services. Intermodal also provides linehaul and local LTL service in the Midwest, as well as CFS warehousing services (e.g. devanning, unit load device build-up/tear-down, and security screening) for air and ocean import/export freight at five of its Midwest terminals. Our Intermodal service differentiators include: • immediate proof of delivery and signature capture capability via tablets; • all drivers receive dispatch orders on hand-held units and are trackable via GPS; and • daily container visibility and per diem management reports. Operations Intermodal’s primary office is located in Oak Brook, Illinois. Intermodal’s network consists of 30 locations primarily in the Midwest and Southeast, with a smaller operational presence in the Southwest, Mid-Atlantic, and West Coast. Transportation Intermodal utilizes a mix of Company-employed drivers, Leased Capacity Providers and third-party motor carriers. During 2023, approximately 61% of Intermodal’s direct transportation expenses were provided by Leased Capacity Providers, 35% by Company-employed drivers, and 4% by third-party motor carriers. All of our Intermodal company and independent contractor tractors are equipped with computer tablets, which enable us to communicate with our drivers, plan and monitor shipment progress and monitor our drivers’ hours of service. We use the real-time global positioning data obtained from these devices to improve customer and driver service, and provide a high level of shipment visibility to our customers (including immediate proof of delivery signature capture). We believe that our technology is a key differentiator and enables us to provide a higher level of service than our competitors. Customers Intermodal’s customer base is primarily comprised of international freight forwarders, passenger and cargo airlines, beneficial cargo owners and steamship lines. In 2023, Intermodal’s ten largest customers accounted for approximately 28% of its operating revenue and had no single customer with revenue greater than 10% of Intermodal revenue for 2023. 12


 
Competition We compete in the North American transportation and logistics services industry, and the markets in which we operate are highly competitive, very fragmented and historically have few barriers to entry. We compete with a large number of other asset-light logistics companies, asset-based carriers, integrated logistics companies, and third-party freight brokers. To a lesser extent, we also compete with integrated air cargo carriers and passenger airlines. Our competition ranges from small operators that operate within a limited geographic area to companies with substantially greater financial and other resources, including greater freight capacity. Our Expedited Freight segment primarily competes with other national and regional truckload carriers. Expedited Freight also competes with LTL carriers, and to a lesser extent, integrated air cargo carriers and passenger and cargo airlines. Our Intermodal segment primarily competes with national and regional drayage providers. We believe competition in our segments is based primarily on quality of service, price, available capacity, on-time delivery, flexibility, reliability, security, transportation rates, location of facilities, and business relationships, and we believe we compete favorably with other transportation service companies in these areas. To that end, we believe our Expedited Freight segment has an advantage over other truckload and LTL carriers because Expedited Freight delivers faster, more reliable services between cities at rates that are generally significantly below the price to transport the same shipments to the same destinations by air. We believe our Intermodal segment has a competitive advantage over other drayage providers because we deliver more reliable service while offering greater shipment visibility and security. Additionally, we believe our Intermodal segment is one of the leading providers of drayage and related services in North America today. Marketing We market all of our services through a sales and marketing team located in major markets of the United States. Senior leadership is also actively involved in sales and marketing to national and local accounts. We participate in trade shows and advertise our services through digital marketing channels, trade publications, and the Internet via www.tlxpedited.com, www.forwardair.com, www.forwardaircorp.com, and www.forward-intermodal.com. Our websites promote and describe our services in addition to lead generation support. The information on our websites is not part of this filing and is therefore not incorporated by reference unless such information is specifically referenced elsewhere in this report. Seasonality Generally, our operating results have been subject to seasonal trends when measured on a quarterly basis with the first quarter the weakest and the third and fourth quarters have been the strongest. This seasonal pattern has been the result of numerous factors such as economic conditions, customer demand, weather, and national holidays. Additionally, a significant portion of our revenue is derived from customers whose business levels are impacted by trends in the economy. Workforce We recognize that our workforce, including our freight handlers, is our most valuable asset. Through ongoing talent development, comprehensive compensation and benefits, and a focus on health, safety and employee well-being, we strive to help our employees in all aspects of their lives so they can do their best at work. The recruitment, training and retention of qualified employees is essential to support our continued growth and to meet the service requirements of our customers. As of December 31, 2023, we had 4,014 full-time employees, 924 of whom were freight handlers and an additional 237 part-time employees, the majority of whom were freight handlers. In 2023, none of our employees were covered by a collective bargaining agreement. Roadway Health and Safety We are committed to educating our employees and promoting driver health and wellness through routine communication campaigns and information designed to emphasize the importance of safe operations. Drivers of our Leased Capacity Providers complete a three-day safety orientation as part of their onboarding where they are assigned several training courses, and from time-to-time, additional safety trainings may also be assigned on an ongoing basis, dependent upon driving behaviors. 13


 
We invest in a variety of programs focused on improving and maintaining driver health and wellness. We provide drivers access to a fatigue management service with the goal of reducing fatigue-related accidents and encouraging healthy, restful sleep. We have implemented fleet safety equipment, including electronic monitoring systems, to track driver safety, well-being, and health through monitoring of speed and proper hours-of-service-required rest breaks. We provide a quarterly safety bonus and annual vehicle giveaway to incentivize our Leased Capacity Providers to promote safe driving practices. Both initiatives celebrate drivers of our Leased Capacity Providers who have zero moving violations or accidents on a quarterly basis. Drivers who obtain four quarterly bonuses are eligible to win a new vehicle. In 2023, 175 Leased Capacity Providers as well as Company-employed drivers qualified for the vehicle giveaway. Looking ahead, we will continue to identify and promote programs that focus on the health and wellness for the drivers of our Leased Capacity Providers. Workplace Health and Safety We are committed to the safety of our employees and independent contractors. Our safety program focuses on risk reduction and safety management procedures that promote preventative measures. We employ, maintain, and monitor a robust health and safety program for all of our workers to prevent workplace incidents. Policies and procedures exist to investigate accidents and monitor lessons learned, driving continuous improvement in the health and safety practices across our facilities. All of our employees are assigned to training courses as part of onboarding and employees may be assigned additional refresher trainings based on corrective action or identified risk. Diversity We believe that our employees’ unique and diverse capabilities positively impact our success. Our commitment to diversity and inclusion starts at the top with a highly skilled and diverse board. Since 2017, we added four female directors to our Board, two directors who identify as Hispanic, one director who identifies as African American and one director who identifies as Indian. We are committed to further increase the percentage of diverse representation in our overall employee base as well as to further initiatives for compensation equity, employee engagement, development and inclusion. We believe that incorporating diversity and inclusion (“D&I”) initiatives into our everyday business practices enhances innovation and enables diversity of thought. Building upon our core values, our employees value learning from different perspectives and welcome the opportunity to work with those of diverse backgrounds. Through our D&I initiatives, employees take part in robust training, such as understanding diversity, generational awareness, and emotional intelligence. We also provide our employees with Employee Resource Groups to help foster a diverse and inclusive workplace as well as provide for the growth and development of underrepresented groups. Compensation We regularly review surveys of market rates for jobs to ensure our compensation practices are competitive. We are committed to providing total rewards that are market-competitive and performance-based, driving innovation and operational excellence. Our compensation programs, practices, and policies reflect our commitment to reward short- and long-term performance that aligns with, and drives shareholder value. Total direct compensation is generally positioned within a competitive range of the market median, with differentiation based on tenure, skills, proficiency, and performance to attract and retain key talent. In addition to salaries, our compensation programs include annual incentive bonuses, stock awards, and participation in a retirement savings plan, dependent upon the position and level of employee. We also invest in talent development initiatives to support the ongoing career development of all employees, including learning workshops that target all levels of employees. Equipment We manage a trailer pool that is utilized by all of our businesses to move freight through our networks. Our trailer pool includes dry van, refrigerated and roller-bed trailers, and substantially all of our trailers are 53 feet long. We own the majority of the trailers we use, but we supplement at times with leased trailers. As of December 31, 2023, we had 6,184 owned trailers in our fleet with an average age of approximately seven years. In addition, as of December 31, 2023, we also had 453 leased trailers in our fleet. As of December 31, 2023, we had 306 owned tractors and straight trucks in our fleet, with an average age of approximately four years. In addition, as of December 31, 2023, we also had 683 leased tractors and straight trucks in our fleet. 14


 
Corporate Sustainability We embrace a comprehensive approach to sustainability that addresses Environmental, Social, and Governance (“ESG”) factors. Our integrated framework focuses on three pillars: (i) People and Communities; (ii) Customer; and (iii) Environment. After completing an ESG assessment in 2020 utilizing the Sustainable Accounting Standards Board (SASB) standards and conducting a third-party stakeholder assessment, we identified ten ESG priority areas within these three pillars that we believe are relevant to our business and important to our employees, communities, customers, investors, partners and contractors, and which form the foundation for our sustainability strategy: • Roadway Health & Safety • Measurement & Disclosure • Workplace Health & Safety • Information Security • Independent Contractor Practices • Responsible Supplier Practices • Diversity, Equity, Inclusion, and Belonging (DEI&B) Practices • Green House Gas (GHG) Emissions Reduction Practices • Community Impact & Partnerships • Air Quality Practices Since 2019, we have deployed meaningful resources to manage sustainability risks and to capitalize on related opportunities for the benefit of our stakeholders. In 2019, our Board amended the Corporate Governance and Nominating (“CG&N”) Committee Charter to give the CG&N Committee oversight over our ESG-related efforts. At least twice a year, the CG&N Committee is updated on each of these topics and provides feedback and direction that it deems appropriate. At least annually, the Chair of the CG&N Committee will provide a report on these topics to the full Board. In 2020, we created the Head of Corporate ESG role to provide oversight of our ESG vision, strategic planning, performance management, and improvement activities. In 2021, we published our first ESG Report and created our internal ESG Steering Committee, which oversees our company-wide ESG strategy and meets at least quarterly and on an as-needed basis. In 2022, we streamlined our internal data collection process, completed our Greenhouse Gas (“GHG”) inventory, set measurable targets and goals, and published our second ESG report through the launch of our new ESG website which we will update annually with our progress. The ESG report and new website are accessible through our investor relations site, https:// ir.forwardaircorp.com/esg. The information on our website and our ESG report are not incorporated into, and are not a part of, this report. In 2023, we completed our GHG inventory, collected additional data, and published our third ESG report. We also completed our Task Force on Climate-Related Financial Disclosures analysis (“TCFD”) and submitted to CDP, a not-for-profit charity that runs the global disclosure system. Both our CDP report and new TCFD index are included on our website in the 2022 ESG report update. People and Communities We are committed to maintaining safe facilities for our employees, independent contractors, customers and partners. As part of this pillar, we focus on Roadway Health & Safety, Workplace Health & Safety, Independent Contractor Practices, and DEI&B Practices. For instance, we employ, maintain, and monitor a robust Health and Safety program for all of our workers which establishes procedures and policies to prevent workplace incidents. As part of our assessment, we have identified improvement activities to develop a comprehensive Emergency Preparedness Plan (“EPP”) for all our facilities. The EPP is under development and in compliance with Occupational Safety and Health Administration standards. We also remain committed to fostering a more diverse, equitable and inclusive work environment. In 2020, we created a Diversity, Equity, Inclusion, and Belonging (“DEI&B”) Council to promote employee inclusion and engagement. Since the creation of the DEI&B Council, among other initiatives, we have implemented paid parental leave, launched Employee Resource Groups to foster an inclusive environment and celebrated different cultures by commemorating key diversity holidays, observances, celebrations and provided floating paid holidays. 15


 
We are committed to supporting and giving back to the communities where we live and work, particularly through the support of our employee Veterans, and to the community of Veterans in North America. For instance, we continue to support our Veterans through our charitable organization, Operation: Forward Freedom, a manifestation of our ongoing commitment to Veteran-related causes. In 2023, we hosted our second annual Drive for Hope Golf tournament where we raised $525,000 for Hope for the Warriors. Hope for the Warriors is a 501(c)(3) nonprofit whose mission is to care for and empower service members and military families challenged by the physical, moral and psychological effects of war. We also partner with non-profit organizations that positively impact our communities and our industry such as Truckers Against Trafficking, Women in Trucking and Drexel Hamilton. Customer We are committed to providing the industry’s highest quality service in delivering on our customers’ expectations. As part of this pillar, we focus on Measurement & Disclosure, Information Security, and Responsible Supplier Practices. We remain committed to transparent and sustainable business practices. As part of this ongoing commitment, we have transformed and innovated several of our digital and cloud technologies to create more efficient and integrated processes. We deploy various programs, including Safety and Environmental Management Systems, to collect meaningful data that is communicated with all divisions and management. We have also employed proactive measures to protect our network, computer systems and data from cyber threats, in part, by creating a robust Information Security program in early 2020. We are continuously deploying infrastructure to meet the National Institute of Standards and Technology requirements. As part of our Responsible Supplier program, we work to understand the ESG goals of both our suppliers and customers. We are establishing new data tracking infrastructure and exploring opportunities to grow our supplier diversity program and partnerships. We aim to establish supplier diversification goals in the coming years. Environment We are committed to promoting a healthier natural and built environment by striving for continuous environmental improvements in all aspects of our business. Environmental leadership requires not only our own action, but transparency and participation in the industry, including conversations about innovations and advancements that make a difference. As part of this pillar, we focus on GHG Emissions Reduction Practices and Air Quality Practices. As a transportation company, we are conscious of the environmental effects of our operations and are committed to tracking and reducing our GHG emissions and improving our energy efficiency. We have established a preliminary goal to reduce absolute Scope 1 and Scope 2 GHG emissions (combined) by 2030 from a 2021 base year. As part of this goal, in 2022, we partnered with carbon capture company Remora, reserving ten of its mobile devices for a pilot project expected to launch in the next two years. We are also aligning with industry certifications, continuing to be a SmartWay certified company. SmartWay is a certification from the U.S. Environmental Protection Agency (“EPA”) verifying company compliance with EPA regulations, including fuel efficiency ranges and emission standards. To learn more about our ESG strategy and all our focus areas, visit our ESG website, https://forwardair.metrio.net/, also accessible through our investor relations site. The information in our ESG report is not incorporated into, and is not a part of, this report. We are committed to making our results count and will continue to update our future disclosures accordingly. 16


 
Risk Management and Litigation Under regulations of the Department of Transportation (“DOT”), we are liable for bodily injury and property damage caused by Leased Capacity Providers and employee drivers while they are operating equipment under our various motor carrier authorities. The potential liability associated with any accident can be severe and occurrences are unpredictable. For vehicle liability, we retain a portion of the risk. Below is a summary of our risk retention on vehicle liability insurance coverage maintained by us up to $10,000 (in thousands): Risk Retention Frequency Layer Policy Term Expedited Freight LTL business $ 5,000 Occurrence/Accident¹ $0 to $5,000 10/1/2023 to 10/1/2024 Truckload business $ 5,000 Occurrence/Accident¹ $0 to $5,000 10/1/2023 to 10/1/2024 LTL, Truckload and Intermodal businesses $ 5,000 Policy Term Aggregate² $5,000 to $10,000 10/1/2023 to 10/1/2024 Intermodal $ 1,000 Occurrence/Accident¹ $0 to $1,000 10/1/2023 to 10/1/2024 ¹ For each and every accident/incident, the Company is responsible for damages and defense up to these amounts, regardless of the number of claims associated with any accident/incident. ² During the Policy Term, the Company is responsible for damages and defense within the stated Layer up to the stated, aggregate amount of Company Risk Retention before insurance will contribute. Also, from time to time, when brokering freight, we may face claims for the “negligent selection” of outside, contracted carriers that are involved in accidents, and we maintain third-party liability insurance coverage with a $100 deductible per occurrence for our brokered services. Additionally, we maintain workers’ compensation insurance with a self- insured retention of $500 per occurrence. We cannot guarantee that our self-insurance retention levels will not increase and/or that we may have to agree to more unfavorable policy terms as a result of market conditions, poor claims experience or other factors. We could incur claims in excess of our policy limits or incur claims not covered by our insurance. Any claims beyond the limits or scope of our insurance coverage may have a material adverse effect on us. Because we do not carry “stop loss” insurance, a significant increase in the number of claims that we must cover under our self-insurance retainage could adversely affect our profitability. In addition, we may be unable to maintain insurance coverage at a reasonable cost or in sufficient amounts or scope to protect us against losses. From time to time, we are a party to other litigation arising in the normal course of our business, most of which involve claims for personal injury, property damage related to the transportation and handling of freight, or workers’ compensation. We do not believe that any of these pending actions, individually or in the aggregate, will have a material adverse effect on our business, financial condition or results of operations. Regulation We are regulated by various United States and state agencies, including the DOT. The DOT and the Federal Motor Carrier Safety Administration (“FMCSA”), an agency within the DOT, manages a Compliance, Safety, Accountability initiative (“CSA”) which governs matters such as safety requirements and compliance, registration to engage in motor carrier operations, drivers’ hours of service (“HOS”) requirements, and certain mergers, consolidations, and acquisitions. We are also subject to laws and regulations under the United States Environmental Protection Agency and the Occupational Safety and Health Administration, which regulate safety, the supervision of hazardous materials, water discharges, air emissions, solid waste disposal and the release and cleanup of other substances. These regulatory authorities have broad powers, generally governing matters such as authority to engage in motor carrier operations, as well as motor carrier registration, driver hours of service, safety and fitness of transportation equipment and drivers, transportation of hazardous materials, certain mergers and acquisitions and periodic financial reporting. The trucking industry is also subject to regulatory and legislative changes from a variety of other governmental authorities, which address matters such as: increasingly stringent environmental, occupational safety and health regulations, limits on vehicle weight and size, ergonomics, port security, and hours of service. In addition, we are subject to compliance with cargo-security and transportation regulations issued by the Transportation Security Administration and Customs and Border Protection (“CBP”) within the United States Department of Homeland Security, and our domestic customs brokerage operations are licensed by CBP. 17


 
We are also subject to employment laws and regulations, including the changing regulatory landscape, with the potential effects of California Assembly Bill 5 (“California AB5”), which introduced a new test for determining worker classification that is viewed as expanding the scope of employee relationships and narrowing the scope of independent contractor relationships. Additionally, our Canada business activities are subject to similar requirements imposed by the laws and regulations of Canada, as well as its provincial laws and regulations. Regulatory requirements, and changes in regulatory requirements, may affect our business or the economics of the industry by requiring changes in operating practices or by influencing the demand for and increasing the costs of providing transportation services. In addition, Omni delivers international freight forwarding, fulfillment services, customs brokerage, distribution, and value-added services, primarily focused on Asia to the United States and Intra-Asia air transportation. Service Marks Through one of our subsidiaries, we hold the United States federal trademark registrations associated with the following service marks: Forward (logo), circle design (logo), Forward Air, Forward Air (logos), Forward Air Complete, Forward Air Complete (logo), TQI, inc. (logo), FAF, Inc. (logo), Central States Trucking Co. (logo), North America’s Most Complete Road Feeder Network, and Keeping Your Business Moving Forward. We also hold an allowed federal trademark application for the Precision Execution logo. We additionally have certain common law service mark rights, including in the tagline When It Matters, Think Forward, that are not currently registered with the United States Patent and Trademark Office. As our brands evolve, certain of these marks may go out of use, and others may be developed over time. Our marks are of significant value to our business. Available Information We file reports with the Securities and Exchange Commission (the “SEC”), including annual reports on Form 10-K, quarterly reports on Form 10-Q, current reports on Form 8-K. other reports and amendments to such reports filed or furnished pursuant to Section 13(a) or 15(d) of the Securities and Exchange Act of 1934, as amended from time to time. We are an electronic filer and the SEC maintains an Internet site at www.sec.gov that contains these reports and other information filed electronically. We make available free of charge through the Investor Relations portion of our website such reports as soon as reasonably practicable after such material is electronically filed with or furnished to the SEC. Our website address is www.forwardaircorp.com. Our goal is to maintain our website as a portal through which investors can easily find or navigate to pertinent information about us. The information provided on the website is not part of this report, and is therefore not incorporated by reference unless such information is otherwise specifically referenced elsewhere in this report. 18


 
Item 1A. Risk Factors The following are important risk factors that could affect our financial performance and could cause actual results for future periods to differ materially from our anticipated results or other expectations, including those expressed in any forward- looking statements made in this Annual Report on Form 10-K or our other filings with the SEC or in oral presentations such as telephone conferences and webcasts open to the public. You should carefully consider the following factors and consider these in conjunction with “Management’s Discussion and Analysis of Financial Condition and Results of Operations” in Item 7 and our Consolidated Financial Statements and related Notes in Item 8. Risks Relating to Our Business and Operations Overall economic conditions that reduce freight volumes could have a material adverse impact on our operating results and ability to achieve growth. We are sensitive to changes in overall economic conditions that impact customer shipping volumes, industry freight demand and industry truck capacity. The transportation industry historically has experienced cyclical fluctuations in financial results due to economic recession, downturns in business cycles of customers, interest and currency rate fluctuations, inflation, supply chain disruptions, labor shortages and other economic factors beyond our control. Changes in U.S. trade policy could lead to “trade wars” impacting the volume of economic activity in the United States, and as a result, trucking freight volumes may be materially reduced. Such a reduction may materially and adversely affect our business. Deterioration in the economic environment subjects our business to various risks, including the following that may have a material and adverse impact on our operating results and cause us not to maintain previously achieved or projected levels of profitability or achieve growth: • A reduction in overall freight volumes reduces our revenues and opportunities for growth. In addition, a decline in the volume of freight shipped due to a downturn in customers’ business cycles or other factors (including our ability to assess dimensional and weight-based charges) generally results in decreases in freight pricing and decreases in revenue derived from various surcharges and accessorial charges. In our LTL business, these decreases typically reduce the average revenue per pound of freight, as carriers use price concession to compete for loads to maintain truck productivity. • Our base transportation rates are determined based on numerous factors such as length of haul, weight per shipment and freight class. During economic downturns and periods of low freight volume, we may also have to lower our base transportation rates based on competitive pricing pressures and market factors. • Some of our customers may face economic difficulties that affect their ability to pay us, and some may go out of business. In addition, some customers may not pay us as quickly as they have in the past, causing our working capital needs to increase. • A significant number of our transportation providers may go out of business and we may be unable to secure sufficient equipment or other transportation services to meet our commitments to our customers. • We may not be able to appropriately adjust our expenses to changing market demands as we have certain fixed expenses that we may not be able to adjust in a period of rapid change in market demand. In order to maintain high degree of cost variability in our business model, it is necessary to adjust staffing levels to changing market demands. In periods of rapid change, it is more difficult to match our staffing levels to our business needs. • If the domestic freight forwarder, Expedited Freight’s primary customer type, is disintermediated, and we are not able to transition effectively into servicing other customers, like third-party logistics companies and beneficial cargo owners, our business and financial results could be materially adversely affected. Inflation may increase our operating expenses and lower profitability. The COVID-19 pandemic significantly increased economic and demand uncertainty, led to inflationary pressure in the U.S. and elsewhere, and led to disruption and volatility in the demand for our services, our suppliers’ ability to fill orders and global capital markets. Most of our operating expenses are sensitive to increases in inflation, including equipment prices, real property rental costs, fuel costs, insurance costs, employee wages and purchased transportation. Furthermore, inflation may generally increase costs for materials, supplies and services and capital. With increasing costs, we may have to increase our prices to maintain the same level of profitability. If we are unable to increase our prices sufficiently to offset increasing expenses, then inflation could have a material adverse effect on our financial condition, results of operations, liquidity and cash flows. 19


 
Volatility in fuel prices, shortages of fuel or the ineffectiveness of our fuel surcharge program could have a material adverse effect on our results of operations and profitability. We are subject to risks associated with the availability and price of fuel. Fuel prices have fluctuated dramatically over recent years. Future fluctuations in the availability and price of fuel could adversely affect our results of operations. Fuel availability and prices can be impacted by factors beyond our control, such as natural or man-made disasters, adverse weather conditions, political events, economic sanctions imposed against oil-producing countries or specific industry participants, disruption or failure of technology or information systems, price and supply decisions by oil producing countries and cartels, terrorist activities, armed conflict, tariffs, sanctions, other changes to trade agreements and world supply and demand imbalance. Over time we have been able to mitigate the impact of the fluctuations through fuel surcharge programs. Our fuel surcharge rates are set weekly based on the national average for fuel prices as published by the U.S. Department of Energy and our fuel surcharge table. Our fuel surcharge revenue is the result of our fuel surcharge rates and the tonnage transiting our networks. The impact of fuel on our results of operations depends on the relationship between the applicable surcharge, the fuel efficiency of our Company drivers, and load factor achieved by our operations. Fluctuations in fuel prices in either direction could have a positive or negative impact on our margins, particularly in our LTL business where the weight of a shipment subject to the fuel surcharge on a given trailer can vary materially. There can be no assurance that our fuel surcharge revenue programs will be effective in mitigating the full impact of future increases in fuel prices. Conversely, decreases in fuel prices reduce the amount of revenue derived from our fuel surcharge programs and accordingly, could reduce our consolidated revenues and may reduce margins for certain businesses. In addition to changing fuel prices, fluctuations in volumes and related load factors may subject us to volatility in our fuel surcharge revenue. Fuel shortages, changes in fuel prices and the potential volatility in fuel surcharge revenue may adversely impact our results of operations and overall profitability. If we have difficulty attracting and retaining Leased Capacity Providers, other third-party transportation capacity providers, or freight handlers, our profitability and results of operations could be adversely affected. We depend on Leased Capacity Providers, third-party contracted motor carriers, and other intermediaries like freight brokers for most of our transportation capacity needs. Competition for Leased Capacity Providers is intense, and sometimes there are shortages in the marketplace. In addition, a decline in the availability of trucks, tractors and trailers for purchase or use by Leased Capacity Providers may negatively affect our ability to obtain the needed transportation capacity. We also require a large number of employee freight handlers to operate our business efficiently. During periods of low unemployment in the areas where our terminals are located, we may have difficulty hiring and retaining a sufficient number of freight handlers. If we have difficulty attracting and retaining enough qualified freight handlers or Leased Capacity Providers, we may need to increase wages and benefits for our employees or to increase the cost at which we contract with our Leased Capacity Providers, either of which would increase our operating costs. This difficulty may also impede our ability to maintain our delivery schedules, which could make our service less competitive and curtailing our planned growth. A capacity deficit may lead to a decline in the volume of freight we receive from customers or a loss of customers. To augment the transportation capacity provided by Leased Capacity Providers, we purchase transportation from other third-party motor carriers, typically at a higher cost. As with Leased Capacity Providers, competition for third-party motor carriers is intense, and sometimes there are shortages of available third-party motor carriers. If we cannot secure a sufficient number of Leased Capacity Providers and have to purchase transportation from third-party carriers, our operating costs will increase. If our labor and operating costs increase, we may be unable to offset the increased costs by increasing rates without adversely affecting our business. As a result, our profitability and results of operations could be adversely affected. Because a portion of our network costs are fixed, any factors that result in a decrease in the volume or revenue per pound of freight shipped through our networks will adversely affect our results of operations. Our operations, particularly our networks of hubs and terminals, represent substantial fixed costs. As a result, any decline in the volume or revenue per pound of freight we handle will have an adverse effect on our operating margin and our results of operations. Several factors can result in such declines, including adverse business and economic conditions affecting shippers of freight as discussed above. In addition, volumes shipped through our network may be negatively impacted by lack of customer contractual obligations or cancellations of existing customer contracts. Generally, we do not enter into long-term contracts with our customers. Rather, our customer contracts generally allow for cancellation within 30 to 60 days. As a result, we cannot guarantee that our current customers will continue to utilize our services or that they will continue at the same levels. The timing of our capital investments, pricing models and service availability is generally based on our existing and anticipated customer contracts and freight volumes. 20


 
Our profitability could be negatively impacted if our pricing structure proves to be inaccurate or off-market. The price we charge our customers for the services we provide is based on our calculations of, among other things, the costs of providing those services. The Company’s assessment of its costs and resulting pricing structure relies on the effective identification and measurement of the impact of a number of key operational variables including, but not limited to volumes, operational efficiencies, length of haul, the mix of fixed versus variable costs, productivity and other factors. In some instances where we have entered into contract freight rates with customers, in the event market conditions change and those contracted rates are below market rates, we may be required to provide our services at a loss. If we are incorrect in our assumptions and do not accurately calculate or predict the costs to us to provide our services, we could experience lower margins than anticipated, loss of business, or an inability to offer competitive products and services. We derive a significant portion of our revenue from a few major customers, the loss of one or more of which could have a material adverse effect on our business. While no customer accounted for more than 10% of consolidated revenues for the calendar year ended December 31, 2023, our top ten customers, based on revenue, accounted for approximately 26% of our revenue. These customers can impact our revenues and profitability based on factors such as: (i) industry trends related to e-commerce that may apply downward pricing pressures on the rates our customers can charge; (ii) the seasonality associated with the fourth quarter holiday season; (iii) business combinations and the overall growth of a customer’s underlying business; and (iv) any disruptions to our customers’ businesses. These customers could choose to divert all or a portion of their business with us to one of our competitors, demand pricing concessions for our services, require us to provide enhanced services that increase our costs, or develop their own shipping and distribution capabilities. Our Expedited Freight and Intermodal segments generally do not have long-term contracts with their customers. A reduction in, or termination of, our services by one or more of our major customers could have a material adverse effect on our business and operating results. In addition, any increased direct sales efforts to direct shippers and beneficial cargo owners, as well as the potential acquisition of other businesses that may be perceived as competing more directly with our customers, could adversely affect our expenses, pricing, third-party relationships and revenues, particularly if such actions affect any of these key customers. We are dependent on our senior management team and other key employees, and the loss of any such personnel could materially and adversely affect our business, operating results and financial condition. Our future performance depends, in significant part, upon the continued service of our senior management team and other key employees as well as our ability to develop and implement an effective succession plan. We cannot be certain that we can retain these employees. The loss of the services of one or more of these or other key personnel could have a material adverse effect on our business, operating results and financial condition if we are unable to timely secure replacement personnel who have sufficient experience in our industry or in the management of our business. Our business is subject to seasonal trends. Generally, our operating results have been subject to seasonal trends when measured on a quarterly basis with the first and second quarters generally weaker compared to our third and fourth quarters. This trend is dependent on numerous factors including economic conditions, customer demand and weather. Revenue is directly related to the available working days of shippers, national holidays and the number of business days during a given period, which may also create seasonal variability on our results of operations. During the remaining winter months after the winter holiday season, our freight volumes are generally lower because some customers reduce shipment levels. In addition, a substantial portion of our revenue is derived from customers in industries whose shipping patterns are tied closely to consumer demand, which can sometimes be difficult to predict, or are based on just-in-time production schedules. Therefore, our revenue is, to a large degree, affected by factors that are outside of our control. There can be no assurance that our historic operating patterns will continue in future periods as we cannot influence or reliably forecast many of these factors. Our ability to predict and adapt to future seasonality in our business will affect our operations and financial results. 21


 
Our results of operations may be affected by harsh weather conditions, disasters and pandemics. Certain weather-related conditions such as ice and snow can disrupt our operations. Our operating expenses have historically been higher in the winter months because of cold temperatures and other adverse winter weather conditions, which generally result in decreased fuel efficiency, increased cold weather-related maintenance costs of equipment and increased insurance and claims costs. Harsh weather can temporarily halt deliveries, which could result in decreased revenues and operational challenges resulting from the interruption. Disasters, including severe weather, such as hurricanes or blizzards, and public health issues, such as pandemics, such as the COVID-19 pandemic, occurring in the United States or abroad, could result in the temporary lack of an adequate work force and the temporary disruption in the transport of goods to or from overseas which could prevent, delay or reduce freight volumes and could have an adverse impact on consumer spending and confidence levels, all of which could result in decreased revenues. Our products and services are directly tied to the production and sale of goods. As a result, transportation and supply chain companies such as ours experienced slowdowns and reduced demand for our services as a result of the COVID-19 pandemic. Although our business and operations have returned to pre-COVID levels, should we experience another COVID-19-like virus outbreak in the future with similar restrictions, we would anticipate a similar impact on our business. Labor shortages and increased turnover or increases in employee and employee-related costs could adversely affect our ability to attract and retain qualified employees. A number of factors may adversely affect the labor force available to us or increase labor costs from time to time, including high employment levels, federal unemployment subsidies, and other government regulations, which include laws and regulations related to workers’ health and safety, wage and hour practices, immigration, and federal vaccine mandates. A labor shortage or increased turnover rates within our employee base could lead to increased costs, such as increased overtime to meet demand and increased wage rates to attract and retain employees and could negatively affect our ability to effectively operate our business or otherwise operate at full capacity. In addition, the compensation we offer our employees is subject to market conditions that may require increases in employee compensation, which become more likely as economic conditions improve or as inflation increases. If we are unable to attract and retain a sufficient number of qualified employees, we could be required to increase our compensation and benefits packages or reduce our operations and face difficulty meeting customer demands, any of which could adversely affect our financial condition, results of operations, liquidity, and cash flows. Our business could also be adversely affected by strikes and labor negotiations or by a work stoppage at one or more of our or our subcontractors’ facilities. Shutdowns and similar disruptions to major points in national or international transportation networks, most of which are beyond our control, could result in terminal embargoes, disrupt equipment and freight flows, depress volumes and revenues, increase costs and have other negative effects on our operations and financial results. In addition, labor disputes involving our customers could affect our operations. If our customers experience slowdowns or closures because they are unable to negotiate labor contracts, our revenue and profitability could be negatively impacted. We could be required to record a material non-cash charge to income if our recorded intangible assets or goodwill are determined to be impaired. We have $134,789 of net definite-lived intangible assets on our consolidated balance sheet at December 31, 2023, which we expect will increase significantly as a result of the Omni Acquisition. Our definite-lived intangible assets primarily represent the value of customer relationships and non-compete agreements that were recorded in conjunction with our various acquisitions. We review our long-lived assets, such as our definite-lived intangible assets, for impairment whenever events or changes in circumstances indicate that the carrying amount may not be recoverable. Impairment is recognized on these assets when the estimated fair value is less than the carrying value. If such measurement indicates impairment, we would be required to record a non-cash impairment charge to our consolidated statement of comprehensive income in the amount that the carrying value of these assets exceeds the estimated fair value of the assets. 22


 
We also have $278,706 of goodwill on our consolidated balance sheet at December 31, 2023 and will have significantly more goodwill on our balance sheet as a result of the Omni Acquisition. Goodwill is assessed for impairment annually (or more frequently if circumstances indicate possible impairment) for each of our reporting units. This assessment includes comparing the estimated fair value of each reporting unit to the carrying value of the net assets assigned to the respective reporting unit. If the carrying value of the reporting unit exceeded the estimated fair value of the reporting unit, we would be required to record a non-cash impairment charge calculated as the amount by which the carrying value exceeds the reporting units estimated fair value. A non-cash impairment charge to our consolidated statement of comprehensive income could have a material adverse effect on our financial results. We operate in highly competitive and fragmented segments of our industry, and our business will suffer if we are unable to adequately address downward pricing pressures and other factors that may adversely affect our results of operations, growth prospects and profitability. The segments of the freight transportation industry in which we participate are highly competitive, very fragmented and historically have few barriers to entry. We compete with a large number of other asset-light logistics companies, asset- based carriers, integrated logistics companies, and third-party freight brokers. To a lesser extent, we also compete with integrated air cargo carriers and passenger airlines. Our competition ranges from small operators that compete within a limited geographic area to companies with substantially greater financial and other resources, including greater freight capacity. We also face competition from freight forwarders who decide to establish their own networks to transport expedited ground freight, as well as from logistics companies, Internet matching services and Internet and third-party freight brokers, and new entrants to the market. In addition, customers can bring in-house some of the services we provide. We believe competition is based primarily on quality service, price, available capacity, damage-free handling, on-time delivery, flexibility, reliability and security and transportation rates as well as the ability to acquire and maintain terminal facilities in desirable locations at reasonable rates. Many of our competitors periodically reduce their rates to gain business, especially during times of economic decline, which may limit our ability to maintain or increase or profit margins. In an effort to reduce costs, we have seen our customers solicit bids from multiple transportation providers and develop or expand internal capabilities for some of the services that we provide. In addition, competitors may pursue other strategies to gain a competitive advantage such as developing superior information technology systems or establishing cooperative relationships to increase their ability to address customer needs. The development of new information technology systems or business models could result in our disintermediation in certain businesses, such as freight brokerage. Furthermore, the transportation industry continues to consolidate. As a result of consolidation, our competitors may increase their market share and improve their financial capacity, and may strengthen their competitive positions relative to ours. Business combinations could also result in competitors providing a wider variety of services at competitive prices, which could adversely affect our financial performance. These competitive pressures may cause a decrease in our volume of freight, require us to lower the prices we charge for our services and adversely affect our results of operations, growth prospects and profitability. Difficulty in forecasting timing or volumes of customer shipments could adversely impact our margins and operating results and lead to difficulties in predicting liquidity. Customer satisfaction depends upon our ability to meet short-term customer requirements that can be difficult to predict and prepare for. Generally, we do not enter into long-term contracts with our customers. Accordingly, the demand from our customers may fluctuate from time to time, which makes it difficult for us to project future demands from our customers. As a result, we cannot guarantee that our current customers will continue to utilize our services or that they will continue at the same levels. Our success depends on receiving continuous orders from our customers. Personnel costs, one of our largest expense items, is highly variable as we must staff to meet uncertain short-term demand that may not align with long-term trends. As a result, short-term operating results could be disproportionately affected due to uncertainties with our customer requirements and the challenges of staffing appropriately. A significant portion of the combined company’s revenues will be derived from customers in industries, such as retail and technology, that exhibit shipping patterns that are tied closely to consumer demand and from customers in industries in which shipping patterns are dependent upon just-in-time production schedules. Therefore, the timing of the combined company’s revenues will be impacted by factors out of the combined company’s control, such as a sudden change in consumer demand for retail goods, changes in trade tariffs, product launches and/or manufacturing production delays. Additionally, many customers ship a significant portion of their goods at or near the end of a fiscal quarter and, therefore, we may not learn of decreases in revenues until late in a quarter. As a result, the combined company’s liquidity, cash flows and results of operations may be difficult to predict. 23


 
Higher prices by Leased Capacity Providers and other third-party transportation capacity providers could adversely impact the combined company’s margins and operating results. The combined company will be largely reliant on Leased Capacity Providers that lease their equipment to the combined company and third-party transportation capacity providers to perform its freight transportation and other operations. These providers can be expected to charge higher prices if market conditions warrant or to cover higher operating expenses. Our profitability and income from operations may be impacted if we are unable to pass on such provider price increases to our customers. Increased demand for over the road transportation services and changes in regulations may reduce available capacity and increase pricing for both Leased Capacity Providers and third-party transportation providers. In some instances we will have entered into fixed contract freight rates with customers and, in the event market conditions change and those contracted rates are below market rates, we may be required to provide transportation services at a loss. As a result of the Omni Acquisition, the combined company’s international operations subject us to operational and financial risks. As a result of the Omni Acquisition, the combined company will provide services within and between foreign countries on an increasing basis. Business outside of the U.S. is subject to various risks, including: • changes in tariffs, trade restrictions, and trade agreements; • compliance with the laws of numerous taxing jurisdictions where we conduct business, potential double taxation of our international earnings and potentially adverse tax consequences due to U.S. and foreign tax laws as they relate to our international business; • difficulties in managing or overseeing foreign operations and agents; • economic and political instabilities in some countries; • new and different sources of competition and laws and business practices favoring local competitors; • limitations on the repatriation of funds because of foreign exchange controls; • different liability standards; • intellectual property laws of countries that do not protect our rights in our intellectual property, including but not limited to, our proprietary information systems, to the same extent as the laws of the U.S.; • compliance with multiple, conflicting, ambiguous or evolving governmental laws and regulations, including employment, tax, privacy, anti-corruption, import/export, customs, anti-boycott, sanctions and embargoes, antitrust, data transfer, storage and protection, ESG and industry-specific laws and regulations, and our ability to identify and respond timely to compliance issues when they occur; and • the impact of uncertainties regarding the United Kingdom’s exit from the European Union (the “EU”) on regulations, current, taxes and operations, including possible disruptions to the sale of our services or the movement of our people between the United Kingdom, the EU and other locations. The occurrence or consequences of any of these factors may restrict our ability to operate in the affected region and/or decrease the profitability of our operations in that region. As we continue to expand our business internationally, we expose the combined company to increased risk of loss from foreign currency fluctuations, as well as longer accounts receivable payment cycles. Foreign currency fluctuations could result in currency exchange gains or losses or could affect the book value of our assets and liabilities. Furthermore, we may experience unanticipated changes to our income tax liabilities resulting from changes in geographical income mix and changing international tax legislation. We have limited control over these risks, and if we do not correctly anticipate changes in international economic and political conditions, we may not alter our business practices in time to avoid adverse effects. Our increased direct sales efforts to direct shippers and beneficial cargo owners could be viewed as a competitive threat by our current domestic forwarder customers. We are increasing our sales to direct shippers and beneficial cargo owners, which as a group are the primary customers of freight forwarders, 3PLs and other transportation intermediaries. These intermediaries are significant customers of our business in the United States. Our activities related to our increased direct sales efforts to direct shippers and beneficial cargo owners, as well as the potential acquisition of other businesses that may be perceived as competing with our customers, could harm relationships with our current customers, employees or suppliers, and could adversely affect our expenses, pricing, third-party relationships and revenues. Further, a loss of a significant customer could have a material adverse effect on our business, results of operations, financial condition and cash flows. 24


 
Reductions in the available supply or increases in the cost of new equipment may adversely impact our profitability and cash flows. We and our Leased Capacity Providers and ISPs may face difficulty in purchasing new equipment due to decreased supply or increased costs. Investment in new equipment is a significant part of our annual capital expenditures and we require an available supply of tractors, trailers, and other freight handling equipment from manufacturers to operate and grow our business. We may also be subject to shortages in raw materials that are required for the production of critical operating equipment and supplies, such as shortages in rubber or steel. Tractor and trailer manufacturers have experienced significant shortages of various component parts and supplies, forcing many manufacturers to reduce or suspend their production, which has led to a lower supply of tractors, trailers, and other equipment, higher prices, and lengthened trade cycles. In addition, the availability and price of our equipment may also be adversely affected in the future by regulations on newly manufactured equipment and engines. We are subject to regulations issued by the EPA and various state agencies, particularly the California Air Resources Board (“CARB”), that have required progressive reductions in exhaust emissions. We may become subject to new or more restrictive regulations, or differing interpretations of existing regulations, which may increase the cost of providing transportation services or adversely affect our results of operations. We are also unable to predict how any future changes in United States government policy will affect EPA and CARB regulation and enforcement. These regulations, the limited equipment availability, and other supply chain factors have resulted and could continue to result in higher prices for new equipment, which could have a material adverse effect on our business, financial condition, and results of operations, particularly our maintenance expense, mileage productivity, and driver retention. Because our Intermodal business depends heavily on freight transiting seaports and railheads, our operating results and financial condition are likely to be adversely affected by any reduction or deterioration in service at seaports or railheads. Our Intermodal business provides first- and last-mile high value container drayage services to and from seaports and railheads. Consequently, our ability to continue to expand our Intermodal transportation business is dependent upon the seaports and railheads’ capacity to handle Intermodal freight. Our business has, at times, been adversely affected by situations impacting one or more railheads or seaports, including congestion, labor shortages, slowdowns or stoppages, adverse weather conditions, changes to rail operations, or other factors that hinder the railheads and seaports to efficiently handle freight transiting their operations, and these situations may occur again in the future, which could have a material adverse effect on our results of operations and financial condition. We may have difficulty effectively managing our growth, which could adversely affect our business, results of operations and financial condition. Our growth strategy includes increasing freight volume from new and existing customers, improving our freight characteristics, implementing best practices and operational efficiencies, expanding our service offerings and pursuing strategic transactions. Our growth plans will place significant demands on our management and operating personnel. To manage our current and anticipated future growth effectively, we must continue to maintain, and may need to enhance, our operating and management information systems and information technology infrastructure, which will place additional demands on our resources and operations. Failure to manage our growth effectively could lead us to over-invest or under-invest in technology and operations; result in weaknesses in our infrastructure, systems, or controls; give rise to operational mistakes, losses, or loss of productivity or business opportunities; reduce customer satisfaction; limit our ability to respond to competitive pressures; or result in loss of employees and reduced productivity of remaining employees. If our management is unable to effectively manage our growth, our expenses may increase more than expected, our revenue could decline or may grow more slowly than expected, and we may be unable to implement our growth strategy. 25


 
We may not make future acquisitions or, if we do, we may not realize the anticipated benefits of future acquisitions and integration of these acquisitions may disrupt our business and occupy management. We have grown through acquisitions, and we may pursue opportunities to expand our business by acquiring other companies in the future. Our ability to grow revenues, earnings and cash flow depends in part upon our ability to identify and successfully acquire and integrate businesses at appropriate prices, realize anticipated synergies and business performance from such acquisitions. Appropriate targets for acquisition are difficult to identify and transactions are difficult to complete for a variety of reasons, including but not limited to, limited due diligence, high valuations, other interested parties, negotiations of the definitive documentation, satisfaction of closing conditions, the need to obtain antitrust or other regulatory approvals on acceptable terms, and availability of funding. There is no assurance that we will be successful in identifying, negotiating, consummating or integrating any future acquisitions. Additionally, we may not realize the anticipated benefits of any future acquisitions. Each acquisition has numerous risks including: • difficulty in integrating the operations and personnel of the acquired company; • unanticipated costs to support new business lines or separate legal entities; • disruption of our ongoing business, distraction of our management and employees from other opportunities and responsibilities due to integration issues; • additional indebtedness or the issuance of additional equity to finance future acquisitions, which could be dilutive to our shareholders; • inability to access capital markets on acceptable terms or at all; • potential loss of key customers or employees of acquired companies along with the risk of unionization of employees; • pricing pressure resulting from differing customer pricing practices of the acquired company or varying pricing dynamics in the acquired company's market; • inability to achieve the financial and strategic goals for the acquired and combined businesses; • potential impairment of tangible and intangible assets and goodwill acquired as a result of acquisitions; and • potential failure of the due diligence processes to identify significant issues with legal and financial liabilities and contingencies, among other things. The timing and number of acquisitions we pursue may also cause volatility in our financial results. In the event that we do not realize the anticipated benefits of an acquisition or if the acquired business is not successfully integrated, there could be a material adverse effect on our financial condition, results of operations, liquidity and cash flows. 26


 
Risks Relating to Omni Acquisition The Omni Acquisition may not achieve its intended benefits, and certain difficulties, costs or expenses may outweigh such intended benefits. We may be unable to realize all of the anticipated benefits of the Omni Acquisition. The success of the Company’s combination with Omni will depend, in part, on our ability to realize the anticipated benefits and synergies from reorganizing our corporate structure and combining the businesses of the Company and Omni following the Omni Acquisition, including cost and revenue synergies. The anticipated benefits and synergies of our combination with Omni may not be realized fully or at all, may take longer to realize than expected or could have other adverse effects that we do not currently foresee. We believe these risks are further heightened given the dispute with Omni, which was resolved prior to today, but which may make it more challenging than expected to operate the combined entity in a way that will achieve the previously anticipated benefits and synergies. Some of the assumptions that we have made, such as the tax outcomes of the contemplated pre-closing reorganization and the achievement of operating synergies, may not be realized. It is possible that the integration process could result in the loss of key Company or Omni employees, the loss of customers, the disruption of either company’s or both companies’ ongoing businesses, inconsistencies in standards, controls, procedures and policies, unexpected integration issues, higher than expected integration costs and an overall post-completion integration process that takes longer than originally anticipated. There could be potential unknown liabilities and unforeseen expenses associated with the Omni Acquisition that were not discovered in the course of performing due diligence or that arise from the contemplated pre-closing reorganization or the combination of the businesses. Specifically, the following issues, among others, must be addressed in integrating the operations of the company and Omni to realize the anticipated benefits of the Omni Acquisition so the combined company performs as expected and realizes its anticipated cost and revenue synergy opportunities: • combining the companies’ operations and corporate functions; • combining the businesses of the Company and Omni and meeting the capital requirements of the combined company following the merger, in a manner that permits the combined company to achieve cost savings and revenue synergies anticipated to result from the merger, the failure of which would result in the anticipated benefits of the merger not being realized in the time frame currently anticipated or at all; • integrating the companies’ personnel; • integrating the companies’ technologies; • integrating and unifying the offerings and services available to customers; • identifying and eliminating redundant and underperforming functions and assets; • harmonizing the companies’ operating practices, employee development and compensation programs, internal controls and other policies, procedures and processes; • maintaining existing agreements with customers, providers and vendors and avoiding delays in entering into new agreements with prospective customers, providers and vendors; • addressing possible differences in business backgrounds, corporate cultures and management philosophies; • consolidating the companies’ administrative and information technology infrastructure; • coordinating distribution and marketing efforts; • managing the movement of certain positions to different locations; • coordinating geographically dispersed organizations; and • effecting actions that may be required in connection with obtaining the requisite regulatory approvals. In addition, at times the attention of certain members of either company’s or both companies’ management and resources may be focused on the integration of the businesses of the two companies and diverted from day-to-day business operations or other opportunities that may have been beneficial to such company, which may disrupt our business. 27


 
Our Up-C structure places significant limitations on our cash flow because our principal asset is our interest in Opco, and, accordingly, we depend on distributions from Opco to pay our taxes and expenses, including payments under the Tax Receivable Agreement. As part of our umbrella partnership-C corporation (“Up-C”) structure with Omni, we are a holding company and our principal asset is our ownership of common units of our operating subsidiary, Clue Opco LLC (“Opco”). This structure is designed to enable us to obtain certain tax benefits, and 83.5% of such tax benefits are payable to certain holders of Omni under our tax receivable agreement with the holders of Omni and Opco (“Tax Receivable Agreement”). However, as a result of the Omni Acquisition, we have no independent means of generating revenue or cash flow, and our ability to pay taxes and operating expenses, and to service our liabilities, is dependent upon the financial results and cash flows of Opco and its subsidiaries, along with the distributions we receive from Opco. Opco intends to make payments to us out of available funds, and subject to limitations imposed under the agreements governing our indebtedness, and there can be no assurance that Opco and its subsidiaries will generate sufficient cash flow to distribute funds to us or that applicable state law and contractual restrictions will permit such distributions. Moreover, because of our Up-C structure, this financing arrangement can give rise to U.S. corporate income tax liabilities for us in respect of the formation of Opco, and subsequently as Opco makes cash distributions to us to the extent they are subject to certain technical regulations regarding disguised sales, subject to certain exceptions including for distributions of operating cash flows and leveraged distributions. In such an event, we would depend on further cash distributions from Opco in order to enable us to pay such tax liabilities. We also incur expenses related to our operations, which may be significant. We intend, as Opco’s sole manager, to cause Opco to make cash distributions to the owners of Opco membership interests so that we receive (i) an amount sufficient to allow us to fund all of our tax obligations in respect of taxable income allocated to us and (ii) distributions to cover our operating expenses, including any obligations to make payments under the Tax Receivable Agreement. When Opco makes distributions, the holders of Omni and the other members of Opco besides us are and will be entitled to receive proportionate distributions based on their economic interests in Opco’s common units at the time of such distributions. Opco’s ability to make such distributions may be subject to various limitations and restrictions, such as restrictions on distributions that would either violate any contract or agreement to which Opco is then a party, or any applicable law, or that would have the effect of rendering Opco insolvent or exceed the amounts that Opco is permitted to distribute under the agreements governing our indebtedness. If we do not have sufficient funds to pay tax or other liabilities or to fund our operations, we may have to borrow funds, which could materially and adversely affect our liquidity and financial condition and subject us to various restrictions imposed by any such indebtedness. To the extent that we are unable to make payments under the Tax Receivable Agreement for any reason, such payments generally will be deferred and will accrue interest until paid, but nonpayment for a specified period may constitute a material breach of a material obligation under the Tax Receivable Agreement and therefore accelerate payments due under the Tax Receivable Agreement. Any inability to pay tax or other liabilities or to fund our operations could have a material and adverse effect on our business, results of operations, financial condition and prospects. Failure to attract, motivate and retain executives and other key employees could diminish the anticipated benefits of the Omni Acquisition. The success of the Omni Acquisition will depend in part on the retention of personnel critical to the business and operations of the Company following the Omni Acquisition due to, for example, their technical skills or management expertise. Current and prospective employees of the Company and Omni may experience uncertainty about their future role with the Company and Omni until strategies with regard to these employees are announced or executed, which may impair our ability to attract, retain and motivate key management, sales, marketing, technical and other personnel following the Omni Acquisition. If we are unable to retain personnel, including our and Omni’s key management, who are critical to the successful integration and future operations of the companies, the combined company could face operational disruptions, loss of existing customers or loss of sales to existing customers, loss of key information, expertise or know-how, and unanticipated additional recruitment and training costs. In addition, the loss of key personnel could diminish the anticipated benefits of the Omni Acquisition. If key employees of the Company or Omni depart, the integration of the companies may be more difficult and our business following the Omni Acquisition may be harmed. Furthermore, we may have to incur significant costs in identifying, hiring and retaining replacements for departing employees and may lose significant expertise and talent relating to the business of each of the Company or Omni, and our ability to realize the anticipated benefits of the Omni Acquisition may be adversely affected. In addition, there could be disruptions to or distractions for the workforce and management associated with activities of labor unions or integrating employees into the combined company. No assurance can be given that we will be able to attract or retain key employees of the Company and Omni to the same extent that those companies have been able to attract or retain their own employees in the past. 28


 
We may not be able to retain customers or suppliers, or customers or suppliers may seek to modify contractual obligations with us, which could have an adverse effect on the combined company’s business and operations. Third parties may terminate or alter existing contracts or relationships with Omni or us. As a result of the Omni Acquisition, we may experience impacts on relationships with customers and suppliers that may harm our business and results of operations. Certain customers or suppliers may seek to terminate or modify contractual obligations following the Omni Acquisition whether or not contractual rights are triggered as a result of the Omni Acquisition. In particular, certain of our existing customers directly compete with Omni and, as a result, may react negatively to the Omni Acquisition. There can be no guarantee that customers and suppliers will remain with or continue to have a relationship with us or do so on the same or similar contractual terms following the Omni Acquisition. If any customers or suppliers seek to terminate or modify contractual obligations or discontinue the relationship with the combined company, then our business and results of operations may be harmed. If certain of our suppliers were to seek to terminate or modify an arrangement with us, then we may be unable to procure necessary supplies from other suppliers in a timely and efficient manner and on acceptable terms, or at all. We will incur significant transaction, merger-related and integration costs in connection with the Omni Acquisition. The Company has incurred a number of non-recurring costs associated with combining the operations of the two Company and Omni, as well as transaction fees and other costs related to the Omni Acquisition. These costs and expenses include fees paid to financial, legal and accounting advisors, severance and other potential employment-related costs, including retention and severance payments that may be made to certain of our employees and Omni employees, filing fees, printing expenses and other related charges. The Company will continue to incur integration costs following the Omni Acquisition as there are a large number of processes, policies, procedures, operations, technologies, facilities and systems that must be integrated. Although the Company expects that the elimination of duplicative costs, strategic benefits, additional income as well as the realization of other efficiencies related to the integration of the businesses may offset incremental transaction, merger-related and integration costs over time, any net benefit may not be achieved in the near term or at all. While we assumed that certain expenses would be incurred in connection with the Omni Acquisition and the other transactions contemplated by the Amended Merger Agreement, there are many factors beyond our control that could affect the total amount or the timing of the integration and implementation expenses. Significant demands will be placed on the Company and Omni as a result of the combination of the two companies. As a result of the combination of the Company and Omni, significant demands will be placed on the managerial, operational and financial personnel and systems of the Company and Omni. We cannot assure you that our and Omni’s respective systems, procedures and controls will be adequate to support the expansion of operations following and resulting from the combination of the two companies. The future operating results of the combined company will be affected by the ability of its officers and key employees to manage changing business conditions and to controls and reporting systems in response to the Omni Acquisition. Following the announcement of the Omni Acquisition, the price of our common stock decreased significantly. Continued downward pressure on our stock price may increase the risk of shareholder litigation and shareholder activism, which could divert management's attention and resources. Following the announcement of the Omni Acquisition, the market price of our common stock decreased substantially and is currently trading at significantly lower levels than prior to the announcement of the Omni Acquisition. As a consequence of this decrease, investors may, under the fear of suffering greater losses, be more inclined to sell their shares of the Company’s common stock more quickly and at greater discounts than otherwise would be the case in the absence of a sudden and significant decline in the stock price. Plaintiffs have, in the past, initiated securities class action litigation against a company following periods of volatility in the market price of its securities. We may in the future be the target of such litigation. Securities and derivative litigation, even without merit, defending against these claims could result in substantial costs and liabilities and divert management’s attention and resources. In addition, the recent volatility in our common stock has increased the risk of shareholder activism. For example, ClearBridge Investments, LLC publicly released a letter sent to our former Chairman and CEO and Lead Independent Director on August 18, 2023, with the purpose of urging the Board to reconsider the merger. Such shareholder activism, like securities litigation, could result in substantial costs and could divert management’s attention and resources. 29


 
Omni Holders are a significant holder of our common stock following completion of the Omni Acquisition. Following the completion of the Omni Acquisition, direct and certain indirect equity holders of Omni (“Omni Holders”) own approximately 16.5% of our common stock. If our shareholders approve the conversion of the preferred stock, then the Omni Holders will represent 35.0% of our common stock on a fully diluted, as-converted and as-exchanged basis. As a result, Omni Holders may be able to impact matters requiring shareholder approval. In addition, the existence of a large shareholder may have the effect of deterring hostile takeovers, delaying or preventing changes in control or changes in management, or limiting the ability of our other shareholders to approve transactions that they may deem to be in the best interests of our company. So long as the Omni Holders continue to control a significant amount of our common stock, they may continue to be able to impact matters requiring shareholder approval. In any of these matters, the interests of Omni Holders may differ or conflict with the interests of our other shareholders. Moreover, this concentration of stock ownership may also adversely affect the trading price of our common stock to the extent investors perceive a disadvantage in owning stock of a company with a large shareholder. The unaudited pro forma financial data included in the September 8-K is preliminary and does not reflect the changes to the transaction as a result of the Amended Merger Agreement. The combined company’s actual financial position and results of operations after the Omni Acquisition may differ materially from the unaudited pro forma financial data included in the September 8-K. The unaudited pro forma consolidated financial statements included in our Current Report on Form 8-K filed on September 20, 2023 (“September 8-K”) contain a variety of adjustments, assumptions and preliminary estimates and were not necessarily indicative of what the combined company’s actual financial position or results of operations would have been had the Omni Acquisition been completed on the dates indicated. In addition, the unaudited pro forma financial information included in the September 8-K were based in part on a variety of assumptions. These assumptions may not prove to be accurate, and other factors may affect the combined company’s results of operations or financial condition following the Omni Acquisition. Accordingly, the historical information and the unaudited pro forma financial information included in the September 8-K do not necessarily represent the combined company’s results of operations and financial condition had the Company and Omni operated as a combined entity during the periods presented, or of the combined company’s results of operations and financial condition after the combination of the Company and Omni. The combined company’s potential for future business success and operating profitability must be considered in light of the risks, uncertainties, expenses and difficulties typically encountered by recently combined companies. In preparing the unaudited pro forma financial information contained in the September 8-K, we gave effect to, among other items, the consummation of the Omni Acquisition, the notes offering, the consummation of the escrow merger and the assumption of the notes, the entrance into and the borrowings under the facilities expected to be entered into substantially concurrently with the closing of the Omni Acquisition and cash on hand. The unaudited pro forma financial information may not reflect all of the costs that are expected to be incurred by the Company and Omni in connection with the transactions. Prior to the Omni Acquisition, Omni was a privately-held company and its new obligations of being a part of a public company may require significant resources and management attention. Upon the closing of the Omni Acquisition, Omni and its subsidiaries became subsidiaries of the Company, and now need to comply with the Sarbanes-Oxley Act of 2002, as amended (“Sarbanes-Oxley”) and the rules and regulations subsequently implemented by the SEC and other regulatory bodies. As a private company, Omni’s internal controls were not designed to be in compliance with Sarbanes-Oxley or any other public company requirements. We will need to ensure that Omni establishes and maintains effective disclosure controls as well as internal controls and procedures for financial reporting, and such compliance efforts may be costly and may divert the attention of management. In the past, Omni identified significant deficiencies in the adequacy of its internal controls. We cannot assure you that, in the future, material weaknesses will not be identified that would cause management to change its current conclusion as to the effectiveness of the combined company’s internal controls. If we fail to create and maintain effective internal controls at Omni and its subsidiaries after the Omni Acquisition, we could report material weaknesses in the future, which would indicate that there is a reasonable possibility that our financial statements do not accurately reflect our financial condition. 30


 
We will be required to pay Omni Holders for certain tax savings we may realize, and we expect that the payments we will be required to make may be substantial. In connection with the closing of the Omni Acquisition, the Company, Opco, Omni Holders and certain other parties entered into the Tax Receivable Agreement, which sets forth the agreement among the parties regarding the sharing of certain tax benefits realized by the Company as a result of the transactions. Pursuant to the Tax Receivable Agreement, we will be generally obligated to pay certain Omni Holders 83.5% of (a) the total tax benefit that we realize as a result of increases in tax basis in Opco’s assets resulting from certain actual or deemed distributions and the future exchange of units of Opco for shares of securities of the Company (or cash) pursuant to the Opco’s limited liability company agreement, (b) certain pre-existing tax attributes of certain Omni Holders that are corporate entities for tax purposes, (c) the tax benefits that we realize from certain tax allocations that correspond to items of income or gain required to be recognized by certain Omni Holders, and (d) other tax benefits attributable to payments under the tax receivable agreement. Payment obligations under the Tax Receivable Agreement will rank pari passu with all unsecured obligations of the Company but senior to any future tax receivable or similar agreement entered into by the Company. These increases in existing tax basis and tax basis adjustments generated over time may reduce the amount of tax that the combined company would otherwise be required to pay in the future, although the IRS may challenge all or part of the validity of that tax basis, and a court could sustain such a challenge. Actual tax benefits realized by the combined company may differ from tax benefits calculated under the Tax Receivable Agreement as a result of the use of certain assumptions therein, including the use of an assumed weighted-average state and local income tax rate to calculate tax benefits. The payment obligation under the Tax Receivable Agreement is an obligation of the Company and not of Opco. While the amount of existing tax basis, the anticipated tax basis adjustments and the actual amount and utilization of tax attributes, as well as the amount and timing of any payments under the Tax Receivable Agreement, will vary depending upon a number of factors, including the timing of exchanges of Opco units for securities of the Company, the applicable tax rate, the price of the applicable securities of the Company at the time of exchanges, the extent to which such exchanges are taxable and the amount and timing of our income, we expect that the payments that we will be required to make under the Tax Receivable Agreement may be substantial. The payments under the Tax Receivable Agreement are not conditioned on the exchanging holders of Opco units or other Omni Holders continuing to hold ownership interests in us. We may not have discovered undisclosed liabilities of Omni, if any. In the course of the due diligence review of Omni that we conducted prior to the execution of the Merger Agreement, we may not have discovered, or may have been unable to quantify, undisclosed liabilities of Omni and its subsidiaries, if any, and the Company will not be indemnified for any of these liabilities. If Omni has undisclosed liabilities, we, as a successor owner, will be responsible for such undisclosed liabilities. Such undisclosed liabilities could have an adverse effect on the business, results of operations, financial condition and cash flows of the Company after the closing of the Omni Acquisition. Risks Relating to our Indebtedness Our substantial indebtedness, including that incurred in connection with the Omni Acquisition, could adversely affect our financial health and our ability to execute our business strategy. As of December 31, 2023, we had paid down our long term indebtedness related to our Credit Facility originating in September 2017. However, as a result of the consolidation of two variable interest entities created to finance the Omni Acquisition, we issued $725 million pursuant to a senior secured notes, $1,125 million in senior secured term loans to be used to finance the Omni Acquisition which was completed in January 2024. 31


 
In January 2024, we assumed $400 million pursuant to a senior secured revolving credit facility as part of the Omni Acquisition. We also assumed and refinanced Omni’s $1,200 million obligation due under a senior secured first lien credit facility and $80 million under a revolving credit facility, and $245 million due under Omni’s second lien secured subordinated term loan. Our substantial indebtedness could have important consequences including: • increasing our vulnerability to adverse general economic and industry conditions; • exposing us to interest rate risk; • limiting our flexibility in planning for, or reacting to, changes in the economy and our industry; • placing us at a competitive disadvantage compared to competitors with less indebtedness; • making it more difficult to borrow additional funds in the future to fund growth, acquisitions, working capital, capital expenditures and other purposes; and • potentially requiring us to dedicate a substantial portion of our cash flow from operations to payments on our indebtedness. Thereby reducing the availability of our cash flow to fund our other business needs. We receive debt ratings from the major credit rating agencies in the U.S. Factors that may impact our credit ratings include debt levels, planned asset purchases or sales and near-term and long-term production growth opportunities. Liquidity, asset quality, cost structure, reserve mix and commodity pricing levels could also be considered by the rating agencies. While we are focused on maintaining ratings from these agencies, we may be unable to do so. Any downgrade in our credit rating or the ratings of our indebtedness, or adverse conditions in the debt capital markets, could: • adversely affect the trading price of, or market for, our debt securities; • increase interest expense under our facilities; • Increase the cost of, and adversely affect our ability to refinance, our existing debt; and • adversely affect our ability to raise additional debt. The instruments governing our indebtedness impose certain restrictions on our business. The instruments governing our indebtedness contain certain covenants imposing restrictions on our business. These restrictions may affect our ability to operate our business, to plan for, or react to, changes in the market conditions or our capital needs and may limit our ability to take advantage of potential business opportunities as they arise. The restrictions placed on us include maintenance of an interest coverage ratio and limitations on our ability to incur certain secured debt, enter into certain sale and lease-back transactions and consolidate, merge, sell or otherwise dispose of all or substantially all of our assets. In addition, the instruments contain customary events of default upon the occurrence of which, after any applicable grace period, the indebtedness could be declared immediately due and payable. In such event, we may not have sufficient available cash to repay such debt at the time it becomes due, or be able to refinance such debt on acceptable terms or at all. Any of the foregoing could materially adversely affect our business, financial condition and results of operations. Servicing our debt requires a significant amount of cash, and we may not have sufficient cash flow from our business to pay our substantial debt. Our ability to make scheduled payments of the principal of, to pay interest on, and to refinance our debt, depends on our future performance, which is subject to economic, financial, competitive and other factors. Our business may not continue to generate cash flow from operations in the future sufficient to satisfy our obligations under our current indebtedness and any future indebtedness we may incur and to make necessary capital expenditures. If we are unable to generate such cash flow, we may be required to adopt one or more alternatives, such as reducing or delaying investments or capital expenditures, selling assets, refinancing or obtaining additional equity capital on terms that may be onerous or highly dilutive. Our ability to refinance our outstanding indebtedness or future indebtedness will depend on the capital markets and our financial condition at such time. We may not be able to engage in any of these activities or engage in these activities on desirable terms when needed, which could result in a default on our indebtedness. 32


 
Risks Relating to Information Technology and Systems If we fail to maintain our information technology systems, or if we fail to successfully implement new technology or enhancements, we may be at a competitive disadvantage and experience a decrease in revenues. We rely heavily on our information technology systems to efficiently run our business, and they are a key component of our growth strategy and competitive advantage. We, our customers and third parties increasingly store and transmit data by means of connected information technology systems. We expect our customers to continue to demand more sophisticated, fully integrated information systems from their transportation providers. To keep pace with changing technologies and customer demands, we must correctly interpret and address market trends and enhance the features and functionality of our information technology systems in response to these trends, which may lead to significant ongoing software development costs. We may be unable to accurately determine the needs of our customers and the trends in the transportation services industry or to design and implement the appropriate features and functionality of our information technology systems in a timely and cost-effective manner, which could put us at a competitive disadvantage and result in a decline in our efficiency, decreased demand for our services and a corresponding decrease in our revenues. In addition, we could incur software development costs for technology that is ultimately not deployed, and thus would require us to write-off these costs, which would negatively impact our financial results. Furthermore, as technology improves, our customers may be able to find alternatives to our services for matching shipments with available freight hauling capacity. Our information technology systems can also play an integral role in managing our internal freight and transportation information and creating additional revenue opportunities, including assessing available backhaul capacity. A failure to capture and utilize our internal freight and transportation information may impair our ability to service our existing customers or grow revenue. Our information technology systems are dependent upon cloud infrastructure providers, software-as-a-service providers, global communications providers, web browsers, telephone systems and other aspects of the internet infrastructure that have experienced significant system failures and outages in the past. While we take measures to ensure our major systems have redundant capabilities, our systems are susceptible to outages from fire, floods, power loss, telecommunications failures, data leakage, human error, break-ins, cyber-attacks and similar events. Though it is difficult to predict, the occurrence of any of these events could disrupt or damage our information technology systems and hamper our internal operations, impede our customers’ access to our information technology systems and adversely impact our customer service, volumes, and revenues and result in increased cost. In addition, we may be required to incur significant costs to protect against damage caused by these disruptions or security breaches in the future. Our business is subject to cybersecurity risks. Our operations depend on effective and secure information technology systems. Threats to information technology systems, including as a result of cyber-attacks and cyber incidents continue to grow. Cybersecurity risks could include, but are not limited to, malicious software, attempts to gain unauthorized access to our data and the unauthorized release, corruption or loss of our data and personal information, interruptions in communication, loss of our intellectual property or theft of our sensitive or proprietary technology, loss or damage to our data delivery systems, or other electronic security, including with our property and equipment. The security risks associated with information technology systems have increased in recent years because of the increased sophistication, activities and evolving techniques of perpetrators of cyber-attacks. These cybersecurity risks could: • Disrupt our operations and damage our information technology systems; • Subject us to various legal claims, penalties and fees by third parties; • Negatively impact our ability to compete; • Enable the theft or misappropriation of funds; • Cause the loss, corruption or misappropriation of proprietary or confidential information, expose us to litigation; and • Result in injury to our reputation, downtime, loss of revenue, and increased costs to prevent, respond to or mitigate cybersecurity events. 33


 
For example, in December 2020, we detected a ransomware incident (the “Ransomware Incident”) impacting our operational and information technology systems, which caused service delays for our customers. If another cybersecurity event occurs, such as the Ransomware Incident, it could harm our business and reputation and could result in a loss of customers. Likewise, data privacy breaches by employees and others who access our systems may pose a risk that sensitive customer or vendor data may be exposed to unauthorized persons or to the public, adversely impacting our customer service, employee relationships and our reputation. Furthermore, any failure to comply with data privacy, security or other laws and regulations could result in claims, legal or regulatory proceedings, inquires or investigations. While we continue to make efforts to evaluate and improve our systems and particularly the effectiveness of our security program, procedures and systems, it is possible that our business, financial and other systems could be compromised, which could go unnoticed for a prolonged period of time, and there can be no assurance that the actions and controls that we implement, or we cause third-party service providers to implement, will be sufficient to protect our systems, information or other property. Additionally, customers or third parties upon whom we rely on face similar threats, which could directly or indirectly impact our business and operations. The occurrence of a cyber-incident or attack could have a material adverse effect on our business, financial condition and results of operations. For more information about our cybersecurity oversight, see “Item 1C, Cybersecurity”. Issues related to the intellectual property rights on which our business depends, whether related to our failure to enforce our own rights or infringement claims brought by others, could have a material adverse effect on our business, financial condition and results of operations. We use both internally developed and purchased technologies in conducting our business. Whether internally developed or purchased, it is possible that users of these technologies could be claimed to infringe upon or violate the intellectual property rights of third parties. In the event that a claim is made against us by a third party for the infringement of intellectual property rights, a settlement or adverse judgment against us could result in increased costs to license the technology or a legal prohibition against our using the technology. Thus, our failure to obtain, maintain or enforce our intellectual property rights could have a material adverse effect on our business, financial condition and results of operations. We rely on a combination of intellectual property rights, including patents, copyrights, trademarks, domain names, trade secrets, intellectual property licenses and other contractual rights, to protect our intellectual property and technology. Any of our owned or licensed intellectual property rights could be challenged, invalidated, circumvented, infringed or misappropriated; our trade secrets and other confidential information could be disclosed in an unauthorized manner to third parties; or we may fail to secure the rights to intellectual property developed by our employees, contractors and others. Efforts to enforce our intellectual property rights may be time-consuming and costly, distract management’s attention and divert our resources, and ultimately be unsuccessful. Moreover, should we fail to develop and properly manage future intellectual property, this could adversely affect our market positions and business opportunities. 34


 
Risks Relating to Regulatory Environment A determination by regulators that our Leased Capacity Providers or third-party motor carriers are employees rather than independent contractors could expose us to various liabilities and additional ongoing expenses, and related litigation could subject us to substantial costs, which could have a material adverse effect on our results of operations and our financial condition. At times, the Internal Revenue Service, the Department of Labor and state authorities have asserted that independent contractor transportation capacity providers like our Leased Capacity Providers and third-party motor carriers are “employees,” rather than “independent contractors.” For example, the Department of Labor recently adopted a final rule for determining whether a worker is an employee or independent contractor under the Fair Labor Standards Act (“FLSA”), Similarly, the California Assembly Bill 5 (“California AB5”) provides a test for determining worker classification that is broadly viewed as expanding the scope of employee relationships and narrowing the scope of independent contractor relationships. Although no enforcement actions under California AB5 have been asserted against the Company, if the State of California seeks to re- classify our use of our Leased Capacity Providers or ISPs as employees, that result could materially increase our exposure under a variety of federal and state tax, workers’ compensation, unemployment benefits, labor, employment and tort laws, as well as our potential liability for employee benefits. In addition, such changes may be applied retroactively, and if so, we may be required to pay additional amounts to compensate for prior periods. Any of the above increased costs would adversely affect our business and operating results. In addition, California AB5 has been the subject of widespread national discussion and it is possible that other jurisdictions may enact similar laws. A determination by regulators that some or all of our Leased Capacity Providers or third-party motor carriers are employees rather than independent contractors could expose us to various liabilities and additional ongoing expenses, including but not limited to, the cost of assets to be operated by employee drivers, employment-related expenses such as workers’ compensation insurance coverage and reimbursement of work-related expenses. Our exposure could include prior period compensation, as well as potential liability for employee benefits and tax withholdings. In addition, the topic of the classification of individuals as employees or independent contractors has gained increased attention among the plaintiffs’ bar and certain states have recently seen numerous class action lawsuits filed against transportation companies that engage independent contractors, some of which have resulted in significant damage awards and/or monetary settlements for workers who have been allegedly misclassified as independent contractors. The legal and other costs associated with any of these matters can be substantial and could have a material adverse effect on our results of operations and our financial condition. Claims for property damage, personal injuries or workers’ compensation and related expenses could significantly reduce our earnings. Under DOT regulations, we are liable for bodily injury and property damage caused by Leased Capacity Providers and employee drivers while they are operating equipment under our various motor carrier authorities. The potential liability associated with any accident can be severe and occurrences are unpredictable. For vehicle liability, we retain a portion of the risk. Below is a summary of our risk retention on vehicle liability insurance coverage maintained by us up to $10,000 (in thousands): Risk Retention Frequency Layer Policy Term Expedited Freight LTL business $ 5,000 Occurrence/Accident¹ $0 to $5,000 10/1/2023 to 10/1/2024 Truckload business $ 5,000 Occurrence/Accident¹ $0 to $5,000 10/1/2023 to 10/1/2024 LTL, Truckload and Intermodal businesses $ 5,000 Policy Term Aggregate² $5,000 to $10,000 10/1/2023 to 10/1/2024 Intermodal $ 1,000 Occurrence/Accident¹ $0 to $1,000 10/1/2023 to 10/1/2024 ¹ For each and every accident/incident, the Company is responsible for damages and defense up to these amounts, regardless of the number of claims associated with any accident/incident. ² During the Policy Term, the Company is responsible for damages and defense within the stated Layer up to the stated, aggregate amount of Company Risk Retention before insurance will contribute. 35


 
Also, from time to time, when brokering freight, we may face claims for the “negligent selection” of outside, contracted carriers that are involved in accidents, and we maintain third-party liability insurance coverage with a $100 deductible per occurrence for our brokered services. Additionally, we maintain workers’ compensation insurance with a self- insured retention of $500 per occurrence. We cannot guarantee that our self-insurance retention levels will not increase and/or that we may have to agree to more unfavorable policy terms as a result of market conditions, poor claims experience or other factors. We could incur claims in excess of our policy limits or incur claims not covered by our insurance. Any claims beyond the limits or scope of our insurance coverage may have a material adverse effect on us. Because we do not carry “stop loss” insurance, a significant increase in the number of claims that we must cover under our self-insurance retainage could adversely affect our profitability. In addition, we may be unable to maintain insurance coverage at a reasonable cost or in sufficient amounts or scope to protect us against losses. We face risks related to self-insurance and third-party insurance that can be volatile to our earnings. We self-insure a significant portion of our claim’s exposure and related expenses for cargo loss, employee medical expense, bodily injury, workers’ compensation and property damage, and maintain insurance with insurance companies above our limits of self-insurance. Self-insurance retention and other limitations are detailed in Part II, Item 7, under “Self-Insurance Loss Reserves.” Because of these significant self-insured exposures, insurance and claims expense may fluctuate significantly from period to period. Additionally, our ability to obtain and maintain adequate insurance and the cost of such insurance may be affected by significant claims and conditions in the insurance market over which we have no control. Historically, the trucking industry has experienced significant increases in the cost of liability insurance and in the median verdict of trucking accidents. If the cost of insurance increases, we may decide to discontinue certain insurance coverage, reduce our level of coverage or increase our deductibles/retentions to offset the cost increase. In addition, our existing types and levels of insurance coverage could become difficult or impossible to obtain in the future. The occurrence of an event that is not fully covered by insurance, the loss of insurance coverage or a material increase in the cost of insurance could have a material adverse effect on our business, financial condition, results of operations and cash flows. We accrue for the costs of the uninsured portion of pending claims, based on the nature and severity of individual claims and historical claims development trends. Estimating the number and severity of claims, as well as related judgment or settlement amounts is inherently difficult. We may fail to establish sufficient insurance reserves and adequately estimate for future insurance claims. This, along with legal expenses, incurred but not reported claims, and other uncertainties can cause unfavorable differences between actual self-insurance costs and our reserve estimates. Our failure to comply with various applicable federal and state employment and labor laws and regulations could have a material, adverse impact on our business, financial condition and results of operations. Various federal and state employment and labor laws and regulations govern our relationships with our employees. These laws and regulations relate to matters such as employment discrimination, wage and hour laws, requirements to provide meal and rest periods or other benefits, family leave mandates, employee and independent contractor classification rules, requirements regarding working conditions and accommodations to certain employees, citizenship or work authorization and related requirements, insurance and workers’ compensation rules, healthcare laws, scheduling notification requirements and anti-discrimination and anti-harassment laws. While the scope of these laws and regulations are subject to change in all jurisdictions, California routinely makes changes to the scope of such laws and regulations, many of which may be strictly enforced, and some of which have been in the past, and may be in the future, implemented on a retrospective basis (meaning we may not have an opportunity to change our employment practices in advance to avoid non-compliance). Complying with these laws and regulations, including ongoing changes thereto, subjects us to substantial expense and non-compliance could expose us to significant liabilities. In particular, we have been subject to employment litigation with respect to classification and wage and hour issues in the past and have wage and hour litigation currently pending. While we have not incurred material losses with respect to this litigation in the past, we may be subject to material claims in the future. 36


 
We operate in a regulated industry, and increased costs of compliance with, or liability for violation of, existing or future regulations and enforcement could have a material adverse effect on our business. The DOT and various state and federal agencies have been granted broad regulatory powers over our business in the United States, and we are licensed by the DOT and U.S. Customs. Additionally, our Canada business activities are subject to the similar laws and regulations of Canada and its provinces, including the effects of the United States-Mexico-Canada Agreement (“USMCA”), a trade agreement between the United States, Mexico and Canada to replace the North American Free Trade Agreement (“NAFTA”), which took effect on July 1, 2020. There can be no assurance that the ongoing transition from NAFTA to the USMCA will not adversely impact our business or disrupt our operations. If we are found to be out of compliance with any applicable regulations, our licenses may be revoked, or we could be subject to substantial fines or penalties and to civil and criminal liability. The transportation industry is subject to legislative and regulatory changes that can affect the economics of our business by requiring changes in operating practices or influencing the demand for, and the cost of providing, transportation services. The Federal Motor Carrier Safety Administration (“FMCSA”) established the Compliance, Safety, Accountability initiative (“CSA”) motor carrier oversight program under which drivers and fleets are evaluated based on certain safety-related standards. The FMCSA monitors hours of service (“HOS”) regulations which govern the work hours of commercial drivers and adopted a rule that requires commercial drivers to maintain hours-of-service records with an electronic logging device. At any given time, there are also other proposals for safety-related standards that are pending legislative or administrative approval or adoption. If additional or more stringent standards are adopted, such may result in a reduction of the pool of qualified drivers available to us and to other motor carriers in our industry. If we experience safety and fitness violations, our safety and fitness scores could be adversely impacted, and our fleets could be ranked poorly as compared to our peers. A reduction in our safety and fitness scores or those of our contracted drivers could also reduce our competitiveness in relation to other companies that have higher scores. In addition, there may be changes in applicable federal or state tax or other laws or interpretations of those laws. If this happens, we may incur additional taxes, as well as higher workers’ compensation and employee benefit costs, and possibly penalties and interest for prior periods. This could have an adverse effect on our results of operations. The FMCSA’s CSA and SMS initiatives could adversely impact our ability to hire qualified drivers or contract with qualified Leased Capacity Providers or third-party motor carriers, meet our growth projections and maintain our customer relationships, each of which could adversely impact our results of operations. The FMCSA’s CSA is an enforcement and compliance program designed to monitor and improve commercial motor vehicle safety by measuring the safety record of both the motor carrier and the driver. These measurements are scored and used by the FMCSA to identify potential safety risks and to direct enforcement action. CSA scores are dependent upon safety and compliance experience, which could change at any time. In addition, the safety standards prescribed in CSA could change and our ability as well as third-party motor carriers’ ability to maintain an acceptable score could be adversely impacted. Public disclosure of certain CSA scores was restricted through the enactment of the Fixing America’s Surface Transportation Act of 2015 (the “FAST Act”) on December 4, 2015; however, the FAST Act does not restrict public disclosure of all data collected by the FMCSA. The FMCSA is currently reviewing CSA methodology to address deficiencies identified by the National Academy of Sciences, including the possibility of weak or negative correlation between current safety improvement categories and vehicle crash risk. Nevertheless, if we receive unacceptable CSA scores, and this data is made available to the public, our relationships with our customers could be damaged, which could result in a loss of business. Likewise, the requirements of SMS could also shrink the industry’s pool of drivers as those with unfavorable scores could leave the industry. As a result, the costs to attract, train and retain qualified drivers, Leased Capacity Providers or third- party carriers could increase. In addition, a shortage of qualified drivers could increase driver turnover, decrease asset utilization, limit growth and adversely impact our results of operations. 37


 
We are subject to various environmental laws and regulations, including legislative and regulatory responses to climate change; and costs of compliance with, or liabilities for violations of, existing or future laws and regulations could significantly increase our costs of doing business. Our operations are subject to environmental laws and regulations dealing with, among other things, the handling of hazardous materials, discharge and retention of storm water, and emissions from our vehicles. We operate in industrial areas, where truck terminals and other industrial activities are located, and where groundwater or other forms of environmental contamination may have occurred. Our operations involve the risks of fuel spillage, environmental damage, and hazardous waste disposal, among others. If we are involved in a spill or other accident involving hazardous substances, or if we are found to be in violation of applicable environmental laws or regulations, it could significantly increase our cost of doing business. Under specific environmental laws and regulations, we could be held responsible for all of the costs relating to any contamination at our past or present terminals and at third-party waste disposal sites. If we fail to comply with applicable environmental laws and regulations, we could be subject to substantial fines or penalties and to civil and criminal liability. In addition, as societal concerns regarding climate change and carbon emissions become more prevalent, federal and local governments and our customers are taking action in response. This increased focus on sustainability may result in new regulations and customer requirements that could negatively affect our financial results. This could cause us to incur additional direct costs or to make changes to our operations in order to comply with any new regulations and customer requirements, as well as increased indirect costs or loss of revenue resulting from, among other things, our customers incurring additional compliance costs that affect our costs and revenues. We could also lose revenue if our customers divert business from us because we have not complied with their sustainability requirements or accommodated related requests. These costs, changes and loss of revenue could have a material adverse effect on our business, financial condition and results of operations. Even without any new legislation or regulation, increased public concern regarding greenhouse gases emitted by transportation carriers could harm the reputations of companies operating in the transportation logistics industries and shift consumer demand toward more locally sourced products and away from our services. Risks and requirements related to transacting business in foreign countries may result in increased liabilities, including penalties and fines as well as reputational harm. As a result of the Omni Acquisition, we will be exposed to trade and economic sanctions and other restrictions imposed by the United States or other governments or organizations. The U.S. Departments of Justice, Commerce, State and Treasury, and other foreign authorities have a broad range of civil and criminal penalties they may seek to impose against corporations and individuals for violations of economic sanctions laws, export control laws, the Foreign Corrupt Practices Act (“FCPA”) and other federal statutes and regulations, including the International Traffic in Arms Regulations and those established by the Office of Foreign Assets Control (“OFAC”), and similar or more restrictive foreign laws, rules and regulations, which may also apply to the combined company. Under these laws and regulations, the government may require export licenses, or impose restrictions that would require modifications to business practices, including cessation of business activities in sanctioned countries or with sanctioned persons or entities, and modifications to compliance programs, which may increase compliance costs. Failure to implement changes may subject the combined company to fines, penalties and other sanctions. We have in place policies related to FCPA, OFAC, export controls and similar laws and regulations, but we cannot assure you that our employees, consultants, sales agents, or associates will not engage in unlawful conduct for which we may be held responsible or that our business partners will not engage in conduct that could affect their ability to perform their contractual obligations and result in our being held liable for such conduct. Violation of laws or regulations may result in increased liabilities including penalties and fines as well as reputational harm. 38


 
We may be subject to governmental export and import controls that could impair its ability to compete in international markets and subject it to liability if it violates such controls. There are political and trade tensions among a number of the world’s major economies in which the combined company will operate. These tensions have resulted in the implementation of tariff and non-tariff trade barriers and sanctions, including the use of export control restrictions and sanctions against certain countries, individuals and companies. Any increase in the use of export control restrictions and sanctions to target certain countries, regions and entities or any expansion of the extraterritorial jurisdiction of export control laws could impact our ability to compete globally. In addition, measures adopted by an affected country to counteract impacts of another country’s actions or regulations could lead to legal liability to multinational companies, including the combined company. For example, in January 2021, China adopted a blocking statute that, among other matters, entitles Chinese entities incurring damages from a multinational’s compliance with foreign laws to seek civil remedies. In February 2022, due to the military conflicts between Russia and Ukraine, several major economies, including the United States, the United Kingdom and the European Union imposed economic sanctions against Russia and certain Russian persons and entities. Depending on future developments of global trade tensions, such regulations, rules or measures may have an adverse impact on the combined company’s business and operations, and it may incur significant legal liability and financial losses as a result. Any change in export or import regulations, economic sanctions or related legislation or change in the countries, governments, persons, vessels or technologies, including semiconductors, targeted by such regulations, could result in decreased use of the combined company’s services by existing or potential users with international operations. Any decreased use of the combined company’s services or limitation on the combined company’s ability to export its customers’ products would likely adversely affect the combined company’s business, operating results and financial results. If our employees were to unionize, our operating costs would likely increase. None of our employees are currently represented by a collective bargaining agreement. However, we have no assurance that our employees will not unionize in the future, which could increase our operating costs and force us to alter our operating methods. This could have a material adverse effect on our operating results. Our charter and bylaws and provisions of Tennessee law could discourage or prevent a takeover that may be considered favorable. Our charter and bylaws and provisions of Tennessee law may discourage, delay or prevent a merger, acquisition or change in control that may be considered favorable. These provisions could also discourage proxy contests and make it more difficult for shareholders to elect directors and take other corporate actions. Among other things, these provisions: • authorize us to issue preferred stock, the terms of which may be determined at the sole discretion of the Board and may adversely affect the voting or economic rights of our shareholders; and • establish advance notice requirements for nominations for election to the Board and for proposing matters that can be acted on by shareholders at a meeting. Our charter and bylaws and provisions of Tennessee law may discourage transactions that otherwise could provide for the payment of a premium over prevailing market prices for our Common Stock and also could limit the price that investors are willing to pay in the future for shares of our Common Stock. 39


 
Item 1B. Unresolved Staff Comments None. 40


 
Item 1C. Cybersecurity We recognize the critical importance of cybersecurity in protecting our business and our stakeholders’ information. We are committed to maintaining a robust cybersecurity risk management program and implementing a comprehensive strategy to mitigate cyber threats and vulnerabilities. Our cybersecurity policies, standards, processes and practices are fully integrated into our overall enterprise risk management program, as described below. This disclosure outlines our cybersecurity risk management approach, strategy, and governance structure. The Board and the Audit Committee of the Board (“Audit Committee”) are actively involved in oversight of our cybersecurity risk management. In general, we seek to address cybersecurity risks through a comprehensive, cross-functional approach that is focused on protecting our security and the information that we collect as well as proactively identifying and preventing cybersecurity threats. Cybersecurity Risk Management and Strategy Our cybersecurity program is focused on protecting critical assets, including data, systems and applications; minimizing the impact of cyberattacks; understanding and preparing for the evolving threat landscape and complying with applicable law. The program includes the following key areas: • Governance: As discussed in more detail under the heading “Governance,” the Board delegated oversight of cybersecurity risk management to the Audit Committee, which regularly interacts with our Chief Information Security Officer (“CISO”), other members of management and relevant management committees and councils, including the Information Security Governance team and the Cybersecurity Risk Management team. • Collaborative Approach: We have implemented a comprehensive, cross-functional approach to identifying, preventing and mitigating cybersecurity threats and incidents, while also continuously improving our cybersecurity program and maintaining a strong cybersecurity posture. Key to this approach is to broadly assess the potential impact of cybersecurity incidents on business operations and financial stability as well as any legal and regulatory requirements regarding cybersecurity. • Technical Safeguards: We deploy technical safeguards that are designed to protect our information systems from cybersecurity threats, including firewalls, intrusion detection and prevention systems, encryption, access controls, secure coding practices and other security controls, which are regularly evaluated and improved through vulnerability assessments and penetration testing designed to identify weaknesses in our systems and networks. • Incident Response and Recovery Planning: We have a dedicated Incident Response Team dedicated to responding to and recovering from cybersecurity incidents. • Third-Party Risk Management: We maintain a comprehensive, risk-based approach to identifying and overseeing cybersecurity risks presented by third parties, including our vendors who handle our data and systems through due diligence and vendor assessments. • Education and Awareness: We provide regular, training for all employees and contractors, which is designed to equip our personnel with effective tools to address cybersecurity threats, and to communicate our evolving information security policies, standards, processes and practices. We regularly identify and assess cybersecurity risks through a comprehensive program that includes: • Vulnerability assessments and penetration testing: We conduct regular vulnerability assessments and penetration testing to identify and address weaknesses in our systems and networks. • Threat intelligence: We subscribe to threat intelligence feeds and maintain relationships with security partners to stay informed about emerging cyber threats. • Third-party risk assessments: We engage various outside consultants, including contractors, assessors, auditors, outside attorneys and other third parties to assist us in identifying, assessing and managing cybersecurity risks. We conduct initial and regular due diligence on third-party vendors who handle our data and systems. • Business impact analysis: We regularly assess the potential impact of cyberattacks on our business operations and financial stability. • Legal and regulatory risk assessment: We assess the legal and regulatory risks associated with cybersecurity incidents and ensure compliance with applicable laws and regulations. 41


 
Governance As discussed above, our cybersecurity governance structure is integrated into several facets of us, which include: • Board of Directors: The Board has ultimate oversight responsibility for cybersecurity. The Board has delegated to the Audit Committee the responsibility for monitoring and overseeing our cybersecurity and other information technology risks, controls, strategies and procedures. • Audit Committee: The Audit Committee is responsible for monitoring the effectiveness of our information system controls and security, including a periodic review of our cybersecurity and other information technology risks, controls, initiatives and action plans. • Chief Information Security Officer (CISO): Casey O’Malley is our CISO and is responsible for the day-to- day management of the cybersecurity program. Casey has had a distinguished career holding IT management positions since 2015 and has been employed in the cybersecurity field since 2001. Casey holds a Bachelor of Science in Information Technology from Penn State University. • Information Security Governance: The Information Security Governance team is comprised of our senior executives and oversees the development and implementation of the cybersecurity strategy. • Cybersecurity Risk Management Team: The Cybersecurity Risk Management Team is responsible for identifying, assessing, and mitigating cybersecurity risks. • Incident Response Team: The Incident Response Team is responsible for responding to and recovering from cyberattacks. The management team reports to the Board on cyber risk quarterly. Reports include: • Overall cybersecurity posture: Current state of our security controls and identified vulnerabilities. • Incident reports: Summary of recent cyber incidents, including their nature, impact, and mitigation efforts. • Risk assessments: Updated assessments of potential cyber threats and their potential impact on us. • Security budget and resource allocation: Plans and investments for maintaining and enhancing our cybersecurity program. The management team is required to update the Board immediately once a material breach occurs. The Board is provided timely updates until the incident is considered resolved. Management evaluates cyber incidents based on their materiality, considering factors such as: • Financial impact: Potential losses in revenue, profits, or assets. • Reputational damage: Impact on our brand image and customer trust. • Regulatory compliance concerns: Potential violations of data privacy regulations or other legal requirements. • Operational disruption: Impact on business continuity and ability to deliver services. Based on the materiality assessment, we determine the appropriate disclosure to regulatory agencies, stakeholders, and the public, ensuring transparency and minimizing potential harm. Cybersecurity threats, including as a result of any previous cybersecurity incidents have in the past affected our business. On December 15, 2020, we detected a ransomware incident (the “Ransomware Incident”) impacting our operational and information technology systems, which caused service delays for our customers. We suffered unexpected costs and impacts from the Ransomware Incident and may in the future incur costs in connection with any future cybersecurity incidents, including infrastructure investments, remediation efforts and legal claims resulting from the above. It is reasonably likely to affect us, including our business strategy, results of operations or financial condition. For more information about our cybersecurity risks, see Item 1A, Risk Factors - “Our business is subject to cybersecurity risks.” 42


 
Item 2. Properties Our headquarters are in Greeneville, Tennessee and we have additional general offices in Atlanta, Georgia and Columbus, Ohio. As of December 31, 2023, we owned six facilitates, including the Columbus, Ohio general office and lease 152 facilities, including the general office in Atlanta, Georgia and our corporate headquarters in Greeneville, Tennessee. We consider each of our facilities to be in good condition and adequate for its present use. We believe in the event that we need additional facilities, we will be able to purchase or lease facilities on terms and costs similar to those of competitors within the transportation industry. Our principal facilities as of December 31, 2023 were as follows: Location Segment Leased (square feet) Owned (square feet) Number of Doors Atlanta, Georgia Expedited Freight 152,000 115 Chicago, Illinois Expedited Freight 125,000 108 Columbus, Ohio Expedited Freight 146,000 175 Columbus, Ohio Corporate 240,000 Dallas, Texas Expedited Freight 223,000 134 Los Angeles, California Expedited Freight 253,000 56 Miami, Florida Expedited Freight 111,000 39 Newark, New Jersey Expedited Freight 133,000 36 Phoenix, Arizona Expedited Freight 103,000 24 San Francisco, California Expedited Freight 136,000 22 In addition to our owned and leased facilities, we partner with independent agents in 30 cities where the agents handle the freight for us on a commission basis. Item 3. Legal Proceedings On September 26, 2023, Rodney Bell, Michael A. Roberts and Theresa Woods, three shareholders of Forward Air, filed a complaint (the “Shareholder Complaint”) against us and certain of its directors and officers in the Third District Chancery Court sitting in Greeneville, Tennessee. The Shareholder Complaint alleges, among other things, that our shareholders have the right to vote on certain transactions contemplated by the Merger Agreement and sought an injunction against the consummation of the transaction until a shareholder vote was held. The court initially granted a temporary restraining order enjoining the transactions contemplated by the Merger Agreement but later dissolved it on October 25, 2023. Thereafter and as described below, on January 25, 2024, the parties to the Amended Merger Agreement completed the Omni Acquisition. The case remains pending. On October 31, 2023, Omni filed a complaint (the “Omni Complaint”) against us and certain of its direct and indirect subsidiaries in the Court of Chancery in the State of Delaware. The Omni Complaint alleged, among other things, that we breached our obligation to close the transactions contemplated by the Merger Agreement and sought specific performance to compel us to close and related declaratory relief. On January 22, 2024, we, Omni, and certain other parties entered into a Settlement and Release Agreement (the “Settlement Agreement”), settling all litigation claims that were the subject of proceedings pending in the matter of Omni Newco, LLC v Forward Air Corporation, et al, No. 2023-1104 (Del. Ch.) (the “Transaction Litigation”) asserted under the Merger Agreement among us, Omni and the other parties thereto, and stipulating to the dismissal of the Transaction Litigation. Pursuant to the Settlement Agreement, the parties agreed to enter into Amendment No. 1. On January 25, 2024, we, Omni, and certain other parties completed the Omni Acquisition. For more information about the Omni Acquisition, refer to “Item 7 - Management’s Discussion and Analysis of Financial Condition and Results of Operations – Omni Acquisition.” 43


 
From time to time, we are also a party to other litigation incidental to and arising in the normal course of our business, most of which involve claims for personal injury and property damage related to the transportation and handling of freight, or workers’ compensation. For more information about our insurance program and legal proceedings, see Item 1A, Risk Factors - “Claims for property damage, personal injuries or workers’ compensation and related expenses could significantly reduce our earnings.” and “We face risks related to self-insurance and third-party insurance that can be volatile to our earnings.”, and “Our failure to comply with various applicable federal and state employment and labor laws and regulations could have a material, adverse impact on our business, financial condition and results of operations.”, Item 7, Management’s Discussion and Analysis of Financial Condition and Results of Operations - Critical Accounting Estimates, and Item 8, Financial Statements and Supplementary Data - Commitments and Contingencies. Item 4. Mine Safety Disclosures Not applicable. Part II Item 5. Market for Registrant’s Common Equity, Related Shareholder Matters and Issuer Purchases of Equity Securities Our Common Stock trades on The Nasdaq Global Select Stock Market™ under the symbol “FWRD.” There were approximately 968 shareholders of record of our Common Stock as of March 12, 2024. There are no material restrictions on our ability to declare dividends. Unregistered Sales of Securities None of our securities were sold during fiscal year 2023 without registration under the Securities Act. Issuer Purchases of Equity Securities The Company did not repurchase any of its equity securities during the three months ended December 31, 2023. 44


 
Stock Performance Graph The following graph compares the percentage change in the cumulative shareholder return on our Common Stock with The Nasdaq Trucking and Transportation Stocks Index and The Nasdaq Global Select Stock Market™ Index commencing on the last trading day of December 2018 and ending on the last trading day of December 2023. The graph assumes a base investment of $100 made on December 31, 2018 and the respective returns assume reinvestment of all dividends. The comparisons in this graph are required by the SEC and, therefore, are not intended to forecast or necessarily be indicative of any future return on our Common Stock. The performance graph and related information shall not be deemed “soliciting material” or be “filed” with the Securities and Exchange Commission, nor shall such information be incorporated by reference into any future filing under the Securities Act or the Exchange Act, except to the extent that the Company specifically incorporates it by reference into such filing. Period Ending In de x V al ue Stock Performance Forward Air Corporation Nasdaq Trucking and Transportation Stocks Index Nasdaq Global Select Stock Market Index 2018 2019 2020 2021 2022 2023 50 100 150 200 250 300 2018 2019 2020 2021 2022 2023 Forward Air Corporation $ 100 $ 128 $ 140 $ 221 $ 191 $ 115 Nasdaq Trucking and Transportation Stocks Index 100 120 120 145 116 143 Nasdaq Global Select Stock Market Index 100 141 194 239 161 233 Item 6. [Reserved] 45


 
Item 7. Management’s Discussion and Analysis of Financial Condition and Results of Operations This section of this Form 10-K generally discusses our results of operations and financial condition for the year ended December 31, 2023. For a discussion of similar topics for the years ended December 31, 2022 and December 31, 2021, please refer to “Item 7 - Management's Discussion and Analysis of Financial Condition and Results of Operations” in our Form 10-K, filed on March 1, 2023, which is incorporated herein by reference. Overview We are a leading asset-light freight provider of transportation services, including LTL, truckload and intermodal drayage services across the United States and in Canada and Mexico. We offer premium services that typically require precision execution, such as expedited transit, delivery during tight time windows and special handling. We utilize an asset-light strategy to minimize our investments in equipment and facilities and to reduce our capital expenditures. Our services are classified into two reportable segments: Expedited Freight and Intermodal. Our Expedited Freight segment provides expedited regional, inter-regional and national LTL services. Expedited Freight also offers customers local pick-up and delivery and other services including truckload, shipment consolidation and deconsolidation, warehousing, customs brokerage and other handling. We plan to grow our LTL geographic footprint through greenfield start-ups as well as through acquisitions. Our Intermodal segment provides first- and last-mile high value intermodal container drayage services both to and from seaports and railheads. Intermodal also offers dedicated contract and CFS warehouse and handling services, and in select locations, linehaul and LTL services. We plan to grow our Intermodal geographic footprint through acquisitions as well as through greenfield start-ups where no suitable acquisition is available. Our operations, particularly our network of hubs and terminals, represent substantial fixed costs. Consequently, our ability to increase our earnings depends in significant part on our ability to increase the amount of freight and the revenue per pound or shipment for the freight shipped or moved through our network. Additionally, our earnings depend on the growth of other services, such as LTL pickup and delivery, which will allow us to maintain revenue growth in a challenging freight environment. We continue to focus on creating synergies across our services, particularly with services offered in our Expedited Freight reportable segment. Synergistic opportunities include the ability to share resources, in particular our fleet resources. We monitor and analyze a number of key operating statistics in order to manage our business and evaluate our financial and operating performance. These key operating statistics are defined below and are referred to throughout the discussion of the financial results of our Expedited Freight and Intermodal reportable segments. Our key operating statistics should not be interpreted as better measurements of our results than income from operations as determined under GAAP. Within our Expedited Freight reportable segment, our primary revenue focus is to increase density, which is shipment and tonnage growth within our existing LTL network. Increases in density allow us to maximize our asset utilization and labor productivity, which we measure over many different functional areas of our operations including linehaul load factor and door pounds handled per hour. In addition to our focus on density and operating efficiencies, it is critical for us to obtain an appropriate yield, which is measured as revenue per hundredweight, on the shipments we handle to offset our cost inflation and support our ongoing investments in capacity and technology. Revenue per hundredweight is also a commonly-used indicator for general pricing trends in the LTL industry and can be influenced by many other factors, such as changes in fuel surcharges, weight per shipment and length of haul. Therefore, changes in revenue per hundredweight may not necessarily indicate actual changes in underlying base rates. We regularly monitor the components of our pricing, including base freight rates, accessorial charges and fuel surcharges. The fuel surcharge is generally designed to offset fluctuations in the cost of the petroleum-based products used in our operations and is indexed to diesel fuel prices published by the U.S. Department of Energy. The impact of fuel on our results of operations depends on the relationship between the applicable surcharge, the fuel efficiency of our Company drivers, and the load factor achieved by our operation. Fluctuations in fuel prices in either direction could have a positive or negative impact on our margins, particularly in our LTL business where the weight of a shipment subject to the fuel surcharge on a given trailer can vary materially. We believe our yield management process focused on account level profitability, and ongoing improvements in operating efficiencies, are both key components of our ability to grow profitably. 46


 
The key operating statistics necessary to understand the operating results of our Expedited Fright reportable segment are described below in more detail: Tonnage - Total weight of shipments in pounds. The level of freight tonnage is affected by economic cycles and conditions, customers’ business cycles, changes in customers’ business practices and capacity in the truckload market. Weight Per Shipment - Total pounds divided by the number of shipments. Fluctuations in weight per shipment can indicate changes in the mix of freight we receive from our customers, as well as changes in the number of units included in a shipment. Generally, increases in weight per shipment indicate higher demand and overall increased economic activity. Changes in weight per shipment can also be influenced by shifts between LTL and other modes of transportation, such as truckload, in response to capacity, service and pricing issues. Fluctuations in weight per shipment generally have an inverse effect on our revenue per hundredweight, as a decrease in weight per shipment will typically cause an increase in revenue per hundredweight. Revenue Per Hundredweight - Network revenue per every 100 pounds of shipment weight. Our LTL transportation services are generally priced based on weight, commodity, and distance. Our pricing policies are reflective of the services we provide, and can be influenced by competitive market conditions. Changes in the freight profile factors such as average shipment size, average length of haul, freight density, and customer and geographic mix can impact the revenue per hundredweight. Fuel surcharges and intercompany revenue between Network and Truckload are included in this measurement. Revenue Per Shipment - Network revenue divided by the number of shipments. Fuel surcharges and intercompany revenue between Network and Truckload are included in this measurement. Average Length of Haul - Total miles between origin and destination service centers for all shipments, with miles based on the size of shipments. Length of haul is used to analyze our tonnage and pricing trends for shipments with similar characteristics. Changes in length of haul generally have a direct effect on our revenue per hundredweight, as an increase in length of haul will typically cause an increase in revenue per hundredweight. Within our Intermodal reportable segment, our primary revenue focus is to increase the number of shipments. The key operating statistic necessary to understand the operating results of our Intermodal reportable segment is described below in more detail: Drayage Revenue Per Shipment - Intermodal revenue divided by the number of drayage shipments. Revenue derived from container freight station warehouse and handling, and linehaul and LTL services is excluded from this measurement. Fuel surcharges and accessorial charges are included in this measurement. Trends and Developments Intermodal Acquisitions In May 2022, we acquired certain assets and liabilities of Edgmon Trucking, LLC (“Edgmon”) for $40,993 and a potential earn-out of up to $5,000, based on the achievement of certain profit contribution milestones over a nineteen month period, beginning May 31, 2022. The nineteen month period ended on December 31, 2023 and the certain profit contribution milestones were not achieved during that period. Edgmon, headquartered in Kent, Washington, operates a terminal in Kent and a yard in Seattle, servicing both the Port of Seattle and the Port of Tacoma. The acquisition of Edgmon marks our first Intermodal location on the West Coast, a key area of expansion in the Intermodal strategic growth plan. The acquisition was funded using cash flows from operations. The results of Edgmon have been included in our consolidated financial statements as of and from the date of acquisition. The associated goodwill has been included in our Intermodal reportable segment. 47


 
Expedited Freight Acquisitions In January 2023, we acquired certain assets of Land Air Express, Inc. (“Land Air”) for $56,567. Land Air, headquartered in Bowling Green, Kentucky, offers a variety of less-than-truckload services including guaranteed, standard, exclusive, same day, hot shot and pickup and delivery, and operates in over 25 terminals across the United States. The acquisition of Land Air is expected to accelerate the expansion of our national terminal footprint, particularly in the middle part of the United States, and strategically position us to better meet the current and future needs of customers. The acquisition was funded using cash flow from operations and proceeds from our credit facility. The results of Land Air have been included in our Consolidated Financial Statements as of and from the date of acquisition. The associated goodwill has been included in our Expedited Freight reportable segment. Omni Acquisition In January 2024, we acquired Omni for a combination of (a) $20 million in cash and (b) (i) common equity consideration representing 5,135 shares of our common stock on an as-converted and as-exchanged basis and (ii) non-voting, convertible perpetual preferred equity consideration representing, if our shareholders approve, an additional 8,880 shares of our common stock on an as-exchanged basis. Omni, headquartered in Dallas, Texas, is an asset-light, high-touch logistics and supply chain management company with customer relationships in high-growth end markets. Omni delivers domestic and international freight forwarding, fulfillment services, customs brokerage, distribution, and value-added services for time- sensitive freight to U.S.-based customers operating both domestically and internationally. See Note 3, Acquisitions, to our Consolidated Financial Statements for more information about our acquisitions. Fuel We depend heavily upon the availability of adequate diesel fuel supplies, and recently, fuel availability and prices have fluctuated significantly. Fuel availability and prices can be impacted by factors beyond our control, such as natural or man- made disasters, adverse weather conditions, political events, economic sanctions imposed against oil-producing countries or specific industry participants, disruptions or failure of technology or information systems, price and supply decisions by oil producing countries and cartels, terrorist activities, armed conflict, tariffs, sanctions, other changes to trade agreements and world supply and demand imbalance. Through our fuel surcharge programs, we have been able to mitigate the impact of fluctuations in fuel prices. Our fuel surcharge rates are set weekly based on the national average for fuel prices as published by the U.S. Department of Energy and our fuel surcharge table. In periods of changing fuel prices, our fuel surcharges vary by different degrees and may not fully offset fuel price fluctuations or may result in higher than expected increases in revenue. Fuel shortages, changes in fuel prices, and the potential volatility in fuel surcharge revenue may impact our results of operations and overall profitability. Fuel surcharge revenue as a percentage of operating revenues decreased to 18.9% for the year ended December 31, 2023 compared to 19.3% for the year ended December 31, 2022, as a result of changes in fuel prices. Economy Our business is highly susceptible to changes in economic conditions. Our products and services are directly tied to the production and sale of goods and, more generally, to the North American economy. Participants in the transportation industry have historically experienced cyclical fluctuations in financial results due to economic recessions, downturns in the business cycles of customers, volatility in the prices charged by third-party carriers, interest rate fluctuations and other U.S. and global macroeconomic developments. During economic downturns, reductions in overall demand for transportation services will likely reduce demand for our services and exert downward pressure on our rates and margins. In periods of strong economic growth, overall demand may exceed the available supply of transportation resources. While this may present an opportunity to increase economies of scale in our network and enhanced pricing and margins, these benefits may be lessened by increased network congestion and operating inefficiencies. 48


 
Like other providers of freight transportation services, our business has been impacted by the macroeconomic conditions of the past year. Industry freight volumes, as measured by the Cass Freight Index, decreased in 2023 compared to 2022. Transportation rates continued to decline throughout 2023 as carrier capacity exceeded shipper demand in the United States. While recently elevated inventory levels have largely stabilized, shippers continue to closely monitor consumer spending and carefully manage inventory restocking activities. Consecutive quarters of weak consumer demand have nearly eliminated the challenges from port congestion and transportation equipment shortages as seen in prior years. Despite the weak demand, new vessel deliveries continue to add capacity and new vessel deliveries are expected to continue in the near term. Recent global disruptions have impacted the capacity market, and the disruptions are expected to continue, although the timeline to resolution remains unclear. The air freight market has seen an increase in capacity resulting from increased commercial flight activity to support elevated consumer travel. Intermodal volumes, heavily influenced by United States imports, have declined in 2023 due to inflation, customer demand and a shift of spending by consumers from goods to services. For Truckload, the capacity contraction has created a sustained market of depressed spot market truckload rates with modest signs of improvement. These trends drove a decline in the volume of freight shipped by our customers and placed pressure on rates in a soft freight environment. While these trends have continued through the early months of 2024, industry projections expect a slight improvement in the fundamentals within the freight market in the second half of 2024. 49


 
Results from Operations Year Ended December 31, 2023 compared to Year Ended December 31, 2022 The following table sets forth our consolidated financial data for the years ended December 31, 2023 and 2022 (in thousands): Year Ended December 31, 2023 December 31, 2022 Change Percent Change Operating revenue: Expedited Freight $ 1,096,958 $ 1,260,121 $ (163,163) (12.9) % Intermodal 274,043 419,718 (145,675) (34.7) Eliminations and other operations (266) (205) (61) (29.8) Operating revenue 1,370,735 1,679,634 (308,899) (18.4) Operating expenses: Purchased transportation 586,195 730,412 (144,217) (19.7) Salaries, wages, and employee benefits 287,566 302,759 (15,193) (5.0) Operating leases 87,413 85,290 2,123 2.5 Depreciation and amortization 57,405 42,552 14,853 34.9 Insurance and claims 50,133 47,478 2,655 5.6 Fuel expense 22,004 26,956 (4,952) (18.4) Other operating expenses 191,809 196,596 (4,787) (2.4) Total operating expenses 1,282,525 1,432,043 (149,518) (10.4) Income (loss) from continuing operations: Expedited Freight 116,040 192,583 (76,543) (39.7) Intermodal 25,327 56,874 (31,547) (55.5) Other operations (53,157) (1,866) (51,291) (2,748.7) Income from continuing operations 88,210 247,591 (159,381) (64.4) Other expense: Interest expense, net (31,571) (5,138) (26,433) (514.5) Total other expense (31,571) (5,138) (26,433) 514.5 Income from continuing operations before income taxes 56,639 242,453 (185,814) (76.6) Income tax expense 13,836 63,039 (49,203) (78.1) Net income from continuing operations 42,803 179,414 (136,611) (76.1) Income from discontinued operation, net of tax 124,548 13,777 110,771 804.0 Net income and comprehensive income $ 167,351 $ 193,191 $ (25,840) (13.4) % 50


 
Operating Revenues Operating revenues decreased $308,899, or 18.4% to $1,370,735 for the year ended December 31, 2023 compared to $1,679,634 for the same period in 2022. The revenue decrease was primarily driven by lower revenue from our Expedited Freight segment of $163,163 due to decreased Network and Truckload revenue, and from our Intermodal segment of $145,675. The results for our two reportable segments are discussed in detail in the following sections. Operating Expenses Operating expenses decreased $149,518, or 10.4%, to $1,282,525 for the year ended December 31, 2023 compared to $1,432,043 for the same period in 2022. The decrease was primarily driven by a decrease in purchased transportation of $144,217, and a decrease in salaries, wages and employee benefits of $15,193 in both our Expedited Freight and Intermodal segments, partially offset by due diligence, transaction and integration costs related to the acquisition of Omni. Purchased transportation expense includes our Leased Capacity Providers, third-party motor carriers and capacity secured by transportation intermediaries, while Company-employed drivers are included in salaries, wages and employee benefits. Purchased transportation expense primarily decreased due to fewer Network miles, Intermodal drayage shipments and Truckload brokerage loads in 2023 as compared to the same period in 2022. In addition, we utilized fewer third-party motor carriers in 2023 as compared to the same period in 2022. Salaries, wages and employee benefits decreased primarily due to a decrease in the reserve for incentive compensation, partially offset by an increase in the reserve for group health insurance claims, incremental Company drivers hired and an increase in salaries and wages compared to the same period in 2022. Income from Continuing Operations and Segment Operations Income from continuing operations decreased $159,381, or 64.4%, to $88,210 for the year ended December 31, 2023, compared to $247,591 for the same period in 2022. The decrease was primarily driven by a decrease in income from continuing operations in our Expedited Freight segment, Intermodal segment, and Other Operations of $76,543, $31,547 and $51,291. Interest Expense, net Interest expense, net was $31,571 for the year ended December 31, 2023 compared to $5,138 for the same period in 2022. The increase in interest expense was due to the interest accrued on both the Senior Secured Notes and Senior Secured Term Loan Facility while held in escrow. Both debt instruments were entered into in order to finance a portion of the cash consideration payable for the Omni Acquisition and the costs and expenses incurred in connection with the transaction. A partial offset of the accrued interest was the interest income earned on the reinvestment of the proceeds from the Senior Secured Notes and Senior Term Loan Facility into a short-term instrument while held in escrow. In addition to the interest accrued on the Senior Secured Notes and Senior Secured Term Loan Facility, the variable interest rate on our outstanding borrowings under our existing credit facility was higher in 2023 than in 2022. The weighted-average interest rate on the borrowings under our existing credit facility was 6.34% and 2.77% for the year ended December 31, 2023 and 2022, respectively. Income Taxes on a Continuing Basis The effective tax rate on a continuing basis for the year ended December 31, 2023 was 24.4%, compared to a rate of 26.0% for the same period in 2022. The lower effective tax rate for the year ended December 31, 2023 was primarily due to a decrease in the non-deductible compensation in 2023 compared to the same period in 2022 and a provision to return benefit adjustment recorded in 2023 compared to a provision to return expense adjustment recorded in 2022. Income from Discontinued Operation, net of tax Income from discontinued operation, net of tax increased $110,771, or 804.0%, to $124,548 for the year ended December 31, 2023 compared to $13,777 for the same period in 2022. The increase was primarily driven by the sale of our Final Mile business in December 2023 that resulted in a gain on sale of $155,829. Net Income As a result of the foregoing factors, net income decreased $25,840, or 13.4%, to $167,351 for the year ended December 31, 2023 compared to $193,191 for the same period in 2022. 51


 
Expedited Freight - Year Ended December 31, 2023 compared to Year Ended December 31, 2022 The following table sets forth our financial data of the Expedited Freight segment for the years ended December 31, 2023 and 2022 (unaudited and in thousands): Year Ended December 31, 2023 Percent of Revenue December 31, 2022 Percent of Revenue Change Percent Change Operating revenue: Network 1 $ 845,949 77.1 % $ 947,817 75.2 % $ (101,868) (10.7) % Truckload 159,513 14.6 221,979 17.6 (62,466) (28.1) Other 91,496 8.3 90,325 7.2 1,171 1.3 Total operating revenue 1,096,958 100.0 1,260,121 100.0 (163,163) (12.9) Operating expenses: Purchased transportation 511,525 46.6 624,994 49.6 (113,469) (18.2) Salaries, wages and employee benefits 226,528 20.7 233,876 18.6 (7,348) (3.1) Operating leases 61,728 5.6 53,339 4.2 8,389 15.7 Depreciation and amortization 37,414 3.4 27,058 2.1 10,356 38.3 Insurance and claims 38,294 3.5 33,924 2.7 4,370 12.9 Fuel expense 10,884 1.0 10,962 0.9 (78) (0.7) Other operating expenses 94,545 8.6 83,385 6.6 11,160 13.4 Total operating expenses 980,918 89.4 1,067,538 84.7 (86,620) (8.1) Income from operations $ 116,040 10.6 % $ 192,583 15.3 % $ (76,543) (39.7) % 1 Network revenue is comprised of all revenue, including linehaul, pickup and/or delivery, and fuel surcharge revenue, excluding accessorial and Truckload revenue. 52


 
Expedited Freight Operating Statistics Year Ended December 31, 2023 December 31, 2022 Percent Change Business days 254 255 (0.4) % Tonnage 1,2 Total pounds 2,678,334 2,793,756 (4.1) Pounds per day 10,545 10,956 (3.8) Shipments 1,2 Total shipments 3,340 3,654 (8.6) Shipments per day 13.1 14.3 (8.4) Weight per shipment 802 764 5.0 Revenue per hundredweight 3 $ 31.80 $ 34.23 (7.1) Revenue per hundredweight, ex fuel 3 $ 24.48 $ 25.98 (5.8) Revenue per shipment 3 $ 255.06 $ 261.68 (2.5) Revenue per shipment, ex fuel 3 $ 196.32 $ 198.62 (1.2) 1 In thousands 2 Excludes accessorial and Truckload products 3 Includes intercompany revenue between the Network and Truckload revenue streams 53


 
Operating Revenues Expedited Freight operating revenue decreased $163,163, or 12.9%, to $1,096,958 for the year ended December 31, 2023 from $1,260,121 for the same period in 2022. The decrease was driven by decreased Network and Truckload revenue. Network revenue decreased due to a 3.8% decrease in pounds per day and a 5.8% decrease in revenue per hundredweight excluding fuel as compared to the same period in 2022. The decrease in tonnage reflects an increase in weight per shipment of 5.0% on 8.4% fewer shipments per day. The decrease in tonnage is due to softer market demand for our services driven by the weak freight environment while the increase in weight per shipment was the result of more dense freight in our network driven by a change in the mix of services provided to customers. Fuel surcharge revenue decreased $34,299 or 14.9% as a result of the decline in the average price of fuel and a decrease in tonnage in our Network. Truckload revenue decreased $62,466 primarily due to the challenged market conditions that led to decreased customer demand for our services. Other revenue, which includes accessorial revenue, warehousing and terminal handling, increased $1,171 due to targeted initiatives, partially offset by the fewer number of shipments. Purchased Transportation Expedited Freight purchased transportation expense decreased by $113,469, or 18.2%, to $511,525 for the year ended December 31, 2023 from $624,994 for the same period in 2022. Expedited Freight purchased transportation was 46.6% of Expedited Freight operating revenue for the year ended December 31, 2023 compared to 49.6% for the same period in 2022. Expedited Freight purchased transportation includes Leased Capacity Providers, third-party motor carriers and transportation intermediaries, while expenses for Company-employed drivers are included in salaries, wages and employee benefits. The decrease in purchased transportation expense was primarily due to lower volumes in Network and Truckload and the change in the mix of freight capacity purchased from Leased Capacity Providers, third-party motor carriers, and transportation intermediaries for Network and Truckload services. For the year ended December 31, 2023, 64.8%, 30.4% and 4.8% of our freight capacity was purchased from Leased Capacity Providers, third-party motor carriers and transportation intermediaries and Company-employed drivers, respectively for Network and Truckload. This compares to 67.2%, 29.4% and 3.4%, respectively, for the same period in 2022. Salaries, Wages, and Employee Benefits Expedited Freight salaries, wages and employee benefits decreased by $7,348, or 3.1%, to $226,528 for the year ended December 31, 2023 from $233,876 for the same period in 2022. Salaries, wages and employee benefits were 20.7% of Expedited Freight operating revenue for the year ended December 31, 2023 compared to 18.6% for the same period in 2022. The decrease in salaries, wages and employee benefits expense was primarily due to a decrease in the reserve for incentive compensation, partially offset by incremental Company drivers hired in the first half of 2023 and an increase in salaries and wages compared to the same period in 2022. Operating Leases Expedited Freight operating leases increased $8,389, or 15.7%, to $61,728 for the year ended December 31, 2023 from $53,339 for the same period in 2022. Operating leases were 5.6% of Expedited Freight operating revenue for the year ended December 31, 2023 compared to 4.2% for the same period in 2022. The increase in operating lease expense was primarily due to higher facility expense as a result of new locations added in the first half of 2023 and higher facility operating costs for the year ended December 31, 2023 compared to the same period in 2022. Depreciation and Amortization Expedited Freight depreciation and amortization increased $10,356, or 38.3%, to $37,414 for the year ended December 31, 2023 from $27,058 for the same period in 2022. Depreciation and amortization expense as a percentage of Expedited Freight operating revenue was 3.4% for the year ended December 31, 2023 compared to 2.1% for the same period in 2022. The increase in depreciation and amortization expense was primarily due to an increase in equipment depreciation for the year ended December 31, 2023 compared to the same period in 2022 as a result of purchasing and placing in service new equipment in 2023. 54


 
Insurance and Claims Expedited Freight insurance and claims expense increased $4,370, or 12.9%, to $38,294 for the year ended December 31, 2023 from $33,924 for the same period in 2022. Insurance and claims as a percentage of Expedited Freight operating revenue was 3.5% for the year ended December 31, 2023 compared to 2.7% for the same period in 2022. The increase in insurance and claims expense was primarily due to an increase in equipment repair claims and insurance premiums, partially offset by a decrease in cargo claims for the year ended December 31, 2023 as compared to the same period in 2022. See additional discussion over the consolidated change in self-insurance reserves in the “Other Operations” section below. Fuel Expense Expedited Freight fuel expense decreased $78, or 0.7%, to $10,884 for the year ended December 31, 2023 from $10,962 for the same period in 2022. Fuel expense was 1.0% of Expedited Freight operating revenue for the year ended December 31, 2023 compared to 0.9% for the same period in 2022. Expedited Freight fuel expense decreased primarily due to the decline in the average price of fuel, partially offset by additional miles driven by Company-employed drivers during the year ended December 31, 2023. Other Operating Expenses Expedited Freight other operating expenses increased $11,160, or 13.4%, to $94,545 for the year ended December 31, 2023 from $83,385 for the same period in 2022. Other operating expenses were 8.6% of Expedited Freight operating revenue for the year ended December 31, 2023 compared to 6.6% for the same period in 2022. Other operating expenses include contract labor, equipment maintenance, facility expenses, legal and professional fees and other over-the-road costs. The increase in other operating expenses was primarily due to an increase in contract labor, professional fees, software license and subscription fees, tolls and indirect taxes, partially offset by a decrease in maintenance and repair expense for the year ended December 31, 2023 compared to the same period in 2022. Income from Operations Expedited Freight income from operations decreased by $76,543, or 39.7%, to $116,040 for the year ended December 31, 2023 compared to $192,583 for the same period in 2022. Expedited Freight income from operations was 10.6% of operating revenue for the year ended December 31, 2023, compared to 15.3% for the same period in 2022. The decrease in income from operations as a percentage of operating revenue was driven by decreased tonnage and revenue per hundredweight excluding fuel combined with lower fuel surcharge revenue, partially offset by the mix of freight capacity purchased from Leased Capacity Providers, third-party motor carriers and transportation intermediaries and Company-employed drivers for Network and Truckload for the year ended December 31, 2023 compared to the same period in 2022. 55


 
Intermodal - Year Ended December 31, 2023 compared to Year Ended December 31, 2022 The following table sets forth our financial data of the Intermodal segment for the years ended December 31, 2023 and 2022 (unaudited and in thousands): Year Ended December 31, 2023 Percent of Revenue December 31, 2022 Percent of Revenue Change Percent Change Operating revenue $ 274,043 100.0 % $ 419,718 100.0 % $ (145,675) (34.7) % Operating expenses: Purchased transportation 74,941 27.3 105,656 25.2 (30,715) (29.1) Salaries, wages and employee benefits 66,925 24.4 73,406 17.5 (6,481) (8.8) Operating leases 25,685 9.4 31,950 7.6 (6,265) (19.6) Depreciation and amortization 19,991 7.3 15,393 3.7 4,598 29.9 Insurance and claims 10,320 3.8 9,087 2.2 1,233 13.6 Fuel expense 11,121 4.1 15,993 3.8 (4,872) (30.5) Other operating expenses 39,733 14.5 111,359 26.5 (71,626) (64.3) Total operating expenses 248,716 90.8 362,844 86.4 (114,128) (31.5) Income from operations $ 25,327 9.2 % $ 56,874 13.6 % $ (31,547) (55.5) % Intermodal Operating Statistics Year Ended December 31, 2023 December 31, 2022 Percent Change Drayage shipments 274,997 347,066 (20.8) % Drayage revenue per shipment $ 913 $ 1,118 (18.3) % 56


 
Operating Revenues Intermodal operating revenue decreased $145,675, or 34.7%, to $274,043 for the year ended December 31, 2023, from $419,718 for the same period in 2022. The decrease in operating revenues was primarily attributable to a 20.8% decrease in drayage shipments and an 18.3% decrease in drayage revenue per shipment over the same period in 2022. The decrease in drayage shipments and corresponding lower accessorial revenue to support customer needs was primarily due to the challenged market conditions that led to decreased customer demand for our services for the year ended December 31, 2023 compared to the same period in 2022. In addition, fuel surcharge revenue decreased $17,876 or 33.4% over the same period, as a result of the decline in the average price of fuel. Purchased Transportation Intermodal purchased transportation decreased $30,715, or 29.1%, to $74,941 for the year ended December 31, 2023 from $105,656 for the same period in 2022. Purchased transportation was 27.3% of Intermodal operating revenues for the year ended December 31, 2023 compared to 25.2% for the same period in 2022. Intermodal purchased transportation includes Leased Capacity Providers, third-party motor carriers, while expenses for Company-employed drivers are included in salaries, wages and employee benefits. The decrease in purchased transportation expense was primarily due to fewer drayage shipments and the change in the mix of freight capacity purchased from Leased Capacity Providers and third-party motor carriers compared to the same period in 2022. Salaries, Wages, and Employee Benefits Intermodal salaries, wages and employee benefits decreased $6,481, or 8.8%, to $66,925 for the year ended December 31, 2023 from $73,406 for the same period in 2022. Salaries, wages and employee benefits were 24.4% of Intermodal operating revenue for the year ended December 31, 2023 compared to 17.5% for the same period in 2022. The decrease in salaries, wages and employee benefits expense was primarily due to a decrease in the reserve for incentive compensation and fewer Company- employed drivers in response to lower volumes, partially offset by higher salaries and wages as compared to the same period in 2022. Operating Leases Intermodal operating leases decreased $6,265, or 19.6%, to $25,685 for the year ended December 31, 2023, from $31,950 for the same period in 2022. Operating leases were 9.4% of Intermodal operating revenue for the year ended December 31, 2023 compared to 7.6% in the same period in 2022. The decrease in operating leases expense was primarily due to lower equipment expense incurred to support the decreased accessorial revenues for the year ended December 31, 2023 compared to the same period in 2022. Depreciation and Amortization Intermodal depreciation and amortization increased $4,598, or 29.9%, to $19,991 for the year ended December 31, 2023, from $15,393 for the same period in 2022. Depreciation and amortization expense as a percentage of Intermodal operating revenue was 7.3% for the year ended December 31, 2023 compared to 3.7% for the same period in 2022. The increase in depreciation and amortization expense was primarily due to the additional depreciation and amortization expense as a result of the equipment and intangible assets acquired in connection with the acquisitions completed in 2022. Insurance and Claims Intermodal insurance and claims expense increased $1,233, or 13.6%, to $10,320 for the year ended December 31, 2023 from $9,087 for the same period in 2022. Insurance and claims were 3.8% of Intermodal operating revenue for the year ended December 31, 2023 compared to 2.2% for the same period in 2022. The increase in insurance and claims expense was primarily due to an increase in vehicle liability and equipment repair claims for the year ended December 31, 2023 compared to the same period in 2022. See additional discussion over the consolidated change in self-insurance reserves in the “Other Operations” section below. 57


 
Fuel Expense Intermodal fuel expense decreased $4,872, or 30.5%, to $11,121 for the year ended December 31, 2023 from $15,993 for the same period in 2022. Fuel expense was 4.1% of Intermodal operating revenue for the year ended December 31, 2023 compared to 3.8% for the same period in 2022. Intermodal fuel expense decreased due to fewer miles driven by Company- employed drivers and the decrease in the average price of fuel during the year ended December 31, 2023 compared to the same period in 2022. 58


 
Other Operating Expenses Intermodal other operating expenses decreased $71,626, or 64.3%, to $39,733 for the year ended December 31, 2023 from $111,359 for the same period in 2022. Other operating expenses as a percentage of Intermodal revenue for the year ended December 31, 2023 was 14.5%, compared to 26.5% for the same period in 2022. Other operating expenses include contract labor, equipment maintenance, facility expenses, legal and professional fees and accessorial storage costs. The decrease in other operating expenses was driven by lower accessorial storage costs incurred as a result of decreased accessorial revenues, maintenance and repair expense, tolls and professional fees, partially offset by higher contract labor, software license and subscription fees and warehouse supplies for the year ended December 31, 2023 compared to the same period in 2022. Income from Operations Intermodal income from operations decreased by $31,547, or 55.5%, to $25,327 for the year ended December 31, 2023 compared to $56,874 for the same period in 2022. Income from operations as a percentage of Intermodal operating revenue was 9.2% for the year ended December 31, 2023 compared to 13.6% in the same period in 2022. The decrease in income from operations as a percentage of operating revenue was driven by lower drayage revenue per shipment on fewer drayage shipments, partially offset by the change in mix of freight capacity purchased from Leased Capacity Providers, third-party motor carriers and Company-employed drivers. 59


 
Other operations - Year Ended December 31, 2023 compared to Year Ended December 31, 2022 Other operating activity included a $53,157 operating loss for the year ended December 31, 2023 compared to a $1,866 operating loss for the same period in 2022. The change in the operating loss was primarily driven by $57,490 of professional fees incurred for due diligence, transaction and integration costs incurred in connection with the acquisition of Omni, an increase in the reserves for group health insurance claims, an increase in the reserves for workers compensation claims and an increase in the reserves for vehicle liability claims, partially offset by the reversal of an accrual for an incentive program established for certain employees in 2021. The increase in the self-insurance reserve for vehicle liability claims was due to the unfavorable loss development factor of historical claims. Critical Accounting Policies and Estimates Our consolidated financial statements have been prepared in accordance with United States generally accepted accounting principles (“GAAP”). The preparation of financial statements in accordance with GAAP requires management to make judgments, estimates and assumptions that affect the reported amounts of assets and liabilities, the disclosure of contingent assets and liabilities at the date of the financial statements and the reported amounts of revenues and expenses during the reporting period. Our estimates and assumptions are based on historical experience and changes in the business environment. However, actual results may differ from estimates under different conditions, sometimes materially. The significant accounting policies followed in the preparation of the financial statements are detailed in Note 1 of our Consolidated Financial Statements included in this Form 10-K. Critical accounting policies and estimates are defined as those that are both most important to the portrayal of our financial condition and results and require management’s most subjective judgments. We believe that our application of the policies discussed below involves significant levels of judgment, estimates and complexity. Due to the levels of judgment, complexity and period of time over which many of these items are resolved, actual results could differ from those estimated at the time of preparation of the financial statements. Adjustments to these estimates would impact our financial position and future results of operations. Self-Insurance Loss Reserves We provide for the estimated costs of self-insurance loss reserves, which includes vehicle liability, and workers’ compensation claims; for both reported and for claims incurred but not reported. The amount of self-insurance loss reserves and loss adjustment expenses is determined based on an estimation process that requires us to make significant judgments and use information obtained from both our specific and industry data, as well as general economic information. We estimate our self- insurance loss exposure by evaluating the merits and circumstances surrounding individual known claims and through actuarial analysis to determine an estimate of probable losses on claims incurred but not reported. If the events underlying the claims have occurred as of the balance sheet date, then losses are recognized immediately. Historically, we have experienced both favorable and unfavorable development of claim estimates. The estimation process for self-insurance loss exposure requires management to make significant judgments and continuously monitor and evaluate the life cycle of claims. Using data obtained from this monitoring and our assumptions about the emerging trends, management develops an estimate of ultimate claims based on its historical experience and other available market information. The most significant assumptions used in the estimation process include determining the trend in loss costs, the expected consistency in the frequency and severity of claims incurred but not yet reported, changes in the timing of the reporting of losses from the loss date to the notification date, and expected costs to settle unpaid claims. We utilize quarterly actuarial analyses to evaluate open claims and estimate the ongoing development exposure. The actual cost to settle our self- funded claim liabilities can differ from our reserve estimates because of a number of uncertainties, including the inherent difficulty in estimating the severity of a claim and the potential amount to defend and settle a claim. As of December 31, 2023 and 2022, we recorded self-insurance loss reserves of $66,374 and $67,860, respectively, inclusive of reserves in excess of the self-insured retention limit that are expected to be reimbursed from insurance carriers. Additionally, we recognized a receivable for insurance proceeds and a corresponding claims payable for vehicle liability and workers’ compensation claims in excess of the self-insured retention limit in the amount of $26,712 and $29,087 as of December 31, 2023 and 2022, respectively. 60


 
Business Combinations and Goodwill Acquisitions are accounted for using the purchase method. Upon the acquisition of a business, the fair value of the assets acquired and liabilities assumed are estimated. This requires judgments regarding the identification of acquired assets and liabilities assumed, some of which may not have been previously recorded by the acquired business, as well as judgments regarding the valuation of all identified acquired assets and assumed liabilities. The assets acquired and liabilities assumed are determined by understanding the operations, interviewing management and reviewing the financial and contractual information of the acquired business. Consideration is typically paid in the form of cash paid at closing while contingent consideration is paid upon the satisfaction of a future obligation. If contingent consideration is included in the purchase price, then the consideration is valued as of the acquisition date. Once the acquired assets and assumed liabilities are identified, the fair value of the assets and liabilities are estimated using a variety of approaches that require significant judgments. For example, intangible assets are typically valued using a discounted cash flow (“DCF”) analysis, which requires estimates of the future cash flows attributable to the intangible asset. A DCF analysis also requires judgments regarding the selection of discount rates to reflect the risks inherent in the projected cash flows, the determination of terminal growth rates, and the useful life and pattern of use of the underlying intangible asset. The valuation of acquired property and equipment requires judgments about current market values, replacement costs, the physical and functional obsolescence of the assets and their remaining useful lives. A failure to appropriately assign a fair value to acquired assets and assumed liabilities could significantly impact the amount and timing of future depreciation and amortization expense, as well as significantly overstate or understate assets or liabilities. Goodwill is recorded at cost based on the excess of purchase price over the estimated fair value of net assets acquired. Goodwill is not amortized but rather evaluated annually or more frequently if circumstances indicate possible impairment, as of June 30 for impairment using a qualitative assessment or quantitative one-step assessment. Examples of such events or circumstances that could indicate a possible impairment may include a significant change in business climate or a loss of significant customers. Intangible assets are amortized over their estimated useful lives. Year Ended December 31, 2022 compared to Year Ended December 31, 2021 For discussion of our Results of Operations for the fiscal year ended December 31, 2022 compared to the fiscal year ended December 31, 2021, refer to Part I, Item 7 of our annual report on form 10-K filed with SEC on March 1, 2023. 61


 
Liquidity and Capital Resources For discussion of our Liquidity and Capital Resources for the fiscal year ended December 31, 2022 compared to the fiscal year ended December 31, 2021, refer to Part I, Item 7 of our annual report on form 10-K filed with SEC on March 1, 2023. We have historically financed our working capital needs, including capital expenditures, with available cash, cash flows from operations and borrowings under our Credit Facility (as defined below). We believe that borrowings under our Revolving Credit Facility (defined below) and our New Term Loans (defined below), together with available cash and internally generated funds, will be sufficient to support our working capital, capital expenditures and debt service requirements for the foreseeable future. As previously disclosed and more fully described below and in Note 3, Acquisitions, to the Consolidated Financial Statements, we incurred significant indebtedness in connection with the Omni Acquisition. This substantial level of debt could have important consequences to our business, including, but not limited to the factors as more fully discussed in Item 1A, “Risk Factors” - “Risks Relating to our Indebtedness”. Credit Facility To further support liquidity and cash reserves, in December 2021, we entered into a third amendment to our credit facility (the “Credit Facility”), which increased the amount available for borrowing to $450,000, consisting of a $300,000 revolving line of credit and a term loan of $150,000. The amendment established annual mandatory repayment of the principal amount of the term loan of: 1.0% per annum in 2022 and 2023; 2.5% per annum in 2024 and 2025; 5.0% per annum in 2026; with the remaining unpaid principal being due on July 20, 2026. As of December 31, 2023, we repaid all long-term debt associated with the Credit Facility. The Credit Facility was extinguished in tandem with the closing of the transactions contemplated by the Omni Acquisition. Refer to Note 4, Indebtedness, to our Consolidated Financial Statements for additional information regarding our Credit Facility. Senior Secured Notes In order to finance a portion of the cash consideration payable for the Omni Acquisition and the costs and expenses incurred in connection therewith, GN Bondco, LLC, a Delaware limited liability company and wholly owned subsidiary of Omni (the “Escrow Issuer”) launched a private offering of $725,000 aggregate principal amount of its 9.5% senior secured notes due 2031 (the “Notes”), in a transaction exempt from registration under the Securities Act. Upon the closing of the Omni Acquisition, Opco assumed the Escrow Issuer's obligations under the Notes. The Notes bear interest at a rate of 9.5% per annum, payable semiannually in cash in arrears on April 15 and October 15 of each year, commencing April 15, 2024. The Notes were issued at 98.0% of the face amount and will mature on October 15, 2031. The Notes were issued pursuant to an indenture, dated as of October 2, 2023, between the Escrow Issuer and U.S. Bank Trust Company, National Association, as trustee and notes collateral agent. As of December 31, 2023, GN Bondco, LLC is considered a Variable Interest Entity and is consolidated within our Consolidated Financial Statements. The Notes are guaranteed on a senior secured basis in an aggregate principal amount in excess of $100,000. Prior to October 15, 2026, Opco may redeem some or all of the Notes at any time and from time to time at a redemption price equal to 100.000% of the principal amount thereof plus the applicable “make-whole” premium, plus accrued and unpaid interest, if any, to, but excluding, the redemption date. On or after October 15, 2026, Opco may redeem some or all of the Notes at the following prices (expressed as a percentage of principal), plus in each case accrued and unpaid interest, if any, to, but excluding, the redemption date: (a) in the case of a redemption occurring during the 12-month period commencing October 15, 2026, at a redemption price of 104.750%; (b) in the case of a redemption occurring during the 12-month period commencing on October 15, 2027, at a redemption price of 102.375%; and (c) in the case of a redemption occurring on or after October 15, 2028, at a redemption price of 100.000%. In addition, at any time prior to October 15, 2026, Opco may redeem up to 40.000% of the original aggregate principal amount of the Notes in an amount not to exceed the amount of net cash proceeds from one or more equity offerings at a redemption price equal to 109.5 % of the principal amount thereof, plus accrued and unpaid interest, if any, to, but excluding, the redemption date. Upon the occurrence of a “change of control”, Opco will be required to offer to repurchase all of the outstanding principal amount of the Notes at a purchase price of 101.000% of the principal amount thereof, plus accrued and unpaid interest, if any, to, but excluding, the date of repurchase. 62


 
Senior Secured Term Loan Facility In order to finance a portion of the cash consideration payable for the Omni Acquisition and the costs and expenses incurred in connection therewith, GN Loanco, LLC, a Delaware limited liability company and wholly owned subsidiary of Omni (the “Escrow Loan Borrower”), entered into a credit agreement (the “Credit Agreement”) with Citibank, N.A., as administrative agent and collateral agent and as initial term loan lender. Pursuant to the Credit Agreement, the Escrow Loan Borrower obtained senior secured term B loans in an aggregate principal amount of $1,125,000 (the “New Term Loans”) and the ability to draw down up to $400,000 under a line of credit (the “Revolving Credit Facility”). The New Term Loans bear interest based, at Opco’s election, on (a) SOFR plus an applicable margin or (b) the base rate plus an applicable margin. The base rate is equal the highest of the following: (i) the prime rate; (ii) 0.50% above the overnight federal funds rate; and (iii) the one-month SOFR plus 1.00%. The applicable margin for SOFR loans is 4.50% and the applicable margin for base rate loans is 3.50%. The New Term Loans are subject to customary amortization of 1.00% per year. The New Term Loans were issued at 96.0% of the face amount and will mature on December 19, 2030. As of December 31, 2023 GN Loanco, LLC is considered a Variable Interest Entity and is consolidated within our Consolidated Financial Statements. No borrowings under the Revolving Credit Facility were made in connection with the Omni Acquisition. The Revolving Credit Facility will mature on January 25, 2029. Loans made under the Revolving Credit Facility bear interest based, at Opco’s election, on (a) SOFR plus an applicable margin or (b) the base rate plus an applicable margin. Until delivery of a compliance certificate in respect of the fiscal quarter ending June 30, 2024, the applicable margin for SOFR loans is 4.25% and the applicable margin for base rate loans is 3.25%. Thereafter, the applicable margin can range from 3.75% to 4.25% for SOFR loans and from 2.75% to 3.25% for base rate loans, in each case depending on Opco’s first lien net leverage ratio, as set forth in the Credit Agreement. Upon the closing of the Omni Acquisition, Opco assumed the Escrow Loan Borrower’s obligations under the Credit Agreement, which were further secured by certain guarantors. Opco’s obligations under the Credit Agreement are guaranteed on a senior secured basis by us and each of Opco’s existing and future domestic subsidiaries (subject to customary exceptions). On February 12, 2024, Opco and the parties to the Credit Agreement entered into Amendment No. 2 (“Amendment No. 2”) to the Credit Agreement, which (a) modifies the financial performance covenant in the Credit Agreement by temporarily increasing the 4.50:1.00 maximum consolidated first lien net leverage ratio permitted by the covenant to (i) 6.00:1.00 (for the second and third quarters of 2024), (ii) 5.50:1.00 (for the fourth quarter of 2024), (iii) 5.25:1.00 (for the first quarter of 2025), (iv) 5.00:1.00 (for the second quarter of 2025) and (v) 4.75:1.00 (for the third quarter of 2025) and (b) reduces the revolving credit commitments available under the Credit Agreement from an aggregate principal amount of $400,000 to an aggregate principal amount of $340,000. Amendment No. 2 also amends certain other terms of the Credit Agreement in connection with the foregoing. Prior to the effectiveness of Amendment No. 2 on February 12, 2024, Opco repaid $80,000 aggregate principal amount of the New Term Loans outstanding under the Credit Agreement, together with all accrued and unpaid interest thereon. Both the Notes and Revolving Credit Facility contain covenants that, among other things, restrict the ability of us, without the approval of the required lenders, to engage in certain mergers, consolidations, asset sales, dividends and stock repurchases, investments, and other transactions or to incur liens or indebtedness in excess of agreed thresholds, as set forth in the credit agreement. The Revolving Credit Facility’s terms also include a financial covenant which requires us to maintain a specific leverage ratio. As of the date of this report, we were in compliance with all aforementioned covenants. Tax Receivable Agreement In connection with the Omni Acquisition, we, Opco, Omni Holders and certain other parties entered into a tax receivable agreement (the “Tax Receivable Agreement”), which sets forth the agreement among the parties regarding the sharing of certain tax benefits realized by us as a result of the Omni Acquisition. Pursuant to the Tax Receivable Agreement, we are generally obligated to pay certain Omni Holders 83.5% of (a) the total tax benefit that we realize as a result of increases in tax basis in Opco’s assets resulting from certain actual or deemed distributions and the future exchange of units of Opco for shares of securities of us (or cash) pursuant to Opco’s operating agreement that became effective as of the Closing, (b) certain pre-existing tax attributes of certain Omni Holders that are corporate entities for tax purposes, (c) the tax benefits that we realize from certain tax allocations that correspond to items of income or gain required to be recognized by certain Omni Holders, and (d) other tax benefits attributable to payments under the Tax Receivable Agreement. Payment obligations under the Tax Receivable Agreement rank pari passu with all unsecured obligations but senior to any future tax receivable or similar agreement entered into by us. 63


 
The term of the Tax Receivable Agreement will continue until all such tax benefits have been utilized or expired unless we elect to terminate the Tax Receivable Agreement early (or it is terminated early due to a change of control or insolvency event with respect to us or a material breach by us of a material obligation under the Tax Receivable Agreement). Upon such an early termination, we will be required to make a payment equal to the present value of the anticipated future payments to be made by it under the Tax Receivable Agreement (based upon certain assumptions and deemed events set forth in the Tax Receivable Agreement). In the event of a change of control, under certain circumstances, we may elect to pay the early termination payment over a period of 15 years, with the payments increased to reflect the time value of money. Cash Flows Year Ended December 31, 2023 Cash Flows compared to December 31, 2022 Cash Flows Continuing Operations Net cash provided by operating activities of continuing operations was $199,212 for the year ended December 31, 2023 compared to $250,161 for the year ended December 31, 2022. The decrease in net cash provided by operating activities of continuing operations was primarily due to the decrease in net income from continuing operations after consideration of non- cash items, partially offset by the change in accounts receivable and other current and noncurrent assets. The accounts receivable balance changed due to the decrease in operating revenue in 2023. Other current and noncurrent assets balance changed due to the increase in income taxes payable, partially offset by an increase in interest income receivable and prepaid professional fees in 2023. Net cash used in investing activities of continuing operations was $83,687 for the year ended December 31, 2023 compared to $102,987 during the year ended December 31, 2022. Capital expenditures for the year ended December 31, 2023 were $30,725, which primarily related to the purchase of technology and operating equipment. Capital expenditures for the year ended December 31, 2022 were $39,254, which primarily related to the investment in the expansion of our national hub in Columbus, Ohio and the purchase of technology and operating equipment. Investing activities of continuing operations for the year ended December 31, 2023 included the acquisition of Land Air for a purchase price of $56,567, while investing activities for the year ended December 31, 2022 included the acquisition of Edgmon for a purchase price of $40,433 and Chickasaw Container Services, Inc. for a purchase price of $25,733. Net cash provided by financing activities of continuing operations was $1,790,726 for the year ended December 31, 2023 compared to net cash used in financing activities of continuing operations of $138,668 for the year ended December 31, 2022. The change in the net cash provided by financing activities of continuing operations was primarily due to the proceeds from long-term debt held in escrow and the increased contributions from a subsidiary held for sale, partially offset by the net repayment of the borrowings outstanding under our Credit Facility and increased repurchases and retirement of common stock. Discontinued Operation Net cash used in discontinued operating activities was $17,824 for the year ended December 31, 2023 compared to the cash provided by discontinued operating activities of $8,929 for the year ended December 31, 2022. The change in net cash used in operating activities of discontinued operation was primarily related to the decrease in net income of discontinued operations after consideration of non-cash items. The sale of Final Mile was completed on December 20, 2023. Net cash provided by discontinued investing activities was $258,525 for the year ended December 31, 2023 compared to net cash used in discontinued investing activities was $1,475 during the year ended December 31, 2022. The change in net cash provided by discontinued investing activities was due to the proceeds received from the sale of the Final Mile business in 2023. The sale of Final Mile was completed on December 20, 2023. Net cash used in financing activities of discontinued operation was $240,701 for the year ended December 31, 2023 compared to $7,454 for the year ended December 31, 2022. The change in the net cash used in financing activities of discontinued operations was due to increased contributions to the parent. 64


 
Share Repurchase Program During the year ended December 31, 2023 and 2022, we repurchased 883 and 600 shares of our common stock, respectively, for approximately $93,811 and $62,771, respectively, through open market transactions. All shares received were retired upon receipt, and the excess of the purchase price over par value per share was recorded to “Retained Earnings” in our Consolidated Balance Sheets. 65


 
Item 7A. Quantitative and Qualitative Disclosures About Market Risk Our exposure to market risk relates principally to changes in interest rates and fuel prices. Our interest expense is, in part, sensitive to the general level of interest rates. No borrowings were outstanding under our Credit Facility as of December 31, 2023. A hypothetical increase in our Credit Facility borrowing rate of 150 basis points would have increased our annual interest expense by approximately $1,969 and would have decreased our annual cash flow from operations by approximately $1,969. Our finance lease obligations were $39,381 as of December 31, 2023. These finance lease obligations bear interest at a fixed rate. Accordingly, there is no exposure to market risk related to these obligations. We are exposed to the effects of changes in the price and availability of fuel, as more fully discussed in Item 1A, “Risk Factors” - under the title “Volatility in fuel prices, shortages of fuel or the ineffectiveness of our fuel surcharge program could have a material adverse effect on our results of operations and profitability.” Item 8. Financial Statements and Supplementary Data The response to this item is submitted as a separate section of this report. Item 9. Changes in and Disagreements with Accountants on Accounting and Financial Disclosure None. 66


 
Item 9A. Controls and Procedures Disclosure Controls and Procedures Our management, including our principal executive and principal financial officers, has evaluated the effectiveness of our disclosure controls and procedures as of December 31, 2023. Our disclosure controls and procedures are designed to provide reasonable assurance that the information required to be disclosed in this annual report on Form 10-K has been appropriately recorded, processed, summarized and reported within the time periods specified in the Securities and Exchange Commission’s rules and forms, and that such information is accumulated and communicated to our management, including our principal executive and principal financial officers, to allow timely decisions regarding required disclosure. Based on that evaluation, our principal executive and principal financial officers have concluded that our disclosure controls and procedures are effective at the reasonable assurance level. Management’s Report on Internal Control over Financial Reporting Management is responsible for establishing and maintaining effective internal control over financial reporting as defined in Rules 13a-15(f) under the Exchange Act. Our internal control over financial reporting is designed to provide reasonable assurance to management and the Board of Directors regarding the preparation and fair presentation of financial statements. Because of its inherent limitations, internal control over financial reporting may not prevent or detect all misstatements. Therefore, even those systems determined to be effective can provide only reasonable assurance with respect to financial statement preparation and presentation. Under the supervision and with the participation of our management, including our Chief Executive Officer and Chief Financial Officer, we assessed the effectiveness of our internal control over financial reporting as of December 31, 2023. In making this assessment, management used the framework set forth by the Committee on Sponsoring Organizations of the Treadway Commission in Internal Control — Integrated Framework (“2013 Framework”). Based on our assessment, we have concluded, as of December 31, 2023, that our internal control over financial reporting was effective based on those criteria. Ernst & Young LLP, the independent registered public accounting firm that audited the Company’s consolidated financial statements for the year ended December 31, 2023, has issued an attestation report on the Company’s internal control over financial reporting. Changes in Internal Control over Financial Reporting None. 67


 
Report of Independent Registered Public Accounting Firm To the Shareholders and the Board of Directors of Forward Air Corporation Opinion on Internal Control over Financial Reporting We have audited Forward Air Corporation’s internal control over financial reporting as of December 31, 2023, based on criteria established in Internal Control—Integrated Framework issued by the Committee of Sponsoring Organizations of the Treadway Commission (2013 framework) (the COSO criteria). In our opinion, Forward Air Corporation (the Company) maintained, in all material respects, effective internal control over financial reporting as of December 31, 2023, based on the COSO criteria. We also have audited, in accordance with the standards of the Public Company Accounting Oversight Board (United States) (PCAOB), the consolidated balance sheets of the Company as of December 31, 2023 and 2022, the related consolidated statements of comprehensive income, shareholders’ equity, and cash flows for each of the three years in the period ended December 31, 2023, and the related notes and financial statement schedule listed in the Index at Item 15(a) (collectively referred to as the “financial statements”) and our report dated March 15, 2024 expressed an unqualified opinion thereon. Basis for Opinion The Company’s management is responsible for maintaining effective internal control over financial reporting and for its assessment of the effectiveness of internal control over financial reporting included in the accompanying Management’s Report on Internal Control over Financial Reporting. Our responsibility is to express an opinion on the Company’s internal control over financial reporting based on our audit. We are a public accounting firm registered with the PCAOB and are required to be independent with respect to the Company in accordance with the U.S. federal securities laws and the applicable rules and regulations of the Securities and Exchange Commission and the PCAOB. We conducted our audit in accordance with the standards of the PCAOB. Those standards require that we plan and perform the audit to obtain reasonable assurance about whether effective internal control over financial reporting was maintained in all material respects. Our audit included obtaining an understanding of internal control over financial reporting, assessing the risk that a material weakness exists, testing and evaluating the design and operating effectiveness of internal control based on the assessed risk, and performing such other procedures as we considered necessary in the circumstances. We believe that our audit provides a reasonable basis for our opinion. Definition and Limitations of Internal Control over Financial Reporting A company’s internal control over financial reporting is a process designed to provide reasonable assurance regarding the reliability of financial reporting and the preparation of financial statements for external purposes in accordance with generally accepted accounting principles. A company’s internal control over financial reporting includes those policies and procedures that (1) pertain to the maintenance of records that, in reasonable detail, accurately and fairly reflect the transactions and dispositions of the assets of the company; (2) provide reasonable assurance that transactions are recorded as necessary to permit preparation of financial statements in accordance with generally accepted accounting principles, and that receipts and expenditures of the company are being made only in accordance with authorizations of management and directors of the company; and (3) provide reasonable assurance regarding prevention or timely detection of unauthorized acquisition, use, or disposition of the company’s assets that could have a material effect on the financial statements. Because of its inherent limitations, internal control over financial reporting may not prevent or detect misstatements. Also, projections of any evaluation of effectiveness to future periods are subject to the risk that controls may become inadequate because of changes in conditions, or that the degree of compliance with the policies or procedures may deteriorate. /s/ Ernst & Young LLP Atlanta, GA March 15, 2024 68


 
Item 9B. Other Information During the quarter ended December 31, 2023, no director or officer of the Company adopted or terminated a “Rule 10b5-1 trading agreement” or “non-Rule 10b5-1 trading agreement,” as each term is defined in Item 408(a) of Regulation S-K. Item 9C. Disclosure Regarding Foreign Jurisdictions that Prevent Inspections Not applicable Part III Item 10. Directors, Executive Officers and Corporate Governance Information required by this item is incorporated herein by reference to our proxy statement for the 2024 Annual Meeting of Shareholders (the “2024 Proxy Statement”). The 2024 Proxy Statement will be filed with the SEC not later than 120 days subsequent to December 31, 2023. Item 11. Executive Compensation The information required by this item is incorporated herein by reference to the 2024 Proxy Statement. Item 12. Security Ownership of Certain Beneficial Owners and Management and Related Shareholder Matters The information required by this item is incorporated herein by reference to the 2024 Proxy Statement. Item 13. Certain Relationships and Related Transactions, and Director Independence The information required by this item is incorporated herein by reference to the 2024 Proxy Statement. Item 14. Principal Accounting Fees and Services The information required by this item is incorporated herein by reference to the 2024 Proxy Statement. Part IV Item 15. Exhibits, Financial Statement Schedules (a)(1) and (2) List of Financial Statements and Financial Statement Schedules. The response to this portion of Item 15 is submitted as a separate section of this report. (a)(3) List of Exhibits. The response to this portion of Item 15 is submitted as a separate section of this report. (b) Exhibits. The response to this portion of Item 15 is submitted as a separate section of this report. (c) Financial Statement Schedules. The response to this portion of Item 15 is submitted as a separate section of this report. 69


 
EXHIBIT INDEX No. Exhibit 2.1 Agreement and Plan of Merger, dated as of August 10, 2023 by and among, among others, Forward Air Corporation and Omni Newco LLC (incorporated herein by reference to the registrant's Current Report on Form 8-K filed with the Securities and Exchange Commission on August 14, 2023). 2.2 Amendment No. 1 to the Original Merger Agreement, dated January 22, 2024, by and among Forward Air Corporation and Omni Newco, LLC (incorporated herein by reference to the registrant's Current Report on Form 8-K filed with the Securities and Exchange Commission on January 24, 2024). 3.1 Restated Charter of the registrant (incorporated herein by reference to Exhibit 3 to the registrant’s Current Report on Form 8-K filed with the Securities and Exchange Commission on May 28, 1999 (File No. 0-22490)) 3.2 Amended and Restated Bylaws of the registrant (incorporated herein by reference to the registrant's Current Report on Form 8-K filed with the Securities and Exchange Commission on February 13, 2023). 3.3 Articles of Amendment to the Restated Charter of Forward Air Corporation (incorporated herein by reference to the registrant's Current Report on Form 8-K filed with the Securities and Exchange Commission on January 31, 2024). 4.1 Form of Forward Air Corporation Common Stock Certificate (incorporated herein by reference to Exhibit 4.1 to the registrant’s Quarterly Report on Form 10-Q for the quarterly period ended September 30, 1998 filed with the Securities and Exchange Commission on November 16, 1998 (File No. 0-22490)) 4.2 Description of Capital Stock 4.3 Indenture, dated as of October 2, 2023, by and among Clue Opco LLC (as successor to GN Bondco, LLC), as issuer, and U.S. Bank Trust Company, National Association, as trustee and notes collateral agent (incorporated herein by reference to the registrant's Current Report on Form 8-K filed with the Securities and Exchange Commission on January 31, 2024). 4.4 First Supplemental Indenture, dated as of January 25, 2024, by and among Clue Opco LLC, as issuer, Forward Air Corporation and the other guarantors party thereto, as guarantors, and U.S. Bank Trust Company, National Association, as trustee and notes collateral agent (incorporated herein by reference to the registrant's Current Report on Form 8-K filed with the Securities and Exchange Commission on January 31, 2024). 10.1 * Forward Air Corporation 2005 Employee Stock Purchase Plan (incorporated herein by reference to the registrant's Proxy Statement filed with the Securities and Exchange Commission on April 20, 2005 (File No. 0-22490)) 10.2 Air Carrier Certificate, effective August 28, 2003 (incorporated herein by reference to Exhibit 10.5 to the registrant's Annual Report on Form 10-K for the fiscal year ended December 31, 2003 filed with the Securities and Exchange Commission on March 11, 2004 (File No. 0-22490)) 10.3 Form of Director Indemnification Agreement (incorporated herein by reference to Exhibit 10.4 to the registrant's Annual Report on Form 10-K for the fiscal year ended December 31, 2017 filed with the Securities and Exchange Commission on February 23, 2018 (File No. 0-22490)) 10.4 * Form of Non-Qualified Stock Option Agreement under the registrant's Amended and Restated Stock Option and Incentive Plan (incorporated herein by reference to Exhibit 10.16 to the registrant's Annual Report on Form 10-K for the fiscal year ended December 31, 2010 filed with the Securities and Exchange Commission on February 24, 2011 (File No. 0-22490)) 10.5 * Forward Air Corporation Amended and Restated Stock Option and Incentive Plan, as further amended and restated on February 7, 2013 (incorporated herein by reference to Exhibit 10.1 to the registrant's Current Report on Form 8-K filed with the Securities and Exchange Commission on February 13, 2013 (File No. 0-22490)) 10.6 First Amendment to the Forward Air Corporation Amended and Restated Stock Option and Incentive Plan (incorporated herein by reference to Exhibit 10.1 to the registrant’s Quarterly Report on Form 10-Q for the quarterly period ended March 31, 2016, filed with the Securities and Exchange Commission on April 27, 2016 (File No. 0-22490)) 10.7 * Form of Nonqualified Stock Option Agreement under the registrant’s Amended and Restated Stock Option and Incentive Plan (incorporated herein by reference to Exhibit 10.1 to the registrant’s Current Report on Form 8-K filed with the Securities and Exchange Commission on February 12, 2016 (File No. 0-22490)) 10.8 * Form of CEO Nonqualified Stock Option Agreement under the registrant’s Amended and Restated Stock Option and Incentive Plan (incorporated herein by reference to Exhibit 10.2 to the registrant’s Current Report on Form 8- K filed with the Securities and Exchange Commission on February 12, 2016 (File No. 0-22490)) 10.9 * Form of Non-Employee Director Restricted Stock Units Agreement under the registrant’s Amended and Restated Non- Employee Director Stock Plan (incorporated herein by reference to Exhibit 10.1 to the registrant’s Current Report on Form 8-K filed with the Securities and Exchange Commission on May 10, 2016 (File No. 0-22490)) 10.10 * Form of Non-Employee Director Restricted Stock Agreement under the registrant’s Amended and Restated Non- Employee Director Stock Plan (incorporated herein by reference to Exhibit 10.2 to the registrant’s Current Report on Form 8-K filed with the Securities and Exchange Commission on May 10, 2016 (File No. 0-22490)) 10.11 * Form of Employee Restricted Share Agreement under the registrant’s 2016 Omnibus Incentive Compensation Plan (incorporated herein by reference to Exhibit 10.2 to the registrant’s Quarterly Report on Form 10-Q for the quarterly period ended June 30, 2016 filed with the Securities and Exchange Commission on July 27, 2016))


 
10.12 * Form of CEO Nonqualified Stock Option Agreement under the registrant’s 2016 Omnibus Incentive Compensation Plan (incorporated herein by reference to Exhibit 10.41 to the registrant’s Annual Report on Form 10-K filed with the Securities and Exchange Commission on February 22, 2017) 10.13 * Form of Nonqualified Stock Option Agreement under the registrant’s 2016 Omnibus Incentive Compensation Plan (incorporated herein by reference to Exhibit 10.44 to the registrant’s Annual Report on Form 10-K filed with the Securities and Exchange Commission on February 22, 2017) 10.14 * Form of Performance Share Agreement under the registrant’s 2016 Omnibus Compensation Plan (incorporated herein by reference to Exhibit 10.45 to the registrant’s Annual Report on Form 10-K filed with the Securities and Exchange Commission on February 22, 2017) 10.15 * Form of Notice of Grant of Performance Shares under the registrant’s 2016 Omnibus Compensation Plan (incorporated herein by reference to Exhibit 10.1 to the registrant’s Quarterly Report on Form 10-Q filed with the Securities and Exchange Commission on April 27, 2017) 10.16 * Forward Air Corporation 2016 Omnibus Incentive Compensation Plan (incorporated herein by reference to Exhibit 10.1 to the registrant’s Quarterly Report on Form 10-Q filed with the Securities and Exchange Commission on July 27, 2017 (File No. 0-22490)) 10.17 * Amended and Restated Non-Employee Director Stock Plan (incorporated herein by reference to Exhibit 10.2 to the registrant’s Quarterly Report on Form 10-Q filed with the Securities and Exchange Commission on July 27, 2017 (File No. 02-22490)) 10.18 Credit Agreement dated September 29, 2017 among Forward Air Corporation and Forward Air, Inc., as the borrowers, the subsidiaries of the borrowers identified therein as the guarantors, Bank of America, N.A., U.S. Bank National Association and the other lenders party thereto (incorporated herein by reference to Exhibit 10.1 to the registrant’s Current Report on Form 8-K filed with the Securities and Exchange Commission on October 3, 2017) 10.18A First Amendment dated April 16, 2020 to Credit Agreement dated September 29, 2017 by and among Forward Air Corporation and Forward Air, Inc., as borrowers, certain subsidiaries of the borrowers as guarantors, Bank of America, N.A., as administrative agent and lender, U.S. Bank National Association, as lender, and the other lenders party thereto (incorporated herein by reference to Exhibit 10.1 to the registrant's Quarterly Report on Form 10-Q filed with the Securities and Exchange Commission on May 1, 2020) 10.18B Second Amendment dated July 20, 2021 to Credit Agreement dated September 29, 2017 by and among Forward Air Corporation and Forward Air, Inc., as borrowers, certain subsidiaries of the borrowers as guarantors, Bank of America, N.A., as administrative agent and lender, U.S. Bank National Association, as lender and the other lenders part thereto (incorporated herein by reference to Exhibit 10.3 to the registrant’s Quarterly Report on Form 10-Q filed with the Securities and Exchange Commission on August 10, 2021) 10.18C Third Amendment, dated December 29, 2021, to the Credit Agreement dated September 29, 2017 by and among Forward Air Corporation and Forward Air, Inc., as borrowers, certain subsidiaries of the borrowers as guarantors, Bank of America, N.A., as administrative agent and lender, U.S. Bank National Association, as lender and the other lenders part thereto (incorporated herein by reference to Exhibit 10.1 to the registrant’s Current Report on Form 8-K filed with the Securities and Exchange Commission on January 5, 2022) 10.19 * Form of CEO Nonqualified Stock Option Agreement under the registrant’s 2016 Omnibus Incentive Compensation Plan (incorporated herein by reference to Exhibit 10.4 to the registrant’s Quarterly Report on Form 10-Q filed with the Securities and Exchange Commission on April 26, 2018) 10.20 * Form of CEO Performance Share Agreement under the registrant’s 2016 Omnibus Incentive Compensation Plan (incorporated herein by reference to Exhibit 10.5 to the registrant’s Quarterly Report on Form 10-Q filed with the Securities and Exchange Commission on April 26, 2018) 10.21 * Form of CEO Restricted Stock Agreement under the registrant’s 2016 Omnibus Incentive Compensation Plan (incorporated herein by reference to Exhibit 10.6 to the registrant’s Quarterly Report on Form 10-Q filed with the Securities and Exchange Commission on April 26, 2018) 10.22 * Employment Agreement, dated June 6, 2018, between Forward Air Corporation and Thomas Schmitt (incorporated herein by reference to Exhibit 10.1 to the registrant’s Current Report on Form 8-K filed with the Securities and Exchange Commission on June 12, 2018) 10.23 * Restrictive Covenants Agreement, dated June 6, 2018, between Forward Air Corporation and Thomas Schmitt (incorporated herein by reference to Exhibit 10.2 to the registrant’s Current Report on Form 8-K filed with the Securities and Exchange Commission on June 12, 2018) 10.24 * Waiver and Acknowledgment, dated June 11, 2018 between Forward Air Corporation and Bruce Campbell (incorporated herein by reference to Exhibit 10.3 to the registrant’s Current Report on Form 8-K filed with the Securities and Exchange Commission on June 12, 2018) 10.25 Consulting Agreement effective May 7, 2019, between Forward Air Corporation and Bruce A. Campbell (incorporated herein by reference to Exhibit 10.2 to the registrant's Quarterly Report on Form 10-Q filed with the Securities and Exchange Commission on April 25, 2019) 10.26 Form of Performance Share Agreement (Total Shareholder Return) under the registrant's 2016 Omnibus Incentive Compensation Plan (incorporated herein by reference to Exhibit 10.3 to the registrant's Quarterly Report on Form 10-Q filed with the Securities and Exchange Commission on April 25, 2019)


 
10.27 Form of Performance Share Agreement (EBITDA per Share) under the registrant's 2016 Omnibus Incentive Compensation Plan (incorporated herein by reference to Exhibit 10.4 to the registrant's Quarterly Report on Form 10-Q filed with the Securities and Exchange Commission on April 25, 2019) 10.28 * Scott E. Schara Offer Letter, dated as of July 23, 2020 (incorporated herein by reference to Exhibit 10.1 to the registrant's Current Report on Form 8-K filed with the Securities and Exchange Commission on July 27, 2020) 10.29 * Amended and Restated Consulting Agreement effective July 28, 2020, between Forward Air Corporation and Matthew J. Jewell (incorporated herein by reference to Exhibit 10.2 to the registrant's Quarterly Report on Form 10-Q filed with the Securities and Exchange Commission on July 31, 2020) 10.30 Advisory Agreement effective April 5, 2021, between Forward Air Corporation and Michael J. Morris (incorporated herein by reference to Exhibit 10.1 to the registrant’s Quarterly Report on Form 10-Q filed with the Securities and Exchange Commission on May 4, 2021) 10.31 Amendment No. 1 dated October 29, 2021 to Advisory Agreement, dated October 29, 2021, between Forward Air Corporation and Michael J. Morris (incorporated herein by reference to Exhibit 10.4 to the registrant’s Quarterly Report on Form 10-Q filed with the Securities and Exchange Commission on November 8, 2021) 10.32 Rebecca J. Garbrick Offer Letter dated as of June 21, 2021 (incorporated herein by reference to Exhibit 10.1 to the registrant’s Current Report on Form 8-K filed with the Securities and Exchange Commission on June 25, 2021 (File No. 0-22490)) 10.33 Form of CEO Nonqualified Stock Option Agreement under the registrant's 2016 Omnibus Incentive Compensation Plan (incorporated herein by reference to Exhibit 10.35 to the registrant’s Annual Report on Form 10-K filed with the Securities and Exchange Commission on March 1, 2022) 10.34 Form of Non-Qualified Stock Option Agreement under the registrant's 2016 Omnibus Incentive Compensation Plan (incorporated herein by reference to Exhibit 10.36 to the registrant’s Annual Report on Form 10-K filed with the Securities and Exchange Commission on March 1, 2022) 10.35 Form of Performance Share Agreement (Total Shareholder Return) under the registrant's 2016 Omnibus Incentive Compensation Plan (incorporated herein by reference to Exhibit 10.37 to the registrant’s Annual Report on Form 10-K filed with the Securities and Exchange Commission on March 1, 2022) 10.36 * Forward Air Corporation Executive Severance and Change in Control Plan Amended and Restated, effective as of October 25, 2021 (incorporated herein by reference to Exhibit 10.38 to the registrant’s Annual Report on Form 10-K filed with the Securities and Exchange Commission on March 1, 2022) 10.37 Separation and General Release Agreement between Scott E. Schara and Forward Air Corporation (incorporated herein by reference to Exhibit 10.1 to the registrant’s Quarterly Report on Form 10-Q for the quarterly period ended March 31, 2022 filed with the Securities and Exchange Commission on May 09, 2022) 10.38 Equity Purchase Agreement, dated December 20, 2023 by and between Forward Air Corporation, Forward Air Final Mile, LLC, FFM, LLC, Forward Air, Inc., FAF, Inc., and Hub Group, Inc. (incorporated herein by reference to Exhibit 10.1 to the registrant’s Current Report on Form 8-K filed with the Securities and Exchange Commission on December 27, 2023) 10.39 Credit Agreement, dated as of December 19, 2023, by and among, GN Loanco, LLC, the other credit parties party thereto from time to time, Citibank, N.A. and the lenders and L/C issuers party thereto from time to time (incorporated herein by reference to the registrant's Current Report on Form 8-K filed with the Securities and Exchange Commission on January 31, 2024). 10.40 Escrow Release Date Assumption and Joinder Agreement, dated as of January 25, 2024, among GN Loanco, LLC, Clue Opco LLC, Forward Air Corporation, the subsidiary guarantors party thereto and Citibank, N.A. (incorporated herein by reference to the registrant's Current Report on Form 8-K filed with the Securities and Exchange Commission on January 31, 2024). 10.41 Escrow Release Date Incremental Revolving Amendment, dated as of January 25, 2024, among Clue Opco LLC, the credit parties party thereto from time to time, the lenders party thereto from time to time and Citibank, N.A. (incorporated herein by reference to the registrant's Current Report on Form 8-K filed with the Securities and Exchange Commission on January 31, 2024). 10.42 Shareholder Agreement, dated as of January 25, 2024, by and among, Forward Air Corporation, REP Omni Holdings, L.P. and the other parties thereto (incorporated herein by reference to the registrant's Current Report on Form 8-K filed with the Securities and Exchange Commission on January 31, 2024). 10.43 Shareholder Agreement, dated as of January 25, 2024, by and among, Forward Air Corporation, EVE Omni Investor, LLC and Omni Investor Holdings, LLC and the other parties thereto (incorporated herein by reference to the registrant's Current Report on Form 8-K filed with the Securities and Exchange Commission on January 31, 2024). 10.44 Investor Rights Agreement, dated as of January 25, 2024, by and among Forward Air Corporation, REP Omni Holdings, L.P. and Omni Investor Holdings L.P. (incorporated herein by reference to the registrant's Current Report on Form 8-K filed with the Securities and Exchange Commission on January 31, 2024). 10.45 Tax Receivable Agreement, dated as of January 25, 2024, by and among Forward Air Corporation, Central States Logistics, Inc., Clue Opco LLC and the members from time to time party thereto (incorporated herein by reference to the registrant's Current Report on Form 8-K filed with the Securities and Exchange Commission on January 31, 2024).


 
10.46 Amendment No. 2, dated as of February 12, 2024, among Clue Opco LLC, the revolving lenders party thereto and Citibank, N.A. (incorporated herein by reference to the registrant's Current Report on Form 8-K filed with the Securities and Exchange Commission on February 15, 2024). 21.1 Subsidiaries of the registrant 23.1 Consent of Ernst & Young LLP, Independent Registered Public Accounting Firm 31.1 Certification of Principal Executive Officer Pursuant to Exchange Act Rule 13a-14(a) (17 CFR 240.13a-14(a)) 31.2 Certification of Principal Financial Officer Pursuant to Exchange Act Rule 13a-14(a) (17 CFR 240.13a-14(a)) 32.1 Certification of Principal Executive Officer Pursuant to 18 U.S.C. Section 1350, as Adopted Pursuant to Section 906 of the Sarbanes-Oxley Act of 2002 32.2 Certification of Principal Financial Officer Pursuant to 18 U.S.C. Section 1350, as Adopted Pursuant to Section 906 of the Sarbanes-Oxley Act of 2002 101.INS The instance document does not appear in the interactive data file because its XBRL tags are embedded within the inline XBRL document. 101.SCH XBRL Taxonomy Extension Schema 101.CAL XBRL Taxonomy Extension Calculation Linkbase 101.DEF XBRL Taxonomy Extension Definition Linkbase 101.LAB XBRL Taxonomy Extension Label Linkbase 101.PRE XBRL Taxonomy Extension Presentation Linkbase 104 Cover Page Interactive File (formatted in Inline XBRL and contained in Exhibit 101). *Denotes a management contract or compensatory plan or arrangement.


 
SIGNATURES Pursuant to the requirements of Section 13 or 15(d) of the Securities Exchange Act of 1934, the registrant has duly caused this report to be signed on its behalf by the undersigned, thereunto duly authorized. Forward Air Corporation Date: March 15, 2024 By: /s/ Rebecca J. Garbrick Rebecca J. Garbrick Chief Financial Officer and Treasurer (Principal Financial Officer, Principal Accounting Officer and Duly Authorized Officer)


 
Pursuant to the requirements of the Securities Exchange Act of 1934, this report has been signed below by the following persons on behalf of the registrant and in the capacities and on the dates indicated. Signature Title Date /s/ Michael L. Hance Interim Chief Executive Officer, Chief Legal Officer and Secretary March 15, 2024 Michael L. Hance (Principal Executive Officer) /s/ Rebecca J. Garbrick Chief Financial Officer and Treasurer March 15, 2024 Rebecca J. Garbrick (Principal Financial Officer and Principal Accounting Officer) /s/ George Mayes Chairman and Director March 15, 2024 George Mayes /s/ Ronald W. Allen Director March 15, 2024 Ronald W. Allen /s/ Ana B. Amicarella Director March 15, 2024 Ana B. Amicarella /s/ Charles Anderson Director March 15, 2024 Charles Anderson /s/ Valerie A. Bonebrake Director March 15, 2024 Valerie A. Bonebrake /s/ C. Robert Campbell Director March 15, 2024 C. Robert Campbell /s/ R. Craig Carlock Director March 15, 2024 R. Craig Carlock /s/ Robert Edwards, Jr. Director March 15, 2024 Robert Edwards, Jr. /s/ Michael Hodge Director March 15, 2024 Michael Hodge /s/ G. Michael Lynch Director March 15, 2024 G. Michael Lynch /s/ Chitra Nayak Director March 15, 2024 Chitra Nayak /s/ Javier Polit Director March 15, 2024 Javier Polit /s/ Christopher Schmachtenberger Director March 15, 2024 Christopher Schmachtenberger /s/ Laurie A. Tucker Director March 15, 2024 Laurie A. Tucker /s/ W. Gil West Director March 15, 2024 W. Gil West


 
[This page intentionally left blank]


 
Annual Report on Form 10-K Item 8, Item 15(a)(1) and (2), (a)(3), (b) and (c) List of Financial Statements and Financial Statement Schedule Financial Statements and Supplementary Data Certain Exhibits Financial Statement Schedule Year Ended December 31, 2023 Forward Air Corporation Greeneville, Tennessee F-1


 
Forward Air Corporation Form 10-K — Item 8 and Item 15(a)(1) and (2) Index to Financial Statements and Financial Statement Schedule The following consolidated financial statements of Forward Air Corporation are included as a separate section of this report: Page No. Report of Ernst & Young LLP, Independent Registered Public Accounting Firm (PCAOB ID: 42) F-3 Consolidated Balance Sheets — December 31, 2023 and 2022 F-5 Consolidated Statements of Comprehensive Income — Years Ended December 31, 2023, 2022 and 2021 F-6 Consolidated Statements of Shareholders’ Equity — Years Ended December 31, 2023, 2022 and 2021 F-7 Consolidated Statements of Cash Flows — Years Ended December 31, 2023, 2022 and 2021 F-8 Notes to Consolidated Financial Statements — December 31, 2023 F-10 The following financial statement schedule of Forward Air Corporation is included as a separate section of this report. Schedule II - Valuation and Qualifying Accounts S-1 All other schedules for which provision is made in the applicable accounting regulation of the Securities and Exchange Commission are not required under the related instructions or are inapplicable and, therefore, have been omitted. F-2


 
Report of Independent Registered Public Accounting Firm To the Shareholders and the Board of Directors of Forward Air Corporation Opinion on the Financial Statements We have audited the accompanying consolidated balance sheets of Forward Air Corporation (the Company) as of December 31, 2023 and 2022, the related consolidated statements of comprehensive income, shareholders’ equity, and cash flows for each of the three years in the period ended December 31, 2023, and the related notes and financial statement schedule listed in the Index at Item 15(a) (collectively referred to as the “consolidated financial statements”). In our opinion, the consolidated financial statements present fairly, in all material respects, the financial position of the Company at December 31, 2023 and 2022, and the results of its operations and its cash flows for each of the three years in the period ended December 31, 2023, in conformity with U.S. generally accepted accounting principles. We also have audited, in accordance with the standards of the Public Company Accounting Oversight Board (United States) (PCAOB), the Company’s internal control over financial reporting as of December 31, 2023, based on criteria established in Internal Control-Integrated Framework issued by the Committee of Sponsoring Organizations of the Treadway Commission (2013 framework) and our report dated March 15, 2024 expressed an unqualified opinion thereon. Basis for Opinion These financial statements are the responsibility of the Company’s management. Our responsibility is to express an opinion on the Company’s financial statements based on our audits. We are a public accounting firm registered with the PCAOB and are required to be independent with respect to the Company in accordance with the U.S. federal securities laws and the applicable rules and regulations of the Securities and Exchange Commission and the PCAOB. We conducted our audits in accordance with the standards of the PCAOB. Those standards require that we plan and perform the audit to obtain reasonable assurance about whether the financial statements are free of material misstatement, whether due to error or fraud. Our audits included performing procedures to assess the risks of material misstatement of the financial statements, whether due to error or fraud, and performing procedures that respond to those risks. Such procedures included examining, on a test basis, evidence regarding the amounts and disclosures in the financial statements. Our audits also included evaluating the accounting principles used and significant estimates made by management, as well as evaluating the overall presentation of the financial statements. We believe that our audits provide a reasonable basis for our opinion. Critical Audit Matter The critical audit matter communicated below is a matter arising from the current period audit of the financial statements that was communicated or required to be communicated to the audit committee and that: (1) relates to accounts or disclosures that are material to the financial statements and (2) involved our especially challenging, subjective or complex judgments. The communication of the critical audit matter does not alter in any way our opinion on the consolidated financial statements, taken as a whole, and we are not, by communicating the critical audit matter below, providing a separate opinion on the critical audit matter or on the accounts or disclosures to which it relates. F-3


 
Self-Insurance Loss Reserves Description of the Matter The liability for self-insurance loss reserves totaled $66.4 million at December 31, 2023 which includes self-insurance reserves for vehicle liability claims. The long-term portion of this liability was included in “Other long-term liabilities,” and the remainder was included in “Accrued expenses” on the Company’s Consolidated Balance Sheet. As more fully described in Note 1 to the consolidated financial statements, the self-insurance reserves include estimates for both known claims and future claims development and are based on company-specific and industry data, as well as general economic information. Auditing the Company’s self-insurance reserves for vehicle liability claims was complex, highly subjective and required significant judgment due to the actuarial techniques and significant assumptions used. The Company utilizes actuarial analyses to evaluate open claims and estimate the ongoing development exposure. The most significant assumptions used in the estimation process include determining the trend in loss costs, the expected consistency in the frequency and severity of claims incurred but not yet reported, changes in the timing of the reporting of losses from the loss date to the notification date, and the expected costs to settle unpaid claims. How We Addressed the Matter in Our Audit We tested internal controls over management’s review of the completeness and accuracy of data inputs used in the actuarial analysis and review of the actuarial assumptions and reserve calculations. To test the self-insurance loss reserves for vehicle liability claims, our audit procedures included, among others, evaluating the methodologies used and the significant actuarial assumptions discussed above, as well as performing substantive procedures over underlying data and calculations used in the analyses. We tested claims data by agreeing the data to supporting source documentation and payment information. We evaluated whether changes to the reserves for known claims were being recognized timely based on the underlying available data and current estimates. We involved actuarial specialists to assist in our evaluation of the actuarial methodologies used as well as to independently calculate a range of reserve estimates for comparison to the recorded reserves. /s/ Ernst & Young LLP We have served as the Company’s auditor since 1991. Atlanta, GA March 15, 2024 F-4


 
Forward Air Corporation Consolidated Balance Sheets (In thousands, except share data) December 31, 2023 December 31, 2022 Assets Current assets: Cash and cash equivalents $ 121,969 $ 45,822 Restricted cash equivalents 39,604 — Accounts receivable, less allowance of $2,206 in 2023 and $3,129 in 2022 153,267 188,229 Other receivables 5,408 — Prepaid expenses 25,682 24,769 Other current assets 1,098 10,553 Current assets held for sale — 34,942 Total current assets 347,028 304,315 Noncurrent restricted cash equivalents 1,790,500 — Property and equipment, net of accumulated depreciation and amortization of $250,185 in 2023 and $218,145 in 2022 258,095 246,329 Operating lease right-of-use assets 111,552 131,097 Goodwill 278,706 257,987 Other acquired intangibles, net of accumulated amortization of $127,032 in 2023 and $110,993 in 2022 134,789 115,582 Other assets 58,863 51,739 Noncurrent assets held for sale — 101,027 Total assets $ 2,979,533 $ 1,208,076 Liabilities and Shareholders’ Equity Current liabilities: Accounts payable $ 45,430 $ 50,094 Accrued expenses 62,948 49,918 Other current liabilities 71,727 3,944 Current portion of debt and finance lease obligations 12,645 9,315 Current portion of operating lease liabilities 44,344 42,266 Current liabilities held for sale — 13,861 Total current liabilities 237,094 169,398 Finance lease obligations, less current portion 26,736 15,711 Long-term debt, less current portion and debt issuance costs — 106,588 Long-term debt held in escrow 1,790,500 — Operating lease liabilities, less current portion 71,598 92,903 Other long-term liabilities 47,144 59,044 Deferred income taxes 42,200 51,093 Noncurrent liabilities held for sale — 6,095 Shareholders’ equity: Preferred stock, $0.01 par value: Authorized shares - 5,000,000; no shares issued or outstanding in 2023 and 2022 — — Common stock, $0.01 par value: Authorized shares - 50,000,000; issued and outstanding shares - 25,670,663 in 2023 and 26,461,293 in 2022 257 265 Additional paid-in capital 283,684 270,855 Retained earnings 480,320 436,124 Total shareholders’ equity 764,261 707,244 Total liabilities and shareholders’ equity $ 2,979,533 $ 1,208,076 The accompanying notes are an integral part of the consolidated financial statements. F-5


 
Forward Air Corporation Consolidated Statements of Comprehensive Income (In thousands, except per share data) Year Ended December 31, 2023 December 31, 2022 December 31, 2021 Operating revenue $ 1,370,735 $ 1,679,634 $ 1,387,227 Operating expenses: Purchased transportation 586,195 730,412 665,421 Salaries, wages and employee benefits 287,566 302,759 288,171 Operating leases 87,413 85,290 68,237 Depreciation and amortization 57,405 42,552 34,966 Insurance and claims 50,133 47,478 39,409 Fuel expense 22,004 26,956 16,478 Other operating expenses 191,809 196,596 127,520 Total operating expenses 1,282,525 1,432,043 1,240,202 Income from continuing operations 88,210 247,591 147,025 Other expense: Interest expense, net (31,571) (5,138) (4,338) Total other expense (31,571) (5,138) (4,338) Income before income taxes 56,639 242,453 142,687 Income tax expense 13,836 63,039 35,808 Net income from continuing operations 42,803 179,414 106,879 Income (loss) from discontinued operations, net of tax 124,548 13,777 (1,020) Net income and comprehensive income $ 167,351 $ 193,191 $ 105,859 Basic net income (loss) per share: Continuing operations $ 1.64 $ 6.66 $ 3.91 Discontinued operations 4.78 0.51 (0.04) Net income per basic share $ 6.42 $ 7.17 $ 3.87 Diluted net income (loss) per share: Continuing operations $ 1.64 $ 6.63 $ 3.89 Discontinued operations 4.77 0.51 (0.04) Net income per diluted share1 $ 6.40 $ 7.14 $ 3.85 Dividends per share: $ 0.96 $ 0.96 $ 0.84 1 Rounding may impact summation of amounts. The accompanying notes are an integral part of the consolidated financial statements. F-6


 
Forward Air Corporation Consolidated Statements of Shareholders' Equity (In thousands) Common Stock Additional Paid-in Capital Retained Earnings Total Shareholders’ Equity Shares Amount Balance at December 31, 2020 27,316 $ 273 $ 242,916 $ 304,140 $ 547,329 Net income — — — 105,859 105,859 Stock options exercised 69 1 3,705 — 3,706 Common stock issued under employee stock purchase plan 12 — 911 — 911 Share-based compensation expense — — 10,929 — 10,929 Payment of dividends to shareholders — — 14 (22,990) (22,976) Payment of minimum tax withholdings on share- based awards (39) — — (3,115) (3,115) Repurchases and retirement of common stock (535) (5) — (48,984) (48,989) Issuance of share-based awards 146 1 (1) — — Balance at December 31, 2021 26,969 $ 270 $ 258,474 $ 334,910 $ 593,654 Net income — — — 193,191 193,191 Stock options exercised 3 — 206 — 206 Common stock issued under employee stock purchase plan 10 — 783 — 783 Share-based compensation expense — — 11,376 — 11,376 Payment of dividends to shareholders — — 17 (25,882) (25,865) Payment of minimum tax withholdings on share- based awards (31) — — (3,330) (3,330) Repurchases and retirement of common stock (600) (6) — (62,765) (62,771) Issuance of share-based awards 111 1 (1) — — Balance at December 31, 2022 26,462 $ 265 $ 270,855 $ 436,124 $ 707,244 Net income — — — 167,351 167,351 Common stock issued under employee stock purchase plan 11 — 800 — 800 Share-based compensation expense — — 12,012 — 12,012 Payment of dividends to shareholders — — 18 (25,013) (24,995) Payment of minimum tax withholdings on share- based awards (40) — — (4,340) (4,340) Repurchases and retirement of common stock (883) (9) — (93,802) (93,811) Issuance of share-based awards 121 1 (1) — — Balance at December 31, 2023 25,671 $ 257 $ 283,684 $ 480,320 $ 764,261 The accompanying notes are an integral part of the consolidated financial statements. F-7


 
Forward Air Corporation Consolidated Statements of Cash Flows (In thousands) Year Ended December 31, 2023 December 31, 2022 December 31, 2021 Operating activities: Net income from continuing operations $ 42,803 $ 179,414 $ 106,879 Adjustments to reconcile net income of continuing operations to net cash provided by operating activities of continuing operations: Depreciation and amortization 57,405 42,552 34,966 Change in fair value of earn-out liability — (294) (496) Share-based compensation expense 11,495 10,661 10,500 Provision for revenue adjustments 5,091 6,426 6,339 Deferred income tax expense (8,893) 7,686 1,421 Other (1,180) (1,279) 207 Changes in operating assets and liabilities, net of effects from the purchase of acquired companies: Accounts receivable 30,555 (2,588) (42,458) Other receivables (5,408) 8,097 (8,097) Other current and noncurrent assets 30,683 (13,280) (6,905) Accounts payable, accrued expenses and other long-term liabilities 36,661 12,766 18,252 Net cash provided by operating activities of continuing operations 199,212 250,161 120,608 Investing activities: Proceeds from sale of property and equipment 3,741 2,372 2,643 Purchases of property and equipment (30,725) (39,254) (38,375) Purchase of businesses, net of cash acquired (56,703) (66,105) (59,866) Net cash used in investing activities of continuing operations (83,687) (102,987) (95,598) Financing activities: Proceeds from credit facility 70,000 — 195,000 Payments on credit facility (178,500) (49,000) (150,000) Proceeds from long-term debt held in escrow 1,790,500 — — Repayments of finance lease obligations (9,500) (6,108) (2,423) Payment of debt issuance costs — — (482) Proceeds from issuance of common stock upon stock option exercises — 206 3,706 Payment of earn-out liability — (91) (6,519) Payments of dividends to shareholders (24,995) (25,865) (22,976) Repurchases and retirement of common stock (93,811) (62,771) (48,989) Proceeds from common stock issued under employee stock purchase plan 800 783 911 Payment of minimum tax withholdings on share-based awards (4,340) (3,330) (3,115) Contributions from subsidiary held for sale 240,572 7,508 6,939 Net cash provided by (used in) financing activities of continuing operations 1,790,726 (138,668) (27,948) Net increase in cash, cash equivalents and restricted cash equivalents from continuing operations 1,906,251 8,506 (2,938) Cash from discontinued operation: Net cash (used in) provided by operating activities of discontinued operations (17,824) 8,929 (347) Net cash provided by (used in) investing activities of discontinued operations 258,525 (1,475) 7,286 Net cash used in financing activities of discontinued operations (240,701) (7,454) (6,939) Net increase (decrease) in cash, cash equivalents and restricted cash equivalents 1,906,251 8,506 (2,938) Cash, cash equivalents, and restricted cash equivalents at beginning of period of continuing operations 45,822 37,316 40,254 Cash at beginning of period of discontinued operations — — — Net increase (decrease) in cash, cash equivalents, and restricted cash equivalents 1,906,251 8,506 (2,938) Less: cash at end of period of discontinued operations — — — Cash, cash equivalents, and restricted cash equivalents at end of period of continuing operations $ 1,952,073 $ 45,822 $ 37,316 F-8


 
Forward Air Corporation Consolidated Statements of Cash Flows (In thousands) Year Ended December 31, 2023 December 31, 2022 December 31, 2021 Reconciliation of cash, cash equivalents, and restricted cash equivalents: Cash and cash equivalents $ 121,969 $ 45,822 $ 37,316 Restricted cash equivalents 39,604 — — Noncurrent restricted cash equivalents 1,790,500 — — Total cash, cash equivalents, and restricted cash equivalents shown in the statement of cash flow: $ 1,952,073 $ 45,822 $ 37,316 Non-cash activity: Equipment acquired under finance leases $ 25,217 $ 14,422 $ 6,758 The accompanying notes are an integral part of the consolidated financial statements F-9


 
1. Operations and Summary of Significant Accounting Policies Basis of Presentation and Principles of Consolidation Forward Air Corporation and its subsidiaries (the “Company”) is a leading asset-light freight and logistics company. The Company has two reportable segments: Expedited Freight and Intermodal. The Company conducts business in the United States, Canada, and Mexico. The Expedited Freight segment provides expedited regional, inter-regional and national less-than-truckload (“LTL”) and truckload services. Expedited Freight also offers customers local pick-up and delivery and other services including shipment consolidation and deconsolidation, warehousing, customs brokerage and other handling services. The Intermodal segment provides first- and last-mile high value intermodal container drayage services both to and from seaports and railheads. Intermodal also offers dedicated contract and container freight station (“CFS”) warehouse and handling services. The Company’s consolidated financial statements includes the Company and its wholly-owned subsidiaries. Intercompany accounts and transactions have been eliminated in consolidation. The Company holds interests in certain wholly-owned subsidiaries of Omni Newco, LLC (“Omni”) that are considered Variable Interest Entities (“VIEs”). VIEs are legal entities in which equity investors do not have sufficient equity at risk for the entity to independently finance its activities, or as a group, the holders of the equity investment at risk lack the power through voting or similar rights to direct the activities of the entity that most significantly impact its economic performance, or do not have the obligation to absorb the expected losses of the entity or the right to receive expected residual returns of the entity. Consolidation of a VIE is required if a reporting entity is the primary beneficiary of the VIE. Investments in these VIEs are evaluated to determine if the Company is the primary beneficiary. This evaluation gives appropriate consideration to the design of the entity and the variability that the entity was designed to create and pass along, the relative power of each party, and to the Company’s obligation to absorb losses or receive residual returns of the entity. The Company concluded that the VIEs should be consolidated because the Company has (i) the power to direct the activities that most significantly impact the economic performance of the VIE and (ii) the obligation to absorb losses and the right to receive benefits, which could potentially be significant. For changes in facts and circumstances, the Company re-assesses whether or not it is a primary beneficiary of a VIE. Refer to Note 3, Acquisitions, for additional disclosures regarding the Company’s VIEs. In December 2023, the Board of Directors (the “Board”) of the Company approved a strategy to divest of the Final Mile business (“Final Mile”), and the sale of Final Mile was completed on December 20, 2023. Final Mile provided delivery and installation of heavy bulky appliances such as washing machines, dryers, dishwashers and refrigerators throughout the United States. As a result of the divestiture of the Final Mile business, the results of operations for Final Mile are presented as a discontinued operation in the Consolidated Statements of Comprehensive Income for all periods presented. In addition, assets and liabilities were reflected as “assets and liabilities held for sale” in the Consolidated Balance Sheets for the prior period. Unless otherwise noted, amounts, percentages and discussion for all periods reflect the results of operations, financial condition and cash flows from the Company’s continuing operations. Refer to Note 2, Discontinued Operation and Held for Sale, for further discussion. Use of Estimates The preparation of the consolidated financial statements in conformity with U.S. generally accepted accounting principles requires management to make estimates and assumptions that affect the reported amounts of assets and liabilities and disclosure of contingent assets and liabilities at the date of the financial statements and expenses during the reporting period. Actual results could differ from those estimates. Certain prior period amounts have been reclassified to conform to the current period presentation. Forward Air Corporation Notes To Consolidated Financial Statements December 31, 2023 (In thousands, except per share data) F-10


 
Cash and Cash Equivalents Cash as of December 31, 2023 and 2022 of $111,969 and $30,743, respectively, consisted of cash on hand and bank deposits. Cash equivalents as of December 31, 2023 and 2022 of $10,000 and $15,079, respectively, consisted of money market deposits. The Company considers all investments with an original maturity of three months or less to be cash and cash equivalents. Restricted Cash and Cash Equivalents Restricted cash equivalents and noncurrent restricted cash equivalents are related to the amounts held in escrow in connection with the financing of the acquisition of Omni. Amounts are restricted until the acquisition of Omni is closed. Refer to Note 3, Acquisitions, for additional disclosures regarding the amounts held in escrow. Allowance for Doubtful Accounts and Revenue Adjustments The Company has a broad range of customers, including freight forwarders, third-party logistics companies, passenger and cargo airlines, steamship lines, and retailers, located across a diverse geography. In circumstances in which the Company is aware of a specific customer’s inability to meet its financial obligations to the Company, the Company records a specific reserve in order to reduce the net recognized accounts receivable to the amount the Company reasonably believes will be collected. For all other customers, the Company recognizes a general reserve based on a percentage of revenue to ensure accounts receivables are properly recorded at the net amount expected to be collected. The Company sets the general reserve based on historical collection experience combined with forecasts about any expected changes to the collection experience. If circumstances change, expected recoverability of amounts due to the Company may change by a material amount. Accounts are written off after all means of collection, including legal action, have been exhausted. The Company records an allowance for revenue adjustments as result of future billing rate changes. Adjustments arise: (a) when small rate changes (“spot quotes”) are granted to customers that differ from the standard rates in the billing system; (b) when freight requires dimensionalization or is reweighed which results in a different rate; (3) when billing errors occur; and (4) when data entry errors occur. In 2023, average revenue adjustments per month were approximately $424 on average revenue per month of approximately $114,228 (0.4% of monthly revenue). The Company estimates an allowance for revenue adjustments based on historical experience, trends and current information. The average amount of revenue adjustments per month can vary in relation to the level of revenue or as a result of other factors. Both the average monthly revenue adjustments and the average lag assumptions are continually evaluated for appropriateness. Inventories Inventories are valued at the lower of cost or net realizable value, using first-in, first-out method. Net realizable value is the estimated selling price in the ordinary course of business. Replacement parts are expensed when placed in service, while tires are capitalized and amortized over their estimated useful life. Expenses related to the utilization of inventories are recorded in “Other operating expenses” in the Consolidated Statements of Comprehensive Income. Property and Equipment Property and equipment are recorded at cost, less accumulated depreciation and amortization. Depreciation is provided on a straight-line basis over the estimated useful lives of 30 to 40 years for building and improvements, three to ten years for equipment, the lesser of the estimated useful life or the initial lease term for leasehold improvements and five years for computer software. Land is not depreciated and construction in progress is not depreciated until ready for service. Expenditures for maintenance and repairs are charged to expense as incurred. For internally developed software, all costs incurred during planning and evaluation are expensed. Costs incurred during the application development stage are capitalized and included in property and equipment. Capitalized software also includes software acquired for internal use. Forward Air Corporation Notes to Consolidated Financial Statements (Continued) December 31, 2023 (In thousands, except per share data) F-11


 
Property and equipment as of December 31, 2023 and 2022 consisted of the following: December 31, 2023 December 31, 2022 Land $ 26,479 $ 26,479 Buildings and improvements 94,277 94,277 Equipment 320,557 283,526 Leasehold improvements 24,386 16,779 Computer software 31,063 29,511 Construction in progress 11,518 13,902 Total property and equipment 508,280 464,474 Less accumulated depreciation and amortization 250,185 218,145 Total property and equipment, net $ 258,095 $ 246,329 As of December 31, 2023 and 2022, the net book value of computer software included in property and equipment, net was $7,361 and $8,737, respectively. For the years ended December 31, 2023, 2022 and 2021, amortization expense of computer software was $2,909, $2,558 and $2,394, respectively. Cloud Computing Costs The Company capitalizes the costs incurred during the implementation stage for cloud computing or hosting arrangements. Costs incurred in the preliminary project stage and post-implementation stage, which includes maintenance and training costs, are expensed as incurred. Capitalized software costs are amortized using the straight-line method over three to five years and are recorded in “Prepaid expenses” and “Other assets” in the Consolidated Balance Sheets. Goodwill, Intangible Assets and Other Long-Lived Assets The Company tests goodwill for impairment, at the reporting unit level, annually and when events or circumstances indicate that fair value of a reporting unit may be below its carrying value. A reporting unit is an operating segment or one level below an operating segment, for example, a component. The Company’s reporting units are not its reportable segments. Goodwill is evaluated annually as of June 30 for impairment using a qualitative assessment or a quantitative one-step assessment. If the Company elects to perform a qualitative assessment and determines the fair value of its reporting units more likely than not exceed the carrying value of their net assets, no further evaluation is necessary. For reporting units where the Company performs a one-step quantitative assessment, the Company compares the estimated fair value of each reporting unit, which is determined based on a combination of an income approach using a discounted cash flow model, and a market approach, which considers comparable companies, to its respective carrying value of net assets, including goodwill. If the estimated fair value of the reporting unit exceeds its carrying value of net assets, the goodwill is not considered impaired. If the carrying value of net assets is higher than the estimated fair value of the reporting unit, the impairment charge is the amount by which the carrying value exceeds the reporting unit’s estimated fair value. The Company reviews its long-lived assets, which include intangible assets subject to amortization, for impairment whenever events or changes in circumstances indicate that the carrying amount of an asset may not be recoverable. The evaluation for recoverability is performed at a level where independent cash flows may be attributed to either an asset or asset group. If the Company determines that the carrying amount of an asset or asset group is not recoverable based on the expected undiscounted future cash flows of the asset or asset group, an impairment loss is recorded equal to the excess of the carrying amounts over the estimated fair value of the long-lived assets. Estimates of future cash flows are based on various factors, including current operating results, expected market trends and competitive influences. The Company also evaluates the amortization periods assigned to its intangible assets to determine whether events or changes in circumstances warrant revised estimates of useful lives. Assets to be disposed of by sale are reported at the lower of the carrying amount or estimated fair value, less estimated costs to sell. Forward Air Corporation Notes to Consolidated Financial Statements (Continued) December 31, 2023 (In thousands, except per share data) F-12


 
The results of the Company’s goodwill impairment analyses conducted as of June 30, 2023, 2022 and 2021 indicated that no reduction in the carrying amount of the Company’s goodwill was required. Changes in the carrying amount of goodwill during the years ended December 31, 2023, 2022 and 2021 are summarized as follows: Expedited Freight Intermodal Consolidated Balance as of December 31, 2021 $ 121,091 $ 97,464 $ 218,555 Acquisitions — 34,754 34,754 Acquisition adjustment — 4,678 4,678 Balance as of December 31, 2022 $ 121,091 $ 136,896 $ 257,987 Acquisition 20,629 — 20,629 Acquisition adjustment — 90 90 Balance as of December 31, 2023 $ 141,720 $ 136,986 $ 278,706 The Company’s accumulated goodwill impairment is $25,686 related to impairment charges the Company recorded during 2016 pertaining to its Truckload Services ("TLS") reporting unit. The TLS reporting unit operates within the Expedited Freight reportable segment. As of December 31, 2023, approximately $247,760 of goodwill is deductible for tax purposes. The Company amortizes certain acquired identifiable intangible assets on a straight-line basis over their estimated useful lives, which range from one year to 20 years. The acquired intangible assets have a weighted-average useful life as follows: Intangible Assets Weighted-Average Useful Life Customer relationships 14 years Non-compete agreements 5 years Trade names 4 years For the years ended December 31, 2023, 2022 and 2021, acquired intangible asset amortization was $16,039, $12,213 and $10,539, respectively. The Company estimates amortization of existing intangible assets will be $16,053 in 2024, $16,052 in 2025, $16,030 in 2026, $15,958 in 2027, and $15,701 in 2028. Changes in the carrying amount of acquired intangible assets during 2023 and 2022 are summarized as follows: Gross Carrying Amount Customer Relationships1 Non-Compete Agreements Trade Names Total Balance as of December 31, 2021 $ 202,176 $ 6,826 $ 1,500 $ 210,502 Acquisitions 21,655 272 — 21,927 Acquisition adjustment (5,162) (692) — (5,854) Balance as of December 31, 2022 $ 218,669 $ 6,406 $ 1,500 $ 226,575 Acquisition 35,200 — — 35,200 Acquisition adjustment 45 1 — 46 Balance as of December 31, 2023 $ 253,914 $ 6,407 $ 1,500 $ 261,821 Forward Air Corporation Notes to Consolidated Financial Statements (Continued) December 31, 2023 (In thousands, except per share data) F-13


 
Accumulated Amortization Customer Relationships Non-Compete Agreements Trade Names Total Balance as of December 31, 2021 $ 91,713 $ 5,567 $ 1,500 $ 98,780 Amortization expense 11,891 322 — 12,213 Balance as of December 31, 2022 $ 103,604 $ 5,889 $ 1,500 $ 110,993 Amortization expense 15,389 650 — 16,039 Balance as of December 31, 2023 $ 118,993 $ 6,539 $ 1,500 $ 127,032 1 Carrying value as of December 31, 2023, 2022 and 2021 is inclusive of $16,501 of accumulated impairment. Accrued Expenses Accrued expenses as of December 31, 2023 and 2022 consisted of the following: December 31, 2023 December 31, 2022 Accrued payroll and related items $ 15,267 $ 21,919 Insurance and claims accruals 19,566 19,167 Payables to Leased Capacity Providers 10,663 8,832 Accrued interest payable1 17,452 — Accrued expenses $ 62,948 $ 49,918 ¹ Amounts held in escrow by the VIEs. Other Current Liabilities Other current liabilities as of December 31, 2023 and 2022 consisted of the following: December 31, 2023 December 31, 2022 Income taxes payable $ 31,190 $ — Accrued legal and professional fees 34,721 1,294 Other 5,816 2,650 Other current liabilities $ 71,727 $ 3,944 Self-Insurance Loss Reserves The Company’s licensed motor carrier contracts with independent contractor fleets, owner-operators and other third- party transportation capacity providers for most of the transportation services. The Company’s independent contractor fleet owners and owner-operators lease their equipment to the Company (“Leased Capacity Providers”) and own, operate and maintain their own tractors and employ their own drivers. Under U.S. Department of Transportation regulations, the Company is liable for bodily injury and property damage caused by the Leased Capacity Providers and employee drivers while they are operating equipment under the Company’s various motor carrier authorities. The potential liability associated with any accident can be severe and occurrences are unpredictable. Forward Air Corporation Notes to Consolidated Financial Statements (Continued) December 31, 2023 (In thousands, except per share data) F-14


 
For vehicle liability, the Company retains a portion of the risk. Below is a summary of the Company’s risk retention on vehicle liability insurance coverage maintained by the Company through $10,000 (in thousands): Company Risk Retention Frequency Layer Policy Term Expedited Freight LTL business $ 5,000 Occurrence/Accident¹ $0 to $5,000 10/1/2023 to 10/1/2024 Truckload business $ 5,000 Occurrence/Accident¹ $0 to $5,000 10/1/2023 to 10/1/2024 LTL, Truckload and Intermodal businesses $ 5,000 Policy Term Aggregate² $5,000 to $10,000 10/1/2023 to 10/1/2024 Intermodal $ 1,000 Occurrence/Accident¹ $0 to $1,000 10/1/2023 to 10/1/2024 ¹ For each and every accident/incident, the Company is responsible for damages and defense up to these amounts, regardless of the number of claims associated with any accident/incident. ² During the Policy Term, the Company is responsible for damages and defense within the stated Layer up to the stated, aggregate amount of Company Risk Retention before insurance will contribute. Also, from time to time, when brokering freight, the Company may face claims for the “negligent selection” of outside, contracted carriers that are involved in accidents, and the Company maintains third-party liability insurance coverage with a $100 deductible per occurrence for its brokered services. Additionally, the Company maintains workers’ compensation insurance with a self-insured retention of $500 per occurrence. The Company provides for the estimated costs of vehicle liability and workers’ compensation claims both reported and for claims incurred but not reported. The amount of self-insurance loss reserves and loss adjustment expenses is determined based on an estimation process that uses information obtained from both Company-specific and industry data, as well as general economic information. The most significant assumptions used in the estimation process include determining the trend in loss costs, the expected consistency in the frequency and severity of claims incurred but not yet reported, changes in the timing of the reporting of losses from the loss date to the notification date, and the expected costs to settle unpaid claims. The Company estimates its self-insurance loss exposure by evaluating the merits and circumstances surrounding individual known claims and through actuarial analysis to determine an estimate of probable losses on claims incurred but not reported. The Company accrues for the costs of the uninsured portion of pending claims, based on the nature and severity of individual claims and historical claims development trends. Estimating the number and severity of claims, as well as related judgment or settlement amounts is inherently difficult. Failure to establish sufficient insurance reserves and adequately estimate for future insurance claims may cause unfavorable differences between actual self-insurance costs and the reserve estimates. As of December 31, 2023 and 2022, the Company recorded self-insurance loss reserves of $66,374 and $67,860, respectively, inclusive of reserves in excess of the self-insured retention limit that are expected to be reimbursed from insurance carriers. As of December 31, 2023, $19,566 was recorded in “Accrued expenses” and $46,808 was recorded in “Other long- term liabilities” in the Consolidated Balance Sheets. As of December 31, 2022, $19,167 was recorded in “Accrued expenses” and $48,693 was recorded in “Other long-term liabilities” in the Consolidated Balance Sheets. As of December 31, 2023 and 2022, the Company recognized a receivable for insurance proceeds and a corresponding claims payable for vehicle liability and workers’ compensation claims in excess of the self-insured retention limit. As of December 31, 2023 and 2022, the Company recorded $26,712 and $29,087, respectively, in “Other assets” and “Other long- term liabilities” in the Consolidated Balance Sheets. Revenue Recognition Revenue is recognized when the Company satisfies the performance obligation by the delivery of a shipment in accordance with contractual agreements, bills of lading and general tariff provisions. The amount of revenue recognized is measured as the consideration the Company expects to receive in exchange for those services pursuant to a contract with a customer. A contract exists once the Company enters into a contractual agreement with a customer. The Company does not recognize revenue in cases where collectibility is not probable, and defers recognition until collection is probable or payment is received. Forward Air Corporation Notes to Consolidated Financial Statements (Continued) December 31, 2023 (In thousands, except per share data) F-15


 
The Company generates revenue from the delivery of a shipment and the completion of related services. Revenue for the delivery of a shipment is recorded over time to coincide with when customers simultaneously receive and consume the benefits of the delivery services. Accordingly, revenue billed to a customer for the transportation of freight are recognized over the transit period as the performance obligation to the customer is satisfied. The Company determines the transit period for a shipment based on the pick-up date and the delivery date, which may be estimated if delivery has not occurred as of a reporting period. The determination of the transit period and how much of it has been completed as of a given reporting date may require the Company to make judgments that impact the timing of revenue recognized. For delivery of shipments with a pick-up date in one reporting period and a delivery date in another reporting period, the Company recognizes revenue based on relative transit time in each reporting period. A portion of the total revenue to be billed to the customer after completion of a delivery is recognized in each reporting period based on the percentage of total transit time that has been completed at the end of the applicable reporting period. Upon delivery of a shipment or related service, customers are billed according to the applicable payment terms. Related services are a separate performance obligation and include accessorial charges such as terminal handling, storage, equipment rentals and customs brokerage. Revenue is classified based on the line of business as the Company believes that best depicts the nature, timing and amount of revenue and cash flows. For all lines of business, the Company records revenue on a gross basis as it is the principal in the transaction as the Company has discretion to determine the amount of consideration. Additionally, the Company has the discretion to select drivers and other vendors for the services provided to customers. These factors, discretion in the amount of consideration and the selection of drivers and other vendors, support revenue recognized on a gross basis. Leases The Company accounts for leases under Accounting Standards Codification 842, Leases, (“ASC 842”), where lessees are required to record an asset (right-of-use asset or finance lease asset) and a lease liability. ASC 842 allows for two types of leases for recognition purposes: operating leases and finance leases. Operating leases result in the recognition of a single lease expense on a straight-line basis over the lease term, while finance leases result in an accelerated expense. The Company determines if an arrangement contains a lease at inception based on whether or not the Company has the right to control the asset during the contract period. All leases greater than 12 months result in the recognition of a right-of-use asset and liability at the lease commencement date based on the present value of the lease payments over the lease term. The present value of the lease payments is calculated using the applicable weighted-average discount rate. The weighted-average discount rate is based on the discount rate implicit in the lease, or if the implicit rate is not readily determinable from the lease, then the Company estimates an applicable incremental borrowing rate. The incremental borrowing rate is estimated based on the contractual lease term and the Company’s applicable borrowing rate. Business Combinations Upon the acquisition of a business, the fair value of the assets acquired and liabilities assumed are estimated, which may require judgment regarding the identification of acquired assets and liabilities assumed. Once the acquired assets and assumed liabilities are identified, the fair value of the assets and liabilities are estimated using a variety of approaches that require significant judgments. For intangible assets, significant judgments include, but are not limited to, future cash flows, selection of discount rates, determination of terminal growth rates, and estimated useful life and pattern of use of the underlying intangible assets. For tangible assets, significant judgements include, but are not limited to, current market values, physical and functional obsolescence of the assets, and remaining useful lives. Consideration is typically paid in the form of cash paid upon closing while contingent consideration is paid upon the satisfaction of a future obligation. If contingent consideration is included as a component of the consideration, the Company values the consideration as of the acquisition date. Forward Air Corporation Notes to Consolidated Financial Statements (Continued) December 31, 2023 (In thousands, except per share data) F-16


 
Income Taxes Income taxes are accounted for under the asset and liability method. Deferred tax assets and liabilities are recognized for the future tax consequences attributable to differences between the financial statement carrying amounts of existing assets and liabilities and their respective tax bases and operating loss and tax credit carryforwards. Deferred tax assets and liabilities are measured using enacted tax rates expected to apply to taxable income in the years in which those temporary differences are expected to be recovered or settled. The effect on deferred tax assets and liabilities of a change in tax rates is recognized in income in the period that includes the enactment date. Refer to Note 7, Income Taxes, for further discussion. Forward Air Corporation Notes to Consolidated Financial Statements (Continued) December 31, 2023 (In thousands, except per share data) F-17


 
Net Income (Loss) Per Common Share Basic net income (loss) per common share is computed by dividing net income (loss) by the weighted-average number of common shares outstanding during each period. Restricted shares have non-forfeitable rights to dividends and as a result, are considered participating securities for purposes of computing net income (loss) per common share pursuant to the two-class method. Diluted net income (loss) per common share assumes the exercise of outstanding stock options and the vesting of performance share awards using the treasury stock method when the effects of such assumptions are dilutive. A reconciliation of net income attributable to Forward Air and weighted-average common shares outstanding for purposes of calculating basic and diluted net income (loss) per share during the years ended December 31, 2023, 2022 and 2021 is as follows: 2023 2022 2021 Numerator: Net income and comprehensive income from continuing operations $ 42,803 $ 179,414 $ 106,879 Net income and comprehensive income from discontinued operations 124,548 13,777 (1,020) Net income attributable to Forward Air $ 167,351 $ 193,191 $ 105,859 Income allocated to participating securities from continuing operations (220) (993) (737) Income allocated to participating securities from discontinued operations (639) (77) — Income allocated to participating securities (859) (1,070) (737) Numerator for basic and diluted net income per share for continuing operations $ 42,583 $ 178,421 $ 106,142 Numerator for basic and diluted net (loss) income per share for discontinued operations $ 123,909 $ 13,700 $ (1,020) Denominator: Denominator for basic net income per share - weighted-average number of common shares outstanding 25,913 26,783 27,155 Dilutive stock options and performance share awards 90 143 137 Denominator for diluted net income per share - weighted-average number of common shares and common share equivalents outstanding 26,003 26,926 27,292 Basic net income (loss) per share: Continuing operations $ 1.64 $ 6.66 $ 3.91 Discontinued operations 4.78 0.51 (0.04) Net income per basic share $ 6.42 $ 7.17 $ 3.87 Diluted net income (loss) per share: Continuing operations $ 1.64 $ 6.63 $ 3.89 Discontinued operations 4.77 0.51 (0.04) Net income per diluted share1 $ 6.40 $ 7.14 $ 3.85 1 Rounding may impact summation of amounts. Forward Air Corporation Notes to Consolidated Financial Statements (Continued) December 31, 2023 (In thousands, except per share data) F-18


 
The number of shares that were not included in the calculation of net income (loss) per diluted share because to do so would have been anti-dilutive for the years ended December 31, 2023, 2022 and 2021 are as follows: 2023 2022 2021 Anti-dilutive stock options 112 57 — Anti-dilutive performance shares 18 13 — Anti-dilutive restricted shares and deferred stock units 67 2 — Total anti-dilutive shares 197 72 — Share-Based Compensation The Company grants awards under the stock incentive plans to certain employees of the Company. The awards include stock options, restricted shares and performance shares. The fair value of the stock options is estimated on the grant date using the Black-Scholes option pricing model, and share-based compensation expense is recognized on a straight-line basis over the three-year vesting period. The fair value of the restricted shares is the quoted market value of the Company’s common stock on the grant date, and the share-based compensation expense is recognized on a straight-line basis over the vesting period. For certain performance shares, the fair value is the quoted market value of the Company’s common stock on the grant date less the present value of the expected dividends not received during the relevant period. For these performance shares, the share-based compensation expense is recognized on a straight-line basis over the vesting period based on the projected assessment of the level of performance that will be achieved. The fair value of other performance shares that have a financial target of the Company’s total shareholder return as compared to the total shareholder return of a selected peer group, is estimated on the grant date using a Monte Carlo simulation model. The share-based compensation expense is recognized on a straight-line basis over the vesting period. All share-based compensation expense is recognized in salaries, wages and employee benefits in the Consolidated Statements of Comprehensive Income. Refer to Note 6, Stock Incentive Plan, for further discussion. Ransomware Incident In December 2020, the Company detected a ransomware incident impacting its operational and information technology systems, which caused service delays for many of its customers (“Ransomware Incident”). Promptly upon its detection of the incident, the Company initiated response protocols, launched an investigation and engaged the services of cybersecurity and forensics professionals. The Company also engaged with the appropriate law enforcement authorities. The Company continued to cooperate with law enforcement in connection with the criminal investigation into those responsible for the Ransomware Incident. For the year ended 2021 expenses related to the Ransomware Incident were $434, which were recorded in “Other operating expenses” in the Consolidated Statements of Comprehensive Income. No expenses were incurred for the years ended December 31, 2023 and 2022. Expenses include costs to investigate and remediate the Ransomware Incident and legal and other professional services related to the incident. Recent Accounting Pronouncements The Company has reviewed all recently issued, but not yet effective, accounting pronouncements and does not believe the future adoption of any such pronouncements may be expected to cause a material impact on the financial condition or the results of operations of the Company. Forward Air Corporation Notes to Consolidated Financial Statements (Continued) December 31, 2023 (In thousands, except per share data) F-19


 
2. Discontinued Operations and Held for Sale Sale of Final Mile On December 20, 2023, the Company completed the sale of the Final Mile business for estimated total cash consideration of $260,916. As a result, the assets and liabilities of Final Mile have been presented separately under the captions “Current assets held for sale,” “Noncurrent assets held for sale,” “Current liabilities held for sale” and “Noncurrent liabilities held for sale” in the Consolidated Balance Sheets as of December 31, 2022. The results of operations of Final Mile, as well as the gain realized on the sale of $155,829, have been presented under the caption “Income from discontinued operations, net of tax” in the Consolidated Statements of Comprehensive Income for the years ended December 31, 2023, 2022 and 2021. Sale of Pool As previously disclosed, on April 23, 2020, the Company made a decision to divest of Pool and the sale was completed on February 12, 2021. As a result, the results of Pool were classified to “Loss from discontinued operations, net of tax” in the Consolidated Statements of Comprehensive Income for the year ended December 31, 2021. Certain corporate overhead and other costs previously allocated to Pool for segment reporting purposes did not qualify for classification within discontinued operation and were allocated to continuing operations. These costs were classified to the eliminations column in the segment reconciliation in Note 12, Segment Reporting. On February 12, 2021, the Company completed the sale of the Pool business for $8,000 in cash and up to a $12,000 earn-out based on earnings before interest, taxes, depreciation and amortization. The sale agreement for Pool included an earn- out based on the achievement of certain earnings before interest, taxes, depreciation and amortization attainment over an eleven-month period, beginning February 1, 2021. The estimated fair value of the earn-out asset on the date of sale was $6,967. The fair value was based on the estimated eleven-month period of the earnings before interest, taxes, depreciation and amortization and was calculated using a Monte Carlo simulation model. Subsequent to the date of sale, the Company recognized any increases in the carrying value of the earn-out asset when the change was realized and evaluated the earn-out asset for impairment at each reporting period. The financial performance of the Pool business significantly deteriorated during the third quarter of 2021. As a result, an evaluation of the earn-out asset for impairment was completed, which included a review of revised forecasts, updated strategic operating decisions and current market conditions. The revised forecasts indicated an impairment of the entire earn-out asset was necessary. A non-cash charge of $6,967 was recorded as an “Impairment charge” in the summarized discontinued operation financial information for the year ended December 31, 2021. Transition Services Agreement On February 12, 2021, the Company entered into a Transition Services Agreement (“TSA”) with TOG FAS Holdings LLC, the buyer of the Pool business. Under the TSA, the Company performed certain services on an interim basis in order to facilitate the orderly transition of the Pool business. The effective date of the TSA was February 12, 2021 and remained in effect until the date all services were completed, but no more than six months following the effective date. The TSA provided the right to extend the term of the TSA with no limit on the number of the mutually agreed upon extensions. In exchange for the services performed by the Company under the TSA, the Company received a monthly service charge. For the year ended December 31, 2021, the Company recognized $747, in “Other operating expenses” in the Consolidated Statements of Comprehensive Income, for the services performed under the TSA. The TSA ended in October 2021 when all services were completed. Forward Air Corporation Notes to Consolidated Financial Statements (Continued) December 31, 2023 (In thousands, except per share data) F-20


 
Summarized Held for Sale and Discontinued Operation Financial Information A summary of the carrying amounts of major classes of assets and liabilities, which are included in assets and liabilities held for sale in the Consolidated Balance Sheets, is as follows: December 31, 2022 Assets Current assets: Accounts receivable, less allowance of $29 in 2022 $ 32,799 Prepaid expenses 5 Other current assets 2,138 Total current assets held for sale $ 34,942 Property and equipment, net of accumulated depreciation and amortization of $2,524 $ 2,751 Operating lease right-of-use assets 10,768 Goodwill 48,197 Other acquired intangibles, net of accumulated amortization of $12,332 in 2022 39,219 Other assets 92 Total noncurrent assets held for sale $ 101,027 Liabilities Current liabilities: Accounts payable $ 4,507 Accrued expenses 4,373 Other current liabilities 13 Current portion of debt and finance lease obligations 128 Current portion of operating lease liabilities 4,840 Total current liabilities held for sale $ 13,861 Finance lease obligations, less current portion $ 133 Operating lease liabilities, less current portion 5,962 Total noncurrent liabilities held for sale $ 6,095 Forward Air Corporation Notes to Consolidated Financial Statements (Continued) December 31, 2023 (In thousands, except per share data) F-21


 
A summary of the results of operations classified as a discontinued operations, net of tax, in the Consolidated Statements of Comprehensive Income for the years ended December 31, 2023, 2022 and 2021 is as follows: Year Ended December 31, 2023 December 31, 2022 December 31, 2021 Operating revenue $ 273,873 $ 293,769 $ 292,976 Operating expenses: Purchased transportation 158,233 176,137 171,035 Salaries, wages and employee benefits 51,304 45,211 49,101 Operating leases 12,325 11,804 13,685 Depreciation and amortization 5,212 4,834 4,586 Insurance and claims 2,586 2,281 3,706 Fuel expense 305 627 1,057 Other operating expenses 36,842 34,490 37,946 Impairment charge — — 6,967 Total operating expenses 266,807 275,384 288,083 Income from discontinued operations 7,066 18,385 4,893 Gain (loss) on sale of business 155,829 — (2,860) Income from discontinued operations before income taxes 162,895 18,385 2,033 Income tax expense 38,347 4,608 3,053 Income (loss) from discontinued operations, net of tax $ 124,548 $ 13,777 $ (1,020) Forward Air Corporation Notes to Consolidated Financial Statements (Continued) December 31, 2023 (In thousands, except per share data) F-22


 
3. Acquisitions Expedited Freight In January 2023, the Company acquired certain assets of Land Air Express, Inc. (“Land Air”) for $56,567. Land Air, headquartered in Bowling Green, Kentucky, offers a variety of less-than-truckload services including guaranteed, standard, exclusive, same day, hot shot and pickup and delivery, and operates in over 25 terminals across the United States. The acquisition of Land Air is expected to accelerate the expansion of the Company’s national terminal footprint, particularly in the middle part of the United States, and strategically position the Company to better meet the current and future needs of customers. The acquisition was funded using cash flow from operations and proceeds from the Company’s credit facility. The results of Land Air have been included in the Company’s Consolidated Financial Statements as of and from the date of acquisition. The associated goodwill has been included in the Company’s Expedited Freight reportable segment. Intermodal In May 2022, the Company acquired certain assets and liabilities of Edgmon Trucking, LLC (“Edgmon”) for $40,993 and a potential earn-out of up to $5,000, based on the achievement of certain profit contribution milestones over a nineteen month period, beginning May 31, 2022. The estimated fair value of the earn-out liability on the date of acquisition was immaterial. The fair value was based on the estimated certain profit contribution during the nineteen month period and was calculated using the option pricing method. The nineteen month period ended on December 31, 2023 and the certain profit contribution milestones were not achieved during that period. Edgmon, headquartered in Kent, Washington, operates a terminal in Kent and a yard in Seattle, servicing both the Port of Seattle and the Port of Tacoma. The acquisition of Edgmon marks the Company’s first Intermodal location on the West Coast, a key area of expansion in the Intermodal strategic growth plan. The acquisition was funded using cash flows from operations. The results of Edgmon have been included in the Company’s Consolidated Financial Statements as of and from the date of acquisition. The associated goodwill has been included in the Company’s Intermodal reportable segment. Acquisition of Omni Newco, LLC On January 25, 2024, (the “Closing”) the Company completed the acquisition of Omni Newco, LLC (the "Omni Acquisition") pursuant to the Agreement and Plan of Merger, dated as of August 10, 2023 (the “Merger Agreement”, and amended by Amendment No. 1, dated as of January 22, 2024, the “Amended Merger Agreement”). Omni, headquartered in Dallas, Texas, is an asset-light, high-touch logistics and supply chain management company with customer relationships in high-growth end markets. Omni delivers domestic and international freight forwarding, fulfillment services, customs brokerage, distribution, and value-added services for time-sensitive freight to U.S.-based customers operating both domestically and internationally. Pursuant to the Amended Merger Agreement, through a series of transactions involving the Company’s direct and indirect subsidiaries (collectively, with the other transactions contemplated by the Amended Merger Agreement and the other Transaction Agreements referred to therein, the “Transactions”), acquired Omni for a combination of (a) $20,000 in cash and (b) (i) common equity consideration representing 5,135 shares of the Company’s outstanding common stock, par value $0.01 per share on an as-converted and as-exchanged basis (the “Common Equity Consideration”) and (ii) non-voting, convertible perpetual preferred equity consideration representing, if the Company’s shareholders give the Conversion Approval (as defined below), an additional 8,880 shares of common stock on an as- exchanged basis (the “Convertible Preferred Equity Consideration”). The Common Equity Consideration represents, as of the Closing and before any Conversion Approval, approximately 16.5% of the Company’s common stock, on a fully diluted, as-exchanged basis. If the Company’s shareholders approve the conversion of the Convertible Preferred Equity Consideration to Forward Common Stock in accordance with the listing rules of NASDAQ (the “Conversion Approval”), the Common Equity Consideration and the Convertible Preferred Equity Consideration together will represent as of the Closing 35.0% of the Company’s common stock on a fully diluted and as-exchanged basis. Forward Air Corporation Notes to Consolidated Financial Statements (Continued) December 31, 2023 (In thousands, except per share data) F-23


 
Prior to the consummation of the Transactions, the Company completed a restructuring, pursuant to which, among other things, the Company contributed all of its operating assets to Clue Opco LLC, a newly formed subsidiary of the Company (“Opco”). Opco has been structured as an umbrella partnership C corporation through which the existing direct and certain indirect equityholders of Omni (“Omni Holders”), as of Closing, hold (i) a portion of the Common Equity Consideration in the form of units of Opco designated as “Class B Units” (“Opco Class B Units”) and corresponding Series B Preferred Units (as defined below) and (ii) a portion of the Convertible Preferred Equity Consideration in the form of units of Opco designated as “Series C-2 Preferred Units” (“Opco Series C-2 Preferred Units”). Effective as of the Closing, the Company operates its business through Opco, which indirectly holds all of the assets and operations of the Company and Omni. Opco is governed by an amended and restated limited liability company agreement of Opco that became effective at the Closing (“Opco LLCA”). The portion of the transaction consideration paid to Omni Holders that is Common Equity Consideration consists of (a) shares of the Company’s common stock and (b) Opco Class B Units and corresponding Series B Preferred Units that are exchangeable at the option of the holders thereof into shares of the Company’s common stock pursuant to the Opco LLCA. The portion of the transaction consideration paid to Omni Holders that is Convertible Preferred Equity Consideration consists of (a) Series C Preferred Units that will automatically convert into shares of the Company’s common stock upon the receipt of the Conversion Approval and (b) Opco Series C-2 Preferred Units that will be economically equivalent to Series C Preferred Units and will automatically convert into Opco Class B Units and corresponding Series B Preferred Units upon receipt of the Conversion Approval pursuant to the Opco LLCA. If the Conversion Approval is obtained, the Convertible Preferred Equity Consideration will convert into (i) the Company’s common stock and (ii) Opco Class B Units and corresponding Series B Preferred Units. In connection with the Transactions, the Company has agreed to use its reasonable best efforts to obtain the Conversion Approval at the first annual meeting of the Company’s shareholders following the Closing. If the Company does not obtain the Conversion Approval at such annual meeting, then, so long as any Series C Preferred Units remain outstanding, the Company has agreed to continue to use its reasonable best efforts to obtain the Conversion Approval at each annual meeting of shareholders thereafter until the Conversion Approval is obtained. At the Closing, the Company, Opco, Omni Holders and certain other parties entered into a tax receivable agreement (the “Tax Receivable Agreement”), which sets forth the agreement among the parties regarding the sharing of certain tax benefits realized by the Company as a result of the Transactions. Pursuant to the Tax Receivable Agreement, the Company is generally obligated to pay certain Omni Holders 83.5% of (a) the total tax benefit that the Company realizes as a result of increases in tax basis in Opco’s assets resulting from certain actual or deemed distributions and the future exchange of units of Opco for shares of securities of the Company (or cash) pursuant to the Opco LLCA, (b) certain pre-existing tax attributes of certain Omni Holders that are corporate entities for tax purposes, (c) the tax benefits that the Company realizes from certain tax allocations that correspond to items of income or gain required to be recognized by certain Omni Holders, and (d) other tax benefits attributable to payments under the Tax Receivable Agreement. Series B Preferred Stock Pursuant to Articles of Amendment to the Restated Charter of the Company filed with the Secretary of State of the State of Tennessee at the Closing (the “Charter Amendment”), the Company established the terms of a new series of preferred stock of the Company designated as “Series B Preferred Stock” (the “Series B Preferred Stock”), and, at the Closing, certain Omni Holders received fractional units (the “Series B Preferred Units”) each representing one one-thousandth of a share of the Company Series B Preferred Stock. Each Series B Preferred Unit will, together with a corresponding Opco Class B Unit, be exchangeable at the option of the holder thereof into one share of the Company’s common stock. Forward Air Corporation Notes to Consolidated Financial Statements (Continued) December 31, 2023 (In thousands, except per share data) F-24


 
Series C Preferred Stock Pursuant to the Charter Amendment, the Company established the terms of a new series of convertible preferred stock of the Company designated as “Series C Preferred Stock” (the “Series C Preferred Stock”), and, at Closing, certain Omni Holders received fractional units (each, a “Series C Preferred Unit”) each representing one one-thousandth of a share of Series C Preferred Stock. The liquidation preference of Series C Preferred Unit is equal to $110.00 per unit, subject to adjustment for any in-kind payment of the Annual Coupon as described below (the “Liquidation Preference”). In addition, the Series C Preferred Units accrue on each anniversary of issuance a cumulative annual dividend (without any interim accrual) equal to the product of (a) a rate to be fixed at Closing (which equals the rate per annum equal to a spread of 3.50% above the yield payable on the most junior tranche of debt issued in connection with the Transactions, rounded to the nearest 0.25%) multiplied by (b) the Liquidation Preference (the “Annual Coupon”). The Annual Coupon will be paid, at the Company’s option, in cash or in-kind by automatically increasing the Liquidation Preference in an equal amount. Senior Secured Notes In order to finance a portion of the cash consideration payable for the Omni Acquisition and the costs and expenses incurred in connection with the transaction, GN Bondco, LLC, a wholly owned subsidiary of Omni, (the “Escrow Issuer” and consolidated VIE) commenced a private offering of $725,000 aggregate principal amount of its 9.5% senior secured notes due 2031 (the “Notes”) in a transaction exempt from registration under the Securities Act. Upon closing of the Omni Acquisition, Opco assumed the Escrow Issuer’s obligations under the Notes. The Notes bear interest at a rate of 9.5% per annum, payable semiannually in cash in arrears on April 15 and October 15 of each year, commencing April 15, 2024. The Notes were issued at 98.0% of the face amount and will mature on October 15, 2031. Notes were issued pursuant to an indenture dated as of October 2, 2023, between the Escrow Issuer and U.S. Bank Trust Company, National Association, as trustee and notes collateral agent. The Notes are guaranteed on a senior secured basis in an aggregate principal amount in excess of $100,000. Prior to October 15, 2026, Opco may redeem some or all of the Notes at any time and from time to time at a redemption price equal to 100.000% of the principal amount thereof plus the applicable “make-whole” premium, plus accrued and unpaid interest, if any, to, but excluding, the redemption date. On or after October 15, 2026, Opco may redeem some or all of the Notes at the following prices (expressed as a percentage of principal), plus in each case accrued and unpaid interest, if any, to, but excluding, the redemption date: (a) in the case of a redemption occurring during the 12-month period commencing October 15, 2026, at a redemption price of 104.750%; (b) in the case of a redemption occurring during the 12-month period commencing on October 15, 2027, at a redemption price of 102.375%; and (c) in the case of a redemption occurring on or after October 15, 2028, at a redemption price of 100.000%. In addition, at any time prior to October 15, 2026, Opco may redeem up to 40.000% of the original aggregate principal amount of the Notes in an amount not to exceed the amount of net cash proceeds from one or more equity offerings at a redemption price equal to 109.5% of the principal amount thereof, plus accrued and unpaid interest, if any, to, but excluding, the redemption date. Upon the occurrence of a “change of control”, Opco will be required to offer to repurchase all of the outstanding principal amount of the Notes at a purchase price of 101.000% of the principal amount thereof, plus accrued and unpaid interest, if any, to, but excluding, the date of repurchase. Senior Secured Term Loan Facility In order to finance a portion of the cash consideration payable for the Omni Acquisition and the costs and expenses incurred in connection with the transaction. GN Loanco, LLC, a wholly owned subsidiary of Omni, (the “Escrow Loan Borrower” and consolidated VIE), entered into a credit agreement (the “Credit Agreement”) with Citibank, N.A., as administrative agent and collateral agent and as initial term loan lender on December 19, 2023. Pursuant to the Credit Agreement, the Escrow Loan Borrower obtained senior secured term B loans in an aggregate principal amount of $1,125,000 (the “New Term Loans”) and the ability to draw down up to $400,000 under a line of credit (the “Revolving Credit Facility”). The New Term Loans bear interest based, at Opco’s election, on (a) SOFR plus an applicable margin or (b) the base rate plus an applicable margin. The base rate is equal to the highest of the following: (i) the prime rate; (ii) 0.50% above the overnight federal funds rate; and (iii) the one-month Term SOFR plus 1.00%. The applicable margin for Term SOFR loans is 4.50% and the applicable margin for base rate loans is 3.50%. The New Term Loans are subject to customary amortization of 1.00% per year. The New Term Loans were issued at 96.0% of the face amount and will mature on December 19, 2030. Forward Air Corporation Notes to Consolidated Financial Statements (Continued) December 31, 2023 (In thousands, except per share data) F-25


 
No borrowings under the Revolving Credit Facility were made in connection with the Omni Acquisition. The Revolving Credit Facility will mature on January 25, 2029. Loans made under the Revolving Credit Facility bear interest based, at Opco’s election, on (a) SOFR plus an applicable margin or (b) the base rate plus an applicable margin. Until delivery of a compliance certificate in respect of the fiscal quarter ending June 30, 2024, the applicable margin for SOFR loans is 4.25% and the applicable margin for base rate loans is 3.25%. Thereafter, the applicable margin can range from 3.75% to 4.25% for SOFR loans and from 2.75% to 3.25% for base rate loans, in each case depending on Opco’s first lien net leverage ratio, as set forth in the Credit Agreement. Upon closing of the Omni Acquisition, Opco assumed the Escrow Loan Borrower’s obligations under the Credit Agreement, which were further secured by certain guarantors. Opco’s obligations under the Credit Agreement are guaranteed on a senior secured basis by the Company and each of Opco’s existing and future domestic subsidiaries (subject to customary exceptions). On February 12, 2024, Opco and the parties to the Credit Agreement entered into Amendment No. 2 (“Amendment No. 2”) to the Credit Agreement, which (a) modifies the financial performance covenant in the Credit Agreement by temporarily increasing the 4.50:1.00 maximum consolidated first lien net leverage ratio permitted by the covenant to (i) 6.00:1.00 (for the second and third quarters of 2024), (ii) 5.50:1.00 (for the fourth quarter of 2024), (iii) 5.25:1.00 (for the first quarter of 2025), (iv) 5.00:1.00 (for the second quarter of 2025) and (v) 4.75:1.00 (for the third quarter of 2025) and (b) reduces the revolving credit commitments available under the Credit Agreement from an aggregate principal amount of $400,000 to an aggregate principal amount of $340,000. Amendment No. 2 also amends certain other terms of the Credit Agreement. Prior to the effectiveness of Amendment No. 2, on February 12, 2024, Opco repaid $80,000 aggregate principal amount of the New Term Loans outstanding under the Credit Agreement, together with all accrued and unpaid interest thereon. Both the Notes and Revolving Facility contain covenants that, among other things, restrict the ability of the Company, without the approval of the required lenders, to engage in certain mergers, consolidations, asset sales, dividends and stock repurchases, investments, and other transactions or to incur liens or indebtedness in excess of agreed thresholds, as set forth in the credit agreement. The Revolving Credit Facility's terms also include a financial covenant which requires the Company to maintain a specific leverage ratio. As of the date of this report, the Company was in compliance with these aforementioned covenants. As of December 31, 2023, the Company consolidated the activities of GN Bondco, LLC (VIE) and GN Loanco, LLC (VIE) with the proceeds from the Notes and New Term Loan recorded in “Noncurrent restricted cash equivalents” and the corresponding long-term debt recorded in “Long-term debt held in escrow” on the Consolidated Balance Sheets. Pursuant to the Merger Agreement, the Company deposited the appropriate funds into escrow on behalf of GN Bondco, LLC and GN Loanco, LLC in connection with the interest accrued through the Closing Date. For the interest funded but unpaid as of December 31, 2023, the corresponding amounts were recorded in “Restricted cash equivalents” and “Accrued expenses” on the Consolidated Balance Sheets. Additionally, while held in escrow, the proceeds from the Notes and New Term Loan were invested in a liquid, short-term instrument. The receivable for the interest earned through December 31, 2023 was recorded in “Restricted cash equivalents” and “Other receivables” on the Consolidated Balance Sheets. Due to the timing of the Closing, the Company is evaluating the impact of this acquisition on its consolidated financial statements. Therefore, the accounting for the acquisition is incomplete and disclosures including the pro forma consolidated results and adjustments, amounts of major assets acquired and liabilities assumed, fair value of the noncontrolling interest, valuation method used to determine the fair value of the consideration transferred, qualitative factors about the goodwill recognized, goodwill expected to be deductible for tax purposes and the amount of goodwill by reportable segment are not yet available. Further disclosures regarding the impact of the acquisition will be provided in subsequent filings as the evaluation is finalized. Due Diligence, Transaction and Integration Costs For the year ended December 31, 2023, the Company recorded $57,490 of due diligence and transactions costs incurred in connection with the acquisition of Omni. The due diligence, transaction and integration costs were recorded in “Other operating expenses” in the Consolidated Statements of Comprehensive Income. Forward Air Corporation Notes to Consolidated Financial Statements (Continued) December 31, 2023 (In thousands, except per share data) F-26


 
Fair Value of Assets Acquired and Liabilities Assumed Assets acquired and liabilities assumed as of the acquisition date are presented in the following table: Edgmon Land Air May 31, 2022 January 31, 2023 Tangible assets: Accounts receivable $ 4,963 $ — Property and equipment 613 738 Total tangible assets 5,576 738 Intangible assets: Customer relationships 13,051 35,200 Non-compete agreements 172 — Goodwill 22,195 20,629 Total intangible assets 35,418 55,829 Total assets acquired 40,994 56,567 Liabilities assumed: Current liabilities 1 — Total liabilities assumed 1 — Net assets acquired $ 40,993 $ 56,567 The estimated useful life of acquired intangible assets as of the acquisition date are summarized in the following table: Estimated Useful Lives Edgmon Land Air Customer relationships 9 years 15 years Non-compete agreements 5 years — Forward Air Corporation Notes to Consolidated Financial Statements (Continued) December 31, 2023 (In thousands, except per share data) F-27


 
4. Indebtedness Long-term debt consisted of the following as of December 31, 2023 and 2022: December 31, 2023 December 31, 2022 Credit facility, expires 2026 $ — $ 108,500 Debt issuance costs — (418) — 108,082 Less: Current portion of long-term debt — (1,494) Total long-term debt, less current portion $ — $ 106,588 In September 2017, the Company entered into a five-year senior unsecured revolving credit facility (the “Facility”) with a maximum aggregate principal amount of $150,000, with a sublimit of $30,000 for letters of credit and a sublimit of $30,000 for swing line loans. The maturity date of the Facility was September 29, 2022. In April 2020, the Company entered into the first amendment to the Facility, which increased the maximum aggregate principal amount to $225,000. The Facility could have been increased by up to $25,000 to a maximum aggregate principal amount of $250,000 pursuant to the terms of the amended credit agreement, subject to the lenders’ agreement to increase their commitments or the addition of new lenders extending such commitments. In July 2021, the Company entered into the second amendment to the Facility, which extended the maturity date to July 20, 2026 and changed the interest rate options available under the Facility. In December 2021, the Company entered into the third amendment to the Facility, which increased the amount available for borrowing under the Facility to $450,000, consisting of a $300,000 revolving line of credit and a term loan of $150,000. In connection with the third amendment, the Company borrowed $150,000 under the term loan and simultaneously repaid $150,000 on the revolving line of credit from the borrowings received. Under the third amendment, the Facility may be increased by up to $75,000 to a maximum aggregate principal amount of $525,000 pursuant to the terms of the amended credit agreement, subject to the lenders’ agreement to increase their commitments or the addition of new lenders extending such commitments. Such increases to the Facility may be in the form of additional revolving credit loans, term loans or a combination thereof, and are contingent upon there being no events of default under the Facility. As of December 31, 2023 and December 31, 2022, the Company had $280,166 and $279,966 respectively, of available borrowing capacity under the Facility. The Facility contains covenants that, among other things, restrict the ability of the Company, without the approval of the required lenders, to engage in certain mergers, consolidations, asset sales, dividends and stock repurchases, investments, and other transactions or to incur liens or indebtedness in excess of agreed thresholds, as set forth in the credit agreement. The Company also has to fulfill financial covenants with respect to a leverage ratio and an interest coverage ratio. Under the amended Facility, interest accrues on the amounts outstanding under the Facility at the Company’s option, at either (1) Bloomberg Short-Term Bank Yield Index rate (the “BSBY Rate”), which cannot be less than zero, plus a margin ranging from 1.25% to 1.75% based on the Company’s leverage ratio, or (2) the base rate, which cannot be less than 2.00%. The base rate is the highest of (i) the federal funds rate, which cannot be less than zero, plus 0.50%, (ii) the administrative agent’s prime rate and (iii) the BSBY Rate, which cannot be less than zero, plus 1.00%, plus a margin ranging from 0.00% to 0.50% based on the Company’s leverage ratio. Interest is payable in arrears for each loan that is based on the BSBY rate on the last day of the interest period applicable to each loan, and interest is payable in arrears on loans not based on the BSBY rate on the last day of each quarter. The interest rate on the borrowings outstanding under the credit facility was —% and 4.85% as of December 31, 2023 and December 31, 2022, respectively. Letters of Credit The Company has an arrangement under the Facility to issue letters of credit, which guarantee the Company’s obligations for potential claims exposure for insurance coverage. As of December 31, 2023 and December 31, 2022, outstanding letters of credit totaled $19,834 and $20,034, respectively. Forward Air Corporation Notes to Consolidated Financial Statements (Continued) December 31, 2023 (In thousands, except per share data) F-28


 
Interest Payments Cash payments for interest were $11,923, $5,355 and $4,198 for the years ended December 31, 2023, 2022 and 2021 respectively. No interest was capitalized during the year ended December 31, 2023, 2022 and 2021. 5. Shareholders’ Equity Preferred Stock There are 5,000 shares of preferred stock with a par value of $0.01 authorized, but no shares have been issued to date. Cash Dividends For each quarter of 2023 and 2022, the Board declared and the Company has paid a quarterly cash dividend of $0.24 per common share. For each quarter of 2021, the Board declared and the Company paid a quarterly cash dividend of $0.21 per common share. Share Repurchase Program On February 5, 2019, the Board approved a stock repurchase plan authorizing the repurchase of up to 5,000 shares of the Company’s common stock (the “2019 Repurchase Plan”). The 2019 Repurchase Plan expires when the shares authorized for repurchase are exhausted or the 2019 Repurchase Plan is canceled. During the year ended December 31, 2023, the Company repurchased through open market transactions 883 shares of common stock for $93,811, or an average of $106.21 per share, and during the year ended December 31, 2022, the Company repurchased through open market transactions 600 shares of common stock for $62,771, or an average of $104.53 per share. All shares received were retired upon receipt, and the excess of the purchase price over the par value per share was recorded to “Retained Earnings” in the Consolidated Balance Sheets. As of December 31, 2023, the remaining shares permitted to be repurchased under the 2019 Repurchase Plan were approximately 1,349 shares. 6. Stock Incentive Plan Stock Incentive Plan The Company recorded share-based compensation expense as follows for the years ended December 31, 2023, 2022 and 2021: Year Ended December 31, 2023 December 31, 2022 December 31, 2021 Salaries, wages and employee benefits - continuing operations $ 10,090 $ 9,196 $ 8,720 Salaries, wages and employee benefits - discontinued operation 504 706 404 Total share-based compensation expense $ 10,594 $ 9,902 $ 9,124 In May 2016, the Company adopted the 2016 Omnibus Incentive Compensation Plan (the “Omnibus Plan”) for the issuance of up to 2,000 common shares. As of December 31, 2023, approximately 581 shares remain available for grant under the Omnibus Plan. Forward Air Corporation Notes to Consolidated Financial Statements (Continued) December 31, 2023 (In thousands, except per share data) F-29


 
Stock Options Certain executives are eligible to receive grants of stock options. Employees may exercise the stock options at anytime after the grant is vested but no later than seven years after the date of grant. Stock options vest over a three-year period from the date of grant. For stock option awards, under the Omnibus Plan, the exercise price is equal to the price of the Company’s common stock on the date of grant. Share-based compensation expense associated with these awards is amortized ratably over the vesting period. The Company estimated the fair value of the grants using the Black-Scholes option-pricing model. The weighted average grant-date fair value of the stock option awards granted under the Omnibus Plan and the weighted average assumptions under the Black-Scholes option-pricing model were as follows for the years ended December 31, 2023, 2022 and 2021. December 31, 2023 December 31, 2022 December 31, 2021 Weighted average grant-date fair value $ 39.75 $ 28.91 $ 18.36 Weighted average assumptions under Black-Scholes option model: Expected dividend yield 0.8 % 0.9 % 1.1 % Expected stock price volatility 32.5 % 28.7 % 28.9 % Risk-free interest rate 3.8 % 1.9 % 0.6 % Expected life of awards (years) 5.6 5.6 5.8 Stock option transactions during the year ended December 31, 2023 on a continuing operations basis were as follows: Number of Shares Weighted Average Exercise Price Outstanding as of January 1 376 $ 66.13 Granted 54 115.42 Exercised — — Forfeited or Canceled (60) 44.97 Outstanding as of December 31 370 $ 76.83 As of December 31, 2023, the weighted average remaining contractual life of stock options outstanding was approximately three years and exercisable was approximately two years. The total fair value of stock options vested during 2023, 2022, 2021 was $—, $855, and $922, respectively. As of December 31, 2023, the total share-based compensation expense related to unvested stock options not yet recognized was $2,148, and the weighted average period over which it is expected to be recognized is approximately two years. Forward Air Corporation Notes to Consolidated Financial Statements (Continued) December 31, 2023 (In thousands, except per share data) F-30


 
The following table sets forth the exercise price range, number of shares, weighted average exercise price and remaining contractual lives by groups of similar price on a continuing operations basis as of December 31, 2023: Stock Options Outstanding Stock Options Exercisable Range of Exercise Prices Number of Shares Weighted Average Remaining Contractual Life (in years) Weighted Average Exercise Price Exercisable as of December 31, 2023 Weighted Average Exercise Price $ 47.82 - $ 59.89 83 0.5 $ 52.01 83 $ 52.01 $ 64.26 - $ 75.05 175 2.5 67.02 162 66.37 100.93 - 115.42 112 5.6 110.64 19 106.11 370 $ 76.83 264 $ 64.74 As of December 31, 2023, the total intrinsic value of both outstanding and exercisable stock options was $900. The total intrinsic value of stock options exercised during 2023, 2022 and 2021 was $—, $142 and $2,137, respectively. Stock option transactions during the year ended December 31, 2023 on a discontinued operation basis were as follows: Number of Shares Weighted Average Exercise Price Outstanding as of January 1 — $ — Granted 1 115.42 Exercised — — Forfeited or Canceled (1) 115.42 Outstanding as of December 31 — $ — Restricted Shares The Company’s primary long-term incentive plan is a restricted share award plan that entitles employees to receive a share of the Company’s common stock subject to vesting requirements based on continued employment. Shares granted under the restricted share award plan are restricted from sale or transfer until vesting, and the restrictions lapse in three equal installments beginning one year after the date of grant. Dividends are paid in cash on a current basis throughout the vesting period. Share-based compensation expense associated with these awards is amortized ratably over the requisite service period. All forfeitures are recognized as incurred. Restricted share transactions on a continuing operations basis for the year ended December 31, 2023 were as follows: Number of Shares Weighted Average Grant Date Fair Value Outstanding as of January 1 138 $ 87.81 Granted 74 114.46 Vested (70) 81.32 Forfeited (9) 104.68 Outstanding as of December 31 133 $ 104.87 Forward Air Corporation Notes to Consolidated Financial Statements (Continued) December 31, 2023 (In thousands, except per share data) F-31


 
The weighted average grant-date fair value of the restricted shares granted under the Omnibus Plan during the years ended December 31, 2023, 2022 and 2021 were $114.46, $105.52 and $75.37, respectively. The total fair value of restricted shares that vested during 2023, 2022 and 2021 was $7,833, $9,246, and $8,232, respectively. As of December 31, 2023, the total share-based compensation expense related to restricted shares not yet recognized was $8,207, and the weighted average period over which it is expected to be recognized is approximately two years. Restricted share transactions on a discontinued operation basis for the year ended December 31, 2023 were as follows: Number of Shares Weighted Average Grant Date Fair Value Outstanding as of January 1 13 $ 87.96 Granted 5 115.42 Vested (6) 82.07 Forfeited (12) 103.38 Outstanding as of December 31 — $ — The weighted average grant-date fair value of the restricted shares granted under the Omnibus Plan during the years ended December 31, 2023, 2022 and 2021 were $115.42, $106.29 and $75.05, respectively. The total fair value of restricted shares that vested during 2023, 2022 and 2021 was $701, $558, and $619, respectively. Performance Shares Certain executives and key employees are eligible to receive grants of performance awards. The performance share agreement provides for awards based on achieving certain financial targets, such as targets for earnings before interest, taxes, depreciation and amortization, and the Company’s total shareholder return as compared to the total shareholder return of a selected peer group, as determined by the Board. Performance targets are set at the beginning of each three-year measurement period. The share awards are earned over the vesting period, and the number of shares earned is determined based on the cumulative results for the measurement period. The performance agreement provides for employees to earn 0% to 200% of the target awards depending on the actual performance achieved, with no shares earned if performance is below the established minimum target. Performance shares do not receive dividends until the shares are vested. Awards earned are paid in shares of common stock of the Company at the end of the vesting period. Share-based compensation expense associated with these awards is amortized ratably over the vesting period. Depending on the financial target, share-based compensation expense is determined based on the projected assessment of the level of performance that will be achieved. All forfeitures are recognized as incurred. The grant-date fair value of performance shares granted with a financial target based on the Company’s total shareholder return was estimated using a Monte Carlo simulation model. The weighted average grant-date fair value of performance awards granted under the Omnibus Plan and the weighted average assumptions under the Monte Carlo simulation model were as follows for the years ended December 31, 2023, 2022 and 2021: Year Ended December 31, 2023 December 31, 2022 December 31, 2021 Weighted average grant-date fair value $ 120.27 $ 127.29 $ 87.33 Weighted average assumptions under the Monte Carlo simulation model: Expected stock price volatility 37.8 % 35.5 % 34.5 % Weighted average risk-free interest rate 4.2 % 1.6 % 0.2 % Forward Air Corporation Notes to Consolidated Financial Statements (Continued) December 31, 2023 (In thousands, except per share data) F-32


 
Performance award transactions for the year ended December 31, 2023 on a continuing operations basis were as follows assuming target levels of performance: Number of Shares Weighted Average Grant Date Fair Value Outstanding as of January 1 70 $ 87.74 Granted 18 120.27 Additional shares awarded based on actual performance level achieved 4 68.75 Earned (31) 69.10 Forfeited or unearned — — Outstanding as of December 31 61 $ 105.88 As of December 31, 2023, the total share-based compensation expense related to unearned performance awards not yet recognized, assuming the Company’s current projected assessment of the level of performance will be achieved, was $2,434, and the weighted average period over which it is expected to be recognized is approximately two years. Total excess tax benefit realized for tax deductions in the United States related to the exercise of stock options, vesting of restricted stock and vesting of performance awards under the Omnibus Plan was $2,518, $1,012, and $1,006 for the years ended December 31, 2023, 2022 and 2021, respectively. Employee Stock Purchase Plan Under the 2005 Employee Stock Purchase Plan (the “ESPP”), the Company is authorized to issue up to a remaining 302 shares of common stock to employees. These shares may be issued at a price equal to 90% of the lesser of the market value on the first day or the last day of each six-month purchase period. Common stock purchases are paid for through periodic payroll deductions and/or up to two lump sum contributions. Employee stock purchase plan activity and related information was as follows on a continuing operations basis: Year Ended December 31, 2023 December 31, 2022 December 31, 2021 Shares purchased by participants under the ESPP 10 8 11 Average purchase price $ 69.81 $ 82.48 $ 75.71 Weighted average fair value of each purchase under the ESPP granted1 $ 7.76 $ 9.17 $ 30.68 Share-based compensation expense for ESPP $ 76 $ 78 $ 344 1 Equal to the discount from the market value of the common stock at the end of each six month purchase period Employee stock purchase plan activity and related information was as follows on a discontinued operation basis: Year Ended December 31, 2023 December 31, 2022 December 31, 2021 Shares purchased by participants under the ESPP 1 1 1 Average purchase price $ 69.81 $ 82.48 $ 75.71 Weighted average fair value of each purchase under the ESPP granted1 $ 7.76 $ 9.17 $ 30.68 Share-based compensation expense for ESPP $ 13 $ 9 $ 25 1 Equal to the discount from the market value of the common stock at the end of each six month purchase period Forward Air Corporation Notes to Consolidated Financial Statements (Continued) December 31, 2023 (In thousands, except per share data) F-33


 
Director Restricted Shares Under the Amended and Restated Non-Employee Director Stock Plan (the “Amended Plan”), approved in May 2007 and further amended in February 2013 and January 2016, up to 360 common shares may be issued. As of December 31, 2023, approximately 47 shares remain available for grant under the Amended Plan. Under the Amended Plan, each non-employee director receives an annual grant of restricted shares of the Company’s common stock. The restricted shares vest on the earlier of (a) the day immediately prior to the first annual shareholder meeting that occurs after the grant date or (b) one year after the grant date. Each director may elect to defer receipt of the common shares until the director departs from the Board. If a director elects to defer receipt, the Company will issue deferred stock units in which the director does not have voting rights or other incidents of ownership until the shares are issued. Each deferred stock unit is eligible for a dividend equivalent in the form of additional restricted stock units for each cash dividend paid by the Company. Forward Air Corporation Notes to Consolidated Financial Statements (Continued) December 31, 2023 (In thousands, except per share data) F-34


 
Director restricted share transactions for the year ended December 31, 2023 were as follows: Number of Shares Weighted Average Grant Date Fair Value Outstanding as of January 1 15 $ 93.70 Granted 15 96.10 Vested (15) 93.70 Forfeited (1) 96.10 Outstanding as of December 31 14 $ 96.10 Year Ended December 31, 2023 December 31, 2022 December 31, 2021 Share-based compensation expense for restricted shares $ 1,329 $ 1,387 $ 1,436 Excess tax benefit for the vesting of restricted shares $ 40 $ 12 $ 342 The total fair value of restricted shares that vested during 2023, 2022 and 2021 was $1,424, $1,436, and $2,514, respectively. As of December 31, 2023, the total share-based compensation expense related to the restricted shares not yet recognized was $464, and the weighted average period over which it is expected to be recognized is less than one year. 7. Income Taxes The Company or one of its subsidiaries files income tax returns in the U.S. federal jurisdiction, various states and Canada. With a few exceptions, the Company is no longer subject to U.S. federal, state and local, or Canadian examinations by tax authorities for years before 2016. The provision for income taxes by location of the taxing jurisdiction for the years ended December 31, 2023, 2022 and 2021 consisted of the following: 2023 2022 2021 Current: Federal $ 18,444 $ 43,327 $ 27,201 State 4,285 12,026 7,186 22,729 55,353 34,387 Deferred: Federal (6,268) 6,317 209 State (2,625) 1,369 1,212 (8,893) 7,686 1,421 $ 13,836 $ 63,039 $ 35,808 Forward Air Corporation Notes to Consolidated Financial Statements (Continued) December 31, 2023 (In thousands, except per share data) F-35


 
A reconciliation of income taxes computed at the U.S. federal statutory income tax rate (21.0% for 2023, 2022 and 2021) to the provision for income taxes reflected in the Company’s Consolidated Statements of Comprehensive Income for the years ended December 31, 2023, 2022 and 2021 is as follows: 2023 2022 2021 Tax expense at the statutory rate $ 11,894 $ 50,915 $ 29,964 State income taxes, net of federal income tax benefit 1,561 10,189 6,910 Share-based compensation (537) (840) (933) Other permanent differences (36) (30) 31 Non-deductible compensation 1,190 1,435 293 Change in income tax contingency reserves — — (260) Federal income tax credits (34) (107) (76) Other (202) 1,477 (121) $ 13,836 $ 63,039 $ 35,808 The significant components of the deferred tax assets and liabilities at December 31, 2023 and 2022 were as follows: December 31, 2023 December 31, 2022 Deferred tax assets: Accrued expenses $ 12,006 $ 13,743 Allowance for doubtful accounts 565 822 Operating lease liabilities 29,658 37,599 Due diligence and transaction costs 13,953 — Share-based compensation 4,995 4,458 Accruals for income tax contingencies 129 141 Capital loss carryforwards — 4,253 Net operating loss carryforwards 634 645 Total gross deferred tax assets 61,940 61,661 Valuation allowance (395) (4,648) Total net deferred tax assets 61,545 57,013 Deferred tax liabilities: Tax over book depreciation 33,373 32,888 Prepaid expenses 10,807 6,600 Operating lease right-of-use assets 28,559 36,600 Goodwill 23,744 23,681 Intangible assets 7,262 8,337 Total deferred tax liabilities 103,745 108,106 Net deferred tax liabilities $ (42,200) $ (51,093) The Company paid income taxes, net of refunds, of $20,842, $65,388 and $35,766 for the years ended December 31, 2023, 2022 and 2021, respectively. Forward Air Corporation Notes to Consolidated Financial Statements (Continued) December 31, 2023 (In thousands, except per share data) F-36


 
In 2021, the sale of Pool resulted in a capital loss in the amount of $4,253, which expires in 2026. A valuation allowance of $4,253 was recorded against the capital loss carryforward as of both December 31, 2022 and 2021. As of each reporting date, the Company considers new evidence, both positive and negative, that could affect the future realization of its deferred tax assets. As of December 31, 2023, the Company determined that there is sufficient evidence based on the capital gain realized from the sale of Final Mile to conclude that it is more likely than not that the capital loss carryforward of $4,253 is realizable. As a result, the Company realized a valuation allowance benefit in 2023, which was allocated to “Income from discontinued operations, net of tax.” Therefore, the change in the valuation allowance recorded against the capital loss carryforward for the years ended December 31 2023, 2022 and 2021 was ($4,253), $23 and $4,230, respectively. As of December 31, 2023, 2022 and 2021 the Company had state net operating loss carryforwards of $13,240, $13,574 and $13,819, respectively, that expire between 2023 and 2034. The state net operating loss carryforwards are limited to the future taxable income of separate legal entities. The Company maintains a valuation allowance to reserve against its state net operating loss carryforwards of $395 as of both December 31, 2023 and 2022. There was no change in the valuation allowance for the state net operating loss carryforwards in 2023, 2022 and 2021. A valuation allowance is established when it is more likely than not that some portion or all of the deferred tax assets will not be realized. The Company assessed the likelihood that its deferred tax assets would be recovered from estimated future taxable income and available tax planning strategies. In making this assessment, all available evidence was considered including economic climate, as well as reasonable tax planning strategies. The Company believes it is more likely than not that it will realize its remaining net deferred tax assets, net of the valuation allowance, in future years. A reconciliation of the beginning and ending amount of unrecognized tax benefits as of and during the years ended December 31, 2023 and 2022 is as follows: Balance at December 31, 2021 $ 241 Reductions for settlement with state taxing authorities (66) Additions for tax positions of current year 23 Balance at December 31, 2022 198 Reductions for settlement with state taxing authorities (66) Additions for tax positions of current year 21 Balance at December 31, 2023 $ 153 The Company recognizes income tax benefits from uncertain tax positions where the realization of the ultimate benefit is uncertain. As of December 31, 2023 and 2022, the Company had $153 and $198, respectively, of unrecognized income tax benefits, all of which would affect the Company’s effective tax rate if recognized. At December 31, 2023 and 2022, the Company had accrued interest and penalties related to unrecognized tax benefits of $82 and $85, respectively. The Company recognizes interest and penalties, if any, related to unrecognized tax benefits in “Interest expense, net” and “Other operating expenses”, respectively. 8. Leases The Company leases certain land, buildings, equipment and office equipment under finance and operating leases. Equipment includes tractors, straight trucks, forklifts and trailers. Equipment under a finance lease is amortized over the shorter of the lease term or its estimated useful life. The Company subleases certain facilities to independent third parties. Since the Company is not relieved of its obligation under these leases, a right-of-use lease asset and corresponding operating lease liability is recorded. Sublease rental income was $2,991, $2,762 and $1,763 in 2023, 2022 and 2021, respectively. In 2024, the Company expects to receive aggregate future minimum rental payments under noncancelable subleases of approximately $1,859. Noncancelable subleases expire between 2024 and 2028. Forward Air Corporation Notes to Consolidated Financial Statements (Continued) December 31, 2023 (In thousands, except per share data) F-37


 
The Company does not recognize a right-of-use asset or lease liability with respect to operating leases with an initial lease term of 12 months or less, and recognizes expense on such leases on a straight-line basis over the lease term. The Company does not account for lease components separately from nonlease components. The Company has certain leases that include one or more options to renew, with renewal periods ranging from one to 25 years. The exercise of the lease renewal options is at the discretion of the Company and is included in the determination of the right-of-use asset and operating lease liability when the option is reasonably certain of being exercised. The depreciable life of right-of-use assets and leasehold improvements is limited by the expected lease term. The Company has certain lease agreements for equipment that include variable rental payments based on estimated mileage. The variable rental payments are adjusted for periodically based on actual mileage. In addition, the Company has certain lease agreements that include variable rental payments that are adjusted periodically for inflation based on the index rate as defined by the applicable government authority. The Company’s leases generally do not provide an implicit rate, and therefore, the Company applies its incremental borrowing rate using information available at lease commencement or modification to determine the present value of lease payments. The incremental borrowing rate is an estimate based on the interest rate the Company would pay to borrow an amount equal to the lease payments on a collateralized basis and over a similar term, within a similar economic environment. The Company’s lease agreements do not contain any residual value guarantees or restrictive covenants. The Company has contracts with Leased Capacity Providers. Since the contracts explicitly identify the tractors operated by the Leased Capacity Providers, the Company determined the contracts contain an embedded lease. The compensation of Leased Capacity Providers, as specified in the contract, is variable based upon a rate per shipment and a rate per mile. The variable amounts are excluded from the calculation of the right-of-use lease asset and corresponding operating lease liability and are disclosed as variable lease costs. Variable lease costs related to the embedded leases were $409,080, $440,756 and $353,347, for the years ended December 31, 2023, 2022, and 2021, respectively, and were recorded in “Purchased transportation” in the Consolidated Statements of Comprehensive Income. Total lease assets and liabilities as of December 31, 2023 and 2022 were as follows: Lease Assets Classification December 31, 2023 December 31, 2022 Operating lease right-of-use assets Operating lease right-of-use assets $ 111,552 $ 131,097 Finance lease assets Property and equipment, net1 38,015 22,957 Total leased assets $ 149,567 $ 154,054 Lease Liabilities Classification December 31, 2023 December 31, 2022 Current: Operating Current portion of operating lease liabilities $ 44,344 $ 42,266 Finance Current portion of debt and finance lease obligations 12,645 7,820 Noncurrent: Operating Operating lease liabilities, less current portion 71,598 92,903 Finance Finance lease obligations, less current portion 26,736 15,711 Total leased liabilities $ 155,323 $ 158,700 1 Finance lease assets are recorded net of accumulated depreciation of $22,051 and $10,949 as of December 31, 2023 and 2022, respectively. Forward Air Corporation Notes to Consolidated Financial Statements (Continued) December 31, 2023 (In thousands, except per share data) F-38


 
Total lease cost for 2023 and 2022 was as follows: Year Ended Classification December 31, 2023 December 31, 2022 Operating lease cost Operating leases $ 54,604 $ 52,891 Short-term lease cost Operating leases 13,672 20,329 Variable lease cost Purchased transportation, operating leases and other operating expenses 428,385 456,093 Sublease income Operating revenue (2,991) (2,762) Finance lease cost: Amortization of leased assets Depreciation and amortization 11,102 6,114 Interest on leased liabilities Interest expense, net 1,395 563 Total lease cost $ 506,167 $ 533,228 Future minimum lease payments under noncancelable operating and finance leases with remaining terms greater than one year as of December 31, 2023 were as follows: Operating Leases Finance Leases 2024 $ 49,036 $ 14,455 2025 34,347 11,190 2026 23,186 9,012 2027 12,386 6,777 2028 5,854 2,123 Thereafter 6,660 192 Total minimum lease payments 131,469 43,749 Less: imputed interest (15,527) (4,368) Present value of future minimum lease payments 115,942 39,381 Less: current portion of lease obligations (44,344) (12,645) Long-term lease obligations $ 71,598 $ 26,736 The following table summarizes the weighted-average remaining lease term and weighted average discount rate: December 31, 2023 December 31, 2022 Weighted average remaining lease term (in years): Operating leases 3.0 3.6 Finance leases 3.6 3.6 Weighted average discount rate: Operating leases 3.4 % 3.0 % Finance leases 5.5 % 4.2 % Forward Air Corporation Notes to Consolidated Financial Statements (Continued) December 31, 2023 (In thousands, except per share data) F-39


 
The following table summarizes the supplemental cash flow information for 2023 and 2022: Year Ended December 31, 2023 December 31, 2022 Cash paid for amounts included in the measurement of lease liabilities: Operating cash flows from operating leases $ 54,462 $ 51,780 Operating cash flows from finance leases 1,395 563 Financing cash flows from finance leases 11,074 6,108 Right-of-use assets obtained in exchange for operating lease liabilities $ 29,884 $ 47,721 Leased assets obtained in exchange for finance lease obligations 25,217 14,422 9. Commitments and Contingencies Commitments As of December 31, 2023, the Company had unconditional purchase obligations of $7,100 to purchase forklifts and other equipment during 2024. Contingencies On September 26, 2023, Rodney Bell, Michael A. Roberts and Theresa Woods, three shareholders of the Company, filed a complaint (the “Shareholder Complaint”) against the Company and certain of its directors and officers in the Third District Chancery Court sitting in Greeneville, Tennessee. The Shareholder Complaint alleges, among other things, that the Company’s shareholders have the right to vote on certain transactions contemplated by the Merger Agreement and sought an injunction against the consummation of the transaction until a shareholder vote was held. The court initially granted a temporary restraining order enjoining the transactions contemplated by the Merger Agreement but later dissolved it on October 25, 2023. Thereafter and as described below, on January 25, 2024, the parties to the Amended Merger Agreement completed the Omni Acquisition. The case remains pending. On October 31, 2023, Omni filed a complaint (the “Omni Complaint”) against the Company and certain of its direct and indirect subsidiaries in the Court of Chancery in the State of Delaware. The Omni Complaint alleged, among other things, that the Company breached its obligation to close the transactions contemplated by the Merger Agreement and sought specific performance to compel the Company to close and related declaratory relief. On January 22, 2024, the Company, Omni, and certain other parties entered into a Settlement and Release Agreement (the “Settlement Agreement”), settling all litigation claims that were the subject of proceedings pending in the matter of Omni Newco, LLC v Forward Air Corporation, et al, No. 2023-1104 (Del. Ch.) (the “Transaction Litigation”) asserted under the Merger Agreement among the Company, Omni and the other parties thereto, and stipulating to the dismissal of the Transaction Litigation. Pursuant to the Settlement Agreement, the parties agreed to enter into Amendment No. 1. On January 25, 2024, the Company, Omni, and certain other parties completed the Omni Acquisition as discussed in Note 3, Acquisitions. The Company is party to various legal claims and actions incidental to its business, including claims related to vehicle liability, workers’ compensation, property damage and employee medical benefits. The Company accrues for the uninsured portion of contingent losses from these and other pending claims when it is both probable that a liability has been incurred and the amount of loss can be reasonably estimated. Based on the knowledge of the facts, the Company believes the resolution of such incidental claims and pending litigation, taking into account existing reserves, will not have a material adverse effect on our consolidated financial statements. Moreover, the results of complex legal proceedings are difficult to predict, and the Company’s view of these matters may change in the future as the litigation and related events unfold. Insurance coverage provides the Company with primary and excess coverage for claims related to vehicle liability, workers’ compensation, property damage and employee medical benefits. Forward Air Corporation Notes to Consolidated Financial Statements (Continued) December 31, 2023 (In thousands, except per share data) F-40


 
For vehicle liability, the Company retains a portion of the risk. Below is a summary of the Company’s risk retention on vehicle liability insurance coverage maintained by the Company up to $10,000 (in thousands): Company Risk Retention Frequency Layer Policy Term Expedited Freight LTL business $ 5,000 Occurrence/Accident¹ $0 to $5,000 10/1/2023 to 10/1/2024 Truckload business $ 5,000 Occurrence/Accident¹ $0 to $5,000 10/1/2023 to 10/1/2024 LTL, Truckload and Intermodal businesses $ 5,000 Policy Term Aggregate² $5,000 to $10,000 10/1/2023 to 10/1/2024 Intermodal $ 1,000 Occurrence/Accident¹ $0 to $1,000 10/1/2023 to 10/1/2024 ¹ For each and every accident/incident, the Company is responsible for damages and defense up to these amounts, regardless of the number of claims associated with any accident/incident. ² During the Policy Term, the Company is responsible for damages and defense within the stated Layer up to the stated, aggregate amount of Company Risk Retention before insurance will contribute. Also, from time to time, when brokering freight, the Company may face claims for the “negligent selection” of outside, contracted carriers that are involved in accidents, and the Company maintains third-party liability insurance coverage with a $100 deductible per occurrence for its brokered services. Additionally, the Company maintains workers’ compensation insurance with a self-insured retention of $500 per occurrence. Insurance coverage in excess of the self-insured retention limit is an important part of the Company’s risk management process. The Company accrues for the costs of the uninsured portion of pending claims within the self-insured retention based on the nature and severity of individual claims and historical claims development trends. The Company believes the recorded reserves are sufficient for all incurred claims up to the self-insured retention limits, including an estimate for claims incurred but not reported. However, estimating the number and severity of claims, as well as related judgment or settlement amounts is inherently difficult, and the Company may fail to establish sufficient insurance reserves and adequately estimate for future insurance claims. Since the ultimate resolution of outstanding claims as well as claims incurred but not reported is uncertain, it is possible that the reserves recorded for these losses could change materially in the near term. 10. Employee Benefit Plan The Company sponsors a qualified defined contribution plan covering substantially all employees. Under the defined contribution plan, the Company contributes 25.0% of the employee’s contribution up to a maximum of 6.0% of annual compensation, subject to certain limits. The Company contributed $2,001, $1,952 and $1,762 for the years ended December 31, 2023, 2022 and 2021, respectively. 11. Fair Value of Financial Instruments Cash, cash equivalents and restricted cash equivalents, accounts receivable, other receivables, and accounts payable are valued at their carrying amounts in the Company’s Consolidated Balance Sheets, due to the immediate or short-term maturity of these financial instruments. As of December 31, 2023, the estimated fair value of the Company’s finance lease obligation, based on current borrowing rates, was $38,926, compared to its carrying value of $39,381. As of December 31, 2022, the estimated fair value of the Company’s finance lease obligation, based on current borrowing rates, was $22,957, compared to its carrying value of $23,531. The carrying value of the long-term debt held in escrow approximates fair value based on the borrowing rates currently available for a loan with similar terms and average maturity. Forward Air Corporation Notes to Consolidated Financial Statements (Continued) December 31, 2023 (In thousands, except per share data) F-41


 
In addition to assets and liabilities that are recorded at fair value on a recurring basis, the Company records assets and liabilities at fair value on a nonrecurring basis. Assets are recorded at fair value on a nonrecurring basis as a result of an impairment charge. The losses on assets measured at fair value on a nonrecurring, discontinued operation basis are summarized below: 2023 2022 2021 Earn-out asset impairment charge1 $ — $ — $ 6,967 1 See Note 2, Discontinued Operations and Held for Sale. 12. Segment Reporting The Company has two reportable segments: Expedited Freight and Intermodal. The Company evaluates segment performance based on income from operations. Segment results include intersegment revenues and shared costs. Costs related to the corporate headquarters, shared services and shared assets, such as trailers, are allocated to each segment based on usage. Shared assets are not allocated to each segment, but rather the shared assets, such as trailers, are allocated to the Expedited Freight reportable segment. Corporate includes revenues and expenses as well as assets that are not attributable to any of the Company’s reportable segments. The Company is currently evaluating potential changes to its reportable segments, which may be reflected in future filings to more accurately align businesses within the segments. The accounting policies applied to each segment are the same as those in Note 1, Operations and Summary of Significant Accounting Policies, except for certain self-insurance loss reserves related to vehicle liability and workers’ compensation. Each segment is allocated an insurance premium and deductible that corresponds to the self-insured retention limit for that particular segment. Any self-insurance loss exposure beyond the deductible allocated to each segment is recorded in Corporate. No single customer accounted for more than 10% of the Company’s consolidated revenues from continuing operations for the years ended December 31, 2023, 2022 and 2021. Forward Air Corporation Notes to Consolidated Financial Statements (Continued) December 31, 2023 (In thousands, except per share data) F-42


 
Segment results from operations for the years ended December 31, 2023, 2022 and 2021 were as follows: Year Ended December 31, 2023 Expedited Freight Intermodal Corporate Eliminations Consolidated - Continuing Operations External revenues $ 1,096,484 $ 273,925 $ — $ — $ 1,370,409 Intersegment revenues 474 118 — (266) 326 Depreciation 31,626 9,740 — — 41,366 Amortization 5,788 10,251 — — 16,039 Income (loss) from continuing operations 116,040 25,327 (53,157) — 88,210 Purchases of property and equipment 29,928 797 — — 30,725 Year Ended December 31, 2022 Expedited Freight Intermodal Corporate Eliminations Consolidated - Continuing Operations External revenues $ 1,260,414 $ 419,698 $ — $ — $ 1,680,112 Intersegment revenues (293) 20 — (205) (478) Depreciation 23,597 6,641 101 — 30,339 Amortization 3,461 8,752 — — 12,213 Income (loss) from continuing operations 192,583 56,874 (1,866) — 247,591 Purchases of property and equipment 37,984 1,270 — — 39,254 Year Ended December 31, 2021 Expedited Freight Intermodal Corporate Eliminations Consolidated - Continuing Operations External revenues $ 1,098,847 $ 289,171 $ — $ — $ 1,388,018 Intersegment revenues 223 43 — (1,057) (791) Depreciation 20,826 3,538 63 — 24,427 Amortization 3,430 7,109 — — 10,539 Income (loss) from continuing operations 127,045 30,117 (10,137) — 147,025 Purchases of property and equipment 35,630 2,745 — — 38,375 Total Assets As of December 31, 2023 $ 661,270 $ 270,421 $ 2,047,901 $ (59) $ 2,979,533 As of December 31, 2022 547,417 322,001 202,756 (67) 1,072,107 Forward Air Corporation Notes to Consolidated Financial Statements (Continued) December 31, 2023 (In thousands, except per share data) F-43


 
A reconciliation from the segment information to the consolidated balances for revenues and total assets is set forth below: Year Ended December 31, 2023 December 31, 2022 December 31, 2021 Intersegment revenues - continuing operations $ 326 $ (478) $ (791) Intersegment revenues - discontinued operations (326) 478 791 Consolidated intersegment revenues $ — $ — $ — December 31, 2023 December 31, 2022 Segment assets - continuing operations $ 2,979,533 $ 1,072,107 Current assets held for sale — 34,942 Noncurrent assets held for sale — 101,027 Consolidated total assets $ 2,979,533 $ 1,208,076 Revenue from the individual services within the Expedited Freight segment for the years ended December 31, 2023, 2022 and 2021 were as follows: Year Ended December 31, 2023 December 31, 2022 December 31, 2021 Expedited Freight revenues: Network $ 845,949 $ 947,817 $ 805,015 Truckload 159,513 221,979 223,026 Other 91,496 90,325 71,029 Total $ 1,096,958 $ 1,260,121 $ 1,099,070 Forward Air Corporation Notes to Consolidated Financial Statements (Continued) December 31, 2023 (In thousands, except per share data) F-44


 
13. Quarterly Results of Operations (Unaudited) The following is a summary of the quarterly results of operations for the years ended December 31, 2023 and 2022: 2023 March 31 June 30 September 30 December 31 Operating revenue $ 357,709 $ 333,622 $ 340,976 $ 338,428 Net income (loss) from continuing operations $ 33,904 $ 17,127 $ 6,493 $ (14,721) Income from discontinued operations, net of tax 2,464 2,824 2,795 116,465 Net income and comprehensive income $ 36,368 $ 19,951 $ 9,288 $ 101,744 Basic net income (loss) per share: Continuing operations $ 1.28 $ 0.66 $ 0.25 $ (0.58) Discontinued operations 0.09 0.11 0.11 4.51 Net income per share1 $ 1.37 $ 0.76 $ 0.36 $ 3.94 Diluted net income (loss) per share: Continuing operations $ 1.27 $ 0.65 $ 0.25 $ (0.58) Discontinued operations 0.09 0.11 0.11 4.51 Net income per share1 $ 1.37 $ 0.76 $ 0.36 $ 3.93 2022 March 31 June 30 September 30 December 31 Operating revenue $ 401,203 $ 442,191 $ 433,201 $ 403,039 Net income from continuing operations $ 40,463 $ 51,434 $ 48,508 $ 39,009 Income from discontinued operations, net of tax 2,223 3,996 3,625 3,933 Net income and comprehensive income $ 42,686 $ 55,430 $ 52,133 $ 42,942 Basic net income per share: Continuing operations $ 1.49 $ 1.90 $ 1.80 $ 1.46 Discontinued operations 0.08 0.15 0.13 0.15 Net income per share1 $ 1.57 $ 2.05 $ 1.94 $ 1.61 Diluted net income per share: Continuing operations $ 1.48 $ 1.89 $ 1.80 $ 1.45 Discontinued operations 0.08 0.15 0.13 0.15 Net income per share1 $ 1.57 $ 2.04 $ 1.93 $ 1.60 1 Rounding may impact summation of amounts. Forward Air Corporation Notes to Consolidated Financial Statements (Continued) December 31, 2023 (In thousands, except per share data) F-45


 
[This page intentionally left blank]


 
Forward Air Corporation Schedule II — Valuation and Qualifying Accounts (In thousands) Additions Balance at Beginning of Period Charged to Costs and Expenses Charged to Other Operating Revenue Deductions Balance at End of Period Year ended December 31, 2023 Allowance for doubtful accounts $ 1,499 $ 21 $ — $ 396 2 $ 1,124 Allowance for revenue adjustments1 1,630 — 5,091 5,639 3 1,082 Deferred tax valuation allowance 4,648 (4,253) — — 395 7,777 (4,232) 5,091 6,035 2,601 Year ended December 31, 2022 Allowance for doubtful accounts $ 1,707 $ (46) $ — $ 162 2 $ 1,499 Allowance for revenue adjustments1 1,526 — 6,426 6,322 3 1,630 Deferred tax valuation allowance 4,625 23 — — 4,648 7,858 (23) 6,426 6,484 7,777 Year ended December 31, 2021 Allowance for doubtful accounts $ 1,246 $ 776 $ — $ 315 2 $ 1,707 Allowance for revenue adjustments1 1,005 — 6,339 5,818 3 1,526 Deferred tax valuation allowance 395 4,230 — — 4,625 2,646 5,006 6,339 6,133 7,858 1 Represents an allowance for revenue adjustments resulting from future billing rate changes. 2 Represents uncollectible accounts written off, net of recoveries. 3 Represents adjustments to billed accounts receivable. S-1


 
[This page intentionally left blank]


 
[This page intentionally left blank]


 
[This page intentionally left blank]


 
Shareholder Information Corporate Headquarters Inquiries 1915 Snapps Ferry Road, Building N Investor Relations Greeneville, Tennessee 37745 investorrelations@forwardair.com (423) 636-7000 / www.forwardaircorp.com (404) 362-3954 Independent Registered Public Accounting Firm Transfer Agent Ernst & Young LLP Computershare https://www-us.computershare.com/investor/Contact Executive Officers Shawn Stewart Chief Executive Officer Rebecca Garbrick Chief Financial Officer and Treasurer Michael L. Hance Chief Legal Officer and Secretary Chris C. Ruble Chief Operating Officer and President Board of Directors Nancee Ronning Chief Commercial Officer Kyle R. Mitchin Chief People Officer Joseph M. Tomasello Chief Information Officer Shawn Stewart Chief Executive Officer Forward Air Corporation Ronald W. Allen Former Chairman, President, and Chief Executive Officer Delta Air Lines Charles L. Anderson Partner, Ridgemont Equity Partners Ana B. Amicarella Chief Executive Officer EthosEnergy Valerie A. Bonebrake Former Vice President Tompkins International C. Robert Campbell Former Executive Vice President and Chief Financial Officer MasTec, Inc. R. Craig Carlock Lead Independent Director, Forward Air Corporation Chief Operating Officer The Carroll Companies Robert L. Edwards, Jr. Managing Partner, Ridgemont Equity Partners Michael B. Hodge, Principal at EVE Partners G. Michael Lynch Former Executive Vice President and Chief Financial Officer Federal-Mogul Corporation George S. Mayes, Jr. Founder and Chief Executive Officer LeanVue, LLC Chitra Nayak Former Chief Operating Officer, Comfy Building Robotics, Inc. Javier Polit Executive Vice President, Chief Information Officer - Information Technology, Costco Wholesale Corporation Christopher Schmachtenberger President and Chief Investment Officer of Timucuan Asset Management, Inc. Richard H. Roberts Former Commissioner State of Tennessee, Department of Revenue Laurie A. Tucker Founder/Chief Strategy Officer Calade Partners LLC W. Gil West Chief Executive Officer, Hertz Global Holdings, Inc.


 
BR349853-0524-COMBO